首页
沸点
课程
数据标注
HOT
AI Coding
更多
直播
活动
APP
插件
直播
活动
APP
插件
搜索历史
清空
创作者中心
写文章
发沸点
写笔记
写代码
草稿箱
创作灵感
查看更多
登录
注册
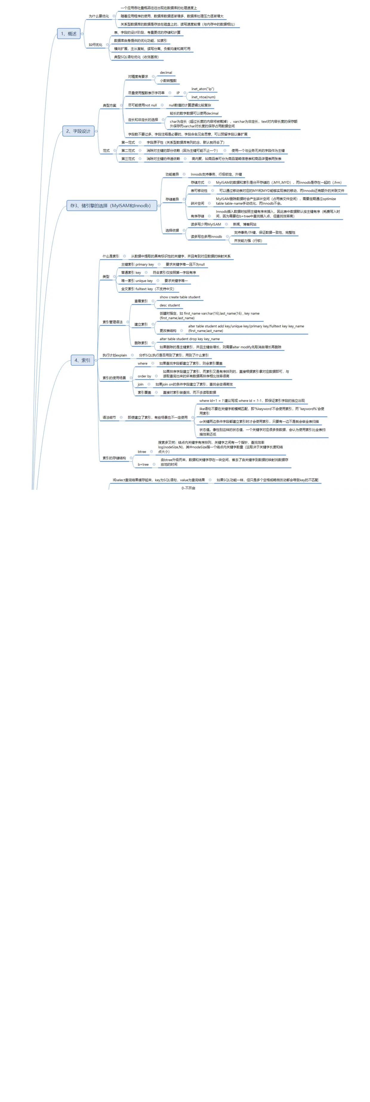
Mysql优化流程图
我们都很努力着
2019-11-08
610
阅读1分钟
有问题请在下方留言或者加入星球
我们都很努力着
有思想的程序员
25
文章
37k
阅读
4
粉丝
目录
收起