JavaScript第十七章 HTML5 脚本编程

97 阅读6分钟

跨文档消息传递

跨文档消息传送(cross-document messaging),有时候简称为 XDM,指的是在来自不同域的页面间 传递消息。例如,www.wrox.com 域中的页面与位于一个内嵌框架中的 p2p.wrox.com 域中的页面通信。

  • postMessage():接收两个参数:一条消息和一个表示消息接收方来自哪个域的字符串。

值得注意:postMessage()向另一个地方传递数据。对于 XDM 而言,“另一个地方”指的 是包含在当前页面中的元素,或者由当前页面弹出的窗口。

如何接收?

接收到 XDM 消息时,会触发 window 对象的 message 事件。传递给 onmessage 处理程序的事件对象包含以下三方面的重要信息。

  • data:作为 postMessage()第一个参数传入的字符串数据。(最好是字符串)
  • origin:发送消息的文档所在的域,例如"www.wrox.com"。
  • source:发送消息的文档的 window 对象的代理。这个代理对象主要用于在发送上一条消息的 窗口中调用 postMessage()方法。如果发送消息的窗口来自同一个域,那这个对象就是 window。

原生拖放

最早引入的是IE4,只能拖放img和某些文本

拖放事件

通过拖放事件,可以控制拖放相关的各个方面。其中最关键的地方在于确定哪里发生了拖放事件, 有些事件是在被拖动的元素上触发的,而有些事件是在放置目标上触发的。拖动某元素时,将依次触发 下列事件:

  1. dragstart
  2. drag
  3. dragend

当某个元素被拖动到一个有效的放置目标上时,下列事件会依次发生

  1. dragenter
  2. dragover
  3. dragleave 或 drop

只要有元素被拖动到放置目标上,就会触发 dragenter 事件(类似于 mouseover 事件)。紧随其 后的是 dragover 事件,而且在被拖动的元素还在放置目标的范围内移动时,就会持续触发该事件。如 果元素被拖出了放置目标,dragover 事件不再发生,但会触发 dragleave 事件(类似于 mouseout 事件)。如果元素被放到了放置目标中,则会触发 drop 事件而不是 dragleave 事件。上述三个事件的 目标都是作为放置目标的元素。

自定义放置目标

阻止拖放的默认事件,即可实现自定义

var droptarget = document.getElementById("droptarget");
EventUtil.addHandler(droptarget, "dragover", function(event){
 EventUtil.preventDefault(event);
});
EventUtil.addHandler(droptarget, "dragenter", function(event){
 EventUtil.preventDefault(event);
}); 

EventUtil.addHandler(droptarget, "drop", function(event){
 EventUtil.preventDefault(event);
}); 

dataTransfer对象

是事件对象的一个属性,用于从被拖动元素向放置目标传递字符串格式的数据。

方法:

  • setData():设置数据

示例:

//设置文本数据
event.dataTransfer.setData("text", "some text");
//设置 URL
event.dataTransfer.setData("URL", "http://www.wrox.com/");

  • getData():获取数据

示例:

var text = event.dataTransfer.getData("text"); 
var url = event.dataTransfer.getData("URL");

属性:

  • dropEffect:属性可以知道被拖动的元素能够执行哪种放置行为
    • "none":不能把拖动的元素放在这里。这是除文本框之外所有元素的默认值。
    • "move":应该把拖动的元素移动到放置目标。
    • "copy":应该把拖动的元素复制到放置目标。
    • "link":表示放置目标会打开拖动的元素(但拖动的元素必须是一个链接,有 URL)。

注意:"link":要使用 dropEffect 属性,必须在 ondragenter 事件处理程序中针对放置目标来设置它。

  • effectAllowed:表示允许拖动元 素的哪种 dropEffect,effectAllowed 属性可能的值如下。
    • "uninitialized":没有给被拖动的元素设置任何放置行为。
    • "none":被拖动的元素不能有任何行为。
    • "copy":只允许值为"copy"的 dropEffect。
    • "link":只允许值为"link"的 dropEffect。
    • "move":只允许值为"move"的 dropEffect。
    • "copyLink":允许值为"copy"和"link"的 dropEffect。
    • "copyMove":允许值为"copy"和"move"的 dropEffect。
    • "linkMove":允许值为"link"和"move"的 dropEffect。
    • "all":允许任意 dropEffect。

注意:必须在 ondragstart 事件处理程序中设置 effectAllowed 属性。

可拖动

设置元素draggable为true即可变成可拖动元素

媒体元素

"audio"和"video"两个标签

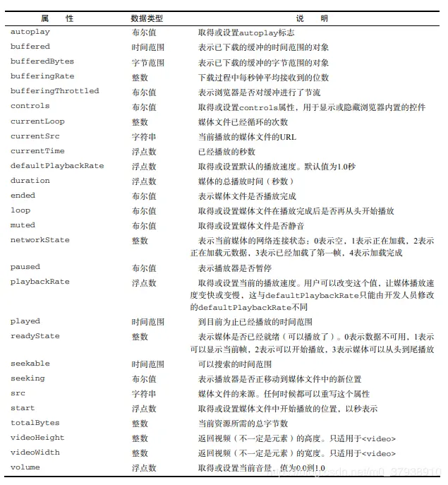
属性列表

在这里插入图片描述

事件列表

在这里插入图片描述

检测解码器支持情况

canPlayType(),该方法接收一种格式/编解码器字符串,返回 "probably"、"maybe"或""( 空字符串)。

示例:

var audio = document.getElementById("audio-player");
//很可能"maybe"
if (audio.canPlayType("audio/mpeg")){
 //进一步处理
}
//可能是"probably"
if (audio.canPlayType("audio/ogg; codecs=\"vorbis\"")){
 //进一步处理
}

历史状态管理器

历史状态管理是现代 Web 应用开发中的一个难点。在现代 Web 应用中,用户的每次操作不一定会 打开一个全新的页面,因此“后退”和“前进”按钮也就失去了作用,导致用户很难在不同状态间切换。 要解决这个问题,首选使用 hashchange 事件。HTML5 通过更新 history 对象为 管理历史状态提供了方便。

通过 hashchange 事件,可以知道 URL 的参数什么时候发生了变化,即什么时候该有所反应。而 通过状态管理 API ,能够在不加载新页面的情况下改变浏览器的 URL 。为此,需要使用 history.pushState()方法,该方法可以接收三个参数:状态对象、新状态的标题和可选的相对 URL。

示例:

history.pushState({name:"Nicholas"}, "Nicholas' page", "nicholas.html"); 

执行 pushState()方法后,新的状态信息就会被加入历史状态栈,而浏览器地址栏也会变成新的 相对 URL。但是,浏览器并不会真的向服务器发送请求,即使状态改变之后查询 location.href 也会 返回与地址栏中相同的地址。另外,第二个参数目前还没有浏览器实现,因此完全可以只传入一个空字 符串,或者一个短标题也可以。而第一个参数则应该尽可能提供初始化页面状态所需的各种信息。

因为 pushState()会创建新的历史状态,所以你会发现“后退”按钮也能使用了。按下“后退” 按钮,会触发 window 对象的 popstate 事件①。popstate 事件的事件对象有一个 state 属性,这个 属性就包含着当初以第一个参数传递给 pushState()的状态对象。

EventUtil.addHandler(window, "popstate", function(event){
 var state = event.state;
 if (state){ //第一个页面加载时 state 为空
 processState(state);
 }
}); 

注意:得到这个状态对象后,必须把页面重置为状态对象中的数据表示的状态(因为浏览器不会自动为你 做这些)。记住,浏览器加载的第一个页面没有状态,因此单击“后退”按钮返回浏览器加载的第一个 页面时,event.state 值为 null。要更新当前状态,可以调用 replaceState(),传入的参数与 pushState()的前两个参数相同。调用这个方法不会在历史状态栈中创建新状态,只会重写当前状态。