首页
沸点
课程
数据标注
HOT
AI Coding
更多
直播
活动
APP
插件
直播
活动
APP
插件
搜索历史
清空
创作者中心
写文章
发沸点
写笔记
写代码
草稿箱
创作灵感
查看更多
登录
注册
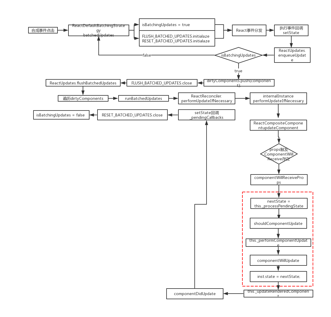
react原理解析二:更新机制流程图
彩色的雨
2019-11-05
192
阅读1分钟
react版本:15.6.2
参考文章:
React源码解析(三):详解事务与更新队列
彩色的雨
7
文章
5.4k
阅读
0
粉丝
目录
收起