名称解释
这里的多账户区别于系统级别的,我们讲的多账户系统是指,在我们互联网应用当中,我们的应用会使用多个第三方账号进行登录,现在常用的APP(网易云音乐)登录方式包含:网易、微信、QQ
内容
通过这一篇文章, 可以学到:多用户下面的技术方案细节,以及相应的表设计,流程设计。 不可以:与其他文章一样,我这里不会有具体代码实现细节,方案做的对,代码咋写都不会太烂。
架构演进
创业初期
归结为创业初期是因为这个时候用户量比较少,甚至还没有接入上面所说的其他第三方的账户系统,只是自建的体系就可以满足,自建体系的话,目前常用的有:
用户名密码注册登陆
这种方式在很多初期网站建设会使用,先注册,再进行登录,在老一点的cms中都能找到这个影子。
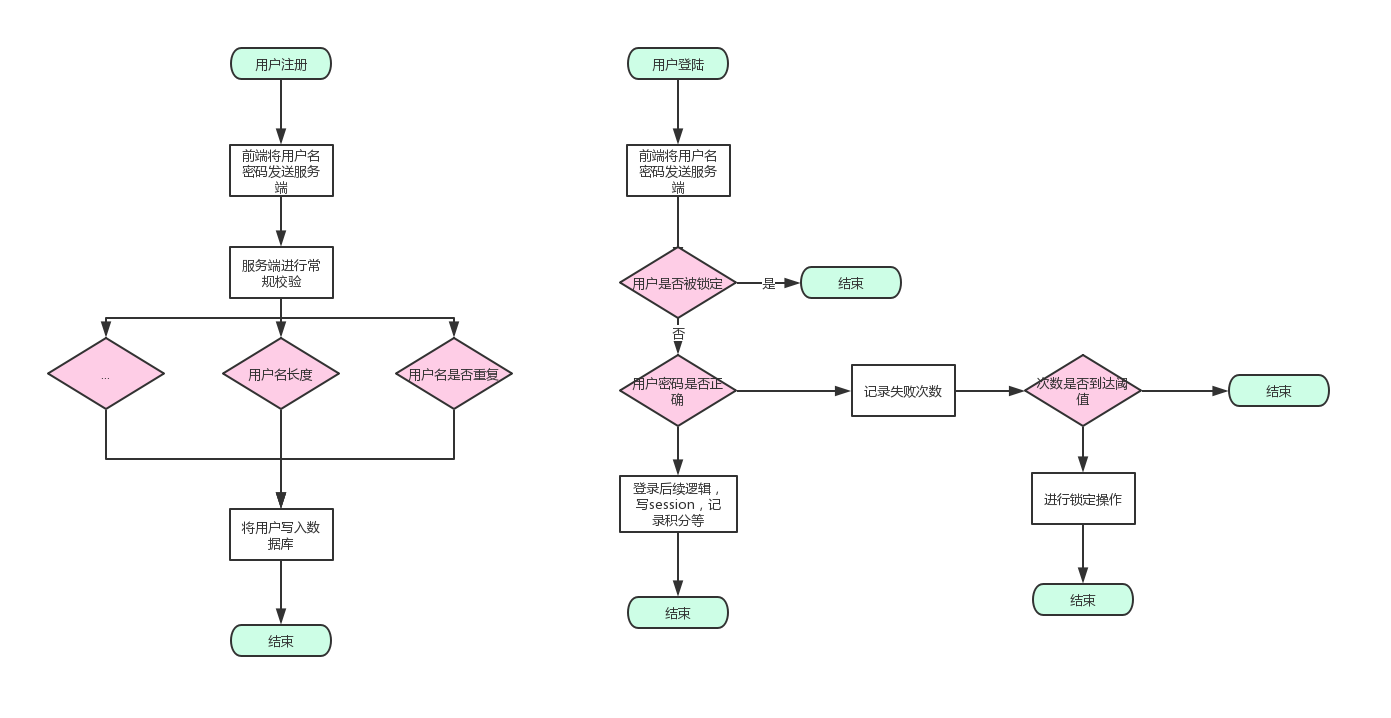
流程图:
流程说明:
- 前端将用户名、密码发送到服务器,服务器进行常规的判断,判断用户名、密码长度是否满足,用户名是否重复等条件,条件不通过直接返回对应错误码给到前端,这里密码字段,为了防止传输过程中被截胡,建议加密再上传,我们的传输密码默认都是会进行一个md5加密,然后记录到数据库再进行一层加密,就算是脱库也没事,密码不要明文存储。
- 校验通过后,就将用户名密码写入数据库,并进行后面积分发放等操作,这里不展开。
- 现在进行登录,前端将用户名,密码发送给到服务端,服务端首先会校验登录次数是否超过设置的阈值,如果超过只能继续等待被关小黑屋。
- 如果未超过继续登录逻辑,判断用户名、密码是否正确,不正确密码则进行阈值的判断,如果超过则关小黑屋,记住小黑屋必须设置过期时间,要不然就会永久关上了,这个可以用redis的过期来做。
- 登录成功后进行后续的一切后置逻辑,比如加积分。。。等操作。
手机号注册登陆
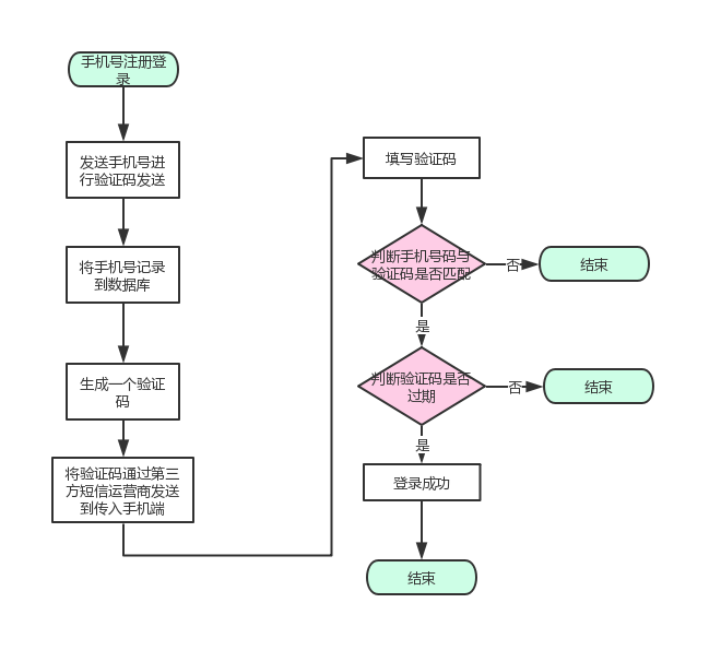
流程图:
- 首先输入手机号,然后发送到服务端,服务端将手机号记录在我们数据库中,然后生成随机验证码,并将手机号和验证码绑定到一个redis里面,然后记录过期时间,这个过期时间一般是10分钟左右,这就是我们一般手机验证码的有效期。
- 手机接收到手机短信后,那么就在界面填写验证码发送服务端,服务端收到验证码后就会在redis里面查询到这个手机号对应的验证码,失败就返回错误码。
- 成功后就进行登录操作。
这里看起来没有明确的注册登录操作,其实在发送手机号码就可以认为是一个常规的注册,然后后面的验证码输入就是一个登陆操作,
问: 那我要密码咋办?
答: 在后续产品里面增加一个手机号码密码补录的功能即可,这也是现在很常规的手法,但是现在移动互联网大爆炸时代,密码已经显得不是那么重要了,反正我从来记不住密码,如果手机号码能操作的app,绝对不用密码来操作。
数据库设计
表结构
| 自增id | 用户名 | 密码 | 手机号 | 错误次数 |
|---|---|---|---|---|
| 1 | user1 | 7fef6171469e80d32c0559f88b377245 | 13456789012 | 0 |
| 2 | user2 | 7fef6171469e80d32c0559f88b377245 | 13456789013 | 0 |
说明
- 这里只是单纯说明需要用到的数据,没有扩展具体场景,这个表结构能够满足上面两个方案的设计。
引入第三方账户方案
这里是以QQ-SDK的登录逻辑, 我们先来一波时序图
说明:
- 客户端自己调起登录的界面,进行输入用户名、密码,这里的是第三方的用户名,密码,登录成功后,会返回access_token openid expire_in,这过程会使用到oauth2.0,不过在sdk里面进行内置回调获取了,后面我们会说明我们自身实现的oauth2.0
- 客户端拿到access_token、openid、login_type(qq、wechat...)请求应用服务器,应用服务器拿到这些数据后就会根据对应的login_type去对应的用户中心进行access_token和openid进行校验。校验不通过则返回对应错误码
- 校验通过后就会判断本地是否有这个login_type和openid是否存在,不存在则进行获取远程的用户名、头像等基础信息来作为本地基础数据,并且返回code值
- 如果已经存在,那就是进行登录操作,返回code值。
- 客户端拿到code值后进行token值的换取,这个完全遵照oauth2.0的协议来走的,后续每次请求必须带上token,token值在服务端的时间比较久,因为我们想要做的是那种永不下线的操作,所以每次请求我们都将token过期时间进行累加。
数据库设计
表结构
我这里做一下数据库的整理 用户基础表(users)
| 字段 | 备注 |
|---|---|
| user_id | 用户id |
| token | 用户登陆的token |
| expire_in | token过期时间 |
| try_times | 登录失败次数 |
用户验证关联表(user_auth_rel)
| 字段 | 备注 |
|---|---|
| id | 自增id |
| user_id | 用户id |
| auth_id | 验证表id |
| auth_type | 验证类型(local、third) |
本地用户表(user_local_auth)
| 字段 | 备注 |
|---|---|
| auth_id | 认证id,自增id |
| user_name | 用户唯一标识 |
| password | 用户密码 |
| mobile | 用户手机 |
第三方用户表(user_third_auth)
| 字段 | 备注 |
|---|---|
| auth_id | 用户id |
| openid | 第三方用户唯一标识 |
| login_type | 第三方平台标识(qq、wechat...) |
| access_token | 第三方获取的access_token,校验使用 |
说明
- users表只是单纯针对我们业务侧的登录,主要是做自身业务的oauth2.0业务,
- user_local_auth是做自己用户名、密码登录,手机号码登录信息记录,
- user_third_auth是我们第三方用户体系的数据记录,
- user_auth_rel是用来关联我们users表与user_local_auth、user_third_auth。
- 整个设计理念就是将自建用户与第三方在存储上区分,这在架构演进上也是合乎情理的,开始用户体系大多自建,而后才是对外接入。
总结
- 总的来讲,第三方用户的接入技术上来讲是比较简单的,这里设计多一个user_thirds是可以支持足够多的第三方接入,当然一般我们也就两三个登录就好,太多登录方不仅自身维护成本,界面摆盘也不好看不是。
- 希望大家能够通过以上学习,能够对于我们多账户登录有一个比较好的认知,这里设计方案不包含分表分库、没有服务化,就是简单直接的设计,当然用户量和需要的不一样,在这个基础上还要加很多东西,谢谢大家阅读!!!
关注微信公众号【程序员的梦想】,专注于Java,SpringBoot,SpringCloud,微服务,Docker以及前后端分离等全栈技术。