网页其实是棵树

DOM获取元素API
window.idxxx或者直接输入id
document.getElementById('id')
document.getElementsByTagName('div')[0]
document.getElementsByClassName('red')[0]
document.querySelector("#id")
document.querySelectorAll("#id")[0]
//工作中常用document.querySelector("#id"),document.querySelectorAll("#id")[0]
获取特定元素
document.documentElement //获得html标签,获取的标签名字是大写HTML
document.head //获得head
document.body //获得body
window //获得window(窗口不是标签)
document.all //获得所有元素,document.all是第六个falsy值(直接用可以,如果加判断document.all在IE是true,其余浏览器默认为false)
//工作中常用document.querySelector("#id"),document.querySelectorAll("#id")[0]
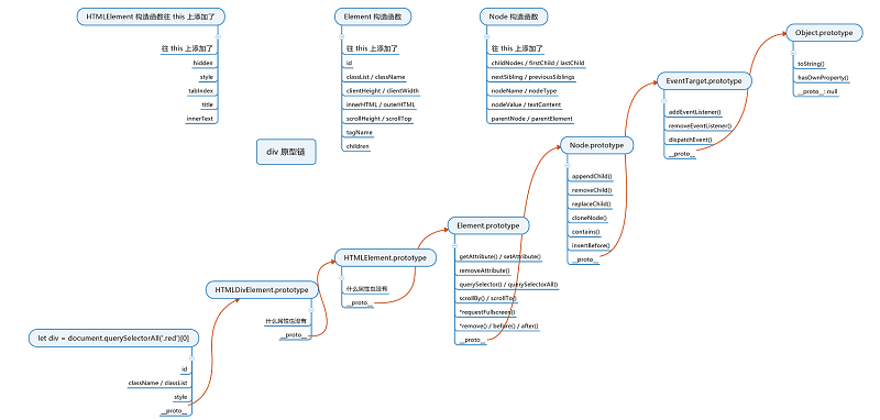
一个div的结构

div = document.querySelectorAll(".red")[0]
获得的是一个对象,有六个原型
查看大图
div.nodeType//节点.nodeType查看节点类型
节点类型编号

节点增删改查
增
//创建一个标签节点
let div1 = document.createElement('div')
document.createElement('style')
document.createElement('scripet')
document.createElement('li')
//创建一个文本节点
text1 = document.createTextNode('你好')
//标签里面插入文本
div1.appendChild(text1)
div1.innerText = '你好'
div1.textContent = '你好'
//但是不能用div1.appendChild('你好')
注意事项
//JS创建的div标签在页面是看不出来的,必须插入body标签才可以显现
document.body.appendChild(div1)//已在页面中的元素使用(.appendChild(div))
//apendChild需要注意的是多个位置添加同一个元素只会生效最后一个,前面的会被移除
//一个元素不能出现多个标签里 除非拷贝一份再次添加
let div2 = div1.cloneNode(true)//深拷贝
document.body.appendChild(div1)
document.head.appendChild(div2)
删
div1.parentNode.removeChild(div1)
//新方法
div1.remove()//兼容性较差
document.body.appendChild(div1)//重新添加回去
//彻底删除需要在remove后赋值为空
div1.remove()
div1 = null
改
div1.id = 'newId'
div1.className = 'newClass'
div1.className += ' newClass'
//
div1.classList
div1.classList.add('green')
div1.style = 'color:blue' //不推荐,因为会覆盖之前的样式
div1.style.color = 'blue'
div1.style.backgroundColor = 'black'
div2.getAttribute('data-x')
div2.datase.x = 'frank'
//href注意要点
test.href//读取相对路径时浏览器会自动加上域名前缀
test.getAtrtribute('href')//正常操作
test.onclick = function(x){
console.log(this)
console.log(x)
}//test.onclick.call(test,event)
//改HTML内容
test.innerHTML = `<strong>hi</strong>`//修改HTML
//改标签内容
div.inerHTML = ''
div.appendChild(div2)
//改父级元素
newParent.appendChild(div)

查
查父级元素
node.parentNode 或者node.parentElement
查父级元素的父级元素 (以此类推向上查找)
node.parentNode.parentNode //
node.childNodes或者node.children //查子节点,需要注意的是,childNodes.length显示的长度包括每个节点前的换行,推荐使用后者,这两个方法会实时更新节点的length
let c = document.querySelector('li')
console.log(c.length)
test.querySelector('li').remove()
console.log(c.length)//querySelector不会更新节点的length
查兄弟姐妹,同级
node.parentNode.childNodes //需要排除自己
node.parentNode.childNodes //需要排除自己还有文本节点
let siblings = []
let c = div2.parentElement.children //获取所有同级元素
for(let i = 0;i<c.length;i++){
if(c[i] !== div2){//排除自己
siblings.push(c[i])
}
}
查同级节点中第一个节点
node.firstChild
查看同级节点中最后一个节点
node.lastChild
查同级节点中上一个节点
node.previousSibling
查同级节点中下一个节点
node.nextSibling
产看一个div里面的所有元素
travel = (node,fn) =>{
fn(node)
if(!node.Children){
for(let i=0;i<node.children.length;i++){
travel(node.children[i],fn)
}
}
}
travel(div1,(node)=>{
console.log(node)
})
DOM操作是跨线程的
浏览器分为渲染引擎和JS引擎



test.classList.add('start')
let f = 0 //插入一个语句
test.classList.add('end')
属性同步
对div的标准属性的修改,会被浏览器同步到页面中
比如id、className、title等(data-*属性)
非标准属性
对非标准属性的修改,则只会停留在JS线程中,不会同步到页面中
代码示意
div.x = 'frank'
如果有自定义属性,又想同步到页面中,请使用data-作为前缀
Property vs Attribute
property属性
JS线程中div1的所有属性,叫做div1的property
Attribute也是属性
渲染引擎中div1对应标签的属性,叫做attribute
区别
大部分时候,同名的property和attribute值相等,但如果不是标准属性,那么它们两个只会在一开始时相等