HashMap
结构特点

static class Entry<K,V> implements Map.Entry<K,V> {
final K key;
V value;
Entry<K,V> next;
int hash;
}
2、size是HashMap的大小,它是HashMap保存的键值对的数量。
/**
* The number of key-value mappings contained in this map.
*/
transient int size;
void createEntry(int hash, K key, V value, int bucketIndex) {
Entry<K,V> e = table[bucketIndex];
table[bucketIndex] = new Entry<>(hash, key, value, e);
size++;
}
3、threshold是HashMap的阈值,用于判断是否需要调整HashMap的容量。当HashMap中存储数据的数量达到threshold时,就需要将HashMap的容量加倍。
/**
* The next size value at which to resize (capacity * load factor).
* @serial
*/
// If table == EMPTY_TABLE then this is the initial capacity at which the
// table will be created when inflated.
int threshold;
private void inflateTable(int toSize) {
// Find a power of 2 >= toSize
int capacity = roundUpToPowerOf2(toSize);
// 一般情况下 threshold = capacity * loadFactor
threshold = (int) Math.min(capacity * loadFactor, MAXIMUM_CAPACITY + 1);
table = new Entry[capacity];
initHashSeedAsNeeded(capacity);
}
4、上述代码中的loadFactor就是加载因子。
/**
* The load factor for the hash table.
*
* @serial
*/
final float loadFactor;
如果加载因子越大,对空间的利用更充分,但是查找效率会降低(链表长度会越来越长)。如果加载因子太小,那么表中的数据将过于稀疏(很多空间还没用,就开始扩容了),对空间造成严重浪费。如果我们在构造方法中不指定,则系统默认加载因子为0.75,这是一个比较理想的值,一般情况下我们是无需修改的。
扩容
1、容量特点:无论我们指定的容量为多少,构造方法都会将实际容量设为不小于指定容量的2的次方的一个数,且最大值不能超过2的30次方
public HashMap(int initialCapacity, float loadFactor) {
if (initialCapacity < 0)
throw new IllegalArgumentException("Illegal initial capacity: " +
initialCapacity);
if (initialCapacity > MAXIMUM_CAPACITY)
initialCapacity = MAXIMUM_CAPACITY;
if (loadFactor <= 0 || Float.isNaN(loadFactor))
throw new IllegalArgumentException("Illegal load factor: " +
loadFactor);
this.loadFactor = loadFactor;
threshold = initialCapacity;
init();
}
在构造方法中,只是进行了简单的初始化操作,容量的真实值并不是这里确定的。
public V put(K key, V value) {
// 如果是首次添加,进行容量的初始化
if (table == EMPTY_TABLE) {
inflateTable(threshold);
}
if (key == null)
return putForNullKey(value);
int hash = hash(key);
int i = indexFor(hash, table.length);
for (Entry<K,V> e = table[i]; e != null; e = e.next) {
Object k;
if (e.hash == hash && ((k = e.key) == key || key.equals(k))) {
V oldValue = e.value;
e.value = value;
e.recordAccess(this);
return oldValue;
}
}
modCount++;
addEntry(hash, key, value, i);
return null;
}
在put()方法中,对首次调用时候进行了判断,进行了数组的初始化操作,调用了初始化数组的方法inflateTable(threshold)。
private void inflateTable(int toSize) {
// Find a power of 2 >= toSize
int capacity = roundUpToPowerOf2(toSize);
threshold = (int) Math.min(capacity * loadFactor, MAXIMUM_CAPACITY + 1);
table = new Entry[capacity];
initHashSeedAsNeeded(capacity);
}
加载因子:加载因子越大,数组填充的越满,这样可以有效的利用空间,但是有一个弊端就是可能会导致冲突的加大,链表过长,反过来却又会造成内存空间的浪费。所以只能需要在空间和时间中找一个平衡点,那就是设置有效的加载因子。我们知道,很多时候为了提高查询效率的做法都是牺牲空间换取时间,到底该怎么取舍,那就要具体分析。 hashCode() 和 equals()
1、 hashCode的存在主要是用于查找的快捷性,如Hashtable,HashMap等,hashCode是用来在散列存储结构中确定对象的存储地址的;
int hash = hash(key);
int i = indexFor(hash, table.length);
static int indexFor(int h, int length) {
// assert Integer.bitCount(length) == 1 : "length must be a non-zero power of 2";
return h & (length-1);
}
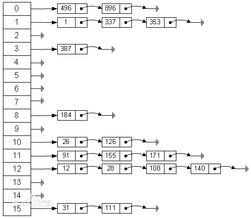
由于保证了数组的容量是一个偶数,h & (length-1)能够均匀的分布在散列表。
2、如果两个对象相同,就是适用于equals(java.lang.Object) 方法,那么这两个对象的hashCode一定要相同;
// 对key为空值的处理,HashMap中key值可以为空
if (key == null)
return putForNullKey(value);
// hash值和equals()方法在put()方法中的运用
int hash = hash(key);
int i = indexFor(hash, table.length);
for (Entry<K,V> e = table[i]; e != null; e = e.next) {
Object k;
if (e.hash == hash && ((k = e.key) == key || key.equals(k))) {
V oldValue = e.value;
e.value = value;
e.recordAccess(this);
return oldValue;
}
}
3、如果对象的equals方法被重写,那么对象的hashCode也尽量重写,并且产生hashCode使用的对象,一定要和equals方法中使用的一致,否则就会违反上面提到的第2点;
4、两个对象的hashCode相同,并不一定表示两个对象就相同,也就是不一定适用于equals(java.lang.Object) 方法,只能够说明这两个对象在散列存储结构中相同的索引位,如Hashtable,他们“存放在同一个篮子里”。 HsdhMap 概述
1、LinkedHashMap是HashMap的子类,与HashMap有着同样的存储结构,但它加入了一个双向链表的头结点,将所有put到LinkedHashmap的节点一一串成了一个双向循环链表,因此它保留了节点插入的顺序,可以使节点的输出顺序与输入顺序相同。
/**
* The head of the doubly linked list.
*/
// 记录添加顺序的双向链表
private transient Entry<K,V> header;
// 记录添加顺序的双向链表
private static class Entry<K,V> extends HashMap.Entry<K,V> {
// These fields comprise the doubly linked list used for iteration.
Entry<K,V> before, after;
}
// 添加节点方法
void addEntry(int hash, K key, V value, int bucketIndex) {
super.addEntry(hash, key, value, bucketIndex);
// Remove eldest entry if instructed
// 添加到双向节点节点的头部
Entry<K,V> eldest = header.after;
// 如果removeEldestEntry(eldest)为true,则删除最旧的节点,默认为false
if (removeEldestEntry(eldest)) {
removeEntryForKey(eldest.key);
}
}
2、LinkedHashMap可以用来实现LRU算法。
3、LinkedHashMap同样是非线程安全的,只在单线程环境下使用。 LRU算法
LRU(Least recently used,最近最少使用)算法根据数据的历史访问记录来进行淘汰数据,其核心思想是“如果数据最近被访问过,那么将来被访问的几率也更高”。

新数据插入到链表头部。 每当缓存命中(即缓存数据被访问),则将数据移到链表头部。 当链表满的时候,将链表尾部的数据丢弃。
上面3条中,LinkedHashMap实现了第一条,但是没有实现2、3两条规定
先看第2条,访问数据(查询,更新)时,在LinkedHashMap中,会做什么事情
首先看看更新操作,LinkedHashMap的更新操作,其实就是使用了HashMap的put()方法
public V put(K key, V value) {
if (table == EMPTY_TABLE) {
inflateTable(threshold);
}
if (key == null)
return putForNullKey(value);
int hash = hash(key);
int i = indexFor(hash, table.length);
for (Entry<K,V> e = table[i]; e != null; e = e.next) {
Object k;
// 如果是已经存在的数据
if (e.hash == hash && ((k = e.key) == key || key.equals(k))) {
V oldValue = e.value;
e.value = value;
// 调用这个方法
e.recordAccess(this);
return oldValue;
}
}
modCount++;
addEntry(hash, key, value, i);
return null;
}
我们可以看到已经存在的数据进行更新时,有调用了recordAccess(this)这个方法,但是,这个方法在HashMap中是一个空实现,这个方法的真正实现在LinkedHashMap中
void recordAccess(HashMap<K,V> m) {
LinkedHashMap<K,V> lm = (LinkedHashMap<K,V>)m;
// accessOrder默认值为false
if (lm.accessOrder) {
lm.modCount++;
// remove()和addBefore()组合,移动到链表的头部
remove();
addBefore(lm.header);
}
}
可以看见,如果accessOrder为true,就把节点移动到链表的头部。但是,默认值为false。把节点移动到链表的头部,是符合LRU的规则第二条的,可惜默认为false。
然后,我们来看看LinkedHashMap的查询方法
public V get(Object key) {
Entry<K,V> e = (Entry<K,V>)getEntry(key);
if (e == null)
return null;
e.recordAccess(this);
return e.value;
}
我们发现,这个方法也调用了recordAccess(this)。但是,和上文描述情况一样,默认accessOrder参数为false,要把accessOrder设置为true,才满足Lru的规则第2条。
其实,在LinkedHashMap中,有设置accessOrder的构造方法。
public LinkedHashMap(int initialCapacity, float loadFactor, boolean accessOrder) {
super(initialCapacity, loadFactor);
//
this.accessOrder = accessOrder;
}
我们在编写Lru的LinkedHashMap的时候通过调用这个构造方法就可以设置accessOrder
最后,我们来看看LinkedHashMap的添加操作
void addEntry(int hash, K key, V value, int bucketIndex) {
super.addEntry(hash, key, value, bucketIndex);
// Remove eldest entry if instructed
// 找出链表中的尾部节点
Entry<K,V> eldest = header.after;
// 如果removeEldestEntry(eldest)为true就删除节点,默认为false
if (removeEldestEntry(eldest)) {
removeEntryForKey(eldest.key);
}
}
我们看出来,在removeEldestEntry(eldest)返回的是true的时候,能够实现Lru的第3条规定。
综合起来,我们编写出了这个实现了Lru算法的LinkedHashMap
public class LRULinkedHashMap<K, V> extends LinkedHashMap<K, V> {
private static final long serialVersionUID = -5933045562735378538L;
// 定义Lru缓存的默认容量
private static final int LRU_MAX_CAPACITY = 1024;
private int capacity;
public LRULinkedHashMap() {
super();
}
// 通过构造方法设置accessOrder
public LRULinkedHashMap(int initialCapacity, float loadFactor, boolean isLRU) {
super(initialCapacity, loadFactor, true);
capacity = LRU_MAX_CAPACITY;
}
// 通过构造方法设置accessOrder
public LRULinkedHashMap(int initialCapacity, float loadFactor,
boolean isLRU, int lruCapacity) {
super(initialCapacity, loadFactor, true);
this.capacity = lruCapacity;
}
// 复写LinkedHashMap的removeEldestEntry()方法
@Override
protected boolean removeEldestEntry(Map.Entry<K, V> eldest) {
System.out.println(eldest.getKey() + "=" + eldest.getValue());
if (size() > capacity) {
return true;
}
return false;
}
}
TreeMap
定制比较器和自然比较器
TreeMap不保证元素的先后添加顺序,但是会对集合中的元素做排序操作,底层由有红黑树算法实现(树结构,比较擅长做范围查询)。
TreeSet要么自然排序,要么定制排序。
-
自然排序: 要求在TreeSet集合中的对象必须实现java.lang.Comparable接口,并覆盖compareTo方法。
-
定制排序: 要求在构建TreeSet对象的时候,传入一个比较器对象(必须实现java.lang.Comparator接口)。在比较器中覆盖compare方法,并编写比较规则.
TreeSet判断元素对象重复的规则:compareTo/compare方法是否返回0.如果返回0,则视为是同一个对象.
以下我们来看看TreeMap中使用比较器的代码吧
// 如果传入了定制比较器
Comparator<? super K> cpr = comparator;
if (cpr != null) {
// 红黑树的算法
do {
parent = t;
cmp = cpr.compare(key, t.key);
if (cmp < 0)
t = t.left;
else if (cmp > 0)
t = t.right;
else
return t.setValue(value);
} while (t != null);
}
else {
if (key == null)
throw new NullPointerException();
// 如果实现了自然比较器
Comparable<? super K> k = (Comparable<? super K>) key;
// 红黑树算法
do {
parent = t;
cmp = k.compareTo(t.key);
if (cmp < 0)
t = t.left;
else if (cmp > 0)
t = t.right;
else
return t.setValue(value);
} while (t != null);
}
从上面的代码中我们可以看出来,如果TreeMap中先是判断定制比较器,然后判断自然比较器。如果两个比较器都实现了,TreeMap会使用定制比较器进行比较,如果两个比较器都没有实现,TreeMap会在Comparable<? super K> k = (Comparable<? super K>) key一句中抛出强制转型失败异常。
红黑树概述
红黑树又称红-黑二叉树,它首先是一颗二叉树,它具体二叉树所有的特性。同时红黑树更是一颗自平衡的排序二叉树。
基本的二叉树他们都需要满足一个基本性质--即树中的任何节点的值大于它的左子节点,且小于它的右子节点。按照这个基本性质使得树的检索效率大大提高。
生成二叉树的过程是非常容易失衡的,最坏的情况就是一边倒(只有右/左子树),这样势必会导致二叉树的检索效率大大降低,所以为了维持二叉树的平衡,大牛们提出了各种实现的算法,如:AVL,SBT,伸展树,TREAP ,红黑树等等
平衡二叉树必须具备如下特性:它是一棵空树或它的左右两个子树的高度差的绝对值不超过1,并且左右两个子树都是一棵平衡二叉树。也就是说该二叉树的任何一个子节点,其左右子树的高度都相近。


红黑树规则
红黑树顾名思义就是节点是红色或者黑色的平衡二叉树,它通过颜色的约束来维持着二叉树的平衡。对于一棵有效的红黑树二叉树而言我们必须增加如下规则:
- 每个节点都只能是红色或者黑色
- 根节点是黑色
- 每个叶节点(NIL节点,空节点)是黑色的。
- 如果一个结点是红的,则它两个子节点都是黑的。也就是说在一条路径上不能出现相邻的两个红色结点。
- 从任一节点到其每个叶子的所有路径都包含相同数目的黑色节点。
红黑树基本操作
在添加或删除节点后,红黑树就发生了变化,可能不再满足5个特性,为了保持红黑树的特性,就有了三个动作:左旋、右旋、着色。




红黑树添加操作
我们先来看看红黑树的添加代码
public V put(K key, V value) {
Entry<K,V> t = root;
if (t == null) {
compare(key, key); // type (and possibly null) check
root = new Entry<>(key, value, null);
size = 1;
modCount++;
return null;
}
int cmp;
Entry<K,V> parent;
// split comparator and comparable paths
Comparator<? super K> cpr = comparator;
if (cpr != null) {
// 红黑树的比较操作,while循环比较,直到插入到树的叶子节点
do {
parent = t;
cmp = cpr.compare(key, t.key);
if (cmp < 0)
t = t.left;
else if (cmp > 0)
t = t.right;
else
return t.setValue(value);
} while (t != null);
}
else {
if (key == null)
throw new NullPointerException();
Comparable<? super K> k = (Comparable<? super K>) key;
// 红黑树的比较操作,while循环比较,直到插入到树的叶子节点
do {
parent = t;
cmp = k.compareTo(t.key);
if (cmp < 0)
t = t.left;
else if (cmp > 0)
t = t.right;
else
return t.setValue(value);
} while (t != null);
}
Entry<K,V> e = new Entry<>(key, value, parent);
if (cmp < 0)
parent.left = e;
else
parent.right = e;
// 插入成为树的叶子节点之后,有可能使树不平衡(违反红黑树的5点规则),这个时候,需要调整。调用fixAfterInsertion(e)方法。
fixAfterInsertion(e);
size++;
modCount++;
return null;
}
我们首先做的是先将节点插入成为树的叶子节点,然后再对树的平衡进行调整。具体调整的规则,主要输需要树符合红黑树的5点规则。
我们在来看看红黑树的调整操作
private void fixAfterInsertion(Entry<K,V> x) {
x.color = RED;
while (x != null && x != root && x.parent.color == RED) {
if (parentOf(x) == leftOf(parentOf(parentOf(x)))) {
Entry<K,V> y = rightOf(parentOf(parentOf(x)));
// 情况 1
if (colorOf(y) == RED) {
setColor(parentOf(x), BLACK);
setColor(y, BLACK);
setColor(parentOf(parentOf(x)), RED);
x = parentOf(parentOf(x));
} else {
// 情况2 2小点
if (x == rightOf(parentOf(x))) {
x = parentOf(x);
rotateLeft(x);
}
// 情况2 1小点
setColor(parentOf(x), BLACK);
setColor(parentOf(parentOf(x)), RED);
rotateRight(parentOf(parentOf(x)));
}
} else {
Entry<K,V> y = leftOf(parentOf(parentOf(x)));
// 与上面的if语句,成为镜像
if (colorOf(y) == RED) {
setColor(parentOf(x), BLACK);
setColor(y, BLACK);
setColor(parentOf(parentOf(x)), RED);
x = parentOf(parentOf(x));
} else {
if (x == leftOf(parentOf(x))) {
x = parentOf(x);
rotateRight(x);
}
setColor(parentOf(x), BLACK);
setColor(parentOf(parentOf(x)), RED);
rotateLeft(parentOf(parentOf(x)));
}
}
}
root.color = BLACK;
}
根据以上的代码,画出情况1 和 情况2的图解,如下。我们可以对照着上面的代码进行比较学习。

(1)新插入节点为根节点。这种情况直接将新插入节点设置为根节点即可,无需进行后续的旋转和着色处理。
(2)新插入节点的父节点是黑色。这种情况直接将新节点插入即可,不会违背规则(4) 。
(3)新插入节点的父节点是红色。这种情况会违背规则(4),而这种情况又分为了以下几种,下面进行图解:
①新插入节点N的父节点P和叔叔节点U都是红色。方法是:将祖父节点G设置为红色,父节点P和叔叔节点U设置为黑色,这时候就看似平衡了。但是,如果祖父节点G的父节点也是红色,这时候又违背规则(4),调整方法是:将GPUN这一组看成一个新的节点,按照前面的方案递归;又但是根节点为红就违反规则(2),这时调整方法是直接将根节点设置为黑色(两个连续黑色是没问题的)。
![![Uploading 3370616-3861bf4f5663f4d9_732975.png . . .]](https://p1-jj.byteimg.com/tos-cn-i-t2oaga2asx/gold-user-assets/2019/11/1/16e2558914d4e240~tplv-t2oaga2asx-jj-mark:3024:0:0:0:q75.png)
②新插入节点N的父节点P是红色,叔叔节点U是黑色或者缺少,且新节点N是P的右孩子。方法是:左旋父节点P。左旋后N和P角色互换,但是P和N还是连续的两个红色节点,还没有平衡,怎么办,看第三种情况。

③新插入节点N的父节点P是红色,叔叔节点U是黑色或者缺少,且新节点N是P的左孩子。方法是:右旋祖父节点G,然后将P设置为黑色,G设置为红色,达到平衡。此时父节点P是黑色,所有不用担心P的父节点是红色。

红黑树删除操作
实际上,删除过程很太复杂,通常我们都用不同的方法来回避它。一种方法(和在普通的二叉树中一样)就是为删除的节点做个标记而不实际的删除他。任何找到该节点的查找例程都知道不用报告已找到该节点。很多情况下都应用这种方法,特别是在不经常执行删除操作时。 红黑树的效率
红黑树的查找,插入和删除的时间复杂度为O(log2N)。在红黑树种的查找时间和在普通二叉树中的查找时间应该几乎完全一样。因为在查找的过程中并没有应用红黑树的特征。