设计模式之工厂模式

625 阅读3分钟

一、什么是工厂模式

实现了创建者和调用者分离,工厂模式分为简单工厂、工厂方法、抽象工厂模式

二、工厂模式好处

工厂模式是我们最常用的实例化对象模式了,是用工厂方法代替new操作的一种模式。利用工厂模式可以降低程序的耦合性,为后期的维护修改提供了很大的便利。将选择实现类、创建对象统一管理和控制。从而将调用者跟我们的实现类解耦。

三、工厂模式分类

1、简单工厂模式

简单工厂模式相当于是一个工厂中有各种产品,创建在一个类中,客户无需知道具体产品的名称,只需要知道产品类所对应的参数即可。但是工厂的职责过重,而且当类型过多时不利于系统的扩展维护。

public interface Car {
    public void run();
}

public class AoDi implements Car {
    public void run() {
        System.out.println("我是奥迪汽车..");
    }
}

public class JiLi implements Car {

    public void run() {
        System.out.println("我是吉利汽车...");
    }
}

public class CarFactory {

     public static Car createCar(String name) {
        if (StringUtils.isEmpty(name)) {
             return null;
        }
        if(name.equals("奥迪")){
            return new AoDi();
        }
        if(name.equals("吉利")){
            return new JiLi();
        }
        return null;
    }
}

public class Client01 {

    public static void main(String[] args) {
        Car aodi  =CarFactory.createCar("奥迪");
        Car jili  =CarFactory.createCar("吉利");
        aodi.run();
        jili.run();
    }

}

简单工厂的优点/缺点

  • 优点:简单工厂模式能够根据外界给定的信息,决定究竟应该创建哪个具体类的对象。明确区分了各自的职责和权力,有利于整个软件体系结构的优化。
  • 缺点:很明显工厂类集中了所有实例的创建逻辑,容易违反GRASPR的高内聚的责任分配原则

2、工厂方法模式

file工厂方法模式Factory Method,又称多态性工厂模式。在工厂方法模式中,核心的工厂类不再负责所有的产品的创建,而是将具体创建的工作交给子类去做。该核心类成为一个抽象工厂角色,仅负责给出具体工厂子类必须实现的接口,而不接触哪一个产品类应当被实例化这种细节。

public interface Car {
    public void run();
}
public interface CarFactory {
    public Car createCar();
}

public class AoDi implements Car {
    public void run() {
        System.out.println("我是奥迪汽车..");
    }
}

public class JiLi implements Car {

    public void run() {
        System.out.println("我是吉利汽车...");
    }
}

public class JiLiFactory implements CarFactory {

    public Car createCar() {

        return new JiLi();
    }

}

public class AoDiFactory implements CarFactory {

    public Car createCar() {
    
        return new AoDi();
    }
}

public class Client {

    public static void main(String[] args) {
        Car aodi = new AoDiFactory().createCar();
        Car jili = new JiLiFactory().createCar();
        aodi.run();
        jili.run();
    }

}

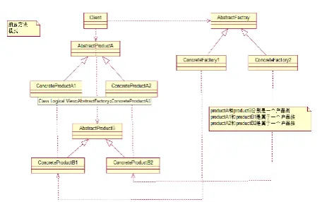
3、抽象工厂模式

抽象工厂简单地说是工厂的工厂,抽象工厂可以创建具体工厂,由具体工厂来产生具体产品。相当于零件工厂和组装工厂。

filefile

//发动机
public interface Engine {

    void run();

    void start();
}

class EngineA implements Engine {

    public void run() {
      System.out.println("转的快!");
    }

    public void start() {
         System.out.println("启动快,自动档");
    }

}

class EngineB implements Engine {

    public void run() {
      System.out.println("转的慢!");
    }

    public void start() {
         System.out.println("启动快,手动档");
    }

}

//座椅
public interface Chair {
       void run();
}

 class ChairA implements Chair{

    public void run() {
        System.out.println("可以自动加热!");
    }
    
}
 class ChairB implements Chair{

    public void run() {
        System.out.println("不能加热!");
    }
    
}

public interface CarFactory {
    // 创建发动机
    Engine createEngine();
    // 创建座椅
    Chair createChair();
}

public class JiLiFactory implements CarFactory  {

    public Engine createEngine() {
    
        return new EngineA();
    }

    public Chair createChair() {
        
        return new ChairA();
    }

}

public class Client002 {

     public static void main(String[] args) {
        CarFactory carFactory=new JiLiFactory();
        // 现组装一个发动机
        Engine engine=carFactory.createEngine();
        engine.run();
        engine.start();
        // 再组装一个座椅
        ChairA chairA=carFactory.createChair();
        chairA.run();

    }
    
}

个人博客 蜗牛