一. 前言
使用Git仓库, 团队多人开发一个项目, 一个项目存在多个运行环境, 需要一个好的代码管理策略.
最终图示:

二. 发布测试分支
可能分支A, 分支B, 分支C等分支只需要部分上测试分支, 这时可以将部分分支合并到dev分支上, 然后项目根据dev分支, 发布一个测试环境给测试同学去测就好了.
图示:

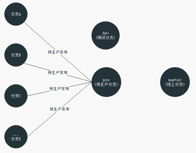
三. 发布预生产分支
同发布测试分支的步骤, 可以根据pre分支发布预生产环境, 然后交给测试同学测试即可.

四. 发布线上分支
步骤如下:
- 将pre合到master上,完成线上发布
- 发布后打出一个tag,此tag是为线上最新稳定版代码,可以作为其他分支的最新依据
- 删除存在的dev和pre分支,根据步骤2的tag再次创建新的dev和pre分支
- 各个开发人员如需接新需求,可从步骤2中的tag切出分支

五. 总结
以上步骤循环往复, 可完成代码的有效管理. 可能会有疏漏, 欢迎指正~