曾经在阿里碰到一道面试题
面试官问:APK打包流程是什么
(更多完整项目下载。未完待续。源码。图文知识后续上传github。)
(可以点击关于我 联系我获取)
今天本文主要讲解:
APK文件反编译
- 什么是反编译
- 如何防止反编译
- APK文件的基本构造
APK加固的方案原理
- APK加固总体架构
- APK打包基本流程
- Dex文件的意义
AES加密项目实战
- APK加固项目实战
- APK脱壳技术实战

一.APK文件反编译
1.什么是反编译
- 定义:
利用编译程序从源语言编写的源程序产生目标程序的过程
2.怎么进行反编译?
先了解apk的文件构造结构

二.加固方案思想
一个程序员的故事:
辛辛苦苦找到一个对象,结婚后发现是个母夜叉。不给管钱就闹,晚上睡觉她趴着睡,导致这程序员无法去洗脚了。然而这个程序员很努力,平时除了上班,还能够做点外包,赚点外快。所以他就想到了把工资卡上交,而把赚到的外快放到了自己的小金库。从此过上了性福生活
一个加密的故事:
通过将非核心的dex文件进行暴露来达到保护核心dex文件的目的。

三.基本原理
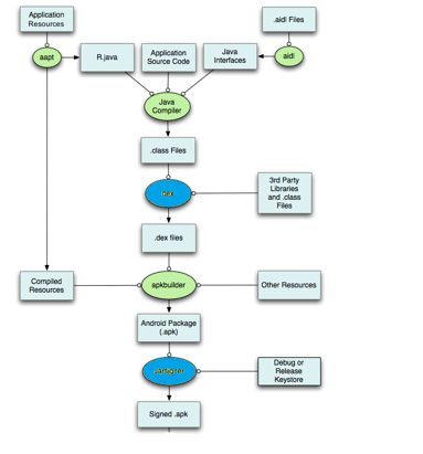
3.1Apk打包流程
加壳是在原来apk的基础上加一层保护壳,dex文件修改了就需要重新打包,否则apk安装不了。这就需要我们详细学习apk如何打包的
3.2Dex文件是什么
加固的目的是保护dex,直接而言就是对dex文件进行操作,对dex文件动刀子,必须知道dex文件是什么,能否直接动刀子
3.3Dex文件加载流程
加壳后的文件是不能直接用的,dex文件是加密的,所以我们需要对他进行解密,解密后的dex文件如何加载?
3.4APK文件是怎么生产的

image.png

四.加固总体框架

那么问题来了:
- 如何达到加密效果?
- 为什么是两个系列的dex?
- 壳dex 怎么来的
- 壳dex如何保护源dex?
- 如何签名?
- 如何运行新dex(如何脱壳)?
4.1加密过程

4.2APK文件如何签名


4.3APK文件如何运行(脱壳)

4.4如何制定某些类在 main dex中
multiDexKeepFile:手动加入要放到Main.dex中的类
com.umeng.analytics.Abb.class
multiDexKeepProguard:以Proguard的方式手动加入要放到的Main.dex中的类
-keep public class com.tencent.bugly.**{*;}
总结
完成APL加固,我们需要具备的知识体系有哪些

(更多完整项目下载。未完待续。源码。图文知识后续上传github。)
可以点击关于我 联系我获取