本系列文章将整理到我在GitHub上的《Java面试指南》仓库,更多精彩内容请到我的仓库里查看
https://github.com/h2pl/Java-Tutorial
喜欢的话麻烦点下Star哈
文章首发于我的个人博客:
www.how2playlife.com
本文是微信公众号【Java技术江湖】的《走进JavaWeb技术世界》其中一篇,本文部分内容来源于网络,为了把本文主题讲得清晰透彻,也整合了很多我认为不错的技术博客内容,引用其中了一些比较好的博客文章,如有侵权,请联系作者。
该系列博文会告诉你如何从入门到进阶,从servlet到框架,从ssm再到SpringBoot,一步步地学习JavaWeb基础知识,并上手进行实战,接着了解JavaWeb项目中经常要使用的技术和组件,包括日志组件、Maven、Junit,等等内容,以便让你更完整地了解整个JavaWeb技术体系,形成自己的知识框架。
如果对本系列文章有什么建议,或者是有什么疑问的话,也可以关注公众号【Java技术江湖】联系作者,欢迎你参与本系列博文的创作和修订。
文末赠送8000G的Java架构师学习资料,需要的朋友可以到文末了解领取方式,资料包括Java基础、进阶、项目和架构师等免费学习资料,更有数据库、分布式、微服务等热门技术学习视频,内容丰富,兼顾原理和实践,另外也将赠送作者原创的Java学习指南、Java程序员面试指南等干货资源)
Java日志系统的演变史
我们先看一个故事。项目经理A带着一帮兄弟开发了一套复杂的企业ERP系统,这个系统一连开发了好几年,开发人员也换了好几拨。
阶段一
最开始的时候,项目经理A安排小B在系统中添加日志功能,在控制台上打印一些必要的信息。最开始的时候,由于项目的功能比较少,于是小B就是用System.out.println的方式打印日志信息。经理A感觉这样使用比较方便,也便于项目小组人员的使用,于是就沿用了下来。
阶段二
此时小B被借调到其他项目,小C加入到了项目组中。此时项目经理A要求改造日志系统,要求能把日志写到一个文件中,方便以后分析用户行为。小C在查看了以前的日志方式之后,感觉特别low,于是自己写了一个日志框架,命名为xiaoC-logging.jar,此举收到了项目经理A的好评。

阶段三
项目组中加入了一个大牛老D,老D发现xiaoC-logging.jar这个日志框架虽然可以满足基本的日志要求,但是还不够高大上,没有一些诸如自动归档,异步写入文件,把日志文件写入NoSQL数据库中等功能。于是老D开发了一个更高级的日志框架叫oldD-logging.jar。
阶段四
oldD-logging.jar开发完成之后,需要把原来的xiaoC-logging.jar中的日志API做修改,把之前的日志实现写下来,换上高大上的oldD-logging.jar。
阶段五
在这个卸载与上新的过程中,老D的工作量陡增,他感觉很累。不过姜还是老的辣,他参考了JDBC和spring中面向接口的编程方式,制定了一个日志的门面(一系列的接口),以后所有的日志的记录,都只面向接口编程,至于今后怎么去实现,都要遵循这个接口就可以了。
那么在JAVA开发中,这正的日志系统是怎么演变的呢?简短地描述下日志发展,最先出现的是apache开源社区的log4j,这个日志确实是应用最广泛的日志工具,成为了java日志的事实上的标准。然而,当时Sun公司在jdk1.4中增加了JUL日志实现,企图对抗log4j,但是却造成了混乱,这个也是被人诟病的一点。当然也有其他日志工具的出现,这样必然造成开发者的混乱,因为这些日志系统互相没有关联,替换和统一也就变成了比较棘手的一件事。想象下你的应用使用log4j,然后使用了一个其他团队的库,他们使用了JUL,你的应用就得使用两个日志系统了,然后又有第二个库出现了,使用了simplelog。

这个时候估计让你崩溃了,这是要闹哪样?这个状况交给你来想想办法,你该如何解决呢?进行抽象,抽象出一个接口层,对每个日志实现都适配或者转接,这样这些提供给别人的库都直接使用抽象层即可。不错,开源社区提供了commons-logging抽象,被称为JCL,也就是日志框架了,确实出色地完成了兼容主流的日志实现(log4j、JUL、simplelog),基本一统江湖,就连顶顶大名的spring也是依赖了JCL。
看起来事物确实是美好,但是美好的日子不长,接下来另一个优秀的日志框架slf4j的加入导致了更加混乱的场面。比较巧的是slf4j的作者(Ceki Gülcü)就是log4j的作者,他觉得JCL不够优秀,所以他要自己搞一套更优雅的出来,于是slf4j日志体系诞生了,并为slf4j实现了一个亲子——logback,确实更加优雅,但是由于之前很多代码库已经使用JCL,虽然出现slf4j和JCL之间的桥接转换,但是集成的时候问题依然多多,对很多新手来说确实会很懊恼,因为比单独的log4j时代“复杂”多了,抱怨声确实很多。
到此本来应该完了,但是Ceki Gülcü觉得还是得回头拯救下自己的“大阿哥”——log4j,于是log4j2诞生了,同样log4j2也参与到了slf4j日志体系中,想必将来会更加混乱。接下来详细解读日志系统的配合使用问题。slf4j的设计确实比较优雅,采用比较熟悉的方式——接口和实现分离,有个纯粹的接口层——slf4j-api工程,这个里边基本完全定义了日志的接口,所以对于开发来说,只需要使用这个即可。
有接口就要有实现,比较推崇的实现是logback,logback完全实现了slf4j-api的接口,并且性能也比log4j更好,同时实现了变参占位符日志输出方式等等新特性。刚刚也提到log4j的使用比较普遍,所以支持这批用户依然是必须的,slf4j-log4j12也实现了slf4j-api,这个算是对log4j的适配器。同样推理,也会有对JUL的适配器slf4j-jdk14等等。为了使使用JCL等等其他日志系统后者实现的用户可以很简单地切换到slf4j上来,给出了各种桥接工程,比如:jcl-over-slf4j会把对JCL的调用都桥接到slf4j上来,可以看出jcl-over-slf4j的api和JCL是相同的,所以这两个jar是不能共存的。jul-to-slf4j是把对jul的调用桥接到slf4j上,log4j-over-slf4j是把对log4j的调用桥接到slf4j。
一、日志框架的分类
- 门面型日志框架:
- JCL: Apache基金会所属的项目,是一套Java日志接口,之前叫Jakarta Commons Logging,后更名为Commons Logging
- SLF4J: 是一套简易Java日志门面,本身并无日志的实现。(Simple Logging Facade for Java,缩写Slf4j)
- 记录型日志框架:
- JUL: JDK中的日志记录工具,也常称为JDKLog、jdk-logging,自Java1.4以来的官方日志实现。
- Log4j: 一个具体的日志实现框架。
- Log4j2: 一个具体的日志实现框架,是LOG4J1的下一个版本,与Log4j 1发生了很大的变化,Log4j 2不兼容Log4j 1。
- Logback:一个具体的日志实现框架,和Slf4j是同一个作者,但其性能更好。

二、发展历程
要搞清楚它们的关系,就要从它们是在什么情况下产生的说起。我们按照时间的先后顺序来介绍。
Log4j
在JDK 1.3及以前,Java打日志依赖System.out.println(), System.err.println()或者e.printStackTrace(),Debug日志被写到STDOUT流,错误日志被写到STDERR流。这样打日志有一个非常大的缺陷,即无法定制化,且日志粒度不够细。于是, Gülcü 于2001年发布了Log4j,后来成为Apache 基金会的顶级项目。Log4j 在设计上非常优秀,对后续的 Java Log 框架有长久而深远的影响,它定义的Logger、Appender、Level等概念如今已经被广泛使用。Log4j 的短板在于性能,在Logback 和 Log4j2 出来之后,Log4j的使用也减少了。
J.U.L
受Logj启发,Sun在Java1.4版本中引入了java.util.logging,但是j.u.l功能远不如log4j完善,开发者需要自己编写Appenders(Sun称之为Handlers),且只有两个Handlers可用(Console和File),j.u.l在Java1.5以后性能和可用性才有所提升。
JCL(commons-logging)
由于项目的日志打印必然选择两个框架中至少一个,这时候,Apache的JCL(commons-logging)诞生了。JCL 是一个Log Facade,只提供 Log API,不提供实现,然后有 Adapter 来使用 Log4j 或者 JUL 作为Log Implementation。在程序中日志创建和记录都是用JCL中的接口,在真正运行时,会看当前ClassPath中有什么实现,如果有Log4j 就是用 Log4j, 如果啥都没有就是用 JDK 的 JUL。这样,在你的项目中,还有第三方的项目中,大家记录日志都使用 JCL 的接口,然后最终运行程序时,可以按照自己的需求(或者喜好)来选择使用合适的Log Implementation。如果用Log4j, 就添加 Log4j 的jar包进去,然后写一个 Log4j 的配置文件;如果喜欢用JUL,就只需要写个 JUL 的配置文件。如果有其他的新的日志库出现,也只需要它提供一个Adapter,运行的时候把这个日志库的 jar 包加进去。不过,commons-logging对Log4j和j.u.l的配置问题兼容的并不好,使用commons-loggings还可能会遇到类加载问题,导致NoClassDefFoundError的错误出现。

到这个时候一切看起来都很简单,很美好。接口和实现做了良好的分离,在统一的JCL之下,不改变任何代码,就可以通过配置就换用功能更强大,或者性能更好的日志库实现。
这种简单美好一直持续到SLF4J出现。
SLF4J & Logback
SLF4J(Simple Logging Facade for Java)和 Logback 也是Gülcü 创立的项目,目的是为了提供更高性能的实现。从设计模式的角度说,SLF4J 是用来在log和代码层之间起到门面作用,类似于 JCL 的 Log Facade。对于用户来说只要使用SLF4J提供的接口,即可隐藏日志的具体实现,SLF4J提供的核心API是一些接口和一个LoggerFactory的工厂类,用户只需按照它提供的统一纪录日志接口,最终日志的格式、纪录级别、输出方式等可通过具体日志系统的配置来实现,因此可以灵活的切换日志系统。
Logback是log4j的升级版,当前分为三个目标模块:
- logback-core:核心模块,是其它两个模块的基础模块
- logback-classic:是log4j的一个改良版本,同时完整实现 SLF4J API 使你可以很方便地更换成其它日记系统如log4j 或 JDK14 Logging
- logback-access:访问模块与Servlet容器集成提供通过Http来访问日记的功能,是logback不可或缺的组成部分
Logback相较于log4j有更多的优点:
- 更快的执行速度
- 更充分的测试
- logback-classic 非常自然的实现了SLF4J
- 使用XML配置文件或者Groovy
- 自动重新载入配置文件
- 优雅地从I/O错误中恢复
- 自动清除旧的日志归档文件
- 自动压缩归档日志文件
- 谨慎模式
- Lilith
- 配置文件中的条件处理
- 更丰富的过滤
更详细的解释参见官网:logback.qos.ch/reasonsToSw…
到这里,你可能会问:Apache 已经有了个JCL,用来做各种Log lib统一的接口,如果 Gülcü 要搞一个更好的 Log 实现的话,直接写一个实现就好了,为啥还要搞一个和SLF4J呢?
原因是Gülcü 认为 JCL 的 API 设计得不好,容易让使用者写出性能有问题的代码。关于这点,你可以参考这篇文章获得更详细的介绍:zhuanlan.zhihu.com/p/24272450
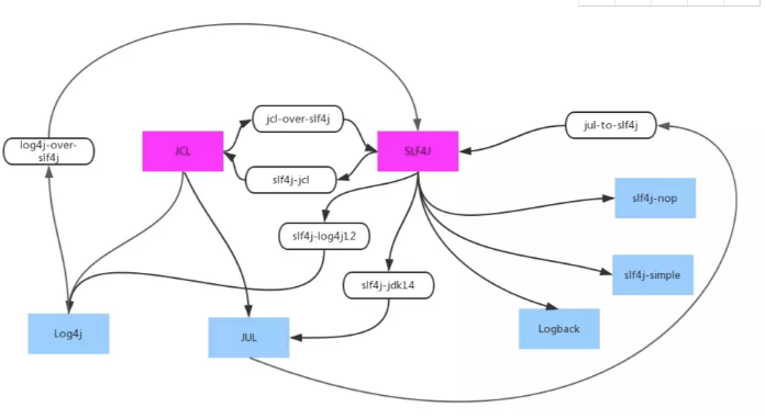
现在事情就变复杂了。我们有了两个流行的 Log Facade,以及三个流行的 Log Implementation。Gülcü 是个追求完美的人,他决定让这些Log之间都能够方便的互相替换,所以做了各种 Adapter 和 Bridge 来连接:

可以看到甚至 Log4j 和 JUL 都可以桥接到SLF4J,再通过 SLF4J 适配到到 Logback!需要注意的是不能有循环的桥接,比如下面这些依赖就不能同时存在:
- jcl-over-slf4j 和 slf4j-jcl
- log4j-over-slf4j 和 slf4j-log4j12
- jul-to-slf4j 和 slf4j-jdk14
然而,事情在变得更麻烦!
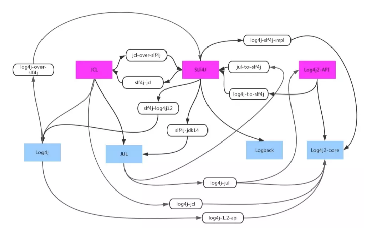
Log4j2
现在有了更好的 SLF4J 和 Logback,慢慢取代JCL 和 Log4j ,事情到这里总该大统一圆满结束了吧。然而维护 Log4j 的人不这样想,他们不想坐视用户一点点被 SLF4J / Logback 蚕食,继而搞出了 Log4j2。
Log4j2 和 Log4j1.x 并不兼容,设计上很大程度上模仿了 SLF4J/Logback,性能上也获得了很大的提升。Log4j2 也做了 Facade/Implementation 分离的设计,分成了 log4j-api 和 log4j-core。
现在好了,我们有了三个流行的Log 接口和四个流行的Log实现,如果画出桥接关系的图来回事什么样子呢?
看到这里是不是感觉有点晕呢?是的,我也有这种感觉。同样,在添加依赖的时候,要小心不要有循环依赖。
参考文章
https://blog.csdn.net/android_hl/article/details/53228348
微信公众号
个人公众号:黄小斜
黄小斜是跨考软件工程的 985 硕士,自学 Java 两年,拿到了 BAT 等近十家大厂 offer,从技术小白成长为阿里工程师。
作者专注于 JAVA 后端技术栈,热衷于分享程序员干货、学习经验、求职心得和程序人生,目前黄小斜的CSDN博客有百万+访问量,知乎粉丝2W+,全网已有10W+读者。
黄小斜是一个斜杠青年,坚持学习和写作,相信终身学习的力量,希望和更多的程序员交朋友,一起进步和成长!
原创电子书:关注微信公众号【黄小斜】后回复【原创电子书】即可领取我原创的电子书《菜鸟程序员修炼手册:从技术小白到阿里巴巴Java工程师》这份电子书总结了我2年的Java学习之路,包括学习方法、技术总结、求职经验和面试技巧等内容,已经帮助很多的程序员拿到了心仪的offer!
程序员3T技术学习资源: 一些程序员学习技术的资源大礼包,关注公众号后,后台回复关键字 “资料” 即可免费无套路获取,包括Java、python、C++、大数据、机器学习、前端、移动端等方向的技术资料。

技术公众号:Java技术江湖
如果大家想要实时关注我更新的文章以及分享的干货的话,可以关注我的微信公众号【Java技术江湖】
这是一位阿里 Java 工程师的技术小站。作者黄小斜,专注 Java 相关技术:SSM、SpringBoot、MySQL、分布式、中间件、集群、Linux、网络、多线程,偶尔讲点Docker、ELK,同时也分享技术干货和学习经验,致力于Java全栈开发!
(关注公众号后回复”Java“即可领取 Java基础、进阶、项目和架构师等免费学习资料,更有数据库、分布式、微服务等热门技术学习视频,内容丰富,兼顾原理和实践,另外也将赠送作者原创的Java学习指南、Java程序员面试指南等干货资源)
Java工程师必备学习资源: 一些Java工程师常用学习资源,关注公众号后,后台回复关键字 “Java” 即可免费无套路获取。
