事出有因——为什么要做Flutter性能监控
移动端APM其实已经是一个很成熟的命题了,在Native世界这些年的发展中,曾经诞生过很多用于监控线上性能数据的SDK。但是由于Flutter相对于Native做了很多革命性的改变,导致Native的性能监控在Flutter页面上基本全部失效了。基于这个背景,我们在去年启动了名为Flutter高可用SDK的项目,目的是让Flutter页面像Native页面一样可以被度量。
有的放矢——我们需要一个怎样的SDK
性能监控既然是一个成熟的命题,那么意味着我们有着充足的资源可以借鉴。我们借鉴了包括手淘的EMAS高可用、微信的Martix、美团的Hertz等性能监控SDK,并结合Flutter的实际情况我们确定了两个问题,一个是需要收集什么性能指标,一个是SDK需要有什么特性。
性能指标
1. 页面滑动流畅度:传统体现滑动流畅度主要是通过Fps,但是Fps有个问题是无法区分大量的轻微卡顿和少量的严重卡顿,但是对于用户来说显然体感差异是很大的,所以我们同时引入了Fps、滑动时长、掉帧时长来进行衡量是否流畅。
2. 页面加载耗时:页面加载耗时我们选了更能反映用户体感的可交互时长,可交互时长是指从用户点击发起路由跳转行为开始,到页面内容加载到可以发生交互结束的这一段时长。
3. Exception:这个指标应该不需要多做解释。
SDK特性
1. 准确性:准确性是一个性能监控SDK的基础要求,误报或者错报会导致开发者付出很多不必要的排查时间。
2. 线上监控:线上监控意味着收集数据时付出的代价不能太大,不能让监控影响到App原本的性能。
3. 易于拓展:作为一个开源项目,根本目标是希望大家都能参与进来为社区做贡献,所以SDK本身要易于拓展,同时需要一系列的规范来帮助大家进行开发。
见微知著——从单个指标看整体设计
2019年4月25日,我们曾经发表了一篇文章,讲述通过数据驱动Flutter体验升级 ,文章中详细介绍了Flutter的性能指标以及收集方式,大家可以去翻阅一下之前的文章快速复习一下学过的知识。我们这里就选择其中比较典型的收集瞬时Fps的实现来进行讲解,并通过这样的形式带大家看一下SDK整体的设计。
首先需要实现一个FpsRecorder,并继承自BaseRecorder。这个类的目的是为了获取到业务层中页面Pop/Push的时机以及FlutterBinding提供的页面开始渲染,结束渲染,发生点击事件的时机,并通过这些时机来计算出源数据。对于瞬时Fps来说源数据即为每帧时长。
class
FpsRecorder
extends BaseRecorder
{
///...
@override
void onReceivedEvent(
BaseEvent event
) {
if (
event is
RouterEvent)
{
///...
} else
if
(event
is RenderEvent
) {
switch (
event.eventType
) {
case RenderEventType
.beginFrame:
_frameStopwatch
.reset();
_frameStopwatch
.start();
break;
case RenderEventType
.endFrame:
_frameStopwatch
.stop();
PerformanceDataCenter().push
(FrameData(
_frameStopwatch.elapsedMicroseconds
));
break;
}
} else
if
(event
is UserInputEvent
) {
///...
}
}
@override
List<Type
> subscribedEventList()
{
return <
Type>[RenderEvent
, RouterEvent
, UserInputEvent
];
}
}
我们在beginFrame时打下开始点,在endFrame时打下结束点,即可得到每帧的时长。可以看到我们收集到了每帧时长后,将其封装为了一个 FrameData 并push到了PerformanceDataCenter中。PerformanceDataCenter会将该数据分发给订阅了FrameData的Processor中,所以我们需要新建一个FpsProcessor订阅并处理这些源数据。
class FpsProcessor extends BaseProcessor {
///...
@override
void process(BaseData data) {
if (data is FrameData) {
///...
if (isFinishedWithSample(currentTime)) {
///当时间间隔大于1s,则计算一次FPS
_startSampleTime = currentTime;
collectSample(currentTime);
}
}
}
@override
List<Type> subscribedDataList() {
return [FrameData];
}
void collectSample(int finishSampleTime) {
///...
PerformanceDataCenter().push(FpsUploadData(avgFps: fps));
}
///...
}
FpsProcessor将获取到的每帧时长收集起来并计算1s内的瞬时Fps值(具体的统计方法可以参考上文提到的前一篇文章的实现,这里不过多的进行描述)。同样的在计算完Fps值后,我们将其封装为了一个 FpsUploadData 并再一次push到了PerformanceDataCenter中。PerformanceDataCenter会将FpsUploadData交给订阅了它的Uploader进行处理,所以我们需要新建一个MyUploader订阅并处理这些数据。
class MyUploader extends BaseUploader {
@override
List<Type> subscribedDataList() {
return <Type>[
FpsUploadData, //TimeUploadData, ScrollUploadData, ExceptionUploadData,
];
}
@override
void upload(BaseUploadData data) {
if (data is FpsUploadData) {
_sendFPS(data.pageInfoData.pageName, data.avgFps);
}
///...
}
}
Uploader可以通过 subscribedDataList() 选择需要订阅的UploadData,并通过 upload() 接收notify并进行上报。理论上一个Uploader对应一个上传渠道,使用者可以按需实现如LocalLogUploader、NetworkUploader等将数据上报到不同的地方。
纵观全局——整体结构设计
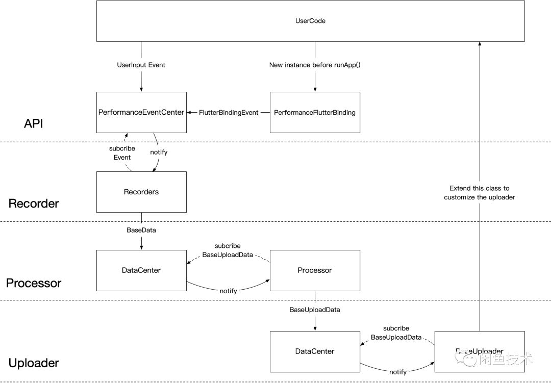
SDK总体可以分为4层,并大量的使用了发布-订阅模式利用2个Center进行连接,这种模式的好处在于可以使得层与层之间做到完全的解耦,使得对于数据的处理可以更加灵活多变。
API
这一层中主要是一些对外暴露的接口。比如init()需要使用者在runApp()前进行调用,以及业务层需要调用pushEvent()方法给SDK提供的一些时机。
Recorder
这一层的主要职责是用Evnet所提供的时机进行相应的源数据收集并交给订阅了该数据的Processor进行处理。比如FPS采集中的每帧时长即为源数据。这一层的设计主要是为了使得源数据可以被利用在不同的地方,比如每帧时长除了用于计算FPS,还可以用来计算卡顿秒数。
使用时需要继承BaseRecoder,通过 subscribedEventList() 选择订阅的Event,在 onReceivedEvent() 中处理接收到的Event
abstract class BaseRecorder with TimingObserver {
BaseRecorder() {
PerformanceEventCenter().subscribe(this, subscribedEventList());
}
}
mixin TimingObserver {
void onReceivedEvent(BaseEvent event);
List<Type> subscribedEventList();
Processor
这一层主要是将源数据加工为最终可以被上报的数据,并交给订阅了该数据的Uploader进行上报。比如FPS采集中根据收集到的每帧时长进行计算,得到这一段时间内的FPS值。
使用时需要继承BaseProcessor,通过 subscribedDataList() 选择订阅的Data类型,在 process() 中对接收到的Data进行处理。
abstract class BaseProcessor{
void process(BaseData data);
List<Type> subscribedDataList();
BaseProcessor(){
PerformanceDataCenter().registerProcessor(this, subscribedDataList());
}
}
Uploader
这一层主要是由使用者自己去实现,因为每一位使用者希望将数据上报到的地方都不一样,所以SDK内部会提供相应的基类,只需要跟随着基类的规范来写,即可获取到订阅的数据。
使用时需要继承BaseUploader,通过 subscribedDataList() 选择订阅的Data类型,在 upload() 中对接收到的UploadData进行处理。
abstract class BaseUploader{
void upload(BaseUploadData data);
List<Type> subscribedDataList();
BaseUploader(){
PerformanceDataCenter().registerUploader(this, subscribedDataList());
}
}
PerformanceDataCenter
单例,用于接收BaseData(源数据)以及UploadData(加工后的数据),并将这些时机分发给订阅了他们的Processor和Uploader进行处理。
在BaseProcessor和BaseUploader的构造函数中,分别调用了PerformanceDataCenter的register方法进行订阅该操作会把对应的实例存在PerformanceDataCenter的两个Map中,这样的数据结构使得一个DataType可以对应多个订阅者。
final Map<Type, Set<BaseProcessor>> _processorMap = <Type, Set<BaseProcessor>>{};
final Map<Type, Set<BaseUploader>> _uploaderMap = <Type, Set<BaseUploader>>{};
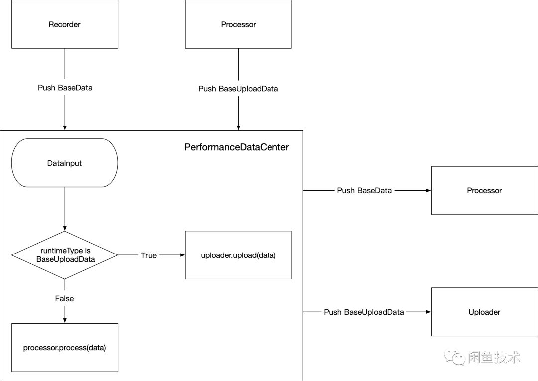
如下方图中所示,当调用PerformanceDataCenter.push()方法push数据时,会根据Data的类型进行分发,交给所有订阅了该数据类型的Proceesor/Uploader。

PerforanceEventCenter
单例,设计思路和PerformanceDataCenter类似,但这里是用于接收业务层提供的Event(相应的时机),并将这些时机分发给订阅了他们的Recorder进行处理。Event的种类主要有:(其中业务状态需要使用者提供,其它时机SDK内部已经完成收集)
-
App状态:App前后台切换
-
页面状态:帧渲染开始、帧渲染结束
-
业务状态:页面发生Pop/Push、页面发生滑动、业务中发生Exception
见仁见智——SDK的打开方式
如果你是SDK的使用者,那么你只需要关注API层以及Uploader层,你只需要进行以下几步操作:
1. 在Pubspec中引用高可用SDK;
2. 在runApp()方法被调用前,调用init()方法将SDK初始化;
3. 在你的业务代码中,通过pushEvent()方法给SDK提供一些必要的时机,比如路由的Pop以及Push;
4. 自定义一个Uploader类,将数据以你希望的格式上报到你所使用的数据收集平台。
如果你希望能为高可用SDK贡献一份力量,那么希望你遵守以下几点设计规范并向我们提出Push Request,我们会及时进行Review并将反馈给到你。
1. 使用发布-订阅模式,发布者先将数据交给对应的数据中心,再由数据中心分发给相应的订阅者。
2. 数据流向从Recorder到Processor再到Uploader,通过数据进行驱动,API通过Event驱动Recorder,Recorder通过BaseData驱动Processor,Processor通过UploadData驱动Uploader。
脚踏实地——SDK的落地应用
我们已经对Flutter高可用SDK进行了多次数据准确度方面的调优,以及很多BadCase的解决,甚至进行过一次颠覆性的重构。至今,SDK已经在闲鱼内稳定运行了将近半年,从第一次接入至今从未出现过因为高可用SDK而引发的稳定性问题,数据收集的准确度也在进行了多次调优后趋近于稳定。
我们利用了手淘EMAS的后台数据处理以及前台数据展示的能力,将高可用SDK线上收集到的数据进行上报和展示,使得Flutter页面可以与Native页面同场竞技。
仰望星空——我们的征途是星辰大海
功能补充
目前SDK仍有两大问题社区中有需求但没有得到解决:
-
Flutter内存分析
-
卡顿时堆栈的抓取
我们会继续这方面的研究,同时也希望有想法的同学能加入我们并向我们提交代码。
开源计划
目前高可用SDK已经完成了集团内的开源,根据集团内同学接入时的反馈我们对文档进行补充和修改,但是仍然还不够全面,同时测试用例也在紧张的编写当中。在这些都完成之后我们将会进行开源,预计会在两个月内和大家见面。
闲鱼团队是Flutter+Dart FaaS前后端一体化新技术的行业领军者,就是现在! 客户端/服务端java/架构/前端/质量工程师 面向社会招聘,base杭州阿里巴巴西溪园区,一起做有创想空间的社区产品、做深度顶级的开源项目,一起拓展技术边界成就极致!
*投喂简历给小闲鱼→guicai.gxy@alibaba-inc.com
更多系列文章、开源项目、关键洞察、深度解读
请认准 闲鱼技术
