Spring系列五:Bean 的生命周期

2,766 阅读5分钟

换我心,为你心,始知相忆深。

概述

在本章中,我们学习Spring bean的生命周期。掌握bean生命周期的各个阶段,初始化和销毁回调方法。我们将学习使用XML配置和注释配置来控制bean生命周期事件。

Bean的声明周期

当容器启动时–-需要基于JavaXML bean定义实例化Spring bean。还需要执行一些初始化后的步骤,以使其进入可用状态。Spring Boot启动应用程序也具有相同的bean生命周期。

之后,当不再需要该bean时,它将被从IoC容器中删除。

Spring bean factory负责管理通过Spring容器创建的bean的生命周期。

生命周期回调

Spring bean factory控制bean的创建和销毁。为了执行一些自定义操作,它提供了回调方法,这些方法可以大致分为两类:

  • Post-initialization 回调方法
  • Pre-destruction 回调方法

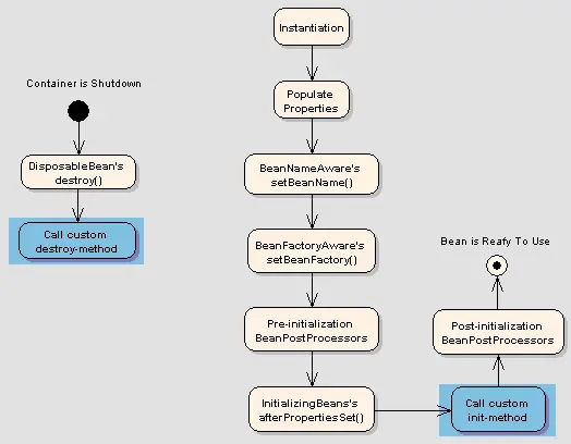
生命周期图解

https://p1-jj.byteimg.com/tos-cn-i-t2oaga2asx/gold-user-assets/2019/10/22/16df1173db3f79c7~tplv-t2oaga2asx-image.image
https://p1-jj.byteimg.com/tos-cn-i-t2oaga2asx/gold-user-assets/2019/10/22/16df1173db3f79c7~tplv-t2oaga2asx-image.image

生命周期回调方法

Spring框架提供了以下4种方法来控制Bean的生命周期事件:

  1. InitializingBeanDisposableBean回调接口
  2. *Aware接口提供一些特殊的实现
  3. Bean配置文件中的自定义init()destroy()方法
  4. @PostConstruct@PreDestroy注解

InitializingBeanDisposableBean接口

org.springframework.beans.factory.InitializingBean接口允许bean在容器设置了bean的所有必要属性之后执行初始化工作。

InitializingBean接口指定一个方法:

void afterPropertiesSet() throws Exception;

这并不是初始化bean的首选方法,因为它将bean类与spring容器紧密地耦合在一起。更好的方法是在applicationContext.xml文件的bean定义中使用init-method属性。

类似地,实现org.springframework.beans.factory.DisposableBean接口允许Bean在包含它的容器被销毁时获得回调。

DisposableBean接口指定一个方法:

void destroy() throws Exception;
 
// 实现上述接口的示例bean:
 
 
package cn.howtodoinjava.task;
 
import org.springframework.beans.factory.DisposableBean;
import org.springframework.beans.factory.InitializingBean;
 
public class DemoBean implements InitializingBean, DisposableBean
{
    //Other bean attributes and methods
     
    @Override
    public void afterPropertiesSet() throws Exception
    {
        //Bean initialization code
    }
     
    @Override
    public void destroy() throws Exception
    {
        //Bean destruction code
    }
}

*Aware接口

Spring提供了一系列*Aware接口,允许bean向容器表明它们需要某种基础设施依赖。每个接口都需要您实现一个方法来将依赖项注入bean

这些接口可以概括为:

*Aware接口 重写方法 目的
ApplicationContextAware void setApplicationContext (ApplicationContext applicationContext) throws BeansException; 接口将由任何希望将其运行的ApplicationContext通知给它的对象来实现。
ApplicationEventPublisherAware void setApplicationEventPublisher (ApplicationEventPublisher applicationEventPublisher); 设置此对象运行的ApplicationEventPublisher
BeanClassLoaderAware void setBeanClassLoader (ClassLoader classLoader); bean类加载器提供给bean实例的回调。
BeanFactoryAware void setBeanFactory (BeanFactory beanFactory) throws BeansException; 将拥有的工厂提供给Bean实例的回调。
BeanNameAware void setBeanFactory (BeanFactory beanFactory) throws BeansException; 在创建此beanbean工厂中设置bean的名称。
BootstrapContextAware void setBootstrapContext (BootstrapContext bootstrapContext); 设置该对象在其中运行的BootstrapContext
LoadTimeWeaverAware void setLoadTimeWeaver (LoadTimeWeaver loadTimeWeaver); 设置此对象包含ApplicationContextLoadTimeWeaver
MessageSourceAware void setMessageSource (MessageSource messageSource); 设置此对象在其中运行的MessageSource
NotificationPublisherAware void setNotificationPublisher (NotificationPublisher notificationPublisher); 为当前的托管资源实例设置NotificationPublisher实例。
PortletConfigAware void setPortletConfig (PortletConfig portletConfig); 设置运行该对象的PortletConfig
PortletContextAware void setPortletContext (PortletContext portletContext); 设置此对象在其中运行的PortletContext
ResourceLoaderAware void setResourceLoader (ResourceLoader resourceLoader); 设置此对象在其中运行的ResourceLoader
ServletConfigAware void setServletConfig (ServletConfig servletConfig); 设置运行该对象的ServletConfig
ServletContextAware void setServletContext (ServletContext servletContext); 设置运行该对象的ServletContext

下面的Java代码块展示了使用*Aware接口 来控制bean生命周期的用法。

package cn.howtodoinjava.task;
 
import org.springframework.beans.BeansException;
import org.springframework.beans.factory.BeanClassLoaderAware;
import org.springframework.beans.factory.BeanFactory;
import org.springframework.beans.factory.BeanFactoryAware;
import org.springframework.beans.factory.BeanNameAware;
import org.springframework.context.ApplicationContext;
import org.springframework.context.ApplicationContextAware;
import org.springframework.context.ApplicationEventPublisher;
import org.springframework.context.ApplicationEventPublisherAware;
import org.springframework.context.MessageSource;
import org.springframework.context.MessageSourceAware;
import org.springframework.context.ResourceLoaderAware;
import org.springframework.context.weaving.LoadTimeWeaverAware;
import org.springframework.core.io.ResourceLoader;
import org.springframework.instrument.classloading.LoadTimeWeaver;
import org.springframework.jmx.export.notification.NotificationPublisher;
import org.springframework.jmx.export.notification.NotificationPublisherAware;
 
public class DemoBean implements ApplicationContextAware,
        ApplicationEventPublisherAware, BeanClassLoaderAware, BeanFactoryAware,
        BeanNameAware, LoadTimeWeaverAware, MessageSourceAware,
        NotificationPublisherAware, ResourceLoaderAware
{
    @Override
    public void setResourceLoader(ResourceLoader arg0) {
        // TODO Auto-generated method stub
    }
 
    @Override
    public void setNotificationPublisher(NotificationPublisher arg0) {
        // TODO Auto-generated method stub
 
    }
 
    @Override
    public void setMessageSource(MessageSource arg0) {
        // TODO Auto-generated method stub
    }
 
    @Override
    public void setLoadTimeWeaver(LoadTimeWeaver arg0) {
        // TODO Auto-generated method stub
    }
 
    @Override
    public void setBeanName(String arg0) {
        // TODO Auto-generated method stub
    }
 
    @Override
    public void setBeanFactory(BeanFactory arg0) throws BeansException {
        // TODO Auto-generated method stub
    }
 
    @Override
    public void setBeanClassLoader(ClassLoader arg0) {
        // TODO Auto-generated method stub
    }
 
    @Override
    public void setApplicationEventPublisher(ApplicationEventPublisher arg0) {
        // TODO Auto-generated method stub
    }
 
    @Override
    public void setApplicationContext(ApplicationContext arg0)
            throws BeansException {
        // TODO Auto-generated method stub
    }
}

自定义init()destroy()方法

bean配置文件中的默认initdestroy方法有两种定义方法:

  • 适用于单个BeanBean本地定义
  • 全局定义适用于在bean上下文中定义的所有bean
Bean本地定义

本地定义如下:

<beans>
 
    <bean id="demoBean" class="com.howtodoinjava.task.DemoBean"
                    init-method="customInit"
                    destroy-method="customDestroy"></bean>
 
</beans>

全局定义

全局定义如下,这些方法将为<beans>标记下给出的所有bean定义调用。当你有一种配置可以为所有bean定义通用方法名称(如init()destroy())时,这很实用。可帮助你不用为所有bean单独提及initdestroy方法。


<beans default-init-method="customInit" default-destroy-method="customDestroy">  
 
        <bean id="demoBean" class="com.howtodoinjava.task.DemoBean"></bean>
 
</beans>

Java程序代码示例:

package cn.howtodoinjava.task;
 
public class DemoBean
{
    public void customInit()
    {
        System.out.println("Method customInit() invoked...");
    }
 
    public void customDestroy()
    {
        System.out.println("Method customDestroy() invoked...");
    }
}

@PostConstruct@PreDestroy 注解

Spring 2.5开始,你还可以使用注解通过@PostConstruct@PreDestroy注解指定生命周期方法。

  • @PostConstruct注解的方法将在使用默认构造函数构造bean之后调用,并在它的实例返回给请求对象之前调用。
  • @PreDestroy注解方法在bean即将在bean容器中销毁之前被调用。

Java代码示例如下:


package cn.howtodoinjava.task;
 
import javax.annotation.PostConstruct;
import javax.annotation.PreDestroy;
 
public class DemoBean
{
    @PostConstruct
    public void customInit()
    {
        System.out.println("Method customInit() invoked...");
    }
     
    @PreDestroy
    public void customDestroy()
    {
        System.out.println("Method customDestroy() invoked...");
    }
}

综上,这一切都与Spring容器内部的Spring bean生命周期有关。记住给定的生命周期事件类型,这是Spring面试中经常问到的问题。

原文链接:Spring 5 – Bean scopes