摘要: 原创出处 www.iocoder.cn/Spring-Clou… 「芋道源码」欢迎转载,保留摘要,谢谢!
本文主要基于 Spring-Cloud-Gateway 2.0.X M4
- 1. 概述
- 2. RouteDefinitionWriter
- 3. RouteDefinitionRepository
- 4. InMemoryRouteDefinitionRepository
- 5. GatewayWebfluxEndpoint
- 6. 自定义 RouteDefinitionRepository
- 666. 彩蛋
1. 概述
本文主要对 RouteDefinitionRepository 的源码实现。

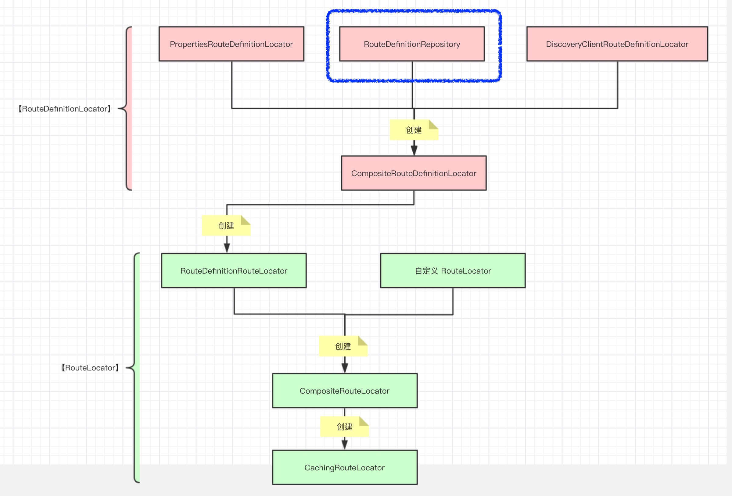
- 蓝色部分 :RouteDefinitionRepository 。
本文涉及到的类图如下 :

- 下面我们来逐个类进行解析。
推荐 Spring Cloud 书籍:
- 请支持正版。下载盗版,等于主动编写低级 BUG 。
- 程序猿DD —— 《Spring Cloud微服务实战》
- 周立 —— 《Spring Cloud与Docker微服务架构实战》
- 两书齐买,京东包邮。
2. RouteDefinitionWriter
org.springframework.cloud.gateway.route.RouteDefinitionWriter ,路由配置写入接口。该接口定义了保存与删除两个方法,代码如下 :
public interface RouteDefinitionWriter {
/**
* 保存路由配置
*
* @param route 路由配置
* @return Mono<Void>
*/
Mono<Void> save(Mono<RouteDefinition> route);
/**
* 删除路由配置
*
* @param routeId 路由编号
* @return Mono<Void>
*/
Mono<Void> delete(Mono<String> routeId);
}
- 该接口有什么用呢?我们继续往下看。
3. RouteDefinitionRepository
org.springframework.cloud.gateway.route.RouteDefinitionRepository ,存储器 RouteDefinitionLocator 接口,代码如下 :
public interface RouteDefinitionRepository extends RouteDefinitionLocator, RouteDefinitionWriter {
}
- 继承 RouteDefinitionLocator 接口。
- 继承 RouteDefinitionWriter 接口。
通过实现该接口,实现从存储器( 例如,内存 / Redis / MySQL 等 )读取、保存、删除路由配置。
目前 Spring Cloud Gateway 实现了基于内存为存储器的 InMemoryRouteDefinitionRepository 。
4. InMemoryRouteDefinitionRepository
org.springframework.cloud.gateway.route.InMemoryRouteDefinitionRepository ,基于内存为存储器的 RouteDefinitionLocator ,代码如下 :
public class InMemoryRouteDefinitionRepository implements RouteDefinitionRepository {
/**
* 路由配置映射
* key :路由编号 {@link RouteDefinition#id}
*/
private final Map<String, RouteDefinition> routes = synchronizedMap(new LinkedHashMap<String, RouteDefinition>());
@Override
public Mono<Void> save(Mono<RouteDefinition> route) {
return route.flatMap( r -> {
routes.put(r.getId(), r);
return Mono.empty();
});
}
@Override
public Mono<Void> delete(Mono<String> routeId) {
return routeId.flatMap(id -> {
if (routes.containsKey(id)) {
routes.remove(id);
return Mono.empty();
}
return Mono.error(new NotFoundException("RouteDefinition not found: "+routeId));
});
}
@Override
public Flux<RouteDefinition> getRouteDefinitions() {
return Flux.fromIterable(routes.values());
}
}
- 代码比较易懂,瞅瞅就好。
InMemoryRouteDefinitionRepository#getRouteDefinitions()方法的调用,我们已经在 CompositeRouteDefinitionLocator 看到。InMemoryRouteDefinitionRepository#save()/InMemoryRouteDefinitionRepository#delete()方法,下面在 GatewayWebfluxEndpoint 可以看到。
5. GatewayWebfluxEndpoint
org.springframework.cloud.gateway.actuate.GatewayWebfluxEndpoint ,提供管理网关的 HTTP API 。代码如下 :
@RestController
@RequestMapping("${management.context-path:/application}/gateway")
public class GatewayWebfluxEndpoint implements ApplicationEventPublisherAware {
/**
* 存储器 RouteDefinitionLocator 对象
*/
private RouteDefinitionWriter routeDefinitionWriter;
// ... 省略代码
}
- 从注解
@RestController我们可以得知,GatewayWebfluxEndpoint 是一个 Controller 。
GatewayWebfluxEndpoint 有两个 HTTP API 调用了 RouteDefinitionWriter 的两个方法。
-
POST "/routes/{id}",保存路由配置,代码如下 :@PostMapping("/routes/{id}") @SuppressWarnings("unchecked") public Mono<ResponseEntity<Void>> save(@PathVariable String id, @RequestBody Mono<RouteDefinition> route) { return this.routeDefinitionWriter.save(route.map(r -> { // 设置 ID r.setId(id); log.debug("Saving route: " + route); return r; })).then(Mono.defer(() -> // status :201 ,创建成功。参见 HTTP 规范 :https://developer.mozilla.org/en-US/docs/Web/HTTP/Status/201 Mono.just(ResponseEntity.created(URI.create("/routes/"+id)).build()) )); }-
http POST :8080/application/gateway/routes/apiaddreqhead uri=httpbin.org:80 predicates:=’[“Host=**.apiaddrequestheader.org”, “Path=/headers”]’ filters:=’[“AddRequestHeader=X-Request-ApiFoo, ApiBar”]’
-
-
DELETE "/routes/{id}",删除路由配置,代码如下 :@DeleteMapping("/routes/{id}") public Mono<ResponseEntity<Object>> delete(@PathVariable String id) { return this.routeDefinitionWriter.delete(Mono.just(id)) .then(Mono.defer(() -> Mono.just(ResponseEntity.ok().build()))) // 删除成功 .onErrorResume(t -> t instanceof NotFoundException, t -> Mono.just(ResponseEntity.notFound().build())); // 删除失败 }
6. 自定义 RouteDefinitionRepository
使用 InMemoryRouteDefinitionRepository 来维护 RouteDefinition 信息,在网关实例重启或者崩溃后,RouteDefinition 就会丢失。此时我们可以实现 RouteDefinitionRepository 接口,以实现例如 MySQLRouteDefinitionRepository 。
通过类似 MySQL 等持久化、可共享的存储器,也可以带来 Spring Cloud Gateway 实例集群获得一致的、相同的 RouteDefinition 信息。
另外,我们看到 RouteDefinitionRepository 初始化的代码如下 :
// GatewayAutoConfiguration.java
@Bean // 4.2
@ConditionalOnMissingBean(RouteDefinitionRepository.class)
public InMemoryRouteDefinitionRepository inMemoryRouteDefinitionRepository() {
return new InMemoryRouteDefinitionRepository();
}
- 注解
@ConditionalOnMissingBean(RouteDefinitionRepository.class),当不存在 RouteDefinitionRepository 的 Bean 对象时,初始化 InMemoryRouteDefinitionRepository 。也就是说,我们可以初始化自定义的 RouteDefinitionRepository 以“注入” 。
666. 彩蛋

比较干爽( 水更 )的一篇文章。
胖友,分享一波朋友圈可好!