微信公众号:Android部落格
个人网站:chengang.plus/
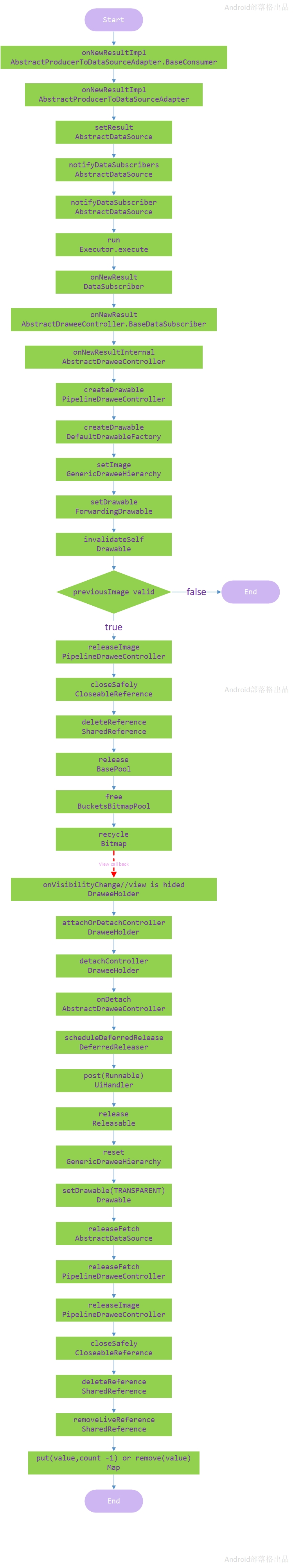
先看流程图:

一、回到起点
起点是AbstractProducerToDataSourceAdapter,因为ImagePipeline的submitFetchRequest最终调用了CloseableProducerToDataSourceAdapter.create方法,发起了整个请求图片到解码图片的流程,而CloseableProducerToDataSourceAdapter继承自AbstractProducerToDataSourceAdapter。
1. AbstractProducerToDataSourceAdapter
在AbstractProducerToDataSourceAdapter的构造函数中定义了内部类,并实现了Consumer回调:
//AbstractProducerToDataSourceAdapter
producer.produceResults(createConsumer(), settableProducerContext);
private Consumer<T> createConsumer() {
return new BaseConsumer<T>() {
@Override
protected void onNewResultImpl(@Nullable T newResult, @Status int status) {
AbstractProducerToDataSourceAdapter.this.onNewResultImpl(newResult, status);
}
@Override
protected void onFailureImpl(Throwable throwable) {
AbstractProducerToDataSourceAdapter.this.onFailureImpl(throwable);
}
@Override
protected void onCancellationImpl() {
AbstractProducerToDataSourceAdapter.this.onCancellationImpl();
}
@Override
protected void onProgressUpdateImpl(float progress) {
AbstractProducerToDataSourceAdapter.this.setProgress(progress);
}
};
}
2. onNewResultImpl
我们从前到后的分析都只考虑了乐观的情况,网络顺畅,图片没有问题,转码,变换,解码都是顺利的情况下,来到了最终的onNewResultImpl方法中:
//AbstractProducerToDataSourceAdapter
protected void onNewResultImpl(@Nullable T result, int status) {
if (super.setResult(result, isLast)) {
}
}
//AbstractDataSource
protected boolean setResult(@Nullable T value, boolean isLast) {
boolean result = setResultInternal(value, isLast);
if (result) {
notifyDataSubscribers();
}
return result;
}
3. notifyDataSubscribers
接下来通过notifyDataSubscribers方法通知消息订阅者:
//AbstractDataSource
private void notifyDataSubscribers() {
final boolean isFailure = hasFailed();
final boolean isCancellation = wasCancelled();
for (Pair<DataSubscriber<T>, Executor> pair : mSubscribers) {
notifyDataSubscriber(pair.first, pair.second, isFailure, isCancellation);
}
}
//AbstractDataSource
private void notifyDataSubscriber(
final DataSubscriber<T> dataSubscriber,
final Executor executor,
final boolean isFailure,
final boolean isCancellation) {
executor.execute(
new Runnable() {
@Override
public void run() {
if (isFailure) {
dataSubscriber.onFailure(AbstractDataSource.this);
} else if (isCancellation) {
dataSubscriber.onCancellation(AbstractDataSource.this);
} else {
dataSubscriber.onNewResult(AbstractDataSource.this);
}
}
});
}
是谁订阅了这个消息呢?
二、回到最终的消费者
回到AbstractDraweeController的submitRequest方法中:
//AbstractDraweeController
protected void submitRequest() {
final DataSubscriber<T> dataSubscriber =
new BaseDataSubscriber<T>() {
@Override
public void onNewResultImpl(DataSource<T> dataSource) {
T image = dataSource.getResult();
if (image != null) {
onNewResultInternal(
id, dataSource, image,
progress, isFinished,
wasImmediate, hasMultipleResults);
}
}
}
}
private void onNewResultInternal(){
Drawable drawable = createDrawable(image);
mSettableDraweeHierarchy.setImage(drawable, 1f, wasImmediate);
if (previousImage != null && previousImage != image) {
releaseImage(previousImage);
}
}
显示的代码在之前的文章里面已经讲过就不分析了。
1. 喜新厌旧,释放旧的对象
看看这个releaseImage,是AbstractDraweeController的虚函数,具体实现在子类PipelineDraweeController中:
//PipelineDraweeController
protected void releaseImage(@Nullable CloseableReference<CloseableImage> image) {
CloseableReference.closeSafely(image);
}
最终调用的是SharedReference的deleteReference方法:
public void deleteReference() {
mResourceReleaser.release(deleted);
}
想想之前的DefaultDecoder里面返回解码之后的图片的时候第二个参数是BucketsBitmapPool类型,CloseableReference.of(decodedBitmap, mBitmapPool),继承关系是:BucketsBitmapPool->BasePool->BasePool->Pool->ResourceReleaser,所以这里release调用到了BasePool这里:
//BasePool
public void release(V value) {
final int bucketedSize = getBucketedSizeForValue(value);
final int sizeInBytes = getSizeInBytes(bucketedSize);
final Bucket<V> bucket = getBucketIfPresent(bucketedSize);
if (!mInUseValues.remove(value)) {
free(value);
} else {
if (bucket == null ||
bucket.isMaxLengthExceeded() ||
isMaxSizeSoftCapExceeded() ||
!isReusable(value)) {
if (bucket != null) {
bucket.decrementInUseCount();
free(value);
mUsed.decrement(sizeInBytes);
}
} else {
bucket.release(value);
mFree.increment(sizeInBytes);
mUsed.decrement(sizeInBytes);
}
}
}
//BucketsBitmapPool
@Override
protected void free(Bitmap value) {
value.recycle();
}
1.当前正在使用的Set里面删除bitmap不成功的话,就直接释放掉 2.当前的SparseArray<Bucket> mBuckets中有该Bucket的话,更新已使用和空闲空间大小,并将之前分配的空间添加到Bucket的mFreeList中。 3.bucket找不到,此时将bitmap释放掉,同时更新已使用空间大小。
2. 释放总结
从这种Pool和Bucket这一套逻辑来看,充分利用了BitmapOptions的inBitmap参数配置,复用已经分配的空间大小,当这个bitmap被释放掉之后同时更新已使用和未使用空间大小,当然这个大小受到我们配置的参数限制。一方面使用inBitmap避免直接分配,另一方面又在获取复用的bitmap上充分利用已经分配的空间大小,这一点很赞。
三、销毁视图
1. Detach
当视图变得不可见时,onVisibilityChange回调回来,就会在DraweeHolder中调用detachController方法:
//DraweeHolder
private void detachController() {
if (isControllerValid()) {
mController.onDetach();
}
}
//AbstractDraweeController
@Override
public void onDetach() {
mDeferredReleaser.scheduleDeferredRelease(this);
}
//DeferredReleaser
public void scheduleDeferredRelease(Releasable releasable) {
ensureOnUiThread();
if (!mPendingReleasables.add(releasable)) {
return;
}
// Posting to the UI queue is an O(n) operation, so we only do it once.
// The one runnable does all the releases.
if (mPendingReleasables.size() == 1) {
mUiHandler.post(releaseRunnable);
}
}
//DeferredReleaser
private final Runnable releaseRunnable = new Runnable() {
@Override
public void run() {
ensureOnUiThread();
for (Releasable releasable : mPendingReleasables) {
releasable.release();
}
mPendingReleasables.clear();
}
};
从AbstractDraweeController的onDetach方法可以看出来,此时需要将对象释放掉了。而且释放的Releasable对象是AbstractDraweeController自己,因为AbstractDraweeController实现了Releasable接口。
于是在DeferredReleaser中,必须确保在主线程中释放掉,因为涉及到UI的操作。看看AbstractDraweeController的release方法:
//AbstractDraweeController
@Override
public void release() {
if (mSettableDraweeHierarchy != null) {
mSettableDraweeHierarchy.reset();
}
releaseFetch();
}
//PipelineDraweeController
private void releaseFetch() {
if (mDataSource != null) {
mDataSource.close();
mDataSource = null;
}
if (mDrawable != null) {
releaseDrawable(mDrawable);
}
mDrawable = null;
if (mFetchedImage != null) {
releaseImage(mFetchedImage);
mFetchedImage = null;
}
}
2. release
release方法中的reset方法最后在GenericDraweeHierarchy中定义:
//GenericDraweeHierarchy
@Override
public void reset() {
//resetActualImages();
mActualImageWrapper.setDrawable(new ColorDrawable(Color.TRANSPARENT));
resetFade();
}
将我们设置图片的图层设置为透明,并将其他图层重置,再统一刷新。
releaseFetch方法中将mDataSource关闭,其实是AbstractDataSource类型:
//AbstractDataSource
@Override
public boolean close() {
mResult = null;
}
将mFetchedImage关闭,其实是CloseableReference类型,里面包裹的是CloseableStaticBitmap对象,
//PipelineDraweeController
@Override
protected void releaseImage(@Nullable CloseableReference<CloseableImage> image) {
CloseableReference.closeSafely(image);
}
//CloseableReference
public static void closeSafely(@Nullable CloseableReference<?> ref) {
if (ref != null) {
ref.close();
}
}
//CloseableReference
@Override
public void close() {
synchronized (this) {
if (mIsClosed) {
return;
}
mIsClosed = true;
}
mSharedReference.deleteReference();
}
//SharedReference
public void deleteReference() {
if (decreaseRefCount() == 0) {
T deleted;
synchronized (this) {
deleted = mValue;
mValue = null;
}
mResourceReleaser.release(deleted);
removeLiveReference(deleted);
}
}
//BasePool
@Override
public void release(V value) {
//之前已叙述过
}
//SharedReference
private static void removeLiveReference(Object value) {
synchronized (sLiveObjects) {
Integer count = sLiveObjects.get(value);
if (count == null) {
// Uh oh.
} else if (count == 1) {
sLiveObjects.remove(value);
} else {
sLiveObjects.put(value, count - 1);
}
}
}
从上到下依次释放,该置空的置空,该remove的remove,避免内存泄漏。
四、总结
总结一下:
1. 内存缓存未编码数据
CloseableReference
这里的MemoryPooledByteBuffer数据的生成顺序是:MemoryPooledByteBufferOutputStream执行newOutputStream方法获得MemoryPooledByteBufferOutputStream对象,然后执行toByteBuffer生成MemoryPooledByteBuffer。
而网络请求返回的数据被写在了MemoryPooledByteBufferOutputStream对象中,在写的过程中,这个Stream对象生成了内存块对象CloseableReference,并持有他;
2. 内存缓存编码数据
CloseableReference
实际的类型是CloseableReference,他们的继承关系是:CloseableStaticBitmap->CloseableBitmap->CloseableImage
3. 磁盘缓存
磁盘缓存的数据是将PooledByteBufferInputStream持有MemoryPooledByteBuffer对象,而这个对象持有NativeMemoryChunk内存块的数据,在读数据的时候,将内存中的数据读到缓存文件对应的CountingOutputStream,而且读写操作都在native层,nativeCopyToByteArray。
4. Producer
是内容生产者,同时生产者中定义了Consumer作为消费者
5. ImagePipeline/ImagePipelineFactory
是生产工具的提供者,同时也是生产流程的发起者
6. Controller(AbstractDraweeController/PipelineDraweeController)
将内容生产与Hierarchy链接起来
7. DraweeHolder
将DraweeView(GenericDraweeView/SimpleDraweeView)和Hierarchy以及Controller联系起来。
View中设置Hierarchy到DraweeHolder中,DraweeHolder持有Hierarchy,Hierarchy中管理Drawable,将多个Drawable分成不同的展示层级,同时将其对应到Controller中。
总结流程图:
