计算机考研复试面试常问问题 计算机网络篇(下)
在复习过程中,我用心查阅并整理了在考研复试面试中可能问到的大部分问题,并分点整理了答案,可以直接理解背诵并加上自己的语言润色!极力推荐打印下来看,效率更高!绝对良心之作!
此系列一共有8篇:编程语言篇|数据结构篇|操作系统篇|组成原理篇|计算机网络篇|数据库篇|软件工程篇|计算机专业英语篇(还未全部完成,敬请期待,你们的支持和关注是我最大的动力!)
个人整理,不可用于商业用途,转载请注明出处。
作者各个平台请搜索:程序员宝藏。快来探索属于你的宝藏吧!
需要pdf直接打印版,可在公众号"程序员宝藏"回复复试上岸获取(会持续更新)
需要408电子书2021版,可在公众号"程序员宝藏"回复408电子书获取
需要408初试视频2021版,可在公众号"程序员宝藏"回复408视频获取
需要复试机试视频,可在公众号"程序员宝藏"回复机试必过获取
相对于408初试,复试需要的少多了,加油,大家都可以上岸!!!让我们一起努力!!!
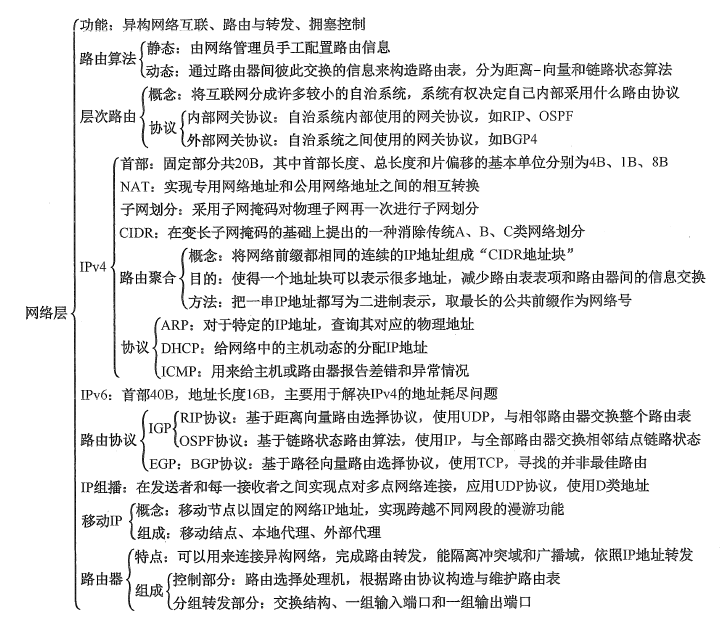
第四章、网络层
快速唤起记忆知识框架:

17.路由器的主要功能?
路由器主要完成两个功能:一是路由选择(确定哪一条路径),二是分组转发(当一个分组到达时所采取的动作)。前者是根据特定的路由选择协议构造出路由表,同时经常或定期地和相邻路由器交换路由信息而不断地更新和维护路由表。后者处理通过路由器的数据流,关键操作是转发表查询、转发及相关的队列管理和任务调度等。
路由选择。指按照复杂的分布式算法,根据从各相邻路由器所得到的关于整个网络拓扑的变化情况,动态地改变所选择的路由。
分组转发。指路由器根据转发表将用户的IP 数据报从合适的端口转发出去。路由表是根据路由选择算法得出的,而转发表是从路由表得出的。转发表的结构应当使查找过程最优化,路由表则需要对网络拓扑变化的计算最优化。在讨论路由选择的原理时,往往不去区分转发表和路由表,而是笼统地使用路由表一词。
18.动态路由算法?
1、距离-向量路由算法(例如RIP算法)
在距离-向量路由算法中,所有结点都定期地将它们的整个路由选择表传送给所有与之直接相邻的结点。这种路由选择表包含:1.每条路径的目的地(另一结点)。2.路径的代价(也称距离)。
在这种算法中,所有结点都必须参与距离向量交换,以保证路由的有效性和一致性,也就是说,所有的结点都监听从其他结点传来的路由选择更新信息,并在下列情况下更新它们的路由选择表:
被通告一条新的路由,该路由在本结点的路由表中不存在,此时本地系统加入这条新的路由。
发来的路由信息中有一条到达某个目的地的路由,该路由与当前使用的路由相比,有较短的距离(较小的代价)。此种情况下,就用经过发送路由信息的结点的新路由替换路由表中到达那个目的地的现有路由。
2、链路状态路由算法(例如OSPF算法)
链路状态路由算法要求每个参与该算法的结点都具有完全的网络拓扑信息,它们执行下述两项任务。第一,主动测试所有邻接结点的状态。两个共享一条链接的结点是相邻结点,它们连接到同一条链路,或者连接到同一广播型物理网络。第二,定期地将链路状态传播给所有其他结点(或称路由结点)
距离-向量路由算法与链路状态路由算法的比较:在距离-向量路由算法中,每个结点仅与它的直接邻居交谈,它为它的邻居提供从自已到网络中所有其他结点的最低费用估计。在链路状态路由算法中,每个结点通过广播的方式与所有其他结点交谈,但它仅告诉它们与它直接相连的链路的费用。相较之下,距离~向量路由算法有可能遇到路由环路等问题。
3、一个自治系统内部所使用的路由选择协议称为内部网关协议(IGP), 也称域内路由选择,具体的协议有RIP 和OSPF 等。
路由信息协议(Routing Information Protocol, RIP) 是内部网关协议IGP) 中最先得到广泛应用的协议。RIP 是一种分布式的基于距离向量的路由选择协议,其最大优点就是简单。
RIP 规定:
网络中的每个路由器都要维护从它自身到其他每个目的网络的距离记录(因此这是一组距离,称为距离向量)。
距离也称跳数(Hop Count), 规定从一个路由器到直接连接网络的距离(跳数)为1 。而每经过一个路由器,距离(跳数)加1 。
RIP 认为好的路由就是它通过的路由器的数目少,即优先选择跳数少的路径。
RIP 允许一条路径最多只能包含15 个路由器(即最多允许15 跳)。因此距离等于16 时,它表示网络不可达。可见RIP 只适用于小型互联网。距离向量路由可能会出现环路的情况,规定路径上的最高跳数的目的是为了防止数据报不断循环在环路上,减少网络拥塞的可能性。
RIP 默认在任意两个使用RIP 的路由器之间每30 秒广播一次RIP 路由更新信息,以便自动建立并维护路由表(动态维护)。
开放最短路径优先(OSPF) 协议是使用分布式链路状态路由算法的典型代表,也是内部网关协议(IGP) 的一种。OSPF 与RIP 相比有以下4 点主要区别:
OSPF 向本自治系统中的所有路由器发送信息,这里使用的方法是洪泛法。而RIP 仅向自已相邻的几个路由器发送信息。
发送的信息是与本路由器相邻的所有路由器的链路状态,但这只是路由器所知道的部分信息。”链路状态”说明本路由器和哪些路由器相邻及该链路的“度量”(或代价)。而在RIP 中,发送的信息是本路由器所知道的全部信息,即整个路由表。
只有当链路状态发生变化时,路由器才用洪泛法向所有路由器发送此信息,并且更新过程收敛得快,不会出现RIP" 坏消息传得慢"的问题。而在RIP 中,不管网络拓扑是否发生变化,路由器之间都会定期交换路由表的信息。
除以上区别外, OSPF 还有以下特点:
OSPF 对不同的链路可根据IP 分组的不同服务类型(TOS) 而设置成不同的代价。因此,OSPF 对千不同类型的业务可计算出不同的路由,十分灵活。
如果到同一个目的网络有多条相同代价的路径,那么可以将通信量分配给这几条路径。这称为多路径间的负载平衡。
所有在OSPF 路由器之间交换的分组都具有鉴别功能,因而保证了仅在可信赖的路由器之间交换链路状态信息。
4、 自治系统之间所使用的路由选择协议称为外部网关协议(EGP), 也称域间路由选择,用在不同自治系统的路由器之间交换路由信息,并负责为分组在不同自治系统之间选择最优的路径。具体的协议有BGP 。
边界网关协议(Border Gateway Protocol, BGP) 是不同自治系统的路由器之间交换路由信息的协议,是一种外部网关协议。边界网关协议常用于互联网的网关之间。路由表包含已知路由器的列表、路由器能够达到的地址及到达每个路由器的路径的跳数。内部网关协议主要设法使数据报在一个AS 中尽可能有效地从源站传送到目的站。在一个AS内部不需要考虑其他方面的策略。然而BGP 使用的环境却不同,主要原因如下:
- 因特网的规模太大,使得自治系统之间路由选择非常困难。
- 对于自治系统之间的路由选择,要寻找最佳路由是很不现实的。
- 自治系统之间的路由选择必须考虑有关策略。
边界网关协议(BGP) 只能力求寻找一条能够到达目的网络且比较好的路由(不能兜圈子),而并非寻找一条最佳路由。BGP 采用的是路径向量路由选择协议,它与距离向量协议和链路状态协议有很大的区别。BGP 是应用层协议,它是基于TCP 的。
BGP 的工作原理如下:每个自治系统的管理员要选择至少一个路由器(可以有多个)作为该自治系统的"BGP 发言人“。一个BGP 发言人与其他自治系统中的BGP 发言人要交换路由信息,就要先建立TCP 连接(可见BGP 报文是通过TCP 传送的,也就是说BGP 报文是TCP 报文的数据部分),然后在此连接上交换BGP 报文以建立BGP 会话,再利用BGP 会话交换路由信息。当所有BGP 发言人都相互交换网络可达性的信息后,各BGP 发言人就可找出到达各个自治系统的较好路由。
19.网络层转发分组的流程?
从数据报的首部提取目的主机的IP 地址D, 得出目的网络地址N。
若网络N 与此路由器直接相连,则把数据报直接交付给目的主机D, 这称为路由器的直接交付;否则是间接交付,执行步骤3) 。
若路由表中有目的地址为D 的特定主机路由(对特定的目的主机指明一个特定的路由,通常是为了控制或测试网络,或出千安全考虑才采用的),则把数据报传送给路由表中所指明的下一跳路由器;否则执行步骤4)
若路由表中有到达网络N 的路由,则把数据报传送给路由表指明的下一跳路由器;否则,执行步骤5) 。
若路由表中有一个默认路由,则把数据报传送给路由表中所指明的默认路由器;否则,执行步骤6) 。
报告转发分组出错。
注意:得到下一跳路由器的IP 地址后并不是直接将该地址填入待发送的数据报,而是将该IP 地址转换成MAC 地址(通过ARP),将其放到MAC 帧首部中,然后根据这个MAC 地址找到下一跳路由器。在不同网络中传送时, MAC 帧中的源地址和目的地址要发生变化,但是网桥在转发帧时,不改变帧的源地址,请注意区分。
20.IP地址和MAC地址?
IP 地址是网络层使用的地址,它是分层次等级的。MAC地址是数据链路层使用的地址,它是平面式的。在网络层及网络层之上使用IP 地址, IP 地址放在IP 数据报的首部,而MAC 地址放在MAC 帧的首部。通过数据封装,把IP 数据报分组封装为MAC 帧后,数据链路层看不见数据报分组中的IP地址。
由于路由器的隔离, IP 网络中无法通过广播方式依靠MAC 地址来完成跨网络的寻址,因此在IP 网络的网络层只使用IP 地址来完成寻址。寻址时,IP每个路由器依据其路由表(依靠静态路由或动态路由协议生成)选择到目标网络(即主机号全为0 的网络地址)需要转发到的下一跳(路由器的物理端口号或下一网络地址),而IP 分组通过多次路由转发到达目标网络后,改为在目标LAN 中通过数据链路层的MAC 地址以广播方式寻址。这样可以提高路由选择的效率。
注意:路由器由于互联多个网络,因此它不仅有多个IP 地址,也有多个硬件地址。
21.ARP地址解析协议?
无论网络层使用什么协议,在实际网络的链路上传送数据帧时,最终必须使用硬件地址。所以需要一种方法来完成IP 地址到MAC 地址的映射,这就是地址解析协议(Address Resolution Protocol)。每台主机都设有一个ARP 高速缓存,用来存放本局域网上各主机和路由器的IP地址到MAC 地址的映射表,称ARP 表。使用ARP 来动态维护此ARP 表。
ARP 工作在网络层,其工作原理如下:主机A 欲向本局域网上的某台主机B 发送IP 数据报时,先在其ARP 高速缓存中查看有无主机B 的IP 地址。如有,就可查出其对应的硬件地址,再将此硬件地址写入MAC 帧,然后通过局域网将该MAC 帧发往此硬件地址。如果没有,那么就通过使用目的MAC 地址为FF-FF-FF-FF-FF-FF 的帧来封装并广播ARP 请求分组,使同一个局域网里的所有主机收到ARP 请求。主机B 收到该ARP 请求后,向主机A 发出响应ARP 分组,分组中包含主机B 的IP 与MAC 地址的映射关系,主机A 在收到后将此映射写入ARP 缓存,然后按查询到的硬件地址发送MAC 帧。ARP 由于“看到了"IP 地址,所以它工作在网络层,而NAT路由器由于“看到了“端口,所以它工作在传输层。
注意: ARP 用于解决同一个局域网上的主机或路由器的IP 地址和硬件地址的映射问题。如果所要找的主机和源主机不在同一个局域网上,那么就要通过ARP 找到一个位于本局域网上的某个路由器的硬件地址,然后把分组发送给这个路由器,让这个路由器把分组转发给下一个网络。剩下的工作就由下一个网络来做,尽管ARP 请求分组是广播发送的,但ARP 响应分组是普通的单播,即从一个源地址发送到一个目的地址。
22.DHCP动态主机配置协议?
动态主机配置协议(Dynamic Host Configuration Protocol, DHCP) 常用于给主机动态地分配IP 地址,它提供了即插即用联网的机制,这种机制允许一台计算机加入新的网络和获取IP 地址而不用手工参与。DHCP 是应用层协议,它是基于UDP 的。
DHCP 的工作原理如下:使用客户/服务器方式。需要IP 地址的主机在启动时就向DHCP 服务器广播发送发现报文,这时该主机就成为DHCP 客户。本地网络上所有主机都能收到此广播报文,但只有DHCP 服务器才回答此广播报文。DHCP 服务器先在其数据库中查找该计算机的配置信息。若找到,则返回找到的信息。若找不到,则从服务器的IP 地址池中取一个地址分配给该计算机。DHCP 服务器的回答报文称为提供报文。 DHCP 服务器聚合DHCP 客户端的交换过程如下:
DHCP 客户机广播"DHCP 发现“消息,试图找到网络中的DHCP 服务器,以便从DHCP服务器获得一个IP 地址。
DHCP 服务器收到"DHCP 发现消息后,向网络中广播"DHCP 提供“消息,其中包括提供DHCP 客户机的IP 地址和相关配置信息。
DHCP 客户机收到"DHCP 提供“消息,如果接收DHCP 服务器所提供的相关参数,那么通过广播"DHCP 请求“消息向DHCP 服务器请求提供IP 地址。
DHCP 服务器广播"DHCP 确认“消息,将IP 地址分配给DHCP 客户机。DHCP 允许网络上配置多台DHCP 服务器,当DHCP 客户机发出DHCP 请求时,有可能收到多个应答消息。这时, DHCP 客户机只会挑选其中的一个,通常挑选最先到达的。
DHCP 服务器分配给DHCP 客户的IP 地址是临时的,因此DHCP 客户只能在一段有限的时间内使用这个分配到的IP 地址。DHCP 称这段时间为租用期。租用期的数值应由DHCP 服务器自己决定, DHCP 客户也可在自已发送的报文中提出对租用期的要求。
23.ICMP网际控制报文协议?
为了提高IP 数据报交付成功的机会,在网络层使用了网际控制报文协议(Internet Control Message Protocol, ICMP) 来让主机或路由器报告差错和异常情况。ICMP 报文作为IP 层数据报的数据,加上数据报的首部,组成IP 数据报发送出去。ICMP 是IP 层协议。ICMP 报文的种类有两种,即ICMP 差错报告报文和ICMP 询问报文。ICMP 差错报告报文用于目标主机或到目标主机路径上的路由器向源主机报告差错和异常情况。共有以下5种类型:
终点不可达。当路由器或主机不能交付数据报时,就向源点发送终点不可达报文。
源点抑制。当路由器或主机由于拥塞而丢弃数据报时,就向源点发送源点抑制报文,使源点知道应当把数据报的发送速率放慢。
时间超过。当路由器收到生存时间(TTL) 为零的数据报时,除丢弃该数据报外,还要向源点发送时间超过报文。当终点在预先规定的时间内不能收到一个数据报的全部数据报片时,就把已收到的数据报片都丢弃,并向源点发送时间超过报文。
参数问题。当路由器或目的主机收到的数据报的首部中有的字段的值不正确时,就丢弃 该数据报,并向源点发送参数问题报文。
改变路由(重定向)。路由器把改变路由报文发送给主机,让主机知道下次应将数据报发 送给另外的路由器(可通过更好的路由)。
第五章、传输层
快速唤起记忆知识框架:

24.传输层的功能?
从通信和信息处理的角度看,传输层向它上面的应用层提供通信服务,它属千面向通信部分的最高层,同时也是用户功能中的最低层。传输层位于网络层之上,它为运行在不同主机上的进程之间提供了逻辑通信,而网络层提供主机之间的逻辑通信。显然,即使网络层协议不可靠(网络层协议使分组丢失、混乱或重复), 传输层同样能为应用程序提供可靠的服务。
传输层的功能如下:
l) 传输层提供应用进程之间的逻辑通信(即端到端的通信)。与网络层的区别是,网络层提供的是主机之间的逻辑通信。从网络层来说,通信的双方是两台主机, IP 数据报的首部给出了这两台主机的IP 地址。但“两台主机之间的通信”实际上是两台主机中的应用进程之间的通信,应用进程之间的通信又称端到端的逻辑通信。
复用和分用。复用是指发送方不同的应用进程都可使用同一个传输层协议传送数据;分用是指接收方的传输层在剥去报文的首部后能够把这些数据正确交付到目的应用进程。
传输层还要对收到的报文进行差错检测(首部和数据部分)。而网络层只检查IP 数据报的首部,不检验数据部分是否出错。
提供两种不同的传输协议,即面向连接的TCP 和无连接的UDP 。而网络层无法同时实现两种协议(即在网络层要么只提供面向连接的服务,如虚电路;要么只提供无连接服务,如数据报,而不可能在网络层同时存在这两种方式)。
25.UDP协议?
RFC 768 定义的UDP 只是做了传输协议能够做的最少工作,它仅在IP 的数据报服务之上增加了两个最基本的服务:复用和分用以及差错检测。如果应用程序开发者选择UDP 而非TCP,那么应用程序几乎直接与IP 打交道。为什么应用开发人员宁愿在UDP 之上构建应用,也不选择TCP? 既然TCP 提供可靠的服务,而UDP 不提供,那么TCP 总是首选吗?答案是否定的,因为有很多应用更适合用UDP,主要是因为UDP 具有如下优点:
UDP 无须建立连接。因此UDP 不会引入建立连接的时延。试想如果DNS 运行在TCP 而非UDP 上,那么DNS 的速度会慢很多。HTTP 使用TCP 而非UDP, 是因为对于基于文本数据的Web网页来说可靠性是至关重要的。
无连接状态。TCP 需要在端系统中维护连接状态。此连接状态包括接收和发送缓存、拥塞控制参数和序号与确认号的参数。而UDP 不维护连接状态,也不跟踪这些参数。因此,某些专用应用服务器使用UDP 时,一般都能支持更多的活动客户机
分组首部开销小。TCP 有20B 的首部升销,而UDP 仅有8B 的升销。
应用层能更好地控制要发送的数据和发送时间。UDP 没有拥塞控制,因此网络中的拥塞不会影响主机的发送效率。某些实时应用要求以稳定的速度发送,能容忍一些数据的丢失,但不允许有较大的时延,而UDP 正好满足这些应用的需求。UDP 常用于一次性传输较少数据的网络应用如DNS 、SNMP 等,因为对千这此应用,若采用TCP, 则将为连接创建、维护和拆除带来不小的开销。UDP 也常用于多媒体应用(如IP 电话、实时视频会议、流媒体等),显然,可靠数据传输对这些应用来说并不是最重要的,但TCP的拥塞控制会导致数据出现较大的延迟,这是它们不可容忍的。
UDP 提供尽最大努力的交付,即不保证可靠交付,但这并不意味着应用对数据的要求是不可靠的,因此所有维护传输可靠性的工作需要用户在应用层来完成。应用实体可以根据应用的需求来灵活设计自己的可靠性机制。
26.TCP协议?
TCP 是在不可靠的IP 层之上实现的可靠的数据传输协议,它主要解决传输的可靠、有序、无丢失和不重复问题。TCP 是TCP/IP 体系中非常复杂的一个协议,主要特点如下:
TCP 是面向连接的传输层协议。
每条TCP 连接只能有两个端点,每条TCP 连接只能是点对点的(一对一)。
TCP 提供可靠的交付服务,保证传送的数据无差错、不丢失、不重复且有序。
TCP 提供全双工通信,允许通信双方的应用进程在任何时候都能发送数据,为此TCP 连接的两端都设有发送缓存和接收缓存,用来临时存放双向通信的数据。发送缓存用来暂时存放以下数据:(1)发送应用程序传送给发送方TCP 准备发送的数据;(2)TCP 已发送但尚未收到确认的数据。接收缓存用来暂时存放以下数据:(1)按序到达但尚未被接收应用程序收取的数据;(2)不按序到达的数据。
TCP连接的建立
在TCP 连接建立的过程中,要解决以下三个问题:
要使每一方都能够确知对方的存在。
要允许双方协商一些参数(如最大窗口值、是否使用窗口扩大选项、时间戳选项及服务质量等)。
能够对运输实体资源(如缓存大小、连接表中的项目等)进行分配。
三次握手建立连接
第一步:客户机的TCP 首先向服务器的TCP 发送一个连接请求报文段。这个特殊的报文段中不含应用层数据,其首部中的SYN标志位被置为1 。另外,客户机会随机选择一个起始序号seq = x(连接请求报文不携带数据,但要消耗一个序号)。
第二步:服务器的TCP 收到连接请求报文段后,如同意建立连接,就向客户机发回确认,并为该TCP 连接分配TCP 缓存和变量。在确认报文段中, SYN 和ACK 位都被置为1, 确认号字段的值为x+ 1, 并且服务器随机产生起始序号seq= y( 确认报文不携带数据,但也要消耗一个序号)。确认报文段同样不包含应用层数据。
第三步:当客户机收到确认报文段后,还要向服务器给出确认,并且也要给该连接分配缓存和变量。这个报文段的ACK 标志位被置1, 序号字段为x+ 1, 确认号字段ack=y+ 1 。该报文段可以携带数据,若不携带数据则不消耗序号。
成功进行以上三步后,就建立了TCP 连接,接下来就可以传送应用层数据。TCP 提供的是全双工通信,因此通信双方的应用进程在任何时候都能发送数据。另外,值得注意的是,服务器端的资源是在完成第二次握手时分配的,而客户端的资源是在完成第三次握手时分配的,这就使得服务器易于受到SYN 洪泛攻击。

四次握手释放连接
第一步:客户机打算关闭连接时,向其TCP 发送一个连接释放报文段,并停止发送数据,主动关闭TCP 连接,该报文段的FIN 标志位被置1, seq= u, 它等于前面已传送过的数据的最后一个字节的序号加1 (FIN 报文段即使不携带数据,也要消耗一个序号)。TCP 是全双工的,即可以想象为一条TCP 连接上有两条数据通路。发送FIN 报文时,发送FIN 的一端不能再发送数据,即关闭了其中一条数据通路,但对方还可以发送数据。
第二步:服务器收到连接释放报文段后即发出确认,确认号是ack = u + 1, 而这个报文段自己的序号是V, 等于它前面已传送过的数据的最后一个字节的序号加1 。此时,从客户机到服务器这个方向的连接就释放了, TCP 连接处于半关闭状态。但服务器若发送数据,客户机仍要接收,即从服务器到客户机这个方向的连接并未关闭。
第三步:若服务器已经没有要向客户机发送的数据,就通知TCP 释放连接,此时其发出FIN= 1 的连接释放报文段。
第四步:客户机收到连接释放报文段后,必须发出确认。在确认报文段中, ACK 字段被置为1, 确认号ack= w + 1, 序号seq= u + 1 。此时TCP 连接还未释放,必须经过时间等待计时器设置的时间2MSL 后, A 才进入连接关闭状态。

对上述TCP 连接建立和释放的总结如下:
- 连接建立。分为3 步: 1、SYN = 1, seq = x 。 2、SYN= 1, ACK= 1, seq= y, ack = x + 1 。 3、ACK= 1, seq= x + 1, ack = y + l 。
- 释放连接。分为4 步: 1、FIN= 1, seq =u 。 2、ACK = 1, seq = v, ack = u + 1 。 3、FIN= 1, ACK= 1, seq= w, ack = u + 1 。 4、ACK= 1, seq= u + 1, ack = w + 1。
27.拥塞控制的四种算法?
所谓拥塞控制,是指防止过多的数据注入网络,保证网络中的路由器或链路小致过载。出现拥塞时,端点并不了解到拥塞发生的细节,对通信连接的端点来说,拥塞往往表现为通信时延的增加。当然,拥塞控制和流量控制也有相似的地方,即它们都通过控制发送方发送数据的速率来达到控制效果。
拥塞控制与流量控制的区别:拥塞控制是让网络能够承受现有的网络负荷,是一个全局性的过程,涉及所有的主机、所有的路由器,以及与降低网络传输性能有关的所有因素。相反,流量控制往往是指点对点的通信量的控制,即接收端控制发送端,它所要做的是抑制发送端发送数据的速率,以便使接收端来得及接收。
1、慢开始算法(接收窗口rwnd,拥塞窗口cwnd) 在TCP 刚刚连接好并开始发送TCP 报文段时,先令拥塞窗口cwnd = 1, 即一个最大报文段长度MSS 。每收到一个对新报文段的确认后,将cwnd 加1, 即增大一个MSS 。用这样的方法逐步增大发送方的拥塞窗口cwnd, 可使分组注入网络的速率更加合理。使用慢开始算法后,每经过一个传输轮次(即往返时延RTT), 拥塞窗口cwnd 就会加倍,即cwnd 的大小指数式增长。这样,慢开始一直把拥塞窗口cwnd 增大到一个规定的慢开始门限ssthresh(阔值),然后改用拥塞避免算法**。**
2、拥塞避免算法 拥寒避免算法的做法如下:发送端的拥塞窗口cwnd 每经过一个往返时延RTT 就增加一个MSS的大小,而不是加倍,使cwnd 按线性规律缓慢增长(即加法增大),而当出现一次超时(网络拥塞)时,令慢开始门限ssthresh 等于当前cwnd 的一半(即乘法减小)。

3、快重传 快重传技术使用了冗余ACK 来检测丢包的发生。同样,冗余ACK 也用千网络拥塞的检测(丢了包当然意味着网络可能出现了拥塞)。快重传并非取消重传计时器,而是在某些情况下可更早地重传丢失的报文段。当发送方连续收到三个重复的ACK 报文时,直接重传对方尚未收到的报文段,而不必等待那个报文段设置的重传计时器超时。
4、快恢复 快恢复算法的原理如下:发送端收到连续三个冗余ACK (即重复确认)时,执行“乘法减小”算法,把慢开始门限ssthresh 设置为出现拥塞时发送方cwnd 的一半。与慢开始(慢开始算法将拥塞窗口cwnd 设置为1) 的不同之处是,它把cwnd 的值设置为慢开始门限ssthresh 改变后的数值,然后开始执行拥塞避免算法("加法增大")'使拥塞窗口缓慢地线性增大。由于跳过了cwnd 从1 起始的慢开始过程,所以被称为快恢复。
28.为何不采用“三次握手“释放连接,且发送最后一次握手报文后要等待2MSL 的时间呢?
原因有两个:
保证A 发送的最后一个确认报文段能够到达B 。如果A 不等待2MSL, 若A 返回的最后确认报文段丢失,则B 不能进入正常关闭状态,而A 此时已经关闭,也不可能再重传。
防止出现“已失效的连接请求报文段“。A 在发送最后一个确认报文段后,再经过2MSL可保证本连接持续的时间内所产生的所有报文段从网络中消失。
服务器结束TCP 连接的时间要比客户机早一些,因为客户机最后要等待2MSL 后才可进入CLOSED 状态。
29.为什么不采用“两次握手”建立连接呢?
这主要是为了防止两次握手情况下已失效的连接请求报文段突然又传送到服务器而产生错误。考虑下面这种情况。客户A 向服务器B 发出TCP 连接请求,第一个连接请求报文在网络的某个结点长时间滞留, A 超时后认为报文丢失,千是再重传一次连接请求, B 收到后建立连接。数据传输完毕后双方断开连接。而此时,前一个滞留在网络中的连接请求到达服务器B, 而B 认为A 又发来连接请求,此时若使用“三次握手”,则B 向A 返回确认报文段,由于是一个失效的请求,因此A 不予理睬,建立连接失败。若采用的是“两次握手”,则这种情况下B 认为传输连接已经建立,并一直等待A 传输数据,而A 此时并无连接请求,因此不予理睬,这样就造成了B的资源白白浪费。
第六章、应用层
快速唤起记忆知识框架:

30.DNS域名解析协议?
域名解析是指把域名映射成为IP 地址或把IP 地址映射成域名的过程。前者称为正向解析,后者称为反向解析。当客户端需要域名解析时,通过本机的DNS 客户端构造一个DNS 请求报文,以UDP 数据报方式发往本地域名服务器。域名解析有两种方式:递归查询和递归与迭代相结合的查询。
31.FTP文件传输协议?
文件传输协议(file Transfer Protocol, FTP) 是因特网上使用得最广泛的文件传输协议。FTP提供交互式的访问,允许客户指明文件的类型与格式,并允许文件具有存取权限。它屏蔽了各计算机系统的细节,因而适合于在异构网络中的任意计算机之间传送文件。FTP 提供以下功能: (1)提供不同种类主机系统(硬、软件体系等都可以不同)之间的文件传输能力。 (2)以用户权限管理的方式提供用户对远程FTP 服务器上的文件管理能力。 (3)以匿名FTP 的方式提供公用文件共享的能力。
FTP 采用客户/服务器的工作方式,它使用TCP 可靠的传输服务。一个FTP 服务器进程可同时为多个客户进程提供服务。FTP 的服务器进程由两大部分组成:一个主进程,负责接收新的请求;另外有若干从属进程,负责处理单个请求。其工作步骤如下: (1)打开熟知端口21 (控制端口),使客户进程能够连接上。 (2)等待客户进程发连接请求。 (3)启动从属进程来处理客户进程发来的请求。主进程与从属进程并发执行,从属进程对客户进程的请求处理完毕后即终止。 (4)回到等待状态,继续接收其他客户进程的请求。
32.SMTP简单邮件传输协议?
简单邮件传输协议(Simple Mail Transfer Protocol, SMTP) 是一种提供可靠且有效的电子邮件传输的协议,它控制两个相互通信的SMTP 进程交换信息。由于SMTP 使用客户/服务器方式,因此负责发送邮件的SMTP 进程就是SMTP 客户,而负责接收邮件的SMTP 进程就是SMTP 服务器。SMTP 用的是TCP 连接,端口号为25 。SMTP 通信有以下三个阶段:(1) 连接建立(2) 邮件传送(3) 连接释放。
33.POP3
邮局协议(Post Office Protocol, POP) 是一个非常简单但功能有限的邮件读取协议,现在使用的是它的第3 个版本POP3 。POP3 采用的是“拉" (Pull) 的通信方式,当用户读取邮件时,用户代理向邮件服务器发出请求,“拉”取用户邮箱中的邮件。POP 也使用客户/服务器的工作方式,在传输层使用TCP, 端口号为110 。接收方的用户代理上必须运行POP 客户程序,而接收方的邮件服务器上则运行POP 服务器程序。POP 有两种工作方式:“下载并保留”和“下载并删除"。在“下载并保留”方式下,用户从邮件服务器上读取邮件后,邮件依然会保存在邮件服务器上,用户可再次从服务器上读取该邮件;而使用“下载并删除“方式时,邮件一旦被读取,就被从邮件服务器上删除,用户不能再次从服务器上读取。
随着万维网的流行,目前出现了很多基于万维网的电子邮件,如Hotmail 、Gmail 等。这种电子邮件的特点是,用户浏览器与Hotmail 或Gmail 的邮件服务器之间的邮件发送或接收使用的是HTTP, 而仅在不同邮件服务器之间传送邮件时才使用SMTP
34.HTTP超文本传输协议?
HTTP 定义了浏览器(万维网客户进程)怎样向万维网服务器请求万维网文档,以及服务器怎样把文档传送给浏览器。从层次的角度看, HTTP 是面向事务的(Transaction-oriented) 应用层协议,它规定了在浏览器和服务器之间的请求和响应的格式与规则,是万维网上能够可靠地交换文件(包括文本、声音、图像等各种多媒体文件)的重要基础。
用户单击鼠标后所发生的事件按顺序如下(以访问清华大学的网站为例):
- 浏览器分析链接指向页面的URL (http://www.tsinghua.edu.cn /chn/index.htm) 。
- 浏览器向DNS 请求解析www.tsinghuaaedu.CR 的IP 地址。-
- 域名系统统DNS 胪祈出清毕大学服务器的IP 地址。
- 浏览器与该服务器建立TCP 连接(默认端口号为80) 。
- 浏览器发出HTTP 请求: GET /chn/index.htm 。
- 服务器通过HTTP 响应把文件index.htm 发送给浏览器。
- TCP 连接释放。
- 浏览器解释文件index.htm, 并将Web 页显示给用户。

参考文献:
[1]谢希仁. 计算机网络.第5版[M]. 电子工业出版社, 2008.
[2]王道论坛组, 王道论坛. 2015年计算机网络联考复习指导[M]. 电子工业出版社, 2014.
本文使用 mdnice 排版