
特点
- Fragment与Activity相似,有自己的生命周期,布局。相当于一个迷你的Activity
- Fragment可以作为Activity的组成部分,一个Activity可以有多个Fragment
- 一个Fragment可以被多个Activity重用
- 在Activity运行时可动态地加入、移除、交换Fragment
- 一个具有自己生命周期的控件,有自己的处理输入事件的能力
- 依赖于Activity,能互相通信和托管。
优势
1、代码复用。
Activity用来管理Fragment。因为一个Fragment可以被多个Activity嵌套,有个共同的业务模块就可以复用了
2、模块化
Fragment具有自己生命周期,是模块化UI的良好组件。
2、可控性。
Fragment的生命周期是寄托到Activity中,Fragment可以被Attach添加和Detach释放。
3、切换灵活。
Fragments是view controllers,它们包含可测试的,解耦的业务逻辑块,由于Fragments是构建在views之上的,而views很容易实现动画效果,因此Fragments在屏幕切换时具有更好的控制。
4、可控性。
Fragment可以像普通对象那样自由的创建和控制,传递参数更加容易和方便,也不用处理系统相关的事情,显示方式、替换、不管是整体还是部分,都可以做到相应的更改。
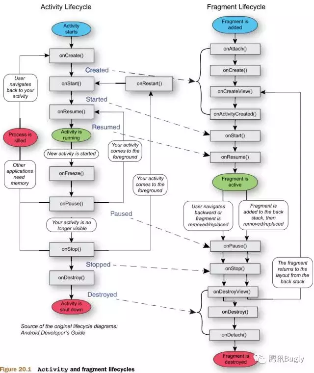
生命周期

可以看出Fragment生命周期与Activity类似
解释如下:
- onAttach():Fragment和Activity相关联时调用。可以通过该方法获取Activity引用,还可以通过getArguments()获取参数。
- onCreate():Fragment被创建时调用。
- onCreateView():创建Fragment的布局。
- onActivityCreated():当Activity完成onCreate()时调用。
- onStart():当Fragment可见时调用。
- onResume():当Fragment可见且可交互时调用。
- onPause():当Fragment不可交互但可见时调用。
- onStop():当Fragment不可见时调用。
- onDestroyView():当Fragment的UI从视图结构中移除时调用。
- onDestroy():销毁Fragment时调用。
- onDetach():当Fragment和Activity解除关联时调用。
上面的方法中,只有onCreateView()在重写时不用写super方法,其他都需要。
因为Fragment依赖Activity,那么Fragment和Activity的生命周期可谓是息息相关,如下图所示

Activity的FragmentManager负责调用队列中Fragment的生命周期方法,只要Fragment的状态与Activity的状态保持了同步,托管Activity的FragmentManager便会继续调用其他生命周期方法以继续保持Fragment与Activity的状态一致。
打开页面
Activity-onCreate(begin),Fragment-onAttach-onCreate-onCreateView-onViewCreated,Activity-onCreate(end),Fragment-onActivityCreated,Activity-onStart,Fragment-onStart,Activity-onResume,Fragment-onResume
按下HOME键
Fragment-onPause,Activity-onPause,Fragment-onStop,Activity-onStop
重新打开页面
Activity-onRestart-onStart,Fragment-onStart,Activity-onResume,Fragment-onResume
按下返回键
Fragment-onPause,Activity-onPause,Fragment-onStop,Activity-onStop,Fragment-onDestroyView-onDestroy-onDetach,Activity-onDestroy
加载方式
静态加载
<fragment
android:id="@+id/f3"
android:layout_width="match_parent"
android:layout_height="150dp"
android:name="com.example.lenovo.mpplication.fragment.Fragment3"/>
动态加载
FragmentManager
Fragment的管理则交由FragmentActivity的FragmentManager来实现。

获取方式:
- getSupportFragmentManager():在Activity中使用Fragment的管理器,对所有Fragment进行管理。
- getFragmentManager():与 getSupportFragmentManager()功能是一样的,只是是在Fragment中使用
- getChildFragmentManager():在嵌套的Fragment中,内部的fragment创建,需要使用getChildFragmentManager()
注意:在fragment创建childFragment的时候,需要注意的是:使用getChildFragmentManager() 使用getFragmentManager()会导致内存泄漏
常用API:
- getFragments():可以获取所有创建时候add进去的所有Fragment;通常可以通过这个api来获取需要指定操作的fragment对象
- findFragmentByTag(String tag): 通过TAG获取指定的Fragment;这个TAG,在FragmentTransaction的add(int containerViewId, Fragment fragment,String tag)进行设置。
- popBackStack(): 弹出栈顶fragment
- popBackStack(String tag,int flags):tag可以为null或者相对应的tag,flags只有0和1(POP_BACK_STACK_INCLUSIVE)两种情况
- 如果tag为null,flags为0时,弹出回退栈中最上层的那个fragment。
- 如果tag为null ,flags为1时,弹出回退栈中所有fragment。
- 如果tag不为null,那就会找到这个tag所对应的fragment,flags为0时,弹出该fragment以上的Fragment,如果是1,弹出该fragment(包括该fragment)以上的fragment。
popBackStackImmediate相关的方法与上面逻辑是一样的与上面不同的是,在调用的时候会立即执行弹出。
FragmentTransaction
通过FragmentTransaction实现在Activity运行时可动态地加入、移除、交换Fragment
FragmentTransaction的主要方法介绍
针对在一个Activity中的某个Layout中切换Fragment,无非两种方法:
- 使用replace方法创建新实例,销毁旧的,无法复用。
- 使用hide和show方法,最终是让Fragment的View setVisibility(true还是false),不会调用生命周期,可复用。会调用onHiddenChanged。
add(id, fragment)
- 增加framgent到队列中,并显示该fragment到指定布局中。
- 生命周期调用
- 当fragment与activity连接并被建立时(onAttach()、onCreate()被调用过) 例如当fragment在回退栈时。 onCreateView()、onActivityCreated()、onStart()、onResume()。
- 当fragment与activity未连接并未被建立时(onAttach()、onCreate()未被调用过) onAttach()、onCreate()、onCreateView()、onActivityCreated()、onStart()、onResume()。
- id是告知FragmentManager,Fragment应该出现在哪个layout上
remove(fragment)
- 销毁队列中指定的fragment。
- 生命周期调用:onPause()、onStop()、onDestroyView()、onDestroy()、onDetach()
replace(id, fragment)
- 先检查队列中是否已经存在,不存在就会进入队列并把其他fragment清出队列,最后显示该fragment到指定布局中。
- 生命周期调用:相当于新的Fragment调用了add,队列中其他fragment调用了remove
- (新的Fragment创建:onAttach()、onCreate()、onCreateView()、onActivityCreated()、onStart()、onResume(),队列中其他fragment销毁:onPause()、onStop()、onDestroyView()、onDestroy()、onDetach())
show(fragment)
- 显示队列中的指定framgent。
- 当队列中存在该fragment时并被调用过hide(fragment)时,回调onHiddenChange(boolean)。
hide(fragment)
- 隐藏队列中指定的fragment
- 当队列中存在该fragment时,回调onHiddenChange(boolen)
detach()
- 会将view从UI中移除,和remove()不同,此时fragment的状态依然由FragmentManager维护。
- 生命周期调用:onPause()、onStop()、onDestroyView()
attach()
- 重建view视图,附加到UI上并显示。
- 生命周期调用:onCreateView()、onActivityCreated()、onStart()、onResume()
addToBackStack()
当移除或替换一个片段并向返回栈添加事务时,系统会停止(而非销毁)移除的片段。 如果用户执行回退操作进行片段恢复,该片段将重新启动。
- 如果是替换一个片段,这个替换片段相当于add()
- 移除或替换一个片段并向返回栈添加事务时,被移除片段将被detach()
- 执行回退操作进行片段恢复,这个片段将被attach(),而上一个片段有两种情况
- 1、如果是回退栈中还有这个片段那么将被detach()。
- 2、如果回退栈没有这个片段将被remove()
具体实例可参看:Fragment的addToBackStack()使用
commit()
- 提交本次事务,可在非主线程中被调用。主要用于多线程处理情况。在onSaveInstanceState之后提交会出现IllegalStateException,可以使用commitAllowingStateLoss代替
commitAllowingStateLoss()
- 可能会丢掉FragmentManager的状态, 即onSaveInstanceState之后任何被添加或被移除的Fragments.
commitNow()
- 提交本次事务,只在主线程中被调用。 这时候addToBackStack(string)不可用。
commit(), commitNow()和commitAllowingStateLoss()区别分析
实例:
//addToBackStack
FragmentManager fragmentManager = getFragmentManager();
FragmentTransaction fragmentTransaction = fragmentManager.beginTransaction();
fragmentTransaction.replace(R.id.fragment12, fragment1);
fragmentTransaction.addToBackStack(null);
fragmentTransaction.commitNow();
//添加Fragment到FragmentList中
private void addFragment(Fragment fragment, String tag){
FragmentManager fragmentManager = getSupportFragmentManager();
FragmentTransaction transaction = fragmentManager.beginTransaction();
transaction.add(R.id.fragment_container,fragment,tag);
transaction.commit();
}
// 清空fragmentList的所有Fragment,替换成新的Fragment,注意Fragment里面的坑
private void replaceFragment(Fragment fragment, String tag){
FragmentManager fragmentManager = getSupportFragmentManager();
FragmentTransaction transaction = fragmentManager.beginTransaction();
transaction.replace(R.id.fragment_container,fragment,tag);
transaction.commit();
}
//移除指定的Fragment
private void removeFragment(Fragment fragment){
FragmentManager fragmentManager = getSupportFragmentManager();
FragmentTransaction transaction = fragmentManager.beginTransaction();
transaction.remove(fragment);
transaction.commit();
}
//把Fragment设置成显示状态,但是并没有添加到FragmentList中
private void showFragment(Fragment fragment){
FragmentManager fragmentManager = getSupportFragmentManager();
FragmentTransaction transaction = fragmentManager.beginTransaction();
transaction.show(fragment);
transaction.commit();
}
//把Fragment设置成显示状态,但是并没有添加到FragmentList中
private void hideFragment(Fragment fragment){
FragmentManager fragmentManager = getSupportFragmentManager();
FragmentTransaction transaction = fragmentManager.beginTransaction();
transaction.hide(fragment);
transaction.commit();
}
// 效果和show相近,创建视图,添加到containerid指定的Added列表,FragmentList依然保留,但是会引起生命周期的变化
private void attachFragment(Fragment fragment){
FragmentManager fragmentManager = getSupportFragmentManager();
FragmentTransaction transaction = fragmentManager.beginTransaction();
transaction.attach(fragment);
transaction.commit();
}
// 效果和hide相近,清除视图,从containerid指定的Added列表移除,FragmentList依然保留,但是会引起生命周期的变化
private void detachFragment(Fragment fragment){
FragmentManager fragmentManager = getSupportFragmentManager();
FragmentTransaction transaction = fragmentManager.beginTransaction();
transaction.detach(fragment);
transaction.commit();
}
数据传递
使用setArguments(Bundle args)传递,在onCreate中使用getArguments()取出。和Activity的Intent恢复机制类似。
常见坑
1、如果你需要在Fragment中用到宿主Activity对象,建议在你的基类Fragment定义一个Activity的全局变量,在onAttach中初始化,这不是最好的解决办法,但这可以有效避免一些意外Crash。
protected Activity mActivity;
@Override
public void onAttach(Activity activity) {
super.onAttach(activity);
this.mActivity = activity;
}
2、onHiddenChanged的回调时机
当使用add()+show(),hide()跳转新的Fragment时,旧的Fragment回调onHiddenChanged(),不会回调生命周期方法,而新的Fragment在创建时是不会回调onHiddenChanged()