转载请注明原创出处,谢谢!
最开始的打算是只写线程的状态及转换的(即下文中的 1、2 点),因为在看了 Thread 源码和别人写的关于线程状态转换的博客之后,心里挺明了的,觉得自己应该理解了。。。
不过在学 AQS 的时候发现用到了很多 LockSupport.park() 和 LockSupport.unpark(),涉及到挂起线程与唤醒线程,这个时候才意识到自己对于这一块其实并不是太熟,并不太清楚 LockSupport.park() 和 LockSupport.unpark() 是怎么用的(只知道一个会挂起线程,另一个会唤醒线程,但是其中的原理并不清楚),于是又跑去看 LockSupport 的源码、学习 Object.wait() 和 Object.notify() 的使用及原理,此时才觉得对线程状态的转换才算是入门了。
切实体会到了纸上谈兵是多么的可笑!好了,进入正题。
线程都有哪些状态呢?它们之间是如何转换的呢?如何通过代码来完成这些转换呢?这就是这篇文章要解决的问题。
其实之前对线程的状态还是了解过的,不过没有系统的整理过,有些知识点还是略微模糊的。例如:
- 在哪些情况下线程会进入等待状态?(又分为限期等待和无限期等待两种)
- 阻塞状态和等待状态的区别?
- Object.wait() 和 Object.notify()、LockSupport.park() 和 LockSupport.unpark() 如何使用?
- ...
1、线程的 6 种状态
Java 线程(为什么说是 Java 线程呢?因为操作系统线程状态和这 6 个状态还有些许差异)一共有 6 种状态,Thread 类中专门定义了一个枚举类 State 来表示这 6 种状态。
(1)NEW(新建)
创建了一个 Thread 实例,还没有调用其 start() 方法,此时线程处于新建状态。
(2)RUNNABLE(运行)
运行状态包含了 Ready 和 Running 两种状态。什么意思呢?
Ready 状态的意思就是我已经准备好一切,只要让我用 CPU 我就能 Running,即正在等待 CPU 分配执行时间;
Running 状态就是得到了 CPU 的执行时间,正在运行。
(3)BLOCKED(阻塞)
线程 A 进入同步区域的时候,需要获取一个排他锁,若此时排他锁正在被另一个线程 B 占有,线程 A 将进入阻塞状态。
(4)WAITING(无限期等待)
处于这种状态的线程不会被分配 CPU 执行时间,它们要等待被其他线程显式地唤醒。以下方法会让线程陷入无限期的等待状态:
- 没有设置 Timeout 参数的 Object.wait() 方法;
- 没有设置 Timeout 参数的 Thread.join() 方法;
- LockSupport.park() 方法。
(5)TIMED_WAITING(限期等待)
处于这种状态的线程也不会被分配 CPU 执行时间,不过无须等待被其他线程显式地唤醒,在一定时间之后它们会由系统自动唤醒。以下方法会让线程进入限期等待状态:
- Thread.sleep() 方法;
- 设置了 Timeout 参数的 Object.wait() 方法;
- 设置了 Timeout 参数的 Thread.join() 方法;
- LockSupport.parkNanos() 方法;
- LockSupport.parkUntil() 方法。
(6)TERMINATED(结束)
run() 方法执行完成,线程结束执行,此时的线程状态。
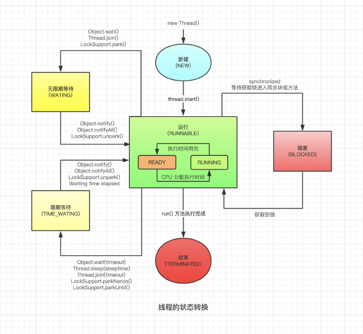
2、线程的状态转换图
上一节讲了线程的 6 个状态以及线程进入这 6 个状态的场景,其实不是很直观;下面的这幅图很直观的展示了线程状态的转换(建议自己去画一遍这个图,如果能不借助外物就能画出来的话,基本上线程状态转换也就没什么问题了)。

我个人觉得这图还挺好看的!不知诸位觉得如何?
3、如何通过代码展示上述几个状态?
(1)NEW(新建)
private static void newState() {
Thread newThread = new Thread("00-newThread");
System.out.println(newThread.getState());
}


(2)RUNNABLE(运行)
private static void runnableState() {
Thread runnableThread = new Thread(() -> {
while (true) {
}
}, "01-runnableThread");
runnableThread.start();
System.out.println(runnableThread.getState());
}

(3)BLOCKED(阻塞)
private static void blockedState() {
Thread holdLockThread = new Thread(() -> {
synchronized (lock) {
while (true) {
}
}
}, "holdLockThread");
holdLockThread.start();
Thread blockedThread = new Thread(() -> {
synchronized (lock) {
while (true) {
}
}
}, "04-blockedThread");
blockedThread.start();
System.out.println(blockedThread.getState());
}

(4)WAITING(无限期等待)
private static void waitingState() {
Thread waitingThread = new Thread(() -> {
LockSupport.park();
}, "02-waitingThread");
waitingThread.start();
System.out.println(waitingThread.getState());
}

(5)TIMED_WAITING(限期等待)
private static void timeWaitingState() {
Thread timeWaitingThread = new Thread(() -> {
LockSupport.parkUntil(LocalDateTime.now().plusDays(1).toEpochSecond(ZoneOffset.of("+8")) * 1000);
}, "03-timeWaitingThread");
timeWaitingThread.start();
System.out.println(timeWaitingThread.getState());
}

(6)TERMINATED(结束)
private static void terminatedState() {
Thread terminatedThread = new Thread("05-terminatedThread");
terminatedThread.start();
try {
terminatedThread.join();// 等待 terminatedThread 执行完成
} catch (InterruptedException e) {
e.printStackTrace();
}
System.out.println(terminatedThread.getState());
}

4、Object.wait() 和 Object.notify()
private static void waitAndNotify() {
Thread waitThread = new Thread(() -> {
synchronized (waitAndNotify) {
System.out.println("I'm wait thread.");
try {
System.out.println("waiting...");
waitAndNotify.wait();
} catch (InterruptedException e) {
e.printStackTrace();
}
System.out.println("notified.");
}
}, "waitThread");
Thread notifyThread = new Thread(() -> {
synchronized (waitAndNotify) {
System.out.println("I'm notified thread.");
waitAndNotify.notify();
System.out.println("notify wait thread.");
try {
Thread.sleep(1000);
} catch (InterruptedException e) {
e.printStackTrace();
}
System.out.println("after sleep 1 second.");
}
}, "notifyThread");
waitThread.start();
try {
Thread.sleep(20);// 确保 waitThread 在 notifyThread 之前执行
} catch (InterruptedException e) {
e.printStackTrace();
}
notifyThread.start();
}
输出:
I'm wait thread.
waiting...
I'm notified thread.
notify wait thread.
after sleep 1 second.
notified.
关于 Object.wait() 和 Object.notify() 补充几点:
(1)当前线程必须是 waitAndNotify monitor 的持有者,如果不是会抛 IllegalMonitorStateException;
(2)调用 waitAndNotify.wait() 方法会将当前线程放入 waitAndNotify 对象的 wait set 中等待被唤醒;并且释放其持有的所有锁;
(3)调用 waitAndNotify.notify() 方法会从 waitAndNotify 对象的 wait set 中唤醒一个线程(此例中的 waitThread),不过 waitThread 不会马上执行,它必须等待 notifyThread 释放 waitAndNotify 锁;当 waitThread 再次获得 waitAndNotify 锁,才可以再次执行。也就解释了为什么 notified. 会在最后输出。
5、LockSupport.park() 和 LockSupport.unpark()
private static void parkAndUnpark() {
Thread parkThread = new Thread(() -> {
System.out.println("park.");
LockSupport.park();
System.out.println("unpark.");
}, "parkThread");
parkThread.start();
try {
Thread.sleep(1000);
} catch (InterruptedException e) {
e.printStackTrace();
}
System.out.println("after sleep 1 second");
LockSupport.unpark(parkThread);
}
输出:
park.
after sleep 1 second
unpark.
6、结语
本文差不多结束了,完整代码可在这里找到。不过遗留的问题其实还有很多:
- 线程的中断?
- Thread 中的 native 方法的底层实现(C++源码)
- Object.wait() 和 Object.notify() 的底层原理(C++源码)
- LockSupport.park() 和 LockSupport.unpark() 的底层原理(C++源码)
遗留的这些问题基本上都是一些 native 方法,需要跟踪 C++ 源码;或者查看官方文档,比如: Threads and Locks。
经过查阅资料以及对 C++ 源码的摸索,对于上面几个问题背后的原理我也正在理解中,后续我会将自己的一些理解整理出来。
我一直坚信,钻研技术要做到:知其然,知其所以然!
参考资料:
(2)《深入理解 Java 虚拟机》第二版.