HashMap源码分析

186 阅读3分钟

hash值计算

    static final int hash(Object key) {
        int h;
        return (key == null) ? 0 : (h = key.hashCode()) ^ (h >>> 16);
    }

从代码中可以看出,hash是对原来的hash进行高16位与低16位进行异或操作,但为什么要这么操作?

假设要添加两个对象 a 和 b,如果数组长度是 16,这时对象 a 和 b 通过公式 (n - 1) & hash 运算,也就是 (16-1)&a.hashCode 和 (16-1)&b.hashCode,15 的二进制为 0000000000000000000000000001111,假设对象 A 的 hashCode 为 1000010001110001000001111000000,对象 B 的 hashCode 为 0111011100111000101000010100000,你会发现上述与运算结果都是 0。这样的哈希结果就太让人失望了,很明显不是一个好的哈希算法。

但如果我们将 hashCode 值右移 16 位(h >>> 16 代表无符号右移 16 位),也就是取 int 类型的一半,刚好可以将该二进制数对半切开,并且使用位异或运算(如果两个数对应的位置相反,则结果为 1,反之为 0),这样的话,就能避免上面的情况发生。这就是 hash() 方法的具体实现方式。

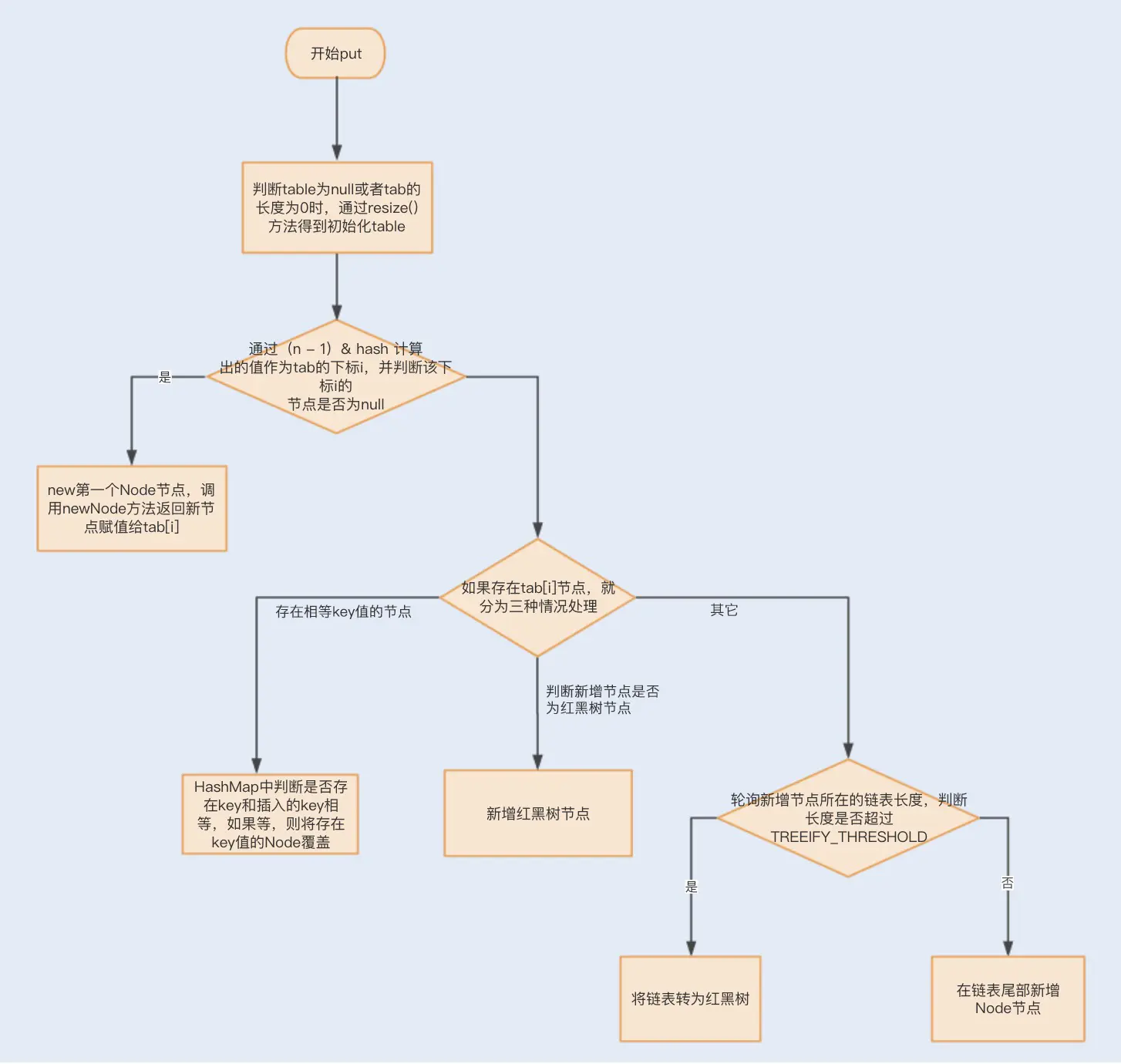
HashMap的put过程

 final V putVal(int hash, K key, V value, boolean onlyIfAbsent,
                   boolean evict) {
        Node<K,V>[] tab; Node<K,V> p; int n, i;
        if ((tab = table) == null || (n = tab.length) == 0)
//1、判断当 table 为 null 或者 tab 的长度为 0 时,即 table 尚未初始化,此时通过 resize() 方法得到初始化的 table
            n = (tab = resize()).length;
        if ((p = tab[i = (n - 1) & hash]) == null)
//1.1、此处通过(n - 1) & hash 计算出的值作为 tab 的下标 i,并另 p 表示 tab[i],也就是该链表第一个节点的位置。并判断 p 是否为 null
            tab[i] = newNode(hash, key, value, null);
//1.1.1、当 p 为 null 时,表明 tab[i] 上没有任何元素,那么接下来就 new 第一个 Node 节点,调用 newNode 方法返回新节点赋值给 tab[i]
        else {
//2.1 下面进入 p 不为 null 的情况,有三种情况:p 为链表节点;p 为红黑树节点;p 是链表节点但长度为临界长度 TREEIFY_THRESHOLD,再插入任何元素就要变成红黑树了。
            Node<K,V> e; K k;
            if (p.hash == hash &&
                ((k = p.key) == key || (key != null && key.equals(k))))
//2.1.1HashMap 中判断 key 相同的条件是 key 的 hash 相同,并且符合 equals 方法。这里判断了 p.key 是否和插入的 key 相等,如果相等,则将 p 的引用赋给 e

                e = p;
            else if (p instanceof TreeNode)
//2.1.2 现在开始了第一种情况,p 是红黑树节点,那么肯定插入后仍然是红黑树节点,所以我们直接强制转型 p 后调用 TreeNode.putTreeVal 方法,返回的引用赋给 e
                e = ((TreeNode<K,V>)p).putTreeVal(this, tab, hash, key, value);
            else {
//2.1.3 接下里就是 p 为链表节点的情形,也就是上述说的另外两类情况:插入后还是链表 / 插入后转红黑树。另外,上行转型代码也说明了 TreeNode 是 Node 的一个子类
                for (int binCount = 0; ; ++binCount) {
// 我们需要一个计数器来计算当前链表的元素个数,并遍历链表,binCount 就是这个计数器

                    if ((e = p.next) == null) {
                        p.next = newNode(hash, key, value, null);
                        if (binCount >= TREEIFY_THRESHOLD - 1) 
// 插入成功后,要判断是否需要转换为红黑树,因为插入后链表长度加 1,而 binCount 并不包含新节点,所以判断时要将临界阈值减 1
                            treeifyBin(tab, hash);
// 当新长度满足转换条件时,调用 treeifyBin 方法,将该链表转换为红黑树
                        break;
                    }
                    if (e.hash == hash &&
                        ((k = e.key) == key || (key != null && key.equals(k))))
                        break;
                    p = e;
                }
            }
            if (e != null) { // existing mapping for key
                V oldValue = e.value;
                if (!onlyIfAbsent || oldValue == null)
                    e.value = value;
                afterNodeAccess(e);
                return oldValue;
            }
        }
        ++modCount;
        if (++size > threshold)
            resize();
        afterNodeInsertion(evict);
        return null;
    }