05 Git的分支管理策略-Gitflow,基于GitLab演示feature、develop、release、hotfixes branch

1,395 阅读4分钟

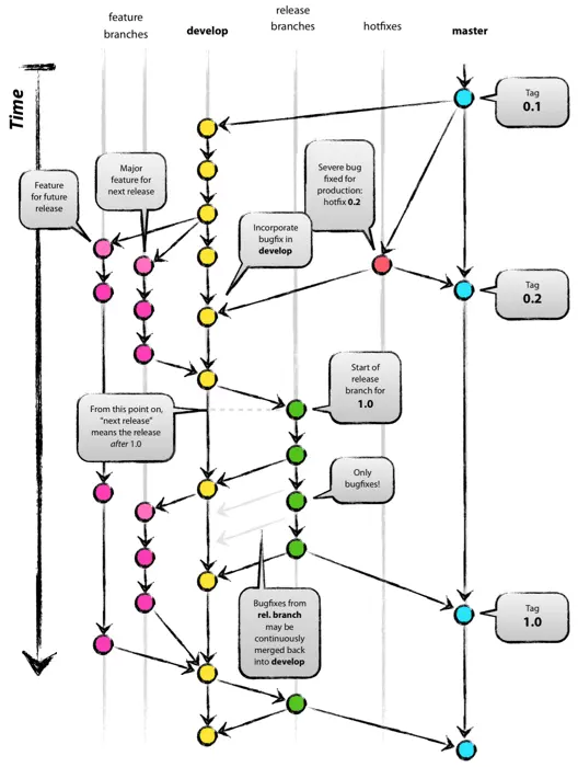
总体概览

先以GitLab上的一张经典的图打头,作为一个总体概览,也方便理解分支的管理和走向:

在这里插入图片描述

场景预设

现假设公司有名为Hogwarts_Online2的开发项目,其中包含了上线分支master,开发分支develop,测试分支release,和个人开发的特性分支<feature branch>

1、特性分支与develop分支

  • 1.1)与远程仓库建立连接,在本地创建自己的分支,并拉取develop分支的文件:
#与远程仓库建立连接
git remote add origin ssh://git@47.95.xxx.xx:10022/root/hogwarts_online2.git
#拉取develop分支的文件
git clone -b develop ssh://git@47.95.xxx.xx:10022/root/hogwarts_online2.git
#创建自己的分支
cd hogwarts_online2/
git checkout -b gitflowDemo
  • 1.2)在当前分支中创建新的文件gitflowDemo.txt,输入内容“study git”;然后add,commit
#修改分支
vi gitflowDemo.txt
#提交修改
git add gitflowDemo.txt
git commit -m "add demo"
  • 1.3) 通过git pull命令检查远程develop分支是否和当前分支有冲突:
$ git pull origin develop
From ssh://47.95.238.18:10022/root/hogwarts_online2
 * branch            develop    -> FETCH_HEAD
Already up to date.

注: push之前先拉去远程代码,以防在开发过程中,远程被别人更新过新版本代码。如有代码冲突,两人协商冲突解决办法。多人开发的时候,冲突是不可避免的。

  • 1.4) git push将修改推至远程特性分支origin gitflowDemo
$ git push origin gitflowDemo
Enumerating objects: 4, done.
Counting objects: 100% (4/4), done.
Delta compression using up to 8 threads
Compressing objects: 100% (2/2), done.
Writing objects: 100% (3/3), 274 bytes | 274.00 KiB/s, done.
Total 3 (delta 1), reused 0 (delta 0)
remote:
remote: To create a merge request for gitflowDemo, visit:
remote:   http://47.95.xxx.xx/root/hogwarts_online2/merge_requests/new?merge_request%5Bsource_branch%5D=gitflowDemo
remote:
To ssh://47.95.xxx.xx:10022/root/hogwarts_online2.git
 * [new branch]      gitflowDemo -> gitflowDemo
  • 1.5) 在GitLab上进行merge request,并在develop分支上进行merge如果想要撤回这次merge可用`git merge --abort` create merge request:
    在这里插入图片描述
    选择develop分支:
    在这里插入图片描述
    没有冲突,可直接merge:
    在这里插入图片描述
    最终我们可以看到成功merge进develop分支中:
    在这里插入图片描述
    我们还可以在graph中查看分支的走向:
    在这里插入图片描述
这样,特性分支和develop分支的代码拉取与合并就完成了

另外,工作中develop分支可能是权限比较开放的,允许push的,这时候我们就可以在本地直接修改merge然后push到远程develop中

修改gitflowDemo.txt文件为

study git
update

add,commit,push

git add gitflowDemo.txt
git commit -m "update gitflowDemo.txt"
git push -u origin gitflowDemo

切换到本地develop分支,pull最新代码,merge本地gitflowDemo分支代码,push进远程develop分支

git checkout develop
git pull origin develop
git merge gitflowDemo
git push -u origin develop

这个是在GitLab上检查更新情况:

在这里插入图片描述
在这里插入图片描述

2、release分支

develop分支变动频繁,master分支属于上限版本,因此需要一个内测的分支版本,这个就是release分支了 具体的提交操作根据权限范围,和1中develop的操作一致。

3、hotfixes

有的时候出现的非常紧急的bug,需要立即修改上线,来不及在各个分支上进行merge测试了;这个就是就需要用hotfixes模式,建立一个bugfix分支,直接绕开其他分支,修改合并到master中。

注: 这种未经测试就上线的情况很危险,本人就遇见过;之前驻场在华为里工作的时候,组内一位开发同事修改了一两行的代码,觉得不会有问题就直接跳过了我们测试,通过别人直接上线发布了,当时我所在的组是GNSS组;结果直接导致一千多万台手机的定位功能有失效的风险,受到了很多投诉,影响很大;最终相关开发人员被紧急停止休假,我们测试组也十一加了七天班,为了这个小小的改动付出了不小的后果~

  • 3.1) 建立bugfix分支,并修改文件push到远程分支:
git checkout master
git checkout -b bug_02fix

vi bugfix02.txt
fix bug02

git commit -a -m "bug_01 fix"
git push -u origin bug_01fix

git add bugfix02.txt
git commit -m "fix bug02"
git push origin bug_02fix
  • 3.2) 这个时候检查GitLab,会发现多了一条从master分支拉出来的修改bug02的分支:
    在这里插入图片描述
  • 3.3)最后由最终的master权限拥有者来进行合并。
    在这里插入图片描述
  • 3.4)修改了bug直接上线master后,很有可能让master分支的修改已经领先其他分支了;这个时候就需要将其他分支更新,对master分支进行合并;同时将bugfix分支删除,尽量保证分支的整洁度。

4、补充

git log
git log --graph --all --decorate=short
git grep "pattern"  $(git rev-list --all)
git log f13297
rebase

变基,合并分支后可以将分支走向的基准线变更,在分支很多的时候,可以简化分支的展示,合并分支走向使流程看起来简洁一点

git checkout feature
git rebase master

在这里插入图片描述

与merge后的分支走向对比:

git checkout feature
git merge master
#或者写在一行
git merge feature master

在这里插入图片描述
此外,rebase还可以对提交的历史进行修改(不常用也不建议使用)

git rebase -i HEAD~2

注意: rebase的使用规则 1、不要在公用的分支上执行rebase 2、主要的分支进行保护

git diff
git diff
git diff HEAD~3
git diff master develop

常见diff工具:

  • diff ——仅展示某一行的增加(+)或减少(-)
  • vimdiff ——比diff看起来要更直接
  • IDE ——强大的工具,展示清晰,使用方便
vimdiff bugfix01.txt bugfix02.txt

在这里插入图片描述

参考链接: