- StatefulWidget的生命周期

- StatelessWidget的生命周期
- 同StatefulWidget更新.
- 父子间的生命周期关系(build链和child链相同)

- 第一次放入Widget树中构建顺序从上到下,从左到右 ①②③④
- 当②调用setState时,②build③④更新
- 当界面关闭时,①②③④ deactivate,④③②①dispose
- 页面间跳转生命周期
- A -> B : B执行创建流程,A 执行deactivate流程;
- B返回A : B执行deactivate和dispose,A执行更新流程;(_InactiveElements)
- Element的生命周期(对于需要在更新时重建State的需求,需要对Widget引入Key值进行控制;详细内容请参考canUpdate逻辑.)




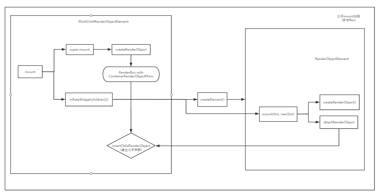
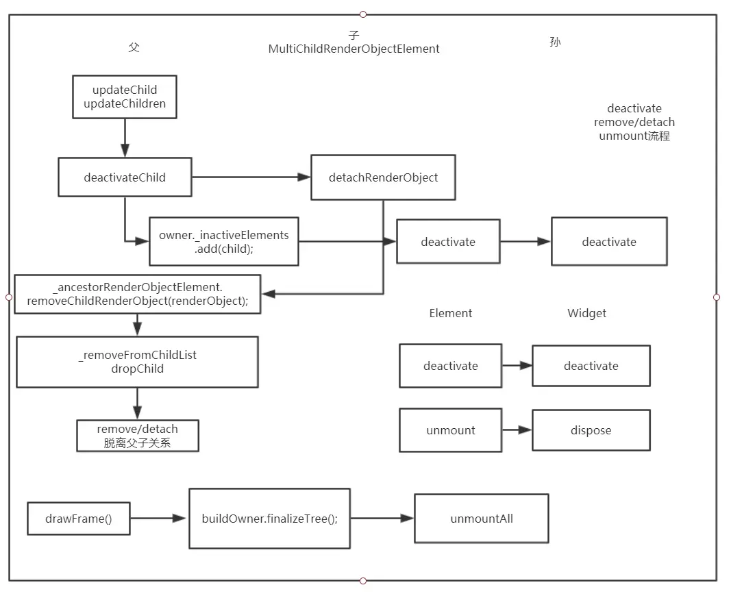
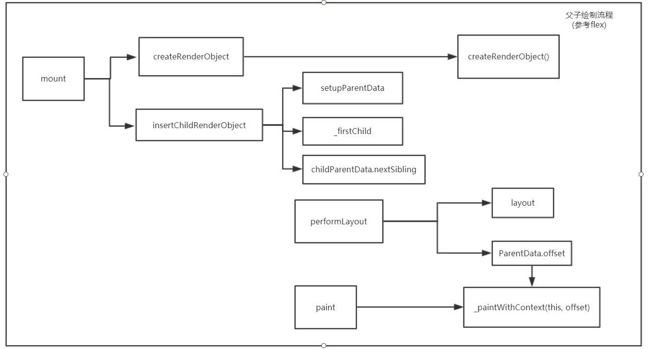
- RenderObject的调用流程



git网址: github.com/shuhuaxie/f…