起步
-
安装官方脚手架: npm install -g create-react-app
-
创建项目: create-react-app react-study
-
启动项目: npm start
文件结构
文件结构一览
├── README.md 文档
├── public 静态资源
│ ├── favicon.ico
│ ├── index.html
│ └── manifest.json
└── src 源码
├── App.css
├── App.js 根组件
├── App.test.js
├── index.css 全局样式
├── index.js 入口文件
├── logo.svg
└── serviceWorker.js pwa 支持
├── package.json npm 依赖
cra 项目真容
使用 npm run eject 弹出项目真面目,会多出两个目录:
├── config
├── env.js 处理.env 环境变量配置文件
├── paths.js 提供各种路径
├── webpack.config.js webpack 配置文件
└── webpackDevServer.config.js 测试服务器配置文件
└── scripts 启动、打包和测试脚本
├── build.js 打包脚本、
├── start.js 启动脚本
└── test.js 测试脚本
env.js 用来处理.env 文件中配置的环境变量
// node运行环境:development、production、test等
const NODE_ENV = process.env.NODE_ENV
// 要扫描的文件名数组
var dotenvFiles = [
`${paths.dotenv}.${NODE_ENV}.local`, // .env.development.local
`${paths.dotenv}.${NODE_ENV}`, // .env.development
NODE_ENV !== 'test' && `${paths.dotenv}.local`, // .env.local
paths.dotenv // .env
].filter(Boolean)
// 从.env*文件加载环境变量
dotenvFiles.forEach(dotenvFile => {
if (fs.existsSync(dotenvFile)) {
require('dotenv-expand')(
require('dotenv').config({
path: dotenvFile
})
)
}
})
实践一下,修改一下默认端口号,创建.env 文件
PORT = 8080
webpack.config.js 是 webpack 配置文件,开头的常量声明可以看出 cra 能够支持 ts、sass 及 css 模块化
// Check if TypeScript is setup
const useTypeScript = fs.existsSync(paths.appTsConfig)
// style files regexes
const cssRegex = /\.css$/
const cssModuleRegex = /\.module\.css$/
const sassRegex = /\.(scss|sass)$/
const sassModuleRegex = /\.module\.(scss|sass)$/
React 和 ReactDOM
删除 src 下面所有代码,新建 index.js
import React from 'react'
import ReactDOM from 'react-dom'
// React类负责逻辑控制,比如修改数据 -> vdom
// ReactDOM类负责渲染,vdom -> dom
// babel-loader可以转换 jsx -> vdom,React.createElement()
// <h1>React</h1> => React.createElement('h1','React')
const jsx = <h1>React</h1>
console.log(jsx)
ReactDOM.render(jsx, document.getElementById('root'))
React 负责逻辑控制,数据 -> VDOM ReactDom 渲染实际 DOM,VDOM -> DOM,如果换到移动端,就用别的库来渲染 React 使用 JSX 来描述 UI 入口文件定义,webpack.config.js
entry: [
// WebpackDevServer客户端,它实现开发时热更新功能
isEnvDevelopment && require.resolve('react-dev-utils/webpackHotDevClient'),
// 应用程序入口:src/index
paths.appIndexJs
].filter(Boolean)
JSX
JSX 是一种 JavaScript 的语法扩展,其格式比较像模版语言,但事实上完全是在 JavaScript 内部实现的。
JSX 可以很好地描述 UI,能够有效提高开发效率
使用 JSX
表达式{}的使用,index.js
// 只要是合法的表达式
const name = 'react study'
const jsx = <h2>{name}</h2>
函数也是合法表达式,index.js
const user = { firstName: 'micheal', lastName: 'jordan' }
function formatName(user) {
return user.firstName + ' ' + user.lastName
}
const jsx = <h2>{formatName(user)}</h2>
jsx 是 js 对象,也是合法表达式,index.js
const greet = <p>hello, Jerry</p>
const jsx = <h2>{greet}</h2>
条件语句可以基于上面结论实现,index.js
const showTitle = true
const title = name ? <h2>{name}</h2> : null
const jsx = (
<div>
{/* 条件语句 */}
{title}
</div>
)
数组会被作为一组子元素对待,数组中存放一组 jsx 可用于显示列表数据
const arr = [1, 2, 3].map(num => <li key={num}>{num}</li>)
const jsx = (
<div>
{/* 数组 */}
<ul>{arr}</ul>
</div>
)
属性的使用
import logo from './logo.svg'
const jsx = (
<div>
{/* 属性:静态值用双引号,动态值用花括号;class、for等要特殊处理。 */}
<img src={logo} style={{ width: 100 }} className="img" />
</div>
)
css 模块化,创建 index.module.css,index.js
import style from './index.module.css' const img = <img className={style.img} />
组件
组件时抽象的独立功能模块,react 应用程序由组件构建而成。
组件的两种形式
组件有两种形式:function 组件和class 组件
class 组件
class 组件通常拥有状态和生命周期,继承于 Component,实现 render 方法
提取前面 jsx 相关代码至 components/JsxTest.js
import React, { Component } from 'react'
import logo from '../logo.svg'
import style from '../index.module.css'
export default class JsxTest extends Component {
render() {
const name = 'react study'
const user = { firstName: 'tom', lastName: 'jerry' }
function formatName(user) {
return user.firstName + ' ' + user.lastName
}
const greet = <p>hello, Jerry</p>
const arr = [1, 2, 3].map(num => <li key={num}>{num}</li>)
return (
<div>
{/* 条件语句 */}
{name ? <h2>{name}</h2> : null}
{/* 函数也是表达式 */}
{formatName(user)}
{/* jsx也是表达式 */}
{greet}
{/* 数组 */}
<ul>{arr}</ul>
{/* 属性 */}
<img src={logo} className={style.img} alt="" />
</div>
)
}
}
创建并指定 src/App.js 为根组件
import React from 'react'
import JsxTest from './components/JsxTest'
function App() {
return (
<div>
<JsxTest />
</div>
)
}
export default App
index.js 中使用 App 组件
import App from './App'
ReactDOM.render(<App title="hello" />, document.getElementById('root'))
function 组件
函数组件通常无状态,仅关注内容展示,返回渲染结果即可。
改造 App.js
import React from 'react'
import JsxTest from './components/JsxTest'
function App() {
return (
<div>
<JsxTest />
</div>
)
}
export default App
从 React16.8 开始引入了 hooks,函数组件也能够拥有状态,后面组件状态管理部分讨论
组件状态管理
如果组件中数据会变化,并影响页面内容,则组件需要拥有状态 (state) 并维护状态。
类组件中的状态管理
class 组件使用 state 和 setState 维护状态
范例:创建状态管理组件 componentes/StateMgt.js
export default function StateMgt() {
return (
<div>
<Clock />
</div>
)
}
创建一个 Clock 组件
class Clock extends React.Component {
constructor(props) {
super(props)
// 使用state属性维护状态,在构造函数中初始化状态
this.state = { date: new Date() }
}
componentDidMount() {
// 组件挂载时启动定时器每秒更新状态
this.timerID = setInterval(() => {
// 使用setState方法更新状态
this.setState({
date: new Date()
})
}, 1000)
}
componentWillUnmount() {
// 组件卸载时停止定时器
clearInterval(this.timerID)
}
render() {
return <div>{this.state.date.toLocaleTimeString()}</div>
}
}
setState 特性讨论
- 用 setState 更新状态而不能直接修改
this.state.counter += 1 //错误的
- setState 是批量进行的,因此对同一个状态执行多次只起一次作用,多个状态更新可以放在同一个 setSate 中进行:
componentDidMount() { // 假如couter初始值为0,执行三次以后其结果是多少? this.setState({counter: this.state.counter + 1}); this.setState({counter: this.state.counter + 1}); this.setState({counter: this.state.counter + 1}); }
setState 通常是异步的,因此如果要获取到最新状态值有以下三种方式:
1.传递函数给 setState 方法
this.setState(state => { console.log(state.counter) return { counter: state.counter + 1 } }) // 0 this.setState(state => { console.log(state.counter) return { counter: state.counter + 1 } }) // 1 this.setState(state => { console.log(state.counter) return { counter: state.counter + 1 } }) // 22.使用定时器:
setTimeout(() => { console.log(this.state.counter) }, 0)3.原生事件中修改状态
componentDidMount(){ document.body.addEventListener('click', this.changeValue, false) } changeValue = () => { this.setState({counter: this.state.counter+1}) console.log(this.state.counter) }
函数组件中的状态管理
函数组件通过 hooks api 维护状态
import { useState, useEffect } from 'react'
function ClockFunc() {
// useState创建一个状态和修改该状态的函数
const [date, setDate] = useState(new Date())
// useEffect编写副作用代码
useEffect(() => {
// 启动定时器是我们的副作用代码
const timerID = setInterval(() => {
setDate(new Date())
}, 1000)
// 返回清理函数
return () => clearInterval(timerID)
}, []) // 参数2传递空数组使我们参数1函数仅执行一次
return <div>{date.toLocaleTimeString()}</div>
}
hooks api 后面会继续深入学习
事件处理
React 中使用 onXx 写法来监听事件。
范例:用户输入事件,创建 EventHandle.js
import React, { Component } from 'react'
export default class EventHandle extends Component {
constructor(props) {
super(props)
this.state = {
name: ''
}
// this.handleChange = this.handleChange.bind(this)
}
// handleChange(e) {
// this.setState({ name: e.target.value })
// }
handleChange = e => {
this.setState({ name: e.target.value })
}
render() {
return (
<div>
{/* 使用箭头函数,不需要指定回调函数this,且便于传递参数 */}
{/* <input
type="text"
value={this.state.name}
onChange={e => this.handleChange(e)}
/> */}
{/* 直接指定回调函数,需要指定其this指向,或者将回调设置为箭头函数属性 */}
<input
type="text"
value={this.state.name}
onChange={this.handleChange}
/>
<p>{this.state.name}</p>
</div>
)
}
}
组件通信
Props 属性传递
Props 属性传递可用于父子组件相互通信
// index.js
ReactDOM.render(<App title="开课吧真不错" />, document.querySelector('#root'))
// App.js
const jsx = <h2>{this.props.title}</h2>
如果父组件传递的是函数,则可以把子组件信息传入父组件,这个常称为状态提升,StateMgt.js
// StateMgt
const jsx = <Clock change={date => console.log(date)} />
// Clock
this.timerID = setInterval(() => {
this.setState(
{
date: new Date()
},
() => {
// 每次状态更新就通知父组件
this.props.change(this.state.date)
}
)
}, 1000)
context
跨层级组件之间通信
主要用于组件库开发中,后面组件化内容中详细学习
redux
类似 vuex,无明显关系的组件间通信
后面全家桶部分详细学习
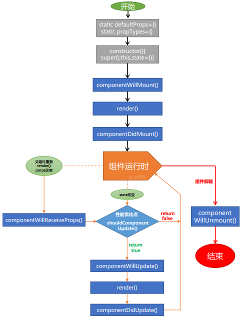
生命周期
范例:验证生命周期,创建 Lifecycle.js
import React, { Component } from 'react'
export default class Lifecycle extends Component {
constructor(props) {
super(props)
// 常用于初始化状态
console.log('1.组件构造函数执行')
}
componentWillMount() {
// 此时可以访问状态和属性,可进行api调用等
console.log('2.组件将要挂载')
}
componentDidMount() {
// 组件已挂载,可进行状态更新操作
console.log('3.组件已挂载')
}
componentWillReceiveProps(nextProps, nextState) {
// 父组件传递的属性有变化,做相应响应
console.log('4.将要接收属性传递')
}
shouldComponentUpdate(nextProps, nextState) {
// 组件是否需要更新,需要返回布尔值结果,优化点
console.log('5.组件是否需要更新?')
return true
}
componentWillUpdate() {
// 组件将要更新,可做更新统计
console.log('6.组件将要更新')
}
componentDidUpdate() {
// 组件更新
console.log('7.组件已更新')
}
componentWillUnmount() {
// 组件将要卸载, 可做清理工作
console.log('8.组件将要卸载')
}
render() {
console.log('组件渲染')
return <div>生命周期探究</div>
}
}
激活更新阶段:App.js
class App extends Component {
state = { prop: 'some content' }
componentDidMount() {
this.setState({ prop: 'new content' })
}
render() {
return (
<div>
<Lifecycle prop={this.state.prop} />
</div>
)
}
}
激活卸载阶段,App.js
class App extends Component {
state = { prop: 'some content' }
componentDidMount() {
this.setState({ prop: 'new content' })
setTimeout(() => {
this.setState({ prop: '' })
}, 2000)
}
render() {
return <div>{this.state.prop && <Lifecycle prop={this.state.prop} />}</div>
}
}
生命周期探究
React v16.x 前的生命周期

第一个是组件初始化(initialization)阶段
也就是以下代码中类的构造方法( constructor() ),Test 类继承了 react Component 这个基类,也就继承这个 react 的基类,才能有 render(),生命周期等方法可以使用,这也说明为什么 函数组件不能使用这些方法 的原因。
super(props) 用来调用基类的构造方法( constructor() ), 也将父组件的 props 注入给子组件,功子组件读取(组件中 props 只读不可变,state 可变)。 而 constructor() 用来做一些组件的初始化工作,如定义 this.state 的初始内容。
import React, { Component } from 'react'
class Test extends Component {
constructor(props) {
super(props)
}
}
第二个是组件的挂载(Mounting)阶段
此阶段分为 componentWillMount,render,componentDidMount 三个时期。
-
componentWillMount: 在组件挂载到 DOM 前调用,且只会被调用一次,在这边调用 this.setState 不会引起组件重新渲染,也可以把写在这边的内容提前到 constructor()中,所以项目中很少用。
-
render: 根据组件的 props 和 state(无两者的重传递和重赋值,论值是否有变化,都可以引起组件重新 render) ,return 一个 React 元素(描述组件,即 UI),不负责组件实际渲染工作,之后由 React 自身根据此元素去渲染出页面 DOM。render 是纯函数(Pure function:函数的返回结果只依赖于它的参数;函数执行过程里面没有副作用),不能在里面执行 this.setState,会有改变组件状态的副作用。
-
componentDidMount: 组件挂载到 DOM 后调用,且只会被调用一次
第三个是组件的更新(update)阶段
在讲述此阶段前需要先明确下 react 组件更新机制。setState 引起的 state 更新或父组件重新 render 引起的 props 更新,更新后的 state 和 props 相对之前无论是否有变化,都将引起子组件的重新 render。详细可看这篇文章
造成组件更新有两类(三种)情况:
-
父组件重新 render 父组件重新 render 引起子组件重新 render 的情况有两种 a. 直接使用,每当父组件重新 render 导致的重传 props,子组件将直接跟着重新渲染,无论 props 是否有变化。可通过 shouldComponentUpdate 方法优化。
class Child extends Component { shouldComponentUpdate(nextProps) { // 应该使用这个方法,否则无论props是否有变化都将会导致组件跟 着重新渲染 if (nextProps.someThings === this.props.someThings) { return false } } render() { return <div>{this.props.someThings}</div> } }b.在 componentWillReceiveProps 方法中,将 props 转换成自己的 state
class Child extends Component { constructor(props) { super(props) this.state = { someThings: props.someThings } } componentWillReceiveProps(nextProps) { // 父组件重传props时就会调用这个方法 this.setState({ someThings: nextProps.someThings }) } render() { return <div>{this.state.someThings}</div> } }根据官网的描述
在该函数(componentWillReceiveProps)中调用 this.setState() 将不会引起第二次渲染。
是因为 componentWillReceiveProps 中判断 props 是否变化了,若变化了,this.setState 将引起 state 变化,从而引起 render,此时就没必要再做第二次因重传 props 引起的 render 了,不然重复做一样的渲染了。
- 组件本身调用 setState,无论 state 有没有变化。可通过 shouldComponentUpdate 方法优化。
class Child extends Component { constructor(props) { super(props) this.state = { someThings: 1 } } shouldComponentUpdate(nextStates) { // 应该使用这个方法,否则无论state是否有变化都将会导致组件 重新渲染 if (nextStates.someThings === this.state.someThings) { return false } } handleClick = () => { // 虽然调用了setState ,但state并无变化 const preSomeThings = this.state.someThings this.setState({ someThings: preSomeThings }) } render() { return <div onClick={this.handleClick}>{this.state.someThings}</div> } }此阶段分为 componentWillReceiveProps,shouldComponentUpdate,componentWillUpdate,render,componentDidUpdate
-
componentWillReceiveProps(nextProps) 此方法只调用于 props 引起的组件更新过程中,参数 nextProps 是父组件传给当前组件的新 props。但父组件 render 方法的调用不能保证重传给当前组件的 props 是有变化的,所以在此方法中根据 nextProps 和 this.props 来查明重传的 props 是否改变,以及如果改变了要执行啥,比如根据新的 props 调用 this.setState 出发当前组件的重新 render
-
shouldComponentUpdate(nextProps, nextState) 此方法通过比较 nextProps,nextState 及当前组件的 this.props,this.state,返回 true 时当前组件将继续执行更新过程,返回 false 则当前组件更新停止,以此可用来减少组件的不必要渲染,优化组件性能。
ps:这边也可以看出,就算 componentWillReceiveProps()中执行了 this.setState,更新了 state,但在 render 前(如 shouldComponentUpdate,componentWillUpdate),this.state 依然指向更新前的 state,不然 nextState 及当前组件的 this.state 的对比就一直是 true 了。
-
componentWillUpdate(nextProps, nextState) 此方法在调用 render 方法前执行,在这边可执行一些组件更新发生前的工作,一般较少用。
-
render render 方法在上文讲过,这边只是重新调用。
-
componentDidUpdate(prevProps, prevState) 此方法在组件更新后被调用,可以操作组件更新的 DOM,prevProps 和 prevState 这两个参数指的是组件更新前的 props 和 state
卸载阶段
阶段只有一个生命周期方法:componentWillUnmount
- componentWillUnmount 此方法在组件被卸载前调用,可以在这里执行一些清理工作,比如清楚组件中使用的定时器,清楚 componentDidMount 中手动创建的 DOM 元素等,以避免引起内存泄漏。
React v16.4 的生命周期

变更缘由
原来(React v16.0 前)的生命周期在 React v16 推出的Fiber之后就不合适了,因为如果要开启 async rendering,在 render 函数之前的所有函数,都有可能被执行多次。
原来(React v16.0 前)的生命周期有哪些是在 render 前执行的呢?
- componentWillMount
- componentWillReceiveProps
- shouldComponentUpdate
- componentWillUpdate
如果开发者开了 async rendering,而且又在以上这些 render 前执行的生命周期方法做 AJAX 请求的话,那 AJAX 将被无谓地多次调用。。。明显不是我们期望的结果。而且在 componentWillMount 里发起 AJAX,不管多快得到结果也赶不上首次 render,而且 componentWillMount 在服务器端渲染也会被调用到(当然,也许这是预期的结果),这样的 IO 操作放在 componentDidMount 里更合适。
禁止不能用比劝导开发者不要这样用的效果更好,所以除了 shouldComponentUpdate,其他在 render 函数之前的所有函数(componentWillMount,componentWillReceiveProps,componentWillUpdate)都被 getDerivedStateFromProps 替代。
也就是用一个静态函数 getDerivedStateFromProps 来取代被 deprecate 的几个生命周期函数,就是强制开发者在 render 之前只做无副作用的操作,而且能做的操作局限在根据 props 和 state 决定新的 state
React v16.0 刚推出的时候,是增加了一个 componentDidCatch 生命周期函数,这只是一个增量式修改,完全不影响原有生命周期函数;但是,到了 React v16.3,大改动来了,引入了两个新的生命周期函数。
新引入了两个新的生命周期函数:getDerivedStateFromProps,getSnapshotBeforeUpdate
getDerivedStateFromProps
**static getDerivedStateFromProps(props, state)**在组件创建时和更新时的 render 方法之前调用,它应该返回一个对象来更新状态,或者返回 null 来不更新任何内容。
getDerivedStateFromProps 本来(React v16.3 中)是只在创建和更新(由父组件引发部分),也就是不是由父组件引发,那么 getDerivedStateFromProps 也不会被调用,如自身 setState 引发或者 forceUpdate 引发。

React v16.3
这样的话理解起来有点乱,在 React v16.4 中改正了这一点,让 getDerivedStateFromProps 无论是 Mounting 还是 Updating,也无论是因为什么引起的 Updating,全部都会被调用,具体可看 React v16.4 的生命周期图。
getSnapshotBeforeUpdate
getSnapshotBeforeUpdate() 被调用于 render 之后,可以读取但无法使用 DOM 的时候。它使您的组件可以在可能更改之前从 DOM 捕获一些信息(例如滚动位置)。此生命周期返回的任何值都将作为参数传递给 componentDidUpdate()。
官网给的例子:
class ScrollingList extends React.Component {
constructor(props) {
super(props)
this.listRef = React.createRef()
}
getSnapshotBeforeUpdate(prevProps, prevState) {
//我们是否要添加新的 items 到列表?
// 捕捉滚动位置,以便我们可以稍后调整滚动.
if (prevProps.list.length < this.props.list.length) {
const list = this.listRef.current
return list.scrollHeight - list.scrollTop
}
return null
}
componentDidUpdate(prevProps, prevState, snapshot) {
//如果我们有snapshot值, 我们已经添加了 新的items.
// 调整滚动以至于这些新的items 不会将旧items推出视图。
// (这边的snapshot是 getSnapshotBeforeUpdate方法的返回值)
if (snapshot !== null) {
const list = this.listRef.current
list.scrollTop = list.scrollHeight - snapshot
}
}
render() {
return <div ref={this.listRef}>{/* ...contents... */}</div>
}
}