在机器学习中,我们经常要利用极大似然法近似数据整体的分布,本篇文章通过介绍极大似然法及其一些性质,旨在深入浅出地解释清楚极大似然法。
0. 贝叶斯概率
首先看一下经典的贝叶斯公式:
其中,称为先验概率(
),即根据先验知识得出的关于变量
的分布,
称为似然函数(
),
为变量
的概率,
称之为条件概率(给定变量
的情况下
的概率,
,后验概率)。
1. 似然函数
似然,即可能性;顾名思义,则似然函数就是关于可能性的函数了。在统计学中,它表示了模型参数的似然性,即作为统计模型中参数的函数。一般形式如下:
其中,表示样本集
,
表示参数向量。
似然函数表示了在不同的参数向量下,观测数据出现的可能性的大小,它是参数向量
的函数。在某种意义上,我们可以认为其是条件概率的逆反
。
在这里利用Wikipedia中的例子简要说明一下似然函数,同时也引出极大似然估计。
考虑优质一枚硬币的实验,通常来说,我们的硬币都是“公平”(质地均匀)的,即正面向上(Head)的概率
,由此概率我们可以知道投掷若干次后各种结果出现的可能性(概率,或然性)。
例如,投掷硬币两次,两次都为上的概率为0.25,利用条件概率表示,即:
如果一个硬币并非质地均匀,那么它可能是一枚“非公平”的。在统计学中,我们关注的是已知一系列投掷的结果时,关于硬币投掷时正面朝上的可能性的信息。我们可以建立一个统计模型:假设硬币投出时会有
的概率正面朝上,则有
的概率反面朝上。这时通过观察已发生的两次投掷,条件概率可以改写成似然函数:
也就是说,对于取定的似然函数,在观测到两次投掷都是正面朝上时,
的似然性是0.25。注意,反之并不成立,即当似然函数为0.25时,不能推论出
。
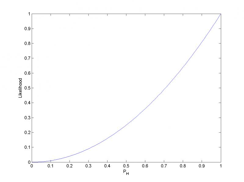
如果考虑
,那似然函数也会改变:
如图所示,注意到似然函数的值变大了。这说明,如果参数
取值变成0.6的话,结果观测到连续两次正面朝上的概率比假设
时更大,也就是说,参数
取0.6要比取成0.5更有说服力,更为"合理"。
总之,似然函数的重要性不是它的具体取值,而是当参数变化时,函数到底变小还是变大。
对同一个似然函数,其所代表的模型中,某项参数值具有多种可能,但如果存在一个参数值,使得它的函数值最爱的话,那么这个值就是这项参数最为“合理”的参数值。
在这个例子中,
取1时,似然函数达到最大值。也即是,当连续观测到两次正面朝上时,假设硬币投掷时正面朝上的概率为1是最合理的。
在上述引用中,我们看到了一个极端的结论,即未来所有的投掷都会是正面向上,这是频率派观点下使用广泛的一种方法,即极大似然法。在上面的观点中(频率派),被认为是一个固定的参数,它的值通过估计来确定。但是在贝叶斯派观点中,只有一个数据集
(即实际观测到的数据集),参数的不确定性通过
的概率分布来表达。贝叶斯的观点是对先验概率的包含是很自然的事情,包含先验概率的贝叶斯方法将不会得到上述的极端结论。
另外还有两点需要注意,第一,似然函数不是的概率分布,关于
的积分并不一定等于1;第二,似然
概率,概率(或然性)用于在已知一些参数的情况下预测接下来的结果,似然性则是在已知某些结果时,对有关参数进行估值。关于第二点,举个例子,如果我有一枚硬币,如果是质地均匀的(已知参数),那么它出现正面朝上的概率为0.5(结果);同样地,如果一枚硬币,我抛了100次,正面朝上52次(结果),那么我认为硬币十有八九是质地均匀的(估计参数)。
2. 极大似然估计(maximum likelihood estimation, MLE)
了解了似然函数,那么极大似然估计是什么就很好理解了,它是一种用来估计一个概率模型参数的方法。根据公式(2),我们一旦获得一个数据集,那我们就能求得一个关于
的估计,极大似然估计会寻找一个最可能的值(此处的可能是最可能的
,这个
可以使出现采样
的可能性最大化)。
从数学上来讲,我们可以在的所有取值中,寻找一个值使得似然函数达到最大值,这种估计方法称之为极大似然估计。极大似然估计是样本不变时,关于
的函数。极大似然估计不一定存在,也不一定唯一。
在第1节中预测硬币的质地,是关于极大似然估计的一个经典例子。其他例子可以查看参考文献
。
现在我们看一下极大似然估计在正态分布中的应用:
现在假定我们有一个观测的数据集,表示标量变量
的N次观测。我们假定各次观测是独立地从高斯分布中抽取,分布的均值
和方差
未知,我们想根据数据集来确定这些参数。两个独立事件的联合概率可以由各个事件的边缘概率的乘积得到。我们的数据集
是独立同分布的,因此给定
和
,我们可以给出高斯分布的似然函数:
为了简化分析和有助于数值运算,我们取似然函数的对数(最大化对数似然等价于最大化似然函数,很容易证明):
关于,最大化对数似然函数,得到
的最大似然解:
可看到解为样本均值。同理,方差的最大似然解为:
由此完成了正态分布的极大似然估计。
3. 极大似然的有偏性
极大似然估计方法求解参数有一定局限性,极大似然法除了会得出第1节中关于硬币的极端情况外,还会出现一种情况,有偏估计,就是期望
理想值。最大似然方法会系统化地低估分布的方差。下面进行证明:
均值的估计的期望
为:
方差的估计的期望
为:
然后求其后两项,正态分布的二阶矩为
而
故:
由此证明了极大似然的有偏性。其中公式(12)和公式(13)的证明可自行参考正态分布的基础知识。
在这里,PRML给出了更直观地解释,如下图:

其中,绿色曲线表示真实高斯分布,数据点是根据此概率分布生成,三条红色分别拟合了三个高斯概率分布,每个数据集包含了两个蓝色数据点,对三个数据集求平均,很明显方差被低估了。因为它是相对样本均值进行测量的,而不是相对真实的均值进行测量
4. 后记
极大似然作为机器学习中的一种最常用方法,深刻理解其含义是非常必要且有用的,应该像这对于理解概率论和一些常见的模型有着很大的帮助。当然,极大似然法还有一些性质,如泛函不变性,渐行线行为,限于时间精力和个人水平,没有给出证明,读者可自行参考维基百科。文章中大部分内容为总结和摘抄,共勉。
参考文献:
- zh.wikipedia.org/wiki/似然函数
- zh.wikipedia.org/wiki/%E6%9C…
- 《 [Pattern Recognition and Machine Learning](users.isr.ist.utl.pt/~wurmd/Livr… - Pattern Recognition And Machine Learning - Springer 2006.pdf) 》(即PRML)
- 《Theory of Point Estimation》
- www.zhihu.com/question/35…
