IRouter 组件化最佳实践

1,842 阅读3分钟

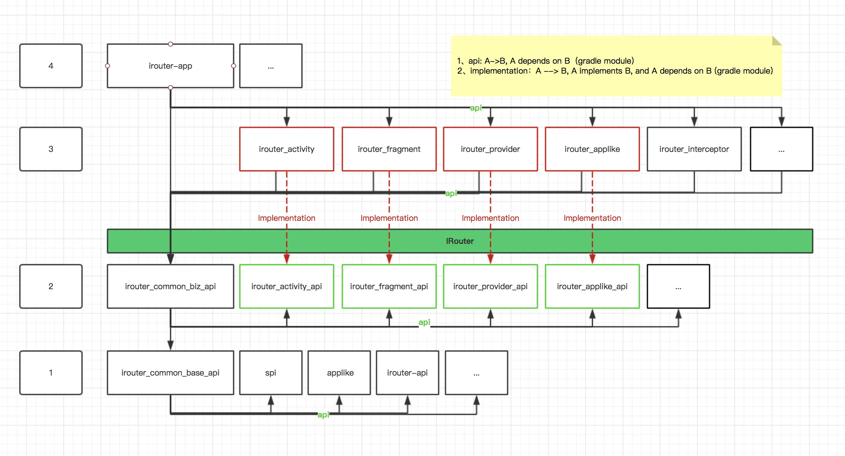
irouter-app

你是否把所有初始化都写在一个 Applocation 中,没有组件化的时候, 项目中需要的初始化, 我们必须在一个 Applocation 中进行, 组件化之后, 基本也得在一个 Applocation 中进行。 能不能在新增组件时不改变 Application ?

你的 BaseActivity 就是上帝, 公共的业务逻辑都往 BaseActivity 里面扔, 随着项目慢慢膨胀, BaseActivity 该怎么维护 ?

组件化之后, 为了组件间通信, 你是否又新增了一个模块下沉组件间通信的接口, 随着项目的膨胀, 该下沉模块复杂度也大增 ?

项目中的耦合总是喜欢聚集在一个地方, 臭味相投, 怎么办 ?

当进行项目组件化的时候, 我们是希望能把一个稍大的项目拆分为一个个更小的组件, 使得每个更小的组件能在自己的业务边界内职责更清晰, 更容易维护, 并且随着项目的发展, 项目复杂度增长也更平缓。 在组件化实践后, 我想分享下自己在实践时的一些取舍, 如上图所示。 组件化用的路由为 IRouter, 基于另一个项目 SPI 实现的路由。 SPI 原理为编译时 gradle transform 加 ASM 字节码插桩, 功能主要是接口发现与注册, 基于 SPI 还实现了 Application 生命周期组件化。 IRouter 用法像 Retrofit, 通过接口加动态代理实现。不妨看看怎么使用, 先有个感性的认识,顺便注意下项目结构。

在项目中引入 irouter

添加 spi-gradle-plugin 插件到你的项目


buildscript {
  repositories {
    jcenter()
  }

  dependencies {
    classpath 'com.afirez.spi:spi-gradle-plugin:1.0.1'
  }
}

// in module build.gradle
apply plugin: 'com.android.application'
apply plugin: 'spi'
// or apply plugin: 'com.afirez.spi'

添加 spi 到需要的子模块


implementation "com.afirez.spi:spi:1.0.1"

// 实现 Application 组件化(可选)
implementation "com.afirez.applike:applike:1.0.1"

添加 irouter 到需要的子模块


implementation "com.afirez.irouter:irouter-api:1.0.0"

implementation "com.afirez.rxactivityresult:rxactivityresult:1.0.0"
implementation "io.reactivex.rxjava2:rxjava:2.2.12"
implementation 'io.reactivex.rxjava2:rxandroid:2.1.1'

如何使用 irouter

0、IRouter 初始化

irouter-init

  • AppDelegate: 组件化代理 Appcation 生命周期( AppLike )相关初始化
  • RxActivityResult : 将 startActivityForResult 响应式封装, IRouter 用 RxActivityResult 跳转 Activity。

1、IRouter 之 Activity 跳转

1、无参跳转 Activity

irouter-activity-01

2、带参跳转 Activity

irouter-activity-02

  • 带参数跳转 Activity 时, 参数支持大部分 intent 支持的参数类型。

3、startActivityforResult

irouter-activity-03

4、跳转 Activity 时动态替换路径

irouter-activity-04

  • 根据路径 path 动态跳转路由, 在部分场景中路由跳转会更加灵活。 例如在我们的路由是可以通过后台配置的时候。

2、IRouter 之 Fragment 加载

iouter-fragment

  • 带参数加载 Fragment 时, 参数支持大部分 intent 支持的参数类型。

3、IRouter 之 Provider 自定义接口加载

irouter-provider

4、IRouter 之 Interceptor 拦截器

irouter-interceptor

  • 拦截器实现基于 RxJava, 通过发送 Observable.error() 中断请求。

5、IRouter 之 AppLike 组件化 Application 生命周期

irouter-applike

其实 AppLike 不需要 irouter 也能实现 Application 生命周期组件化, AppLike 基于 SPI 实现, 而且 IRouter 本身基于 SPI 实现。 如果遇到其他类似 AppLike 这样的接口加载场景, 我们还可以模仿 AppLike 实现, 这就需要看具体的场景。

最后

最后推荐运行一下 irouter-app 示例, 体验一下,并且在本地熟悉下示例项目的模块结构,项目组件化业务拆分其实很重要,我在完成示例的时候有意的拆分了一下组件,基本每一个业务组件都会额外加一个组件接口暴露模块, 这样的话一个组件由一个组件接口模块和一个组件实现模块构成,职责划分更清晰,组件间交叉通信时也方便,两个组件对彼此的实现不可见, 但是通过组件接口能实现通信,再一次, 我们又面向接口编程了。

感谢

afirez