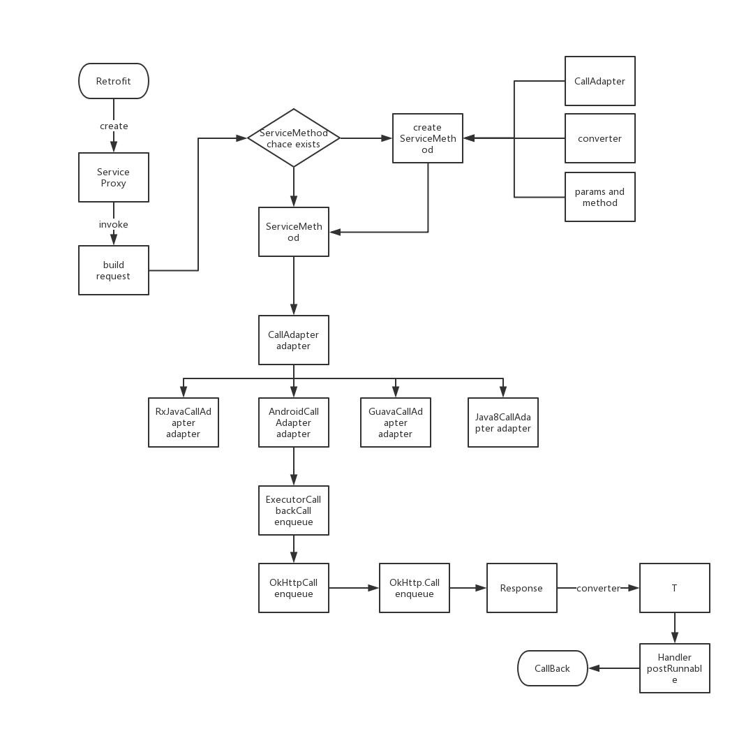
创建Retrofi对象
构造Retrofit.Builder对象时默认会传入Platfrom对象
Retrofit.java
public Builder() {
this(Platform.get());
}
在Android中使用Retrofit,传入Android对象
Platform.java
private static final Platform PLATFORM = findPlatform();
static Platform get() {
return PLATFORM;
}
private static Platform findPlatform() {
try {
Class.forName("android.os.Build");
if (Build.VERSION.SDK_INT != 0) {
return new Android();
}
} catch (ClassNotFoundException ignored) {
}
return new Platform(true);
}
构建Retrofit对象时默认添加了许多属性OkHttpClient,Executor,CallAdapter,Converter
Retrofit.java
public Retrofit build() {
if (baseUrl == null) {
throw new IllegalStateException("Base URL required.");
}
okhttp3.Call.Factory callFactory = this.callFactory;
if (callFactory == null) {
callFactory = new OkHttpClient();
}
// 回调执行器时,handler回调主线程执行
Executor callbackExecutor = this.callbackExecutor;
if (callbackExecutor == null) {
callbackExecutor = platform.defaultCallbackExecutor();
}
// 复制默认Call adapter.
List<CallAdapter.Factory> callAdapterFactories = new ArrayList<>(this.callAdapterFactories);
callAdapterFactories.addAll(platform.defaultCallAdapterFactories(callbackExecutor));
List<Converter.Factory> converterFactories = new ArrayList<>(
1 + this.converterFactories.size() + platform.defaultConverterFactoriesSize());
// 添加 converter
converterFactories.add(new BuiltInConverters());
converterFactories.addAll(this.converterFactories);
converterFactories.addAll(platform.defaultConverterFactories());
// validateEagerly为true,提前生成动态代理的方法
return new Retrofit(callFactory, baseUrl, unmodifiableList(converterFactories),
unmodifiableList(callAdapterFactories), callbackExecutor, validateEagerly);
}
创建网络请求代理对象
创建接口的代理对象
Retrofit.java
public <T> T create(final Class<T> service) {
// service为接口,service没有泛型和service实现的接口没有泛型
validateServiceInterface(service);
return (T) Proxy.newProxyInstance(service.getClassLoader(), new Class<?>[] { service },
new InvocationHandler() {
private final Platform platform = Platform.get();
private final Object[] emptyArgs = new Object[0];
// 代理对象调用的方法
@Override public @Nullable Object invoke(Object proxy, Method method,
@Nullable Object[] args) throws Throwable {
// Object方法正常调用
if (method.getDeclaringClass() == Object.class) {
return method.invoke(this, args);
}
// Default方法正常调用
if (platform.isDefaultMethod(method)) {
return platform.invokeDefaultMethod(method, service, proxy, args);
}
// Java返回OkHttpCall对象,Android返回ExecutorCallbackCall对象
return loadServiceMethod(method).invoke(args != null ? args : emptyArgs);
}
});
}
生成retrofit.Call对象
先从缓存中获取ServiceMethod,缓存中没有创建ServiceMethod并放在缓存中。
ServiceMethod.java
ServiceMethod<?> loadServiceMethod(Method method) {
// 代理方法缓存
ServiceMethod<?> result = serviceMethodCache.get(method);
if (result != null) return result;
synchronized (serviceMethodCache) {
result = serviceMethodCache.get(method);
if (result == null) {
// 创建构造方法
result = ServiceMethod.parseAnnotations(this, method);
serviceMethodCache.put(method, result);
}
}
return result;
}
获取ServiceMothed对象过程,解析方法的注解和参数创建RequestFactory对象
ServiceMethod.java
static <T> ServiceMethod<T> parseAnnotations(Retrofit retrofit, Method method) {
// 获取方法注解,构造请求参数
RequestFactory requestFactory = RequestFactory.parseAnnotations(retrofit, method);
···
// 默认返回CallAdapted对象
return HttpServiceMethod.parseAnnotations(retrofit, method, requestFactory);
}
构造RequestFactory对象
RequestFactory.java
RequestFactory build() {
···
// 解析方法参数和注解
return new RequestFactory(this);
}
通过Retrofit对象获取CallAdapter,Converter和okhttp.call.factory对象,并通过这些对象构造CallAdapted对象.
HttpServiceMethod.java
static <ResponseT, ReturnT> HttpServiceMethod<ResponseT, ReturnT> parseAnnotations(
Retrofit retrofit, Method method, RequestFactory requestFactory) {
···
// 获取ResponseConverter,在Retrofit初始化时配置
Converter<ResponseBody, ResponseT> responseConverter =
createResponseConverter(retrofit, method, responseType);
okhttp3.Call.Factory callFactory = retrofit.callFactory;
if (!isKotlinSuspendFunction) {
// 不使用kotlin协程
return new CallAdapted<>(requestFactory, callFactory, responseConverter, callAdapter);
}
···
}
CallAdapted继承HttpServiceMethod
static final class CallAdapted<ResponseT, ReturnT> extends HttpServiceMethod<ResponseT, ReturnT> {
private final CallAdapter<ResponseT, ReturnT> callAdapter;
CallAdapted(RequestFactory requestFactory, okhttp3.Call.Factory callFactory,
Converter<ResponseBody, ResponseT> responseConverter,
CallAdapter<ResponseT, ReturnT> callAdapter) {
super(requestFactory, callFactory, responseConverter);
this.callAdapter = callAdapter;
}
// Adaptrt主要方法
@Override protected ReturnT adapt(Call<ResponseT> call, Object[] args) {
return callAdapter.adapt(call);
}
}
Android默认CallAdapterFactory,get方法生成CallAdapter对象。
ServiceMethod对象的invoke方法最终调用CallAdapter对象的adapt方法,返回ExecutorCallbackCall对象,ExecutorCallbackCall是retrofit.call的子类,包含Executor对象和OkHttpCall对象。
DefaultCallAdapterFactory.java
@Override public @Nullable CallAdapter<?, ?> get(
···
// 获取执行器
final Executor executor = Utils.isAnnotationPresent(annotations, SkipCallbackExecutor.class)
? null
: callbackExecutor;
return new CallAdapter<Object, Call<?>>() {
@Override public Type responseType() {
return responseType;
}
// 返回ExecutorCallbackCall对象
@Override public Call<Object> adapt(Call<Object> call) {
return executor == null
? call
: new ExecutorCallbackCall<>(executor, call);
}
};
}
执行网络请求
ExecutorCallbackCall委托OkHttpCall发送网络请求,然后将结果通过Executor回调到主线程
ExecutorCallbackCall异步HTTP请求
ExecutorCallbackCall.java
@Override public void enqueue(final Callback<T> callback) {
delegate.enqueue(new Callback<T>() {
@Override public void onResponse(Call<T> call, final Response<T> response) {
// 回调主线程
callbackExecutor.execute(() -> {
if (delegate.isCanceled()) {
callback.onFailure(ExecutorCallbackCall.this, new IOException("Canceled"));
} else {
callback.onResponse(ExecutorCallbackCall.this, response);
}
});
}
@Override public void onFailure(Call<T> call, final Throwable t) {
// 回调主线程
callbackExecutor.execute(() -> callback.onFailure(ExecutorCallbackCall.this, t));
}
});
}
Executor通过Handler回调主线程
static class MainThreadExecutor implements Executor {
private final Handler handler = new Handler(Looper.getMainLooper());
@Override public void execute(Runnable r) {
handler.post(r);
}
}
ExecutorCallbackCall同步HTTP请求
ExecutorCallbackCall.java
@Override public Response<T> execute() throws IOException {
return delegate.execute();
}
OkHttpCall是对OkHttpClient的包装,OKHttpCall的成员变量包括:RequestFactory,方法参数,OkHttpClient,Converter,网络请求最终是由OkHttpClient创建的okhttp.Call对象发出的。
OkHttpCall异步HTTP请求
OkHttpCall.java
@Override public void enqueue(final Callback<T> callback) {
Objects.requireNonNull(callback, "callback == null");
okhttp3.Call call;
Throwable failure;
synchronized (this) {
// 只能执行一次
if (executed) throw new IllegalStateException("Already executed.");
executed = true;
call = rawCall;
failure = creationFailure;
if (call == null && failure == null) {
try {
// 创建RealCall,包括创建Request
call = rawCall = createRawCall();
} catch (Throwable t) {
throwIfFatal(t);
failure = creationFailure = t;
}
}
}
if (failure != null) {
// 失败回调
callback.onFailure(this, failure);
return;
}
if (canceled) {
// 取消请求
call.cancel();
}
call.enqueue(new okhttp3.Callback() {
@Override public void onResponse(okhttp3.Call call, okhttp3.Response rawResponse) {
Response<T> response;
try {
// 将Json或Xml等转换为对象
response = parseResponse(rawResponse);
} catch (Throwable e) {
throwIfFatal(e);
callFailure(e);
return;
}
try {
callback.onResponse(OkHttpCall.this, response);
} catch (Throwable t) {
throwIfFatal(t);
t.printStackTrace();
}
}
@Override public void onFailure(okhttp3.Call call, IOException e) {
callFailure(e);
}
private void callFailure(Throwable e) {
try {
callback.onFailure(OkHttpCall.this, e);
} catch (Throwable t) {
throwIfFatal(t);
t.printStackTrace();
}
}
});
}
OkHttpCall同步HTTP请求
OkHttpCall.java
@Override public Response<T> execute() throws IOException {
okhttp3.Call call;
synchronized (this) {
if (executed) throw new IllegalStateException("Already executed.");
executed = true;
if (creationFailure != null) {
if (creationFailure instanceof IOException) {
throw (IOException) creationFailure;
} else if (creationFailure instanceof RuntimeException) {
throw (RuntimeException) creationFailure;
} else {
throw (Error) creationFailure;
}
}
call = rawCall;
if (call == null) {
try {
// 创建RealCall对象,包括创建Request
call = rawCall = createRawCall();
} catch (IOException | RuntimeException | Error e) {
throwIfFatal(e);
creationFailure = e;
throw e;
}
}
}
if (canceled) {
call.cancel();
}
// 将Json或Xml等转换为对象
return parseResponse(call.execute());
}
通过RequestFactory创建request对象
RequestFactory.java
okhttp3.Request create(Object[] args) throws IOException {
@SuppressWarnings("unchecked")
ParameterHandler<Object>[] handlers = (ParameterHandler<Object>[]) parameterHandlers;
int argumentCount = args.length;
if (argumentCount != handlers.length) {
throw new IllegalArgumentException("Argument count (" + argumentCount
+ ") doesn't match expected count (" + handlers.length + ")");
}
RequestBuilder requestBuilder = new RequestBuilder(httpMethod, baseUrl, relativeUrl,
headers, contentType, hasBody, isFormEncoded, isMultipart);
if (isKotlinSuspendFunction) {
// Continuation是最后一个参数,并且handlers数组在该索引处包含null。
argumentCount--;
}
List<Object> argumentList = new ArrayList<>(argumentCount);
for (int p = 0; p < argumentCount; p++) {
argumentList.add(args[p]);
handlers[p].apply(requestBuilder, args[p]);
}
return requestBuilder.get()
.tag(Invocation.class, new Invocation(method, argumentList))
.build();
}
通过Converter转化RequestBody,ResponseBody
Response<T> parseResponse(okhttp3.Response rawResponse) throws IOException {
ResponseBody rawBody = rawResponse.body();
···
//请求是否成功
try {
// 调用responseConverter转化Body
T body = responseConverter.convert(catchingBody);
return Response.success(body, rawResponse);
} catch (RuntimeException e) {
catchingBody.throwIfCaught();
throw e;
}
}
默认Converter,根据策略选择
final class BuiltInConverters extends Converter.Factory {
@Override
public Converter<ResponseBody, ?> responseBodyConverter(Type type, Annotation[] annotations,
Retrofit retrofit) {
if (type == ResponseBody.class) {
if (Utils.isAnnotationPresent(annotations, Streaming.class)) {
return StreamingResponseBodyConverter.INSTANCE;
}
return BufferingResponseBodyConverter.INSTANCE;
}
if (type == Void.class) {
return VoidResponseBodyConverter.INSTANCE;
}
return null;
}
@Override
public Converter<?, RequestBody> requestBodyConverter(Type type,
Annotation[] parameterAnnotations, Annotation[] methodAnnotations, Retrofit retrofit) {
if (RequestBody.class.isAssignableFrom(Utils.getRawType(type))) {
return RequestBodyConverter.INSTANCE;
}
return null;
}
@Override public Converter<?, String> stringConverter(Type type, Annotation[] annotations,
Retrofit retrofit) {
if (type == String.class) {
return StringConverter.INSTANCE;
}
return null;
}
static final class StringConverter implements Converter<String, String> {
static final StringConverter INSTANCE = new StringConverter();
@Override public String convert(String value) throws IOException {
return value;
}
}
static final class VoidResponseBodyConverter implements Converter<ResponseBody, Void> {
static final VoidResponseBodyConverter INSTANCE = new VoidResponseBodyConverter();
@Override public Void convert(ResponseBody value) throws IOException {
value.close();
return null;
}
}
static final class RequestBodyConverter implements Converter<RequestBody, RequestBody> {
static final RequestBodyConverter INSTANCE = new RequestBodyConverter();
@Override public RequestBody convert(RequestBody value) throws IOException {
return value;
}
}
static final class StreamingResponseBodyConverter
implements Converter<ResponseBody, ResponseBody> {
static final StreamingResponseBodyConverter INSTANCE = new StreamingResponseBodyConverter();
@Override public ResponseBody convert(ResponseBody value) throws IOException {
return value;
}
}
static final class BufferingResponseBodyConverter
implements Converter<ResponseBody, ResponseBody> {
static final BufferingResponseBodyConverter INSTANCE = new BufferingResponseBodyConverter();
@Override public ResponseBody convert(ResponseBody value) throws IOException {
try {
// Buffer the entire body to avoid future I/O.
return Utils.buffer(value);
} finally {
value.close();
}
}
}
static final class ToStringConverter implements Converter<Object, String> {
static final ToStringConverter INSTANCE = new ToStringConverter();
@Override public String convert(Object value) {
return value.toString();
}
}
}
ResponseBody转对象
GsonResponseBodyConverter.java
@Override public T convert(ResponseBody value) throws IOException {
JsonReader jsonReader = gson.newJsonReader(value.charStream());
try {
T result = adapter.read(jsonReader);
if (jsonReader.peek() != JsonToken.END_DOCUMENT) {
throw new JsonIOException("JSON document was not fully consumed.");
}
return result;
} finally {
value.close();
}
}
对象转RequestBody
GsonRequestBodyConverter.java
@Override public RequestBody convert(T value) throws IOException {
Buffer buffer = new Buffer();
Writer writer = new OutputStreamWriter(buffer.outputStream(), UTF_8);
JsonWriter jsonWriter = gson.newJsonWriter(writer);
adapter.write(jsonWriter, value);
jsonWriter.close();
return RequestBody.create(MEDIA_TYPE, buffer.readByteString());
}
总结
设计模式:构建者模式,工厂模式,代理模式,外观模式
Retrofit是在运行时生成代理对象,代理对象的代理方法会缓存在内存中,优化程序执行的时间。

- 网络请求需要一个网络访问的对象,Retrofit使用OkHttp并自己定义了retrofit.Call
- 针对易变的url和请求方式,Retrofit使用了方法注解的方式,可读性良好,扩展性优异,但这需要实现对接口函数中注解的解析,这样就有了ServiceMethod。
- 针对Http请求的各种设置,Retrofit使用的OkHttp有拦截器机制。
- 针对返回的数据类型,Retrofit无法提供一个万能的转换类,所以Retrofit提供了扩展接口,允许开发者自己定义ConverterFactory和Converter,去实现潜在的数据类型转换。
- Retrofit像一个工厂一样生产Call网络请求对象。
