通过spring源码分析bean的实例化过程

413 阅读11分钟
spring在启动的过程中,会调用refresh()来准备好spring的整个环境来供我们使用,refresh()方法其实是几
个阶段来完成,其中,就会通过调用finishBeanFactoryInitialization(beanFactory)方法来完成非懒加载的
单例bean的创建。所以,为了搞清楚bean的实例化就要从这个方法入手。

1、AbstractApplicationContext#finishBeanFactoryInitialization方法

protected void finishBeanFactoryInitialization(ConfigurableListableBeanFactory beanFactory) {
		// 为spring环境初始化一个转换服务
		if (beanFactory.containsBean(CONVERSION_SERVICE_BEAN_NAME) &&
				beanFactory.isTypeMatch(CONVERSION_SERVICE_BEAN_NAME, ConversionService.class)) {
			beanFactory.setConversionService(
					beanFactory.getBean(CONVERSION_SERVICE_BEAN_NAME, ConversionService.class));
		}

		如果前面没有注册一个类似于PropertyPlaceholderConfigurer后置处理器的bean,那么spring就会为我们注册一个内置的属性后置处理器
		if (!beanFactory.hasEmbeddedValueResolver()) {
			beanFactory.addEmbeddedValueResolver(strVal -> getEnvironment().resolvePlaceholders(strVal));
		}

		// Initialize LoadTimeWeaverAware beans early to allow for registering their transformers early.
		String[] weaverAwareNames = beanFactory.getBeanNamesForType(LoadTimeWeaverAware.class, false, false);
		for (String weaverAwareName : weaverAwareNames) {
			getBean(weaverAwareName);
		}

		// Stop using the temporary ClassLoader for type matching.
		beanFactory.setTempClassLoader(null);

		// Allow for caching all bean definition metadata, not expecting further changes.
		// 将BeanFactory(DefaultListableBeanFactory)的configurationFrozen属性设置为true,给frozenBeanDefinitionNames属性赋值,以便缓存元数据
		beanFactory.freezeConfiguration();

		// Instantiate all remaining (non-lazy-init) singletons.
		// 初始化所有singleton的bean
		beanFactory.preInstantiateSingletons();
	}

说明:这里的beanFactory其实就是DefaultListableBeanFactory,实例化是从beanFactory.preInstantiateSingletons()开始的。

2、DefaultListableBeanFactory#preInstantiateSingletons方法

	@Override
	public void preInstantiateSingletons() throws BeansException {
		if (logger.isDebugEnabled()) {
			logger.debug("Pre-instantiating singletons in " + this);
		}

		// Iterate over a copy to allow for init methods which in turn register new bean definitions.
		// While this may not be part of the regular factory bootstrap, it does otherwise work fine.
		// 所有bean的名字
		List<String> beanNames = new ArrayList<>(this.beanDefinitionNames);

		// Trigger initialization of all non-lazy singleton beans...
		// 触发所有非延时加载的单例bean的初始化,主要步骤为调用getBean
		for (String beanName : beanNames) {
			// 合并父BeanDefinition
			RootBeanDefinition bd = getMergedLocalBeanDefinition(beanName);
			if (!bd.isAbstract() && bd.isSingleton() && !bd.isLazyInit()) {
				if (isFactoryBean(beanName)) {
					// 如果是FactoryBean则加上"&"获取bean
					Object bean = getBean(FACTORY_BEAN_PREFIX + beanName);
					if (bean instanceof FactoryBean) {
						final FactoryBean<?> factory = (FactoryBean<?>) bean;
						boolean isEagerInit;
						if (System.getSecurityManager() != null && factory instanceof SmartFactoryBean) {
							isEagerInit = AccessController.doPrivileged((PrivilegedAction<Boolean>)
											((SmartFactoryBean<?>) factory)::isEagerInit,
									getAccessControlContext());
						}
						else {
							isEagerInit = (factory instanceof SmartFactoryBean &&
									((SmartFactoryBean<?>) factory).isEagerInit());
						}
						if (isEagerInit) {
							// 如果isEagerInit为true,则实例化FactoryBean的getObject()放法所返回的类型的对象
							getBean(beanName);
						}
					}
				}
				else {
					// 非FactoryBean类型实例化
					getBean(beanName);
				}
			}
		}

		// Trigger post-initialization callback for all applicable beans...
		// 如果bean实现了SmartInitializingSingleton接口,就回调afterSingletonsInstantiated()方法
		for (String beanName : beanNames) {
			Object singletonInstance = getSingleton(beanName);
			if (singletonInstance instanceof SmartInitializingSingleton) {
				final SmartInitializingSingleton smartSingleton = (SmartInitializingSingleton) singletonInstance;
				if (System.getSecurityManager() != null) {
					AccessController.doPrivileged((PrivilegedAction<Object>) () -> {
						smartSingleton.afterSingletonsInstantiated();
						return null;
					}, getAccessControlContext());
				}
				else {
					smartSingleton.afterSingletonsInstantiated();
				}
			}
		}
	}
  • 这个方法拿到所有的beanName后,遍历每一个beanName,判断是否属于FactoryBean类型,如果是FactoryBean类型需要加上"&"才能获取到本身的bean,并判断是否实例化FactoryBean中getObject()方法所返回的类型的对象。如果不是FactoryBean类型则直接用原有的名字去实例化对象。但最终均是调用getBean()方法去实例化对象。
  • bean实例化完成后判断是否实现了SmartInitializingSingleton接口,如果实现了就回调afterSingletonsInstantiated()

3、AbstractBeanFactory#getBean

	@Override
	public Object getBean(String name) throws BeansException {
		return doGetBean(name, null, null, false);
	}

getBean()是个空壳方法,会直接调用doGetBean

4、AbstractBeanFactory#doGetBean

	protected <T> T doGetBean(final String name, @Nullable final Class<T> requiredType,
			@Nullable final Object[] args, boolean typeCheckOnly) throws BeansException {

		final String beanName = transformedBeanName(name);
		Object bean;

		// Eagerly check singleton cache for manually registered singletons.
		Object sharedInstance = getSingleton(beanName);
		if (sharedInstance != null && args == null) {
			if (logger.isDebugEnabled()) {
				if (isSingletonCurrentlyInCreation(beanName)) {
					logger.debug("Returning eagerly cached instance of singleton bean '" + beanName +
							"' that is not fully initialized yet - a consequence of a circular reference");
				}
				else {
					logger.debug("Returning cached instance of singleton bean '" + beanName + "'");
				}
			}
			bean = getObjectForBeanInstance(sharedInstance, name, beanName, null);
		}

		else {
			// Fail if we're already creating this bean instance:
			// We're assumably within a circular reference.
			// 如果是原型,不应该在初始化的时候创建
			if (isPrototypeCurrentlyInCreation(beanName)) {
				throw new BeanCurrentlyInCreationException(beanName);
			}

			// Check if bean definition exists in this factory.
			BeanFactory parentBeanFactory = getParentBeanFactory();
			if (parentBeanFactory != null && !containsBeanDefinition(beanName)) {
				// Not found -> check parent.
				String nameToLookup = originalBeanName(name);
				if (parentBeanFactory instanceof AbstractBeanFactory) {
					return ((AbstractBeanFactory) parentBeanFactory).doGetBean(
							nameToLookup, requiredType, args, typeCheckOnly);
				}
				else if (args != null) {
					// Delegation to parent with explicit args.
					return (T) parentBeanFactory.getBean(nameToLookup, args);
				}
				else {
					// No args -> delegate to standard getBean method.
					return parentBeanFactory.getBean(nameToLookup, requiredType);
				}
			}

			if (!typeCheckOnly) {
				// 里面会添加到alreadyCreated这个set集合中,标记已经创建过
				markBeanAsCreated(beanName);
			}

			try {
				final RootBeanDefinition mbd = getMergedLocalBeanDefinition(beanName);
				checkMergedBeanDefinition(mbd, beanName, args);

				// Guarantee initialization of beans that the current bean depends on.
				String[] dependsOn = mbd.getDependsOn();
				if (dependsOn != null) {
					for (String dep : dependsOn) {
						if (isDependent(beanName, dep)) {
							throw new BeanCreationException(mbd.getResourceDescription(), beanName,
									"Circular depends-on relationship between '" + beanName + "' and '" + dep + "'");
						}
						registerDependentBean(dep, beanName);
						try {
							getBean(dep);
						}
						catch (NoSuchBeanDefinitionException ex) {
							throw new BeanCreationException(mbd.getResourceDescription(), beanName,
									"'" + beanName + "' depends on missing bean '" + dep + "'", ex);
						}
					}
				}

				// Create bean instance.
				if (mbd.isSingleton()) {
					// 这里
					sharedInstance = getSingleton(beanName, () -> {
						try {
							return createBean(beanName, mbd, args);
						}
						catch (BeansException ex) {
							// Explicitly remove instance from singleton cache: It might have been put there
							// eagerly by the creation process, to allow for circular reference resolution.
							// Also remove any beans that received a temporary reference to the bean.
							destroySingleton(beanName);
							throw ex;
						}
					});
					bean = getObjectForBeanInstance(sharedInstance, name, beanName, mbd);
				}

				else if (mbd.isPrototype()) {
					// It's a prototype -> create a new instance.
					Object prototypeInstance = null;
					try {
						beforePrototypeCreation(beanName);
						prototypeInstance = createBean(beanName, mbd, args);
					}
					finally {
						afterPrototypeCreation(beanName);
					}
					bean = getObjectForBeanInstance(prototypeInstance, name, beanName, mbd);
				}

				else {
					String scopeName = mbd.getScope();
					final Scope scope = this.scopes.get(scopeName);
					if (scope == null) {
						throw new IllegalStateException("No Scope registered for scope name '" + scopeName + "'");
					}
					try {
						Object scopedInstance = scope.get(beanName, () -> {
							beforePrototypeCreation(beanName);
							try {
								return createBean(beanName, mbd, args);
							}
							finally {
								afterPrototypeCreation(beanName);
							}
						});
						bean = getObjectForBeanInstance(scopedInstance, name, beanName, mbd);
					}
					catch (IllegalStateException ex) {
						throw new BeanCreationException(beanName,
								"Scope '" + scopeName + "' is not active for the current thread; consider " +
								"defining a scoped proxy for this bean if you intend to refer to it from a singleton",
								ex);
					}
				}
			}
			catch (BeansException ex) {
				cleanupAfterBeanCreationFailure(beanName);
				throw ex;
			}
		}

		// Check if required type matches the type of the actual bean instance.
		if (requiredType != null && !requiredType.isInstance(bean)) {
			try {
				T convertedBean = getTypeConverter().convertIfNecessary(bean, requiredType);
				if (convertedBean == null) {
					throw new BeanNotOfRequiredTypeException(name, requiredType, bean.getClass());
				}
				return convertedBean;
			}
			catch (TypeMismatchException ex) {
				if (logger.isDebugEnabled()) {
					logger.debug("Failed to convert bean '" + name + "' to required type '" +
							ClassUtils.getQualifiedName(requiredType) + "'", ex);
				}
				throw new BeanNotOfRequiredTypeException(name, requiredType, bean.getClass());
			}
		}
		return (T) bean;
	}
  • transformedBeanName(name):通过name获取beanName,这里不直接使用name直接作为beanName有两个原因:
    • 1、name可能会以&开头,表明调用者想获取FactoryBean本身,而非实现类锁创建的bean。在BeanFactory中,FactoryBean的实现类和其他的bean是一样的,即<beanName,bean>,beanName中是没有&这个字符的,将name的首字符移除,才能获取到FactoryBean的实例;
    • 2、别名问题。
  • getSingleton(beanName):这个方法在初始化的时候会调用,在getBean的时候也会调用为什么要这么做呢?也就是说spring在初始化的时候先获取这个对象判断这个对象是否被实例化好了(一般情况下这里获取的肯定是null,lazy=true在这里可以拿到,但这种情况是通过annotationConfigApplicationContext.getBean(xxx.class)调进来的)从spring的bean容器中获取一个bean,由于spring中的容器是一个map(singletonObjects)所以可以理解getSingleton(beanName)等于beanMap.get(beanName) 需要说明的是在初始化的时候调用一般都是返回null。如果不为null,就从调用getObjectForBeanInstance()从获取。
  • getObjectForBeanInstance(sharedInstance, name, beanName, null):如果sharedInstance是普通的单例bean,下面的方法会直接返回。但如果sharedInstance是FactoryBean类型的,则需调用getObject工厂方法获取真正的bean实例。如果用户想获取FactoryBean本身,这里也不会做特别的处理,直接返回即可。毕竟FactoryBean的实现类本身也是一种bean,只不过具有一点特殊的功能而已。

上面代码核心代码部分:

				// Create bean instance.
				if (mbd.isSingleton()) {
					sharedInstance = getSingleton(beanName, () -> {
						try {
							return createBean(beanName, mbd, args);
						}
						catch (BeansException ex) {
							// Explicitly remove instance from singleton cache: It might have been put there
							// eagerly by the creation process, to allow for circular reference resolution.
							// Also remove any beans that received a temporary reference to the bean.
							destroySingleton(beanName);
							throw ex;
						}
					});
					bean = getObjectForBeanInstance(sharedInstance, name, beanName, mbd);
				}

首先会执行到getSingleton(String beanName, ObjectFactory<?> singletonFactory)方法

5、DefaultSingletonBeanRegistry#getSingleton

	public Object getSingleton(String beanName, ObjectFactory<?> singletonFactory) {
		Assert.notNull(beanName, "Bean name must not be null");
		synchronized (this.singletonObjects) {
			Object singletonObject = this.singletonObjects.get(beanName);
			if (singletonObject == null) {
				if (this.singletonsCurrentlyInDestruction) {
					throw new BeanCreationNotAllowedException(beanName,
							"Singleton bean creation not allowed while singletons of this factory are in destruction " +
							"(Do not request a bean from a BeanFactory in a destroy method implementation!)");
				}
				if (logger.isDebugEnabled()) {
					logger.debug("Creating shared instance of singleton bean '" + beanName + "'");
				}
				/**
				 * 将beanName添加到singletonsCurrentlyInCreation的set集合中
				 * 表示beanName对应的bean正在创建
				 */
				beforeSingletonCreation(beanName);
				boolean newSingleton = false;
				boolean recordSuppressedExceptions = (this.suppressedExceptions == null);
				if (recordSuppressedExceptions) {
					this.suppressedExceptions = new LinkedHashSet<>();
				}
				try {
					// 创建单例对象
					singletonObject = singletonFactory.getObject();
					newSingleton = true;
				}
				catch (IllegalStateException ex) {
					// Has the singleton object implicitly appeared in the meantime ->
					// if yes, proceed with it since the exception indicates that state.
					singletonObject = this.singletonObjects.get(beanName);
					if (singletonObject == null) {
						throw ex;
					}
				}
				catch (BeanCreationException ex) {
					if (recordSuppressedExceptions) {
						for (Exception suppressedException : this.suppressedExceptions) {
							ex.addRelatedCause(suppressedException);
						}
					}
					throw ex;
				}
				finally {
					if (recordSuppressedExceptions) {
						this.suppressedExceptions = null;
					}
					afterSingletonCreation(beanName);
				}
				if (newSingleton) {
					addSingleton(beanName, singletonObject);
				}
			}
			return singletonObject;
		}
	}
  • singletonObjects.get(beanName):先从缓存中拿,如果拿不到就走下面的方法去创建。
  • 执行到singletonFactory.getObject();这行代码时就会执行4、AbstractBeanFactory#doGetBean这个里面的核心代码的createBean方法。当执行完createBean方法后,bean就会实例化好,singletonFactory.getObject();就会得到实例化好的对象,然后返回实例化好的对象。
  • addSingleton(beanName, singletonObject):将实例化好的对象添加到缓存中。

现在可以看看createBean(beanName, mbd, args)方法是如何实例化出对象的。

6、AbstractAutowireCapableBeanFactory#createBean

	@Override
	protected Object createBean(String beanName, RootBeanDefinition mbd, @Nullable Object[] args)
			throws BeanCreationException {

		if (logger.isDebugEnabled()) {
			logger.debug("Creating instance of bean '" + beanName + "'");
		}
		RootBeanDefinition mbdToUse = mbd;

		// Make sure bean class is actually resolved at this point, and
		// clone the bean definition in case of a dynamically resolved Class
		// which cannot be stored in the shared merged bean definition.
		Class<?> resolvedClass = resolveBeanClass(mbd, beanName);
		if (resolvedClass != null && !mbd.hasBeanClass() && mbd.getBeanClassName() != null) {
			mbdToUse = new RootBeanDefinition(mbd);
			mbdToUse.setBeanClass(resolvedClass);
		}

		// Prepare method overrides.
		// 处理lookup-method和replace-method
		try {
			mbdToUse.prepareMethodOverrides();
		}
		catch (BeanDefinitionValidationException ex) {
			throw new BeanDefinitionStoreException(mbdToUse.getResourceDescription(),
					beanName, "Validation of method overrides failed", ex);
		}

		try {
			// Give BeanPostProcessors a chance to return a proxy instead of the target bean instance.
			/**
			 * 在bean初始化之前应用后置处理,如果后置处理返回的bean不为空,则直接返回。
			 */
			Object bean = resolveBeforeInstantiation(beanName, mbdToUse);
			if (bean != null) {
				return bean;
			}
		}
		catch (Throwable ex) {
			throw new BeanCreationException(mbdToUse.getResourceDescription(), beanName,
					"BeanPostProcessor before instantiation of bean failed", ex);
		}

		try {
			// 创建bean
			Object beanInstance = doCreateBean(beanName, mbdToUse, args);
			if (logger.isDebugEnabled()) {
				logger.debug("Finished creating instance of bean '" + beanName + "'");
			}
			return beanInstance;
		}
		catch (BeanCreationException | ImplicitlyAppearedSingletonException ex) {
			// A previously detected exception with proper bean creation context already,
			// or illegal singleton state to be communicated up to DefaultSingletonBeanRegistry.
			throw ex;
		}
		catch (Throwable ex) {
			throw new BeanCreationException(
					mbdToUse.getResourceDescription(), beanName, "Unexpected exception during bean creation", ex);
		}
	}
  • resolveBeforeInstantiation(beanName, mbdToUse):在bean初始化之前应用后置处理,如果后置处理返回的bean不为空,则直接返回。(其实就是判断InstantiationAwareBeanPostProcessor实现类的postProcessBeforeInstantiation()方法,如果该方法返回的对象不为空,就直接返回,不再执行下面的流程。)
  • 核心代码Object beanInstance = doCreateBean(beanName, mbdToUse, args);

7、AbstractAutowireCapableBeanFactory#doCreateBean

上面的核心代码是通过doCreateBean进行创建bean的动作,doCreateBean的源码如下:

	protected Object doCreateBean(final String beanName, final RootBeanDefinition mbd, final @Nullable Object[] args)
			throws BeanCreationException {

		// Instantiate the bean.
		BeanWrapper instanceWrapper = null;
		if (mbd.isSingleton()) {
			instanceWrapper = this.factoryBeanInstanceCache.remove(beanName);
		}
		if (instanceWrapper == null) {
			instanceWrapper = createBeanInstance(beanName, mbd, args);
		}
		final Object bean = instanceWrapper.getWrappedInstance();
		Class<?> beanType = instanceWrapper.getWrappedClass();
		if (beanType != NullBean.class) {
			mbd.resolvedTargetType = beanType;
		}

		// Allow post-processors to modify the merged bean definition.
		// 此时bean对象已经创建成功,但是没有设置属性和经过其他后置处理器处理
		synchronized (mbd.postProcessingLock) {
			if (!mbd.postProcessed) {
				try {
					/**
					 * 处理CommonAnnotationBeanPostProcessor、AutowiredAnnotationBeanPostProcessor、RequiredAnnotationBeanPostProcessor这一类处理器
					 */
					applyMergedBeanDefinitionPostProcessors(mbd, beanType, beanName);
				}
				catch (Throwable ex) {
					throw new BeanCreationException(mbd.getResourceDescription(), beanName,
							"Post-processing of merged bean definition failed", ex);
				}
				mbd.postProcessed = true;
			}
		}

		// Eagerly cache singletons to be able to resolve circular references
		// even when triggered by lifecycle interfaces like BeanFactoryAware.
		// 判断一个bean是否放入到singletonFactories中,用来解决循环依赖的问题
		boolean earlySingletonExposure = (mbd.isSingleton() && this.allowCircularReferences &&
				isSingletonCurrentlyInCreation(beanName));
		if (earlySingletonExposure) {
			if (logger.isDebugEnabled()) {
				logger.debug("Eagerly caching bean '" + beanName +
						"' to allow for resolving potential circular references");
			}
			addSingletonFactory(beanName, () -> getEarlyBeanReference(beanName, mbd, bean));
		}

		// Initialize the bean instance.
		Object exposedObject = bean;
		try {
			// 设置属性
			populateBean(beanName, mbd, instanceWrapper);
			// 执行后置处理器,比如aop就是在这里完成的
			exposedObject = initializeBean(beanName, exposedObject, mbd);
		}
		catch (Throwable ex) {
			if (ex instanceof BeanCreationException && beanName.equals(((BeanCreationException) ex).getBeanName())) {
				throw (BeanCreationException) ex;
			}
			else {
				throw new BeanCreationException(
						mbd.getResourceDescription(), beanName, "Initialization of bean failed", ex);
			}
		}

		if (earlySingletonExposure) {
			Object earlySingletonReference = getSingleton(beanName, false);
			if (earlySingletonReference != null) {
				if (exposedObject == bean) {
					exposedObject = earlySingletonReference;
				}
				else if (!this.allowRawInjectionDespiteWrapping && hasDependentBean(beanName)) {
					String[] dependentBeans = getDependentBeans(beanName);
					Set<String> actualDependentBeans = new LinkedHashSet<>(dependentBeans.length);
					for (String dependentBean : dependentBeans) {
						if (!removeSingletonIfCreatedForTypeCheckOnly(dependentBean)) {
							actualDependentBeans.add(dependentBean);
						}
					}
					if (!actualDependentBeans.isEmpty()) {
						throw new BeanCurrentlyInCreationException(beanName,
								"Bean with name '" + beanName + "' has been injected into other beans [" +
								StringUtils.collectionToCommaDelimitedString(actualDependentBeans) +
								"] in its raw version as part of a circular reference, but has eventually been " +
								"wrapped. This means that said other beans do not use the final version of the " +
								"bean. This is often the result of over-eager type matching - consider using " +
								"'getBeanNamesOfType' with the 'allowEagerInit' flag turned off, for example.");
					}
				}
			}
		}

		// Register bean as disposable.
		try {
			registerDisposableBeanIfNecessary(beanName, bean, mbd);
		}
		catch (BeanDefinitionValidationException ex) {
			throw new BeanCreationException(
					mbd.getResourceDescription(), beanName, "Invalid destruction signature", ex);
		}

		return exposedObject;
	}
  • createBeanInstance(beanName, mbd, args):创建出bean实例,并将创建的实例包装成BeanWrapper类型。 createBeanInstance中包含了三种创建bean实例的方式:

    • 1、通过工厂方法创建bean实例
    • 2、通过构造方法自动注入(autowire by constructor)的方式创建bean实例
    • 3、通过无参构造方法创建bean实例

    若bean的配置信息中配置了lookup-method和replace-method则会使用cglib增强bean实例。

  • addSingletonFactory(beanName, () -> getEarlyBeanReference(beanName, mbd, bean)):给singletonFactories中put进key为beanNamevalue为singletonFactory的数据、给registeredSingletons中add进beanName,用于处理循环依赖问题。

  • populateBean(beanName, mbd, instanceWrapper):给bean设置属性,设置属性时遇到循环依赖问题也会解决,设置完属性的bean才是完整可用的。

  • initializeBean(beanName, exposedObject, mbd):执行后置处理器,比如aop会在这个方法里完成;执行BeanPostProcessor#postProcessBeforeInitialization、执行bean生命周期的初始化方法InitializingBean#afterPropertiesSet、BeanPostProcessor#postProcessAfterInitialization

8、AbstractAutowireCapableBeanFactory#createBeanInstance

	protected BeanWrapper createBeanInstance(String beanName, RootBeanDefinition mbd, @Nullable Object[] args) {
		// Make sure bean class is actually resolved at this point.
		Class<?> beanClass = resolveBeanClass(mbd, beanName);

		// 检测一个类的访问权限,spring默认情况下对于非isPublic的类是允许访问的。
		if (beanClass != null && !Modifier.isPublic(beanClass.getModifiers()) && !mbd.isNonPublicAccessAllowed()) {
			throw new BeanCreationException(mbd.getResourceDescription(), beanName,
					"Bean class isn't public, and non-public access not allowed: " + beanClass.getName());
		}

		Supplier<?> instanceSupplier = mbd.getInstanceSupplier();
		if (instanceSupplier != null) {
			return obtainFromSupplier(instanceSupplier, beanName);
		}

		/**
		 *如果工厂方法不为空,则通过工厂方法构建bean实例
		 */
		if (mbd.getFactoryMethodName() != null) {
			return instantiateUsingFactoryMethod(beanName, mbd, args);
		}

		// Shortcut when re-creating the same bean...
		/**
		 *当多次构建同一个bean时,可以使用这个Shortcut,
		 * 也就是说不在需要推断使用哪种方式构造bean,
		 * 比如在多次构建同一个prototype类型的bean时,就可以走此处的Shortcut
		 * 这里的resolved和mbd.constructorArgumentsResolved将会在bean第一次实例化
		 * 的过程中被设置。
		 */
		boolean resolved = false;
		boolean autowireNecessary = false;
		if (args == null) {
			synchronized (mbd.constructorArgumentLock) {
				if (mbd.resolvedConstructorOrFactoryMethod != null) {
					resolved = true;
					// 如果已经解析了构造方法的参数,则必须要通过一个带参的构造方法来实例
					autowireNecessary = mbd.constructorArgumentsResolved;
				}
			}
		}
		if (resolved) {
			if (autowireNecessary) {
				// 通过构造方法自动装配的方式构造bean对象
				return autowireConstructor(beanName, mbd, null, null);
			}
			else {
				// 通过默认的无参构造方式进行
				return instantiateBean(beanName, mbd);
			}
		}

		// Candidate constructors for autowiring?
		// 由后置处理器决定返回哪些构造方法
		Constructor<?>[] ctors = determineConstructorsFromBeanPostProcessors(beanClass, beanName);
		if (ctors != null || mbd.getResolvedAutowireMode() == AUTOWIRE_CONSTRUCTOR ||
				mbd.hasConstructorArgumentValues() || !ObjectUtils.isEmpty(args)) {
			return autowireConstructor(beanName, mbd, ctors, args);
		}

		// No special handling: simply use no-arg constructor.
		// 使用默认的无参构造方式进行初始化
		return instantiateBean(beanName, mbd);
	}

执行完上述代码spring就为我们实例化bean出来,并包装成BeanWrapper类型返回了。

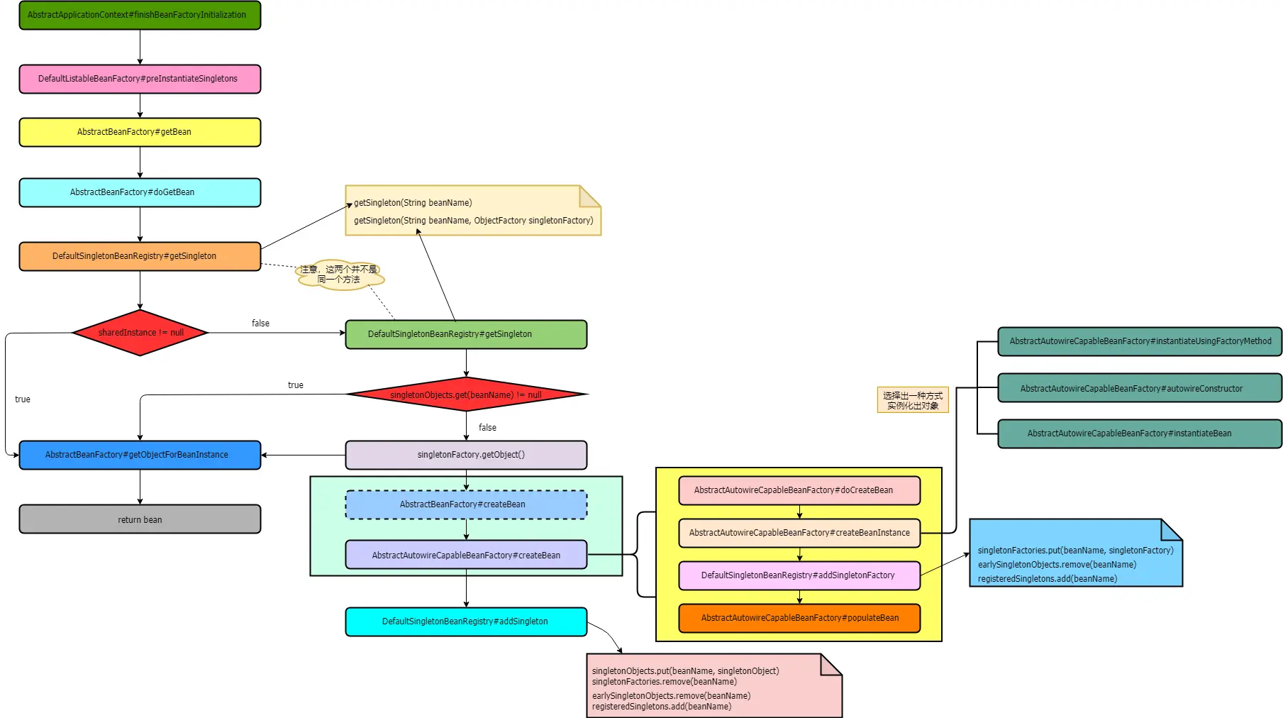
最后通过一张图来看看bean的实例化过程