RN入门分享

2,828 阅读1分钟

一.React简介

React是Facebook开发的一款JS库,在iOS上仅支持iOS7.0以上。 React Native提倡组件化开发,也就是说React Native给我们提供一个个封装好的组件让开发者来进行使用,甚至我们可以相关嵌套形成新的组件。 使用React Native我们可以维护多种平台(Web,Android和IOS)的同一份业务逻辑核心代码来创建原生应用。

二.React Native 开发基础环境

React Native 开发基础环境

三.创建新项目

react-native init AwesomeProject

编译并运行 React Native 应用

cd AwesomeProject react-native run-ios

四. 集成到现有原生应用

集成到现有原生应用

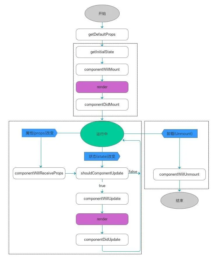
五.RN的生命周期

六.个人总结

Props 、 State对比

相同

  • 都是用于描述组件状态的
  • 都可以改变,改变都会触发组建的重新渲染 不同
  • Props是由外部传入的,是父组件传递给子组件的数据流。
  • State是内部定义的,代表组件的内部状态。在内部改变与外部组件没有直接联系。 Props通常在组件外部发生变化,在内部保持不变。 一个组件不能改变自身的props, 但要负责设置子组件的 props。

七.学习网站

RN中文网 RN英文网 React Navigation中文网 React Navigation英文网