kubernetes日志管理最佳实践EFK

4,405 阅读4分钟

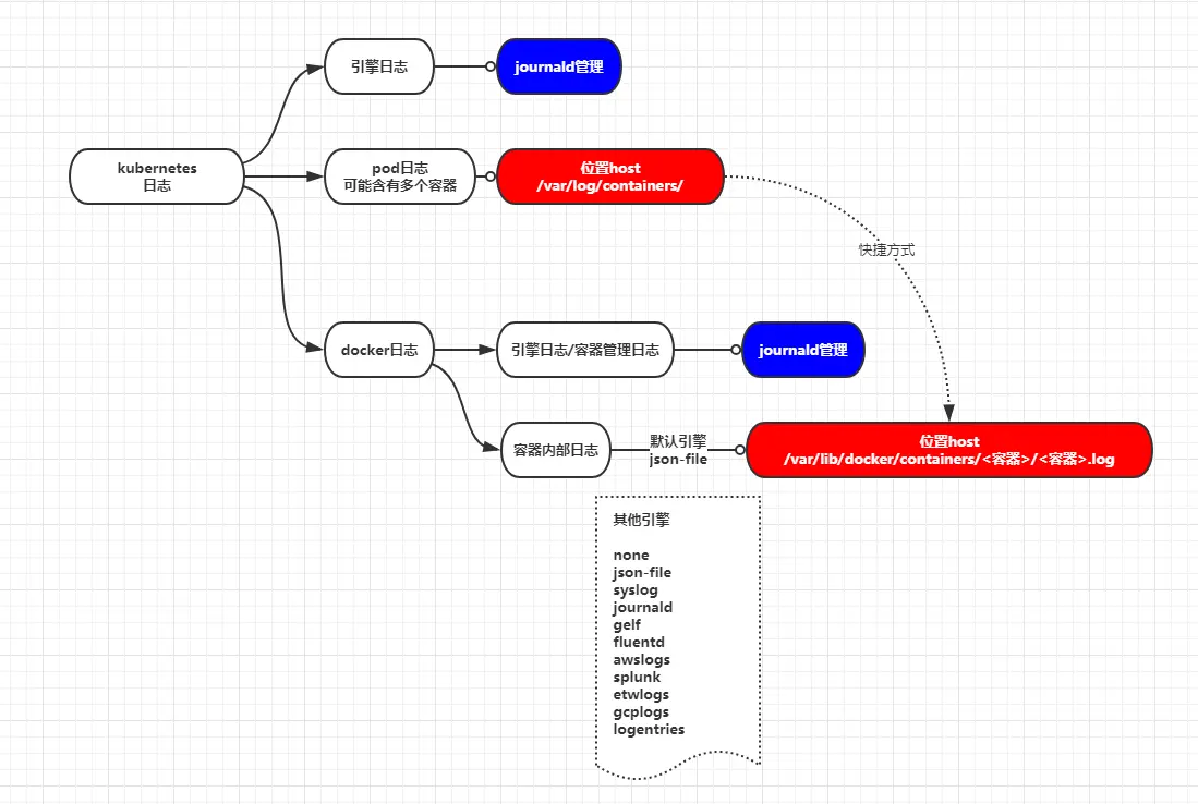
一、kubernetes和docker都有哪些日志

  • 以上日志都是默认日志,对日志不进行配置就这样
  • kubectl logs和docker logs一样的,都是查看容器内部应用的日志
  • 对于容器内部应用产生stdout和stderr日志一定会被引擎拦截,如果在应用中通过代码把日志保存到容器内部,那么会产生两份日志;一份原生的日志(代码生成在项目中),一份经过加工过的日志比如json-file保存在/var/lib/docker/containers/<容器>/<容器>.log中。

二、kubernetes日志管理最佳实践EFK(采集)

kubernetes efk三大组件配方

https://github.com/kubernetes/kubernetes/tree/v1.16.1/cluster/addons/fluentd-elasticsearch

其实只需要安装fluentd-es到你的k8s集群即可,完全可以将elasticsearch和kibana单独部署,如果有票子可以直接买云厂商现成的,需要的修改fluentd-es的configMap中output:

output.conf: |-
    <match **>
      @id elasticsearch
      @type elasticsearch
      ...
      ...
      host elasticsearch-logging # 替换集群外部的host
      port 9200
      user elastic # 如果开启账户验证
      password elastic # 如果开启账户验证
      ...
      ...
    </match>

参考
www.cnblogs.com/cocowool/p/…

三、问题排查

1、fluentd-es缓冲区

查看fluentd-es pod日志文件,有个[warn]

[elasticsearch] failed to write data into buffer by buffer overflow action=:block\n

我们看采集具体流程

我们可以修改fluentd-es configMap配置文件中的buffer.chunk_limit_size

output.conf: |-
    <match **>
      @id elasticsearch
      @type elasticsearch
      @log_level info
      type_name _doc
      include_tag_key true
      host es-cn-36200000.public.elasticsearch.aliyuncs.com
      port 9200
      user elastic
      password elastic
      logstash_format true
      <buffer>
        @type file
        path /var/log/fluentd-buffers/kubernetes.system.buffer
        flush_mode interval
        ...
        chunk_limit_size 100M # 由原来的2M增加到100M,一般2M就够了,只是为了测试 :)
        ...
        overflow_action block # 我们看到,这个block就是溢出标志
      </buffer>
    </match>

如果出现缓冲区出现大量未处理的日志,那么一定是elasticsearch有性能瓶颈,不能实时获取最新的日志文件,需要优化一下elasticsearch

2、fluentd-es pod重复拉去自身的日志

查看fluentd-es pod日志文件,有好多[warn]

我们发现其中出现了很多了\\\这种转义字符,大概可以猜到应该是该日志文件经过多次采集,为什么会采集多次呢?我们仔细看该条日志记录的是

也就是fluentd-es自身的日志。fluentd-es先采集自己的日志,然后把采集自己的日志又写在自己的日志上,就这样循环下去,直到内存溢出,pod挂了。
我们需要继续修改fluentd-es configMap,通过exclude_path把这个日志文件排除了 :

containers.input.conf: |-
    <source>
      @id fluentd-containers.log
      @type tail
      path /var/log/containers/*.log
      pos_file /var/log/es-containers.log.pos
      exclude_path /var/log/containers/fluentd-es*.log # 这里将fluentd-es自己的日志排除,不采集
      ...
      <parse>
        ..
      </parse>
    </source>

3、云厂商elasticsearch

查看fluentd-es pod日志文件,有好多[warn]

dump an error event: error_class=ArgumentError error=\"log does not exist\"

一般云厂商提供的elasticsearch套件是不开启允许自动创建索引功能的,需要开启。

4、排查所有问题

将@log_level设置为debug

output.conf: |-
    <match **>
      @id elasticsearch
      @type elasticsearch
      @log_level debug # 如果测试没有出现问题,则改回info
      ...
      ...
      host elasticsearch-logging # 替换集群外部的host
      port 9200
      user elastic # 如果开启账户验证
      password elastic # 如果开启账户验证
      ...
      ...
    </match>

然后,查看fluentd-es pod日志文件,根据debug提示修复。

四、fluentd-es configMap demo

kind: ConfigMap
apiVersion: v1
metadata:
  name: fluentd-es-config-v0.2.0
  namespace: kube-system
  labels:
    addonmanager.kubernetes.io/mode: Reconcile
data:
  system.conf: |-
    <system>
      root_dir /tmp/fluentd-buffers/
    </system>

  containers.input.conf: |-
    # This configuration file for Fluentd / td-agent is used
    # to watch changes to Docker log files. The kubelet creates symlinks that
    # capture the pod name, namespace, container name & Docker container ID
    # to the docker logs for pods in the /var/log/containers directory on the host.
    # If running this fluentd configuration in a Docker container, the /var/log
    # directory should be mounted in the container.
    #
    # These logs are then submitted to Elasticsearch which assumes the
    # installation of the fluent-plugin-elasticsearch & the
    # fluent-plugin-kubernetes_metadata_filter plugins.
    # See https://github.com/uken/fluent-plugin-elasticsearch &
    # https://github.com/fabric8io/fluent-plugin-kubernetes_metadata_filter for
    # more information about the plugins.
    #
    # Example
    # =======
    # A line in the Docker log file might look like this JSON:
    #
    # {"log":"2014/09/25 21:15:03 Got request with path wombat\n",
    #  "stream":"stderr",
    #   "time":"2014-09-25T21:15:03.499185026Z"}
    #
    # The time_format specification below makes sure we properly
    # parse the time format produced by Docker. This will be
    # submitted to Elasticsearch and should appear like:
    # $ curl 'http://elasticsearch-logging:9200/_search?pretty'
    # ...
    # {
    #      "_index" : "logstash-2014.09.25",
    #      "_type" : "fluentd",
    #      "_id" : "VBrbor2QTuGpsQyTCdfzqA",
    #      "_score" : 1.0,
    #      "_source":{"log":"2014/09/25 22:45:50 Got request with path wombat\n",
    #                 "stream":"stderr","tag":"docker.container.all",
    #                 "@timestamp":"2014-09-25T22:45:50+00:00"}
    #    },
    # ...
    #
    # The Kubernetes fluentd plugin is used to write the Kubernetes metadata to the log
    # record & add labels to the log record if properly configured. This enables users
    # to filter & search logs on any metadata.
    # For example a Docker container's logs might be in the directory:
    #
    #  /var/lib/docker/containers/997599971ee6366d4a5920d25b79286ad45ff37a74494f262e3bc98d909d0a7b
    #
    # and in the file:
    #
    #  997599971ee6366d4a5920d25b79286ad45ff37a74494f262e3bc98d909d0a7b-json.log
    #
    # where 997599971ee6... is the Docker ID of the running container.
    # The Kubernetes kubelet makes a symbolic link to this file on the host machine
    # in the /var/log/containers directory which includes the pod name and the Kubernetes
    # container name:
    #
    #    synthetic-logger-0.25lps-pod_default_synth-lgr-997599971ee6366d4a5920d25b79286ad45ff37a74494f262e3bc98d909d0a7b.log
    #    ->
    #    /var/lib/docker/containers/997599971ee6366d4a5920d25b79286ad45ff37a74494f262e3bc98d909d0a7b/997599971ee6366d4a5920d25b79286ad45ff37a74494f262e3bc98d909d0a7b-json.log
    #
    # The /var/log directory on the host is mapped to the /var/log directory in the container
    # running this instance of Fluentd and we end up collecting the file:
    #
    #   /var/log/containers/synthetic-logger-0.25lps-pod_default_synth-lgr-997599971ee6366d4a5920d25b79286ad45ff37a74494f262e3bc98d909d0a7b.log
    #
    # This results in the tag:
    #
    #  var.log.containers.synthetic-logger-0.25lps-pod_default_synth-lgr-997599971ee6366d4a5920d25b79286ad45ff37a74494f262e3bc98d909d0a7b.log
    #
    # The Kubernetes fluentd plugin is used to extract the namespace, pod name & container name
    # which are added to the log message as a kubernetes field object & the Docker container ID
    # is also added under the docker field object.
    # The final tag is:
    #
    #   kubernetes.var.log.containers.synthetic-logger-0.25lps-pod_default_synth-lgr-997599971ee6366d4a5920d25b79286ad45ff37a74494f262e3bc98d909d0a7b.log
    #
    # And the final log record look like:
    #
    # {
    #   "log":"2014/09/25 21:15:03 Got request with path wombat\n",
    #   "stream":"stderr",
    #   "time":"2014-09-25T21:15:03.499185026Z",
    #   "kubernetes": {
    #     "namespace": "default",
    #     "pod_name": "synthetic-logger-0.25lps-pod",
    #     "container_name": "synth-lgr"
    #   },
    #   "docker": {
    #     "container_id": "997599971ee6366d4a5920d25b79286ad45ff37a74494f262e3bc98d909d0a7b"
    #   }
    # }
    #
    # This makes it easier for users to search for logs by pod name or by
    # the name of the Kubernetes container regardless of how many times the
    # Kubernetes pod has been restarted (resulting in a several Docker container IDs).

    # Json Log Example:
    # {"log":"[info:2016-02-16T16:04:05.930-08:00] Some log text here\n","stream":"stdout","time":"2016-02-17T00:04:05.931087621Z"}
    # CRI Log Example:
    # 2016-02-17T00:04:05.931087621Z stdout F [info:2016-02-16T16:04:05.930-08:00] Some log text here
    <source>
      @id fluentd-containers.log
      @type tail
      path /var/log/containers/*.log
      pos_file /var/log/es-containers.log.pos
      exclude_path /var/log/containers/fluentd-es*.log
      tag raw.kubernetes.*
      read_from_head true
      <parse>
        @type multi_format
        <pattern>
          format json
          time_key time
          time_format %Y-%m-%dT%H:%M:%S.%NZ
        </pattern>
        <pattern>
          format /^(?<time>.+) (?<stream>stdout|stderr) [^ ]* (?<log>.*)$/
          time_format %Y-%m-%dT%H:%M:%S.%N%:z
        </pattern>
      </parse>
    </source>

    # Detect exceptions in the log output and forward them as one log entry.
    <match raw.kubernetes.**>
      @id raw.kubernetes
      @type detect_exceptions
      remove_tag_prefix raw
      message log
      stream stream
      multiline_flush_interval 5
      max_bytes 500000
      max_lines 1000
    </match>

    # Concatenate multi-line logs
    <filter **>
      @id filter_concat
      @type concat
      key message
      multiline_end_regexp /\n$/
      separator ""
    </filter>

    # Enriches records with Kubernetes metadata
    <filter kubernetes.**>
      @id filter_kubernetes_metadata
      @type kubernetes_metadata
    </filter>

    # Fixes json fields in Elasticsearch
    <filter kubernetes.**>
      @id filter_parser
      @type parser
      key_name log
      reserve_data true
      remove_key_name_field true
      <parse>
        @type multi_format
        <pattern>
          format json
        </pattern>
        <pattern>
          format none
        </pattern>
      </parse>
    </filter>

  system.input.conf: |-
    # Example:
    # 2015-12-21 23:17:22,066 [salt.state       ][INFO    ] Completed state [net.ipv4.ip_forward] at time 23:17:22.066081
    <source>
      @id minion
      @type tail
      format /^(?<time>[^ ]* [^ ,]*)[^\[]*\[[^\]]*\]\[(?<severity>[^ \]]*) *\] (?<message>.*)$/
      time_format %Y-%m-%d %H:%M:%S
      path /var/log/salt/minion
      pos_file /var/log/salt.pos
      tag salt
    </source>

    # Example:
    # Dec 21 23:17:22 gke-foo-1-1-4b5cbd14-node-4eoj startupscript: Finished running startup script /var/run/google.startup.script
    # <source>
      # @id startupscript.log
      # @type tail
      # format syslog
      # path /var/log/startupscript.log
      # pos_file /var/log/es-startupscript.log.pos
      # tag startupscript
    # </source>

    # Examples:
    # time="2016-02-04T06:51:03.053580605Z" level=info msg="GET /containers/json"
    # time="2016-02-04T07:53:57.505612354Z" level=error msg="HTTP Error" err="No such image: -f" statusCode=404
    # TODO(random-liu): Remove this after cri container runtime rolls out.
    # <source>
      # @id docker.log
      # @type tail
      # format /^time="(?<time>[^)]*)" level=(?<severity>[^ ]*) msg="(?<message>[^"]*)"( err="(?<error>[^"]*)")?( statusCode=($<status_code>\d+))?/
      # path /var/log/docker.log
      # pos_file /var/log/es-docker.log.pos
      # tag docker
    # </source>

    # Example:
    # 2016/02/04 06:52:38 filePurge: successfully removed file /var/etcd/data/member/wal/00000000000006d0-00000000010a23d1.wal
    # <source>
      # @id etcd.log
      # @type tail
      # # Not parsing this, because it doesn't have anything particularly useful to
      # # parse out of it (like severities).
      # format none
      # path /var/log/etcd.log
      # pos_file /var/log/es-etcd.log.pos
      # tag etcd
    # </source>

    # Multi-line parsing is required for all the kube logs because very large log
    # statements, such as those that include entire object bodies, get split into
    # multiple lines by glog.

    # Example:
    # I0204 07:32:30.020537    3368 server.go:1048] POST /stats/container/: (13.972191ms) 200 [[Go-http-client/1.1] 10.244.1.3:40537]
    # <source>
      # @id kubelet.log
      # @type tail
      # format multiline
      # multiline_flush_interval 5s
      # format_firstline /^\w\d{4}/
      # format1 /^(?<severity>\w)(?<time>\d{4} [^\s]*)\s+(?<pid>\d+)\s+(?<source>[^ \]]+)\] (?<message>.*)/
      # time_format %m%d %H:%M:%S.%N
      # path /var/log/kubelet.log
      # pos_file /var/log/es-kubelet.log.pos
      # tag kubelet
    # </source>

    # Example:
    # I1118 21:26:53.975789       6 proxier.go:1096] Port "nodePort for kube-system/default-http-backend:http" (:31429/tcp) was open before and is still needed
    # <source>
      # @id kube-proxy.log
      # @type tail
      # format multiline
      # multiline_flush_interval 5s
      # format_firstline /^\w\d{4}/
      # format1 /^(?<severity>\w)(?<time>\d{4} [^\s]*)\s+(?<pid>\d+)\s+(?<source>[^ \]]+)\] (?<message>.*)/
      # time_format %m%d %H:%M:%S.%N
      # path /var/log/kube-proxy.log
      # pos_file /var/log/es-kube-proxy.log.pos
      # tag kube-proxy
    # </source>

    # Example:
    # I0204 07:00:19.604280       5 handlers.go:131] GET /api/v1/nodes: (1.624207ms) 200 [[kube-controller-manager/v1.1.3 (linux/amd64) kubernetes/6a81b50] 127.0.0.1:38266]
    # <source>
      # @id kube-apiserver.log
      # @type tail
      # format multiline
      # multiline_flush_interval 5s
      # format_firstline /^\w\d{4}/
      # format1 /^(?<severity>\w)(?<time>\d{4} [^\s]*)\s+(?<pid>\d+)\s+(?<source>[^ \]]+)\] (?<message>.*)/
      # time_format %m%d %H:%M:%S.%N
      # path /var/log/kube-apiserver.log
      # pos_file /var/log/es-kube-apiserver.log.pos
      # tag kube-apiserver
    # </source>

    # Example:
    # I0204 06:55:31.872680       5 servicecontroller.go:277] LB already exists and doesn't need update for service kube-system/kube-ui
    # <source>
      # @id kube-controller-manager.log
      # @type tail
      # format multiline
      # multiline_flush_interval 5s
      # format_firstline /^\w\d{4}/
      # format1 /^(?<severity>\w)(?<time>\d{4} [^\s]*)\s+(?<pid>\d+)\s+(?<source>[^ \]]+)\] (?<message>.*)/
      # time_format %m%d %H:%M:%S.%N
      # path /var/log/kube-controller-manager.log
      # pos_file /var/log/es-kube-controller-manager.log.pos
      # tag kube-controller-manager
    # </source>

    # Example:
    # W0204 06:49:18.239674       7 reflector.go:245] pkg/scheduler/factory/factory.go:193: watch of *api.Service ended with: 401: The event in requested index is outdated and cleared (the requested history has been cleared [2578313/2577886]) [2579312]
    # <source>
      # @id kube-scheduler.log
      # @type tail
      # format multiline
      # multiline_flush_interval 5s
      # format_firstline /^\w\d{4}/
      # format1 /^(?<severity>\w)(?<time>\d{4} [^\s]*)\s+(?<pid>\d+)\s+(?<source>[^ \]]+)\] (?<message>.*)/
      # time_format %m%d %H:%M:%S.%N
      # path /var/log/kube-scheduler.log
      # pos_file /var/log/es-kube-scheduler.log.pos
      # tag kube-scheduler
    # </source>

    # Example:
    # I0603 15:31:05.793605       6 cluster_manager.go:230] Reading config from path /etc/gce.conf
    # <source>
      # @id glbc.log
      # @type tail
      # format multiline
      # multiline_flush_interval 5s
      # format_firstline /^\w\d{4}/
      # format1 /^(?<severity>\w)(?<time>\d{4} [^\s]*)\s+(?<pid>\d+)\s+(?<source>[^ \]]+)\] (?<message>.*)/
      # time_format %m%d %H:%M:%S.%N
      # path /var/log/glbc.log
      # pos_file /var/log/es-glbc.log.pos
      # tag glbc
    # </source>

    # Example:
    # I0603 15:31:05.793605       6 cluster_manager.go:230] Reading config from path /etc/gce.conf
    # <source>
      # @id cluster-autoscaler.log
      # @type tail
      # format multiline
      # multiline_flush_interval 5s
      # format_firstline /^\w\d{4}/
      # format1 /^(?<severity>\w)(?<time>\d{4} [^\s]*)\s+(?<pid>\d+)\s+(?<source>[^ \]]+)\] (?<message>.*)/
      # time_format %m%d %H:%M:%S.%N
      # path /var/log/cluster-autoscaler.log
      # pos_file /var/log/es-cluster-autoscaler.log.pos
      # tag cluster-autoscaler
    # </source>

    # Logs from systemd-journal for interesting services.
    # TODO(random-liu): Remove this after cri container runtime rolls out.
    <source>
      @id journald-docker
      @type systemd
      matches [{ "_SYSTEMD_UNIT": "docker.service" }]
      <storage>
        @type local
        persistent true
        path /var/log/journald-docker.pos
      </storage>
      read_from_head true
      tag docker
    </source>

    <source>
      @id journald-container-runtime
      @type systemd
      matches [{ "_SYSTEMD_UNIT": "{{ fluentd_container_runtime_service }}.service" }]
      <storage>
        @type local
        persistent true
        path /var/log/journald-container-runtime.pos
      </storage>
      read_from_head true
      tag container-runtime
    </source>

    <source>
      @id journald-kubelet
      @type systemd
      matches [{ "_SYSTEMD_UNIT": "kubelet.service" }]
      <storage>
        @type local
        persistent true
        path /var/log/journald-kubelet.pos
      </storage>
      read_from_head true
      tag kubelet
    </source>

    <source>
      @id journald-node-problem-detector
      @type systemd
      matches [{ "_SYSTEMD_UNIT": "node-problem-detector.service" }]
      <storage>
        @type local
        persistent true
        path /var/log/journald-node-problem-detector.pos
      </storage>
      read_from_head true
      tag node-problem-detector
    </source>

    <source>
      @id kernel
      @type systemd
      matches [{ "_TRANSPORT": "kernel" }]
      <storage>
        @type local
        persistent true
        path /var/log/kernel.pos
      </storage>
      <entry>
        fields_strip_underscores true
        fields_lowercase true
      </entry>
      read_from_head true
      tag kernel
    </source>

  forward.input.conf: |-
    # Takes the messages sent over TCP
    <source>
      @id forward
      @type forward
    </source>

  monitoring.conf: |-
    # Prometheus Exporter Plugin
    # input plugin that exports metrics
    <source>
      @id prometheus
      @type prometheus
    </source>

    <source>
      @id monitor_agent
      @type monitor_agent
    </source>

    # input plugin that collects metrics from MonitorAgent
    <source>
      @id prometheus_monitor
      @type prometheus_monitor
      <labels>
        host ${hostname}
      </labels>
    </source>

    # input plugin that collects metrics for output plugin
    <source>
      @id prometheus_output_monitor
      @type prometheus_output_monitor
      <labels>
        host ${hostname}
      </labels>
    </source>

    # input plugin that collects metrics for in_tail plugin
    <source>
      @id prometheus_tail_monitor
      @type prometheus_tail_monitor
      <labels>
        host ${hostname}
      </labels>
    </source>

  output.conf: |-
    <match **>
      @id elasticsearch
      @type elasticsearch
      @log_level debug
      type_name doc
      include_tag_key true
      host es-cn-11111.public.elasticsearch.aliyuncs.com
      port 9200
      user elastic
      password 111111
      logstash_format true
      <buffer>
        @type file
        path /var/log/fluentd-buffers/kubernetes.system.buffer
        flush_mode interval
        retry_type exponential_backoff
        flush_thread_count 2
        flush_interval 5s
        retry_forever
        retry_max_interval 30
        chunk_limit_size 100M
        queue_limit_length 8
        overflow_action block
      </buffer>
    </match>

DeamonSet

https://raw.githubusercontent.com/kubernetes/kubernetes/v1.16.1/cluster/addons/fluentd-elasticsearch/fluentd-es-ds.yaml