Java集合必会14问(精选面试题整理)

1,339 阅读46分钟

参考:www.jianshu.com/p/939b8a672…

1)说说常见的集合有哪些吧?

答:Map接口和Collection接口是所有集合框架的父接口:

  1. Collection接口的子接口包括:Set接口和List接口
  2. Map接口的实现类主要有:HashMap、TreeMap、Hashtable、ConcurrentHashMap以及Properties等
  3. Set接口的实现类主要有:HashSet、TreeSet、LinkedHashSet等
  4. List接口的实现类主要有:ArrayList、LinkedList、Stack以及Vector等

2)HashMap与HashTable的区别?

答:

  1. HashMap没有考虑同步,是线程不安全的;Hashtable使用了synchronized关键字,是线程安全的;

  2. HashMap允许K/V都为null;后者K/V都不允许为null;

  3. HashMap继承自AbstractMap类;而Hashtable继承自Dictionary类;

2)为什么要改成“数组+链表+红黑树”?

当 HashMap 中有大量的元素都存放到同一个桶中时,这个桶下有一条长长的链表,这个时候 HashMap 就相当于一个单链表, 假如单链表有 n 个元素,遍历的时间复杂度就是 O(n),完全失去了它的优势。 针对这种情况,JDK 1.8 中引入了 红黑树(查找时间复杂度为 O(logn))来优化这个问题  (主要是为了提升在hash 冲突严重时(链表过长)的查找性能,使用链表的查找性能是 O(n),而使用红黑树是 O(logn)。)

2)那在什么时候用链表?什么时候用红黑树?

链表长度大于 等于8 && 数组大小=>64 转红黑树  ;链表长度低于=6会转回链表

2)为什么链表转红黑树的阈值是8?那为什么转回链表节点是用的6而不是复用8?

我们平时在进行方案设计时,必须考虑的两个很重要的因素是:时间和空间。对于

HashMap 也是同样的道理,简单来说,阈值为8是在时间和空间上权衡的结果。

如果我们设置节点多于8个转红黑树,少于8个就马上转链表,当节点个数在8徘徊时,就会频繁进行红黑树和链表的转换,造成性能的损耗。

3)HashMap的gut方法的具体流程?

public V get(Object key) {
    Node<K,V> e;    
    return (e = getNode(hash(key), key)) == null ? null : e.value;
}

final Node<K,V> getNode(int hash, Object key) {
    Node<K,V>[] tab; Node<K,V> first, e; int n; K k;
    if ((tab = table) != null && (n = tab.length) > 0 &&
        (first = tab[(n - 1) & hash]) != null) {

        if (first.hash == hash && // always check first node
            ((k = first.key) == key || (key != null && key.equals(k))))
            return first;
        if ((e = first.next) != null) {
            if (first instanceof TreeNode)
                return ((TreeNode<K,V>)first).getTreeNode(hash, key);
            do {
                if (e.hash == hash &&
                    ((k = e.key) == key || (key != null && key.equals(k))))
                    return e;
            } while ((e = e.next) != null);
        }
    }
    return null;
}

1:先根据key的hash值计算他在数组中的下标然后判断是否有值

如果有值判断该值的hash值和当前key的hash是相等?相等判断当前key与key是否相等相等就返回first

2:如果1条不满足判断该节点是红黑树还是链表,如果是红黑树走红黑树逻辑查找该key值

如果是链表,遍历链表知道取出该值在返回

3)HashMap的put方法的具体流程?

默认大小16 扩容为2的n次幂   第二次扩容大小 32

扩容标志 0.75*16=12            第二次扩容标志大小 24

图引用自:blog.csdn.net/u011240877/…

答:下面先来分析一下源码

final V putVal(int hash, K key, V value, boolean onlyIfAbsent,
               boolean evict) {
    HashMap.Node<K,V>[] tab; HashMap.Node<K,V> p; int n, i;
    // 1.如果table为空或者长度为0,即没有元素,那么使用resize()方法扩容
    if ((tab = table) == null || (n = tab.length) == 0)
        n = (tab = resize()).length;
    // 2.计算插入存储的数组索引i,此处计算方法同 1.7 中的indexFor()方法
    // 如果数组为空,即不存在Hash冲突,则直接插入数组
    if ((p = tab[i = (n - 1) & hash]) == null)
        tab[i] = newNode(hash, key, value, null);
    // 3.插入时,如果发生Hash冲突,则依次往下判断
    else {
        HashMap.Node<K,V> e; K k;
        // a.判断table[i]的元素的key是否与需要插入的key一样,若相同则直接用新的value覆盖掉旧的value
        // 判断原则equals() - 所以需要当key的对象重写该方法
        if (p.hash == hash &&
                ((k = p.key) == key || (key != null && key.equals(k))))
            e = p;
        // b.继续判断:需要插入的数据结构是红黑树还是链表
        // 如果是红黑树,则直接在树中插入 or 更新键值对
        else if (p instanceof HashMap.TreeNode)
            e = ((HashMap.TreeNode<K,V>)p).putTreeVal(this, tab, hash, key, value);
        // 如果是链表,则在链表中插入 or 更新键值对
        else {
            // i .遍历table[i],判断key是否已存在:采用equals对比当前遍历结点的key与需要插入数据的key
            //    如果存在相同的,则直接覆盖
            // ii.遍历完毕后任务发现上述情况,则直接在链表尾部插入数据
            //    插入完成后判断链表长度是否 > 8:若是,则把链表转换成红黑树
            for (int binCount = 0; ; ++binCount) {
                if ((e = p.next) == null) {
                    p.next = newNode(hash, key, value, null);
                    if (binCount >= TREEIFY_THRESHOLD - 1) // -1 for 1st
                        treeifyBin(tab, hash);
                    break;
                }
                if (e.hash == hash &&
                        ((k = e.key) == key || (key != null && key.equals(k))))
                    break;
                p = e;
            }
        }
        // 对于i 情况的后续操作:发现key已存在,直接用新value覆盖旧value&返回旧value
        if (e != null) { // existing mapping for key
            V oldValue = e.value;
            if (!onlyIfAbsent || oldValue == null)
                e.value = value;
            afterNodeAccess(e);
            return oldValue;
        }
    }
    ++modCount;
    // 插入成功后,判断实际存在的键值对数量size > 最大容量
    // 如果大于则进行扩容
    if (++size > threshold)
        resize();
    // 插入成功时会调用的方法(默认实现为空)
    afterNodeInsertion(evict);
    return null;
}

图片简单总结为:

4)HashMap的扩容操作是怎么实现的?

答:通过分析源码我们知道了HashMap通过resize()方法进行扩容或者初始化的操作,下面是对源码进行的一些简单分析:

/**
 * 该函数有2中使用情况:1.初始化哈希表;2.当前数组容量过小,需要扩容
 */
final Node<K,V>[] resize() {
    Node<K,V>[] oldTab = table;// 扩容前的数组(当前数组)
    int oldCap = (oldTab == null) ? 0 : oldTab.length;// 扩容前的数组容量(数组长度)
    int oldThr = threshold;// 扩容前数组的阈值
    int newCap, newThr = 0;

    if (oldCap > 0) {
        // 针对情况2:若扩容前的数组容量超过最大值,则不再扩容
        if (oldCap >= MAXIMUM_CAPACITY) {
            threshold = Integer.MAX_VALUE;
            return oldTab;
        }
        // 针对情况2:若没有超过最大值,就扩容为原来的2倍(左移1位)
        else if ((newCap = oldCap << 1) < MAXIMUM_CAPACITY &&
                oldCap >= DEFAULT_INITIAL_CAPACITY)
            newThr = oldThr << 1; // double threshold
    }

    
    else if (oldThr > 0) // initial capacity was placed in threshold
        newCap = oldThr;
    else {               // zero initial threshold signifies using defaults
        // 针对情况1:初始化哈希表(采用指定或者使用默认值的方式)(初始化数组大小)
        newCap = DEFAULT_INITIAL_CAPACITY;
        newThr = (int)(DEFAULT_LOAD_FACTOR * DEFAULT_INITIAL_CAPACITY);
    }

    // 计算新的resize上限
    if (newThr == 0) {
        float ft = (float)newCap * loadFactor;
        newThr = (newCap < MAXIMUM_CAPACITY && ft < (float)MAXIMUM_CAPACITY ?
                (int)ft : Integer.MAX_VALUE);
    }
   //第一次put操作然后走这个,以及扩容操作也走这个
    threshold = newThr;
    @SuppressWarnings({"rawtypes","unchecked"})
    Node<K,V>[] newTab = (Node<K,V>[])new Node[newCap];
    table = newTab;
    if (oldTab != null) {//第一次put操作不走走这个(以后每次扩容时走这个)
        // 把每一个bucket都移动到新的bucket中去
        for (int j = 0; j < oldCap; ++j) {//扩容后遍历原数组(扩容前)的每个值进行重新分配位置
            Node<K,V> e;
            if ((e = oldTab[j]) != null) {
                oldTab[j] = null;
                if (e.next == null)//扩容前原数组 在遍历到当前位置时该位置没有下一个节点(及当前节点不是链表也不是红黑树)
                    newTab[e.hash & (newCap - 1)] = e;//根据扩容后数组的长度重新计算位置,将原来数组的值放到你重新计算后的位置
                else if (e instanceof TreeNode)//扩容前原数组 在遍历到当前位置时该位置有下节点(及当前节点是红黑树)
                    ((TreeNode<K,V>)e).split(this, newTab, j, oldCap);
                else { // preserve order  //扩容前原数组 在遍历到当前位置时该位置有下节点(及当前节点是链表)
                    Node<K,V> loHead = null, loTail = null;
                    Node<K,V> hiHead = null, hiTail = null;
                    Node<K,V> next;
                    do {
                        next = e.next;
                        if ((e.hash & oldCap) == 0) {//扩容前原数组 在遍历到当前位置时满足==0时位置不变
                            if (loTail == null)
                                loHead = e;
                            else
                                loTail.next = e;
                            loTail = e;
                        }
                        else {
                            if (hiTail == null)
                                hiHead = e;
                            else
                                hiTail.next = e;
                            hiTail = e;
                        }
                    } while ((e = next) != null);
                    if (loTail != null) {//扩容后位置不变
                        loTail.next = null;
                        newTab[j] = loHead;
                    }
                    if (hiTail != null) {//扩容后位置变(扩容前原位置+扩容前原数组数组长度)
                        hiTail.next = null;
                        newTab[j + oldCap] = hiHead;
                    }
                }
            }
        }
    }
    return newTab;
}

5)HashMap是怎么解决哈希冲突的?

参考资料:juejin.im/post/684490…

答:在解决这个问题之前,我们首先需要知道什么是哈希冲突,而在了解哈希冲突之前我们还要知道什么是哈希才行;

什么是哈希?

**Hash,一般翻译为“散列”,也有直接音译为“哈希”的,这就是把任意长度的输入通过散列算法,变换成固定长度的输出,该输出就是散列值(哈希值);**这种转换是一种压缩映射,也就是,散列值的空间通常远小于输入的空间,不同的输入可能会散列成相同的输出,所以不可能从散列值来唯一的确定输入值。简单的说就是一种将任意长度的消息压缩到某一固定长度的消息摘要的函数。

所有散列函数都有如下一个基本特性:根据同一散列函数计算出的散列值如果不同,那么输入值肯定也不同。但是,根据同一散列函数计算出的散列值如果相同,输入值不一定相同。

什么是哈希冲突?

当两个不同的输入值,根据同一散列函数计算出相同的散列值的现象,我们就把它叫做碰撞(哈希碰撞)。

HashMap的数据结构

在Java中,保存数据有两种比较简单的数据结构:数组和链表。数组的特点是:寻址容易,插入和删除困难;链表的特点是:寻址困难,但插入和删除容易;所以我们将数组和链表结合在一起,发挥两者各自的优势,使用一种叫做链地址法的方式可以解决哈希冲突:

这样我们就可以将拥有相同哈希值的对象组织成一个链表放在hash值所对应的bucket下,**但相比于hashCode返回的int类型,我们HashMap初始的容量大小DEFAULT_INITIAL_CAPACITY = 1 << 4(即2的四次方16)要远小于int类型的范围,所以我们如果只是单纯的用hashCode取余来获取对应的bucket这将会大大增加哈希碰撞的概率,并且最坏情况下还会将HashMap变成一个单链表,**所以我们还需要对hashCode作一定的优化

hash()函数

上面提到的问题,主要是因为如果使用hashCode取余,那么相当于参与运算的只有hashCode的低位,高位是没有起到任何作用的,所以我们的思路就是让hashCode取值出的高位也参与运算,进一步降低hash碰撞的概率,使得数据分布更平均,我们把这样的操作称为扰动,在JDK 1.8中的hash()函数如下:

static final int hash(Object key) {
    int h;
    return (key == null) ? 0 : (h = key.hashCode()) ^ (h >>> 16);// 与自己右移16位进行异或运算(高低位异或)
}

这比在JDK 1.7中,更为简洁,相比在1.7中的4次位运算,5次异或运算(9次扰动),在1.8中,只进行了1次位运算和1次异或运算(2次扰动);

JDK1.8新增红黑树

通过上面的链地址法(使用散列表)扰动函数我们成功让我们的数据分布更平均,哈希碰撞减少,但是当我们的HashMap中存在大量数据时,加入我们某个bucket下对应的链表有n个元素,那么遍历时间复杂度就为O(n),为了针对这个问题,JDK1.8在HashMap中新增了红黑树的数据结构,进一步使得遍历复杂度降低至O(logn);

总结

简单总结一下HashMap是使用了哪些方法来有效解决哈希冲突的:

1. 使用链地址法(使用散列表)来链接拥有相同hash值的数据;
2. 使用2次扰动函数(hash函数)来降低哈希冲突的概率,使得数据分布更平均;
3. 引入红黑树进一步降低遍历的时间复杂度,使得遍历更快;

6)HashMap为什么不直接使用hashCode()处理后的哈希值直接作为table的下标?

答:hashCode()方法返回的是int整数类型,其范围为-(2 ^ 31)~(2 ^ 31 - 1),约有40亿个映射空间,而HashMap的容量范围是在16(初始化默认值)~2 ^ 30,HashMap通常情况下是取不到最大值的,并且设备上也难以提供这么多的存储空间,从而导致通过hashCode()计算出的哈希值可能不在数组大小范围内,进而无法匹配存储位置;

面试官:那怎么解决呢?

答:

  1. HashMap自己实现了自己的hash()方法,通过两次扰动使得它自己的哈希值高低位自行进行异或运算,降低哈希碰撞概率也使得数据分布更平均;

  2. 在保证数组长度为2的幂次方的时候,使用hash()运算之后的值与运算(&)(数组长度 - 1)来获取数组下标的方式进行存储,这样一来是比取余操作更加有效率,二来也是因为只有当数组长度为2的幂次方时,h&(length-1)才等价于h%length,三来解决了“哈希值与数组大小范围不匹配”的问题;

面试官:为什么数组长度要保证为2的幂次方呢?

答:

  1. 只有当数组长度为2的幂次方时,h&(length-1)才等价于h%length,即实现了key的定位,2的幂次方也可以减少冲突次数,提高HashMap的查询效率;

  2. 如果 length 为 2 的次幂 则 length-1 转化为二进制必定是 11111……的形式,在于 h 的二进制与操作效率会非常的快,而且空间不浪费;如果 length 不是 2 的次幂,比如 length 为 15,则 length - 1 为 14,对应的二进制为 1110,在于 h 与操作,最后一位都为 0 ,而 0001,0011,0101,1001,1011,0111,1101 这几个位置永远都不能存放元素了,空间浪费相当大,更糟的是这种情况中,数组可以使用的位置比数组长度小了很多,这意味着进一步增加了碰撞的几率,减慢了查询的效率!这样就会造成空间的浪费。

面试官:那为什么是两次扰动呢?

答:这样就是加大哈希值低位的随机性,使得分布更均匀,从而提高对应数组存储下标位置的随机性&均匀性,最终减少Hash冲突,两次就够了,已经达到了高位低位同时参与运算的目的;

7)HashMap在JDK1.7和JDK1.8中有哪些不同?

答:

不同

JDK 1.7

JDK 1.8

存储结构

数组 + 链表

数组 + 链表 + 红黑树

初始化方式

单独函数:inflateTable()

直接集成到了扩容函数resize()

hash值计算方式

扰动处理 = 9次扰动 = 4次位运算 + 5次异或运算

扰动处理 = 2次扰动 = 1次位运算 + 1次异或运算

存放数据的规则

无冲突时,存放数组;冲突时,存放链表

无冲突时,存放数组;冲突 & 链表长度 < 8:存放单链表;冲突 & 链表长度 > 8:树化并存放红黑树

插入数据方式

头插法(先讲原位置的数据移到后1位,再插入数据到该位置)

尾插法(直接插入到链表尾部/红黑树)

扩容后存储位置的计算方式

全部按照原来方法进行计算(即hashCode ->> 扰动函数 ->> (h&length-1))

按照扩容后的规律计算(即扩容后的位置=原位置 or 原位置 + 旧容量)

8)为什么HashMap中String、Integer这样的包装类适合作为K?

答:String、Integer等包装类的特性能够保证Hash值的不可更改性和计算准确性,能够有效的减少Hash碰撞的几率

  1. 都是final类型,即不可变性,保证key的不可更改性,不会存在获取hash值不同的情况
  2. 内部已重写了equals()hashCode()等方法,遵守了HashMap内部的规范(不清楚可以去上面看看putValue的过程),不容易出现Hash值计算错误的情况;

面试官:如果我想要让自己的Object作为K应该怎么办呢?

答:重写hashCode()equals()方法

  1. 重写hashCode()是因为需要计算存储数据的存储位置,需要注意不要试图从散列码计算中排除掉一个对象的关键部分来提高性能,这样虽然能更快但可能会导致更多的Hash碰撞;

  2. 重写equals()方法,需要遵守自反性、对称性、传递性、一致性以及对于任何非null的引用值x,x.equals(null)必须返回false的这几个特性,目的是为了保证key在哈希表中的唯一性

9)ConcurrentHashMap和Hashtable的区别?

答:ConcurrentHashMap 结合了 HashMap 和 HashTable 二者的优势。HashMap 没有考虑同步,HashTable 考虑了同步的问题。但是 HashTable 在每次同步执行时都要锁住整个结构。 ConcurrentHashMap 锁的方式是稍微细粒度的。

面试官:ConcurrentHashMap的具体实现知道吗?

参考资料:www.importnew.com/23610.html

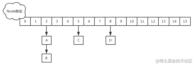
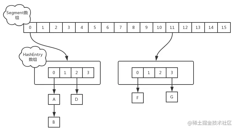
答:在JDK1.7中,ConcurrentHashMap采用Segment + HashEntry的方式进行实现,结构如下:

  1. 该类包含两个静态内部类 HashEntry 和 Segment ;前者用来封装映射表的键值对,后者用来充当锁的角色;

  2. Segment 是一种可重入的锁 ReentrantLock,每个 Segment 守护一个HashEntry 数组里得元素,当对 HashEntry 数组的数据进行修改时,必须首先获得对应的 Segment 锁。

JDK1.8中,放弃了Segment臃肿的设计,取而代之的是采用Node + CAS + Synchronized来保证并发安全进行实现,结构如下:

插入元素过程(建议去看看源码):

  1. 如果相应位置的Node还没有初始化,则调用CAS插入相应的数据;

    else if ((f = tabAt(tab, i = (n - 1) & hash)) == null) { if (casTabAt(tab, i, null, new Node<K,V>(hash, key, value, null))) break; // no lock when adding to empty bin }

  2. 如果相应位置的Node不为空,且当前该节点不处于移动状态,则对该节点加synchronized锁,如果该节点的hash不小于0,则遍历链表更新节点或插入新节点;

    if (fh >= 0) { binCount = 1; for (Node<K,V> e = f;; ++binCount) { K ek; if (e.hash == hash && ((ek = e.key) == key || (ek != null && key.equals(ek)))) { oldVal = e.val; if (!onlyIfAbsent) e.val = value; break; } Node<K,V> pred = e; if ((e = e.next) == null) { pred.next = new Node<K,V>(hash, key, value, null); break; } } }

  3. 如果该节点是TreeBin类型的节点,说明是红黑树结构,则通过putTreeVal方法往红黑树中插入节点;如果binCount不为0,说明put操作对数据产生了影响,如果当前链表的个数达到8个,则通过treeifyBin方法转化为红黑树,如果oldVal不为空,说明是一次更新操作,没有对元素个数产生影响,则直接返回旧值;

  4. 如果插入的是一个新节点,则执行addCount()方法尝试更新元素个数baseCount;

ConcurrentHashMap 在 JDK 1.8 中,为什么要使用内置锁 synchronized 来代替重入锁 ReentrantLock?

①、粒度降低了;

②、JVM 开发团队没有放弃 synchronized,而且基于 JVM 的 synchronized 优化空间更大,更加自然。

③、在大量的数据操作下,对于 JVM 的内存压力,基于 API 的 ReentrantLock 会开销更多的内存。

10)Java集合的快速失败机制 “fail-fast”?

答:

是java集合的一种错误检测机制,当多个线程对集合进行结构上的改变的操作时,有可能会产生 fail-fast 机制。

例如:假设存在两个线程(线程1、线程2),线程1通过Iterator在遍历集合A中的元素,在某个时候线程2修改了集合A的结构(是结构上面的修改,而不是简单的修改集合元素的内容),那么这个时候程序就会抛出 ConcurrentModificationException 异常,从而产生fail-fast机制。

原因:迭代器在遍历时直接访问集合中的内容,并且在遍历过程中使用一个 modCount 变量。集合在被遍历期间如果内容发生变化,就会改变modCount的值。每当迭代器使用hashNext()/next()遍历下一个元素之前,都会检测modCount变量是否为expectedmodCount值,是的话就返回遍历;否则抛出异常,终止遍历。

解决办法:

1. 在遍历过程中,所有涉及到改变modCount值得地方全部加上synchronized。

2. 使用CopyOnWriteArrayList来替换ArrayList

11)ArrayList 和 Vector 的区别?

答:

这两个类都实现了 List 接口(List 接口继承了 Collection 接口),他们都是有序集合,即存储在这两个集合中的元素位置都是有顺序的,相当于一种动态的数组,我们以后可以按位置索引来取出某个元素,并且其中的数据是允许重复的,这是与 HashSet 之类的集合的最大不同处,HashSet 之类的集合不可以按索引号去检索其中的元素,也不允许有重复的元素。

ArrayList 与 Vector 的区别主要包括两个方面:

  1. 同步性:
    Vector 是线程安全的,也就是说它的方法之间是线程同步(加了synchronized 关键字)的,而 ArrayList 是线程不安全的,它的方法之间是线程不同步的。如果只有一个线程会访问到集合,那最好是使用 ArrayList,因为它不考虑线程安全的问题,所以效率会高一些;如果有多个线程会访问到集合,那最好是使用 Vector,因为不需要我们自己再去考虑和编写线程安全的代码。

  2. 数据增长:
    ArrayList 与 Vector 都有一个初始的容量大小,当存储进它们里面的元素的个人超过了容量时,就需要增加 ArrayList 和 Vector 的存储空间,每次要增加存储空间时,不是只增加一个存储单元,而是增加多个存储单元,每次增加的存储单元的个数在内存空间利用与程序效率之间要去的一定的平衡。Vector 在数据满时(加载因子1)增长为原来的两倍(扩容增量:原容量的 2 倍),而 ArrayList 在数据量达到容量的一半时(加载因子 0.5)增长为原容量的 (0.5 倍 + 1) 个空间。

12)ArrayList和LinkedList的区别?

答:

  1. LinkedList 实现了 List 和 Deque 接口,一般称为双向链表;ArrayList 实现了 List 接口,动态数组;

  2. LinkedList 在插入和删除数据时效率更高,ArrayList 在查找某个 index 的数据时效率更高;

  3. LinkedList 比 ArrayList 需要更多的内存;

  4. 插入和删除是否受元素位置的影响:①ArrayList采用数组存储,所以插入和删除元素的时间复杂度受元素位置的影响。比如:执行add(Ee)方法的时候,ArrayList会默认在将指定的元素追加到此列表的末尾,这种情况时间复杂度就是O(1)。但是如果要在指定位置i插入和删除元素的话(add(intindex,Eelement))时间复杂度就为O(n-i)。因为在进行上述操作的时候集合中第i和第i个元素之后的(n-i)个元素都要执行向后位/向前移一位的操作。②

    LinkedList采用链表存储,所以插入,删除元素时间复杂度不受元素位置的影响,都是近似O(1)而数组为近似O(n)。

面试官:Array 和 ArrayList 有什么区别?什么时候该应 Array 而不是 ArrayList 呢?

答:它们的区别是:

  1. Array 可以包含基本类型和对象类型,ArrayList 只能包含对象类型。
  2. Array 大小是固定的,ArrayList 的大小是动态变化的。
  3. ArrayList 提供了更多的方法和特性,比如:addAll(),removeAll(),iterator() 等等。

对于基本类型数据,集合使用自动装箱来减少编码工作量。但是,当处理固定大小的基本数据类型的时候,这种方式相对比较慢。

13)HashSet是如何保证数据不可重复的?

答:HashSet的底层其实就是HashMap,只不过我们HashSet是实现了Set接口并且把数据作为K值,而V值一直使用一个相同的虚值来保存,我们可以看到源码:

public boolean add(E e) {
    return map.put(e, PRESENT)==null;// 调用HashMap的put方法,PRESENT是一个至始至终都相同的虚值
}

由于HashMap的K值本身就不允许重复,并且在HashMap中如果K/V相同时,会用新的V覆盖掉旧的V,然后返回旧的V,那么在HashSet中执行这一句话始终会返回一个false,导致插入失败,这样就保证了数据的不可重复性;

14)BlockingQueue是什么?

答:

Java.util.concurrent.BlockingQueue是一个队列,在进行检索或移除一个元素的时候,它会等待队列变为非空;当在添加一个元素时,它会等待队列中的可用空间。BlockingQueue接口是Java集合框架的一部分,主要用于实现生产者-消费者模式。我们不需要担心等待生产者有可用的空间,或消费者有可用的对象,因为它都在BlockingQueue的实现类中被处理了。Java提供了集中BlockingQueue的实现,比如ArrayBlockingQueue、LinkedBlockingQueue、PriorityBlockingQueue,、SynchronousQueue等。

HashMap面试

參考:mp.weixin.qq.com/s/2cHStiQTe…

现在是晚上11点了,学校屠猪馆的自习室因为太晚要关闭了,勤奋且疲惫的小鲁班也从屠猪馆出来了,正准备回宿舍洗洗睡,由于自习室位置比较偏僻所以是接收不到手机网络信号的,因此小鲁班从兜里掏出手机的时候,信息可真是炸了呀,小鲁班心想,微信群平时都没什么人聊天,今晚肯定是发生了什么大事,仔细一看,才发现原来是小鲁班的室友达摩(光头)拿到了阿里巴巴JAVA开发实习生的offer,此时小鲁班真替他室友感到高兴的同时,心里也难免会产生一丝丝的失落感,那是因为自己投了很多份简历,别说拿不拿得到offer,就连给面试邀的公司也都寥寥无几,小鲁班这会可真是受到了一万点真实暴击,不过小鲁班还是很乐观的,很快调整了心态,带上耳机,慢慢的走回了宿舍,正打算准备向他那神室友达摩取取经。

片刻后~

小鲁班:666,听说你拿到了阿里的offer,能透露一下面试内容和技巧吗

达摩:嘿嘿嘿,没问题鸭,叫声爸爸我就告诉你

小鲁班:baba(表面笑嘻嘻,心里MMP)

达摩:其实我也不是很记得了(请继续装),但我还是记得那么一些,如果你是面的JAVA,首先当然是

  • **JAVA的基础知识:**数据结构(Map,List,Set等),设计模式,算法,线程相关,IO/NIO,序列化等等

  • **其次是高级特征:**反射机制,并发与锁,JVM(GC策略,类加载机制,内存模型)等等

小鲁班:问这么多内容,那岂不是一个人都面试很久吗?

达摩:不是的,面试官一般都会用连环炮的方式提问的。

小鲁班:你说的连环炮是什么意思鸭?

达摩:那我举个例子

就比如问你HashMap是不是有序的?

你回答不是有序的。那面试官就会可能继续问你,有没有有序的Map实现类呢?

你如果这个时候说不知道的话,那这块问题就到此结束了。如果你说有TreeMap和LinkedHashMap。

那么面试官接下来就可能会问你,TreeMap和LinkedHashMap是如何保证它的顺序的?

如果你回答不上来,那么到此为止。如果你说TreeMap是通过实现SortMap接口,能够把它保存的键值对根据key排序,基于红黑树,从而保证TreeMap中所有键值对处于有序状 态。LinkedHashMap则是通过插入排序(就是你put的时候的顺序是什么,取出来的时候就是什么样子)和访问排序(改变排序把访问过的放到底部)让键值有序。

那么面试官还会继续问你,你觉得它们两个哪个的有序实现比较好?

如果你依然可以回答的话,那么面试官会继续问你,你觉得还有没有比它更好或者更高效的实现方式。。无穷无尽深入,直到你回答不出来或者面试官认为问题到底了

小鲁班捏了一把汗,我去。。。这是魔鬼吧,那我们来试试呗(因为小鲁班刚刚在自习室才看了这章的知识,想趁机装一波逼,毕竟刚刚叫了声爸爸~~)

于是达摩and小鲁班就开始了对决:

1、为什么用HashMap?

  • HashMap是一个散列桶(数组和链表),它存储的内容是键值对(key-value)映射

  • HashMap采用了数组和链表的数据结构,能在查询和修改方便继承了数组的线性查找和链表的寻址修改

  • HashMap是非synchronized,所以HashMap很快

  • HashMap可以接受null键和值,而Hashtable则不能(原因就是equlas()方法需要对象,因为HashMap是后出的API经过处理才可以)

2、HashMap的工作原理是什么?

  • HashMap是基于hashing的原理,我们使用put(key, value)存储对象到HashMap中,使用get(key)从HashMap中获取对象。当我们给put()方法传递键和值时,我们先对键调用hashCode()方法,计算并返回的hashCode是用于找到Map数组的bucket位置来储存Node 对象。这里关键点在于指出,HashMap是在bucket中储存键对象和值对象,作为Map.Node 。

 

  • 以下是HashMap初始化 ,简单模拟数据结构

    Node[] table=new Node[16] 散列桶初始化,table class Node { hash;//hash值 key;//键  value;//值  node next;//用于指向链表的下一层(产生冲突,用拉链法)

    }

  • 以下是具体的put过程(JDK1.8版)

1、对Key求Hash值,然后再计算下标

2、如果没有碰撞,直接放入桶中(碰撞的意思是计算得到的Hash值相同,需要放到同一个bucket中)

3、如果碰撞了,以链表的方式链接到后面

4、如果链表长度超过阀值( TREEIFY THRESHOLD==8),就把链表转成红黑树,链表长度低于6,就把红黑树转回链表

5、如果节点已经存在就替换旧值

6、如果桶满了(容量16*加载因子0.75),就需要 resize(扩容2倍后重排)

  • 以下是具体get过程(考虑特殊情况如果两个键的hashcode相同,你如何获取值对象?)

当我们调用get()方法,HashMap会使用键对象的hashcode找到bucket位置,找到bucket位置之后,会调用keys.equals()方法去找到链表中正确的节点,最终找到要找的值对象。

3、有什么方法可以减少碰撞?

  • 扰动函数可以减少碰撞,原理是如果两个不相等的对象返回不同的hashcode的话,那么碰撞的几率就会小些,这就意味着存链表结构减小,这样取值的话就不会频繁调用equal方法,这样就能提高HashMap的性能。(扰动即Hash方法内部的算法实现,目的是让不同对象返回不同hashcode。)

  • 使用不可变的、声明作final的对象,并且采用合适的equals()和hashCode()方法的话,将会减少碰撞的发生。不可变性使得能够缓存不同键的hashcode,这将提高整个获取对象的速度,使用String,Interger这样的wrapper类作为键是非常好的选择。为什么String, Interger这样的wrapper类适合作为键?因为String是final的,而且已经重写了equals()和hashCode()方法了。不可变性是必要的,因为为了要计算hashCode(),就要防止键值改变,如果键值在放入时和获取时返回不同的hashcode的话,那么就不能从HashMap中找到你想要的对象。

4、HashMap中hash函数怎么是是实现的?

我们可以看到在hashmap中要找到某个元素,需要根据key的hash值来求得对应数组中的位置。如何计算这个位置就是hash算法。前面说过hashmap的数据结构是数组和链表的结合,所以我们当然希望这个hashmap里面的元素位置尽量的分布均匀些,尽量使得每个位置上的元素数量只有一个,那么当我们用hash算法求得这个位置的时候,马上就可以知道对应位置的元素就是我们要的,而不用再去遍历链表。 所以我们首先想到的就是把hashcode对数组长度取模运算,这样一来,元素的分布相对来说是比较均匀的。但是,“模”运算的消耗还是比较大的,能不能找一种更快速,消耗更小的方式,我们来看看JDK1.8的源码是怎么做的(被楼主修饰了一下)

static final int hash(Object key) {
    if (key == null){
        return 0;
    }
     int h;
     h=key.hashCode();返回散列值也就是hashcode
      // ^ :按位异或
      // >>>:无符号右移,忽略符号位,空位都以0补齐
      //其中n是数组的长度,即Map的数组部分初始化长度
     return  (n-1)&(h ^ (h >>> 16));
}

简单来说就是

1、高16bt不变,低16bit和高16bit做了一个异或(得到的HASHCODE转化为32位的二进制,前16位和后16位低16bit和高16bit做了一个异或)

2、(n·1)&hash=->得到下标

5、拉链法导致的链表过深问题为什么不用二叉查找树代替,而选择红黑树?为什么不一直使用红黑树?

之所以选择红黑树是为了解决二叉查找树的缺陷,二叉查找树在特殊情况下会变成一条线性结构(这就跟原来使用链表结构一样了,造成很深的问题),遍历查找会非常慢。而红黑树在插入新数据后可能需要通过左旋,右旋、变色这些操作来保持平衡,引入红黑树就是为了查找数据快,解决链表查询深度的问题,我们知道红黑树属于平衡二叉树,但是为了保持“平衡”是需要付出代价的,但是该代价所损耗的资源要比遍历线性链表要少,所以当长度大于8的时候,会使用红黑树,如果链表长度很短的话,根本不需要引入红黑树,引入反而会慢。

6、说说你对红黑树的见解?

1、每个节点非红即黑

2、根节点总是黑色的

3、如果节点是红色的,则它的子节点必须是黑色的(反之不一定)

4、每个叶子节点都是黑色的空节点(NIL节点)

5、从根节点到叶节点或空子节点的每条路径,必须包含相同数目的黑色节点(即相同的黑色高度)

7、解决hash 碰撞还有那些办法?

开放定址法。

当冲突发生时,使用某种探查技术在散列表中形成一个探查(测)序列。沿此序列逐个单元地查找,直到找到给定的地址。

按照形成探查序列的方法不同,可将开放定址法区分为线性探查法、二次探查法、双重散列法等。

下面给一个线性探查法的例子  

问题:已知一组关键字为(26,36,41,38,44,15,68,12,06,51),用除余法构造散列函数,用线性探查法解决冲突构造这组关键字的散列表。

解答:为了减少冲突,通常令装填因子α由除余法因子是13的散列函数计算出的上述关键字序列的散列地址为(0,10,2,12,5,2,3,12,6,12)。

前5个关键字插入时,其相应的地址均为开放地址,故将它们直接插入T[0],T[10),T[2],T[12]和T[5]中。

当插入第6个关键字15时,其散列地址2(即h(15)=15%13=2)已被关键字41(15和41互为同义词)占用。故探查h1=(2+1)%13=3,此地址开放,所以将15放入T[3]中。

当插入第7个关键字68时,其散列地址3已被非同义词15先占用,故将其插入到T[4]中。

当插入第8个关键字12时,散列地址12已被同义词38占用,故探查hl=(12+1)%13=0,而T[0]亦被26占用,再探查h2=(12+2)%13=1,此地址开放,可将12插入其中。

类似地,第9个关键字06直接插入T[6]中;而最后一个关键字51插人时,因探查的地址12,0,1,…,6均非空,故51插入T[7]中。

8、如果HashMap的大小超过了负载因子(load factor)定义的容量,怎么办?

默认的负载因子大小为0.75,也就是说,当一个map填满了75%的bucket时候,和其它集合类(如ArrayList等)一样,将会创建原来HashMap大小的两倍的bucket数组,来重新调整map的大小,并将原来的对象放入新的bucket数组中。这个过程叫作rehashing,因为它调用hash方法找到新的bucket位置。这个值只可能在两个地方,一个是原下标的位置,另一种是在下标为<原下标+原容量>的位置  

9、重新调整HashMap大小存在什么问题吗?

  • 当重新调整HashMap大小的时候,确实存在条件竞争,因为如果两个线程都发现HashMap需要重新调整大小了,它们会同时试着调整大小。在调整大小的过程中,存储在链表中的元素的次序会反过来,因为移动到新的bucket位置的时候,HashMap并不会将元素放在链表的尾部,而是放在头部,这是为了避免尾部遍历(tail traversing)。如果条件竞争发生了,那么就死循环了。(多线程的环境下不使用HashMap)

  • 为什么多线程会导致死循环,它是怎么发生的?

HashMap的容量是有限的。当经过多次元素插入,使得HashMap达到一定饱和度时,Key映射位置发生冲突的几率会逐渐提高。这时候,HashMap需要扩展它的长度,也就是进行Resize。1.扩容:创建一个新的Entry空数组,长度是原数组的2倍。2.ReHash:遍历原Entry数组,把所有的Entry重新Hash到新数组。

(这个过程比较烧脑,暂不作流程图演示,有兴趣去看看我的另一篇博文"HashMap扩容全过程")

达摩:哎呦,小老弟不错嘛~~意料之外呀

小鲁班:嘿嘿,优秀吧,中场休息一波,我先喝口水

达摩:不仅仅是这些哦,面试官还会问你相关的集合类对比,比如:

10、HashTable

  • 数组 + 链表方式存储

  • 默认容量:11(质数 为宜)

  • put:

  • 索引计算 : (key.hashCode() & 0x7FFFFFFF)% table.length

  • 若在链表中找到了,则替换旧值,若未找到则继续

  • 当总元素个数超过容量*加载因子时,扩容为原来 2 倍并重新散列。

  • 将新元素加到链表头部

  • 对修改 Hashtable 内部共享数据的方法添加了 synchronized,保证线程安全。

11、HashMap ,HashTable 区别

  • 默认容量不同。扩容不同

  • 线程安全性,HashTable 安全

  • 效率不同 HashTable 要慢因为加锁

12、ConcurrentHashMap 原理

1、最大特点是引入了 CAS(借助 Unsafe 来实现【native code】)

  • CAS有3个操作数,内存值V,旧的预期值A,要修改的新值B。当且仅当预期值A和内存值V相同时,将内存值V修改为B,否则什么都不做。

  • Unsafe 借助 CPU 指令 cmpxchg 来实现

  • 使用实例:

1、对 sizeCtl 的控制都是用 CAS 来实现的

1、sizeCtl :默认为0,用来控制 table 的初始化和扩容操作。

  • -1 代表table正在初始化

  • N 表示有 -N-1 个线程正在进行扩容操作

  • 如果table未初始化,表示table需要初始化的大小。

  • 如果table初始化完成,表示table的容量,默认是table大小的0.75倍,居然用这个公式算0.75(n - (n >>> 2))。

4、CAS 会出现的问题:ABA

  • 对变量增加一个版本号,每次修改,版本号加 1,比较的时候比较版本号。

13、我们可以使用CocurrentHashMap来代替Hashtable吗?

  • 我们知道Hashtable是synchronized的,但是ConcurrentHashMap同步性能更好,因为它仅仅根据同步级别对map的一部分进行上锁。ConcurrentHashMap当然可以代替HashTable,但是HashTable提供更强的线程安全性。它们都可以用于多线程的环境,但是当Hashtable的大小增加到一定的时候,性能会急剧下降,因为迭代时需要被锁定很长的时间。因为ConcurrentHashMap引入了分割(segmentation),不论它变得多么大,仅仅需要锁定map的某个部分,而其它的线程不需要等到迭代完成才能访问map。简而言之,在迭代的过程中,ConcurrentHashMap仅仅锁定map的某个部分,而Hashtable则会锁定整个map。

此时躺着床上的张飞哄了一声:睡觉了睡觉了~

见此不太妙:小鲁班立马回到床上(泉水),把被子盖过头,心里有一丝丝愉悦感,不对。好像还没洗澡。。。

by the way

CocurrentHashMap在JAVA8中存在一个bug,会进入死循环,原因是递归创建ConcurrentHashMap 对象,但是在1.9已经修复了,场景重现如下

public class ConcurrentHashMapDemo{

    private Map<Integer,Integer> cache =new ConcurrentHashMap<>(15);

    public static void main(String[]args){
        ConcurrentHashMapDemo ch =    new ConcurrentHashMapDemo();
        System.out.println(ch.fibonaacci(80));        
    }

    public int fibonaacci(Integer i){        
        if(i==0||i ==1) {                
            return i;        
    }

    return cache.computeIfAbsent(i,(key) -> {
        System.out.println("fibonaacci : "+key);
        return fibonaacci(key -1)+fibonaacci(key - 2);        
    });       

    }
}

让我再撸一次HashMap

参考:mp.weixin.qq.com/s/7HlgNQmqn…

(1)HashMap的实现原理?
此题可以组成如下连环炮来问

  • 你看过HashMap源码嘛,知道原理嘛?

  • 为什么用数组+链表?

  • hash冲突你还知道哪些解决办法?

  • 我用LinkedList代替数组结构可以么?

  • 既然是可以的,为什么HashMap不用LinkedList,而选用数组?

你看过HashMap源码嘛,知道原理嘛?

针对这个问题,嗯,当然是必须看过HashMap源码。至于原理,下面那张图很清楚了:

HashMap采用Entry数组来存储key-value对,每一个键值对组成了一个Entry实体,Entry类实际上是一个单向的链表结构,它具有Next指针,可以连接下一个Entry实体。
只是在JDK1.8中,链表长度大于8的时候,链表会转成红黑树!

为什么用数组+链表?

数组是用来确定桶的位置,利用元素的key的hash值对数组长度取模得到.
链表是用来解决hash冲突问题,当出现hash值一样的情形,就在数组上的对应位置形成一条链表。

ps:这里的hash值并不是指hashcode,而是将hashcode高低十六位异或过的。至于为什么要这么做,继续往下看。

hash冲突你还知道哪些解决办法?

比较出名的有四种(1)开放定址法(2)链地址法(3)再哈希法(4)公共溢出区域法

ps:大家有兴趣拓展的,自己去搜一下就懂了,这个就不拓展了!

我用LinkedList代替数组结构可以么?

这里我稍微说明一下,此题的意思是,源码中是这样的

Entry[] table = new Entry[capacity];

ps:Entry就是一个链表节点。
那我用下面这样表示

List<Entry> table = new LinkedList<Entry>();  

是否可行?
答案很明显,必须是可以的。

既然是可以的,为什么HashMap不用LinkedList,而选用数组?

因为用数组效率最高!
在HashMap中,定位桶的位置是利用元素的key的哈希值对数组长度取模得到。此时,我们已得到桶的位置。显然数组的查找效率比LinkedList大。

那ArrayList,底层也是数组,查找也快啊,为啥不用ArrayList?

(烟哥写到这里的时候,不禁觉得自己真有想法,自己把自己问死了,还好我灵机一动想出了答案)
因为采用基本数组结构,扩容机制可以自己定义,HashMap中数组扩容刚好是2的次幂,在做取模运算的效率高。
而ArrayList的扩容机制是1.5倍扩容,那ArrayList为什么是1.5倍扩容这就不在本文说明了。

(2)HashMap在什么条件下扩容?
此题可以组成如下连环炮来问

  • HashMap在什么条件下扩容?

  • 为什么扩容是2的n次幂?

  • 为什么为什么要先高16位异或低16位再取模运算?

HashMap在什么条件下扩容?

如果bucket满了(超过load factor*current capacity),就要resize。
load factor为0.75,为了最大程度避免哈希冲突
current capacity为当前数组大小。

为什么扩容是2的次幂?

HashMap为了存取高效,要尽量较少碰撞,就是要尽量把数据分配均匀,每个链表长度大致相同,这个实现就在把数据存到哪个链表中的算法;这个算法实际就是取模,hash%length。
但是,大家都知道这种运算不如位移运算快。
因此,源码中做了优化hash&(length-1)。
也就是说hash%length==hash&(length-1)
那为什么是2的n次方呢?
因为2的n次方实际就是1后面n个0,2的n次方-1,实际就是n个1。
例如长度为8时候,3&(8-1)=3 2&(8-1)=2 ,不同位置上,不碰撞。
而长度为5的时候,3&(5-1)=0 2&(5-1)=0,都在0上,出现碰撞了。
所以,保证容积是2的n次方,是为了保证在做(length-1)的时候,每一位都能&1 ,也就是和1111……1111111进行与运算。

为什么为什么要先高16位异或低16位再取模运算?

我先晒一下,jdk1.8里的hash方法。1.7的比较复杂,咱就不看了。

hashmap这么做,只是为了降低hash冲突的几率。

打个比方,当我们的length为16的时候,哈希码(字符串“abcabcabcabcabc”的key对应的哈希码)对(16-1)与操作,对于多个key生成的hashCode,只要哈希码的后4位为0,不论不论高位怎么变化,最终的结果均为0。
如下图所示

而加上高16位异或低16位的“扰动函数”后,结果如下

可以看到: 扰动函数优化前:1954974080 % 16 = 1954974080 & (16 - 1) = 0 扰动函数优化后:1955003654 % 16 = 1955003654 & (16 - 1) = 6 很显然,减少了碰撞的几率。

(3)讲讲hashmap的get/put的过程?
此题可以组成如下连环炮来问

  • 知道hashmap中put元素的过程是什么样么?

  • 知道hashmap中get元素的过程是什么样么?

  • 你还知道哪些hash算法?

  • 说说String中hashcode的实现?(此题很多大厂问过)

知道hashmap中put元素的过程是什么样么?

对key的hashCode()做hash运算,计算index;
如果没碰撞直接放到bucket里;
如果碰撞了,以链表的形式存在buckets后;
如果碰撞导致链表过长(大于等于TREEIFY_THRESHOLD),就把链表转换成红黑树(JDK1.8中的改动);
如果节点已经存在就替换old value(保证key的唯一性)
如果bucket满了(超过load factor*current capacity),就要resize。

知道hashmap中get元素的过程是什么样么?

对key的hashCode()做hash运算,计算index;
如果在bucket里的第一个节点里直接命中,则直接返回;
如果有冲突,则通过key.equals(k)去查找对应的Entry;

  • 若为树,则在树中通过key.equals(k)查找,O(logn);

  • 若为链表,则在链表中通过key.equals(k)查找,O(n)。

你还知道哪些hash算法?

先说一下hash算法干嘛的,Hash函数是指把一个大范围映射到一个小范围。把大范围映射到一个小范围的目的往往是为了节省空间,使得数据容易保存。
比较出名的有MurmurHash、MD4、MD5等等

说说String中hashcode的实现?(此题频率很高)

public int hashCode() {
    int h = hash;
    if (h == 0 && value.length > 0) {
        char val[] = value;

        for (int i = 0; i < value.length; i++) {
            h = 31 * h + val[i];
        }
        hash = h;
    }
    return h;
}

String类中的hashCode计算方法还是比较简单的,就是以31为权,每一位为字符的ASCII值进行运算,用自然溢出来等效取模。

哈希计算公式可以计为s[0]31^(n-1) + s[1]31^(n-2) + … + s[n-1]
那为什么以31为质数呢?
主要是因为31是一个奇质数,所以31*i=32*i-i=(i<<5)-i,这种位移与减法结合的计算相比一般的运算快很多。

(4)为什么hashmap的在链表元素数量超过8时改为红黑树?
此题可以组成如下连环炮来问

  • 知道jdk1.8中hashmap改了啥么?

  • 为什么在解决hash冲突的时候,不直接用红黑树?而选择先用链表,再转红黑树?

  • 我不用红黑树,用二叉查找树可以么?

  • 那为什么阀值是8呢?

  • 当链表转为红黑树后,什么时候退化为链表?

知道jdk1.8中hashmap改了啥么?

  • 数组+链表的结构改为数组+链表+红黑树

  • 优化了高位运算的hash算法:h^(h>>>16)

  • 扩容后,元素要么是在原位置,要么是在原位置再移动2次幂的位置,且链表顺序不变。

最后一条是重点,因为最后一条的变动,hashmap在1.8中,不会在出现死循环问题。

为什么在解决hash冲突的时候,不直接用红黑树?而选择先用链表,再转红黑树?

因为红黑树需要进行左旋,右旋,变色这些操作来保持平衡,而单链表不需要。
当元素小于8个当时候,此时做查询操作,链表结构已经能保证查询性能。当元素大于8个的时候,此时需要红黑树来加快查询速度,但是新增节点的效率变慢了。

因此,如果一开始就用红黑树结构,元素太少,新增效率又比较慢,无疑这是浪费性能的。

我不用红黑树,用二叉查找树可以么?

可以。但是二叉查找树在特殊情况下会变成一条线性结构(这就跟原来使用链表结构一样了,造成很深的问题),遍历查找会非常慢。

那为什么阀值是8呢?

不知道,等jdk作者来回答。
这道题,网上能找到的答案都是扯淡。
我随便贴一个牛客网的答案,如下图所示

看出bug没?交点是6.64?交点分明是4,好么。
log4=2,4/2=2。
jdk作者选择8,一定经过了严格的运算,觉得在长度为8的时候,与其保证链表结构的查找开销,不如转换为红黑树,改为维持其平衡开销。

当链表转为红黑树后,什么时候退化为链表?

为6的时候退转为链表。中间有个差值7可以防止链表和树之间频繁的转换。假设一下,如果设计成链表个数超过8则链表转换成树结构,链表个数小于8则树结构转换成链表,如果一个HashMap不停的插入、删除元素,链表个数在8左右徘徊,就会频繁的发生树转链表、链表转树,效率会很低。

(5)HashMap的并发问题?
此题可以组成如下连环炮来问

  • HashMap在并发编程环境下有什么问题啊?

  • 在jdk1.8中还有这些问题么?

  • 你一般怎么解决这些问题的?

HashMap在并发编程环境下有什么问题啊?

  • (1)多线程扩容,引起的死循环问题

  • (2)多线程put的时候可能导致元素丢失

  • (3)put非null元素后get出来的却是null

在jdk1.8中还有这些问题么?

在jdk1.8中,死循环问题已经解决。其他两个问题还是存在。

你一般怎么解决这些问题的?

比如ConcurrentHashmap,Hashtable等线程安全等集合类。

(6)你一般用什么作为HashMap的key?
此题可以组成如下连环炮来问

  • 健可以为Null值么?

  • 你一般用什么作为HashMap的key?

  • 我用可变类当HashMap的key有什么问题?

  • 如果让你实现一个自定义的class作为HashMap的key该如何实现?

健可以为Null值么?

必须可以,key为null的时候,hash算法最后的值以0来计算,也就是放在数组的第一个位置。

你一般用什么作为HashMap的key?

一般用Integer、String这种不可变类当HashMap当key,而且String最为常用。

  • (1)因为字符串是不可变的,所以在它创建的时候hashcode就被缓存了,不需要重新计算。这就使得字符串很适合作为Map中的键,字符串的处理速度要快过其它的键对象。这就是HashMap中的键往往都使用字符串。

  • (2)因为获取对象的时候要用到equals()和hashCode()方法,那么键对象正确的重写这两个方法是非常重要的,这些类已经很规范的覆写了hashCode()以及equals()方法。

我用可变类当HashMap的key有什么问题?

hashcode可能发生改变,导致put进去的值,无法get出,如下所示

HashMap<List<String>, Object> changeMap = new HashMap<>();
List<String> list = new ArrayList<>();
list.add("hello");
Object objectValue = new Object();
changeMap.put(list, objectValue);
System.out.println(changeMap.get(list));
list.add("hello world");//hashcode发生了改变
System.out.println(changeMap.get(list));

输出值如下

java.lang.Object@74a14482
null

如果让你实现一个自定义的class作为HashMap的key该如何实现?

此题考察两个知识点

  • 重写hashcode和equals方法注意什么?

  • 如何设计一个不变类

针对问题一,记住下面四个原则即可
(1)两个对象相等,hashcode一定相等
(2)两个对象不等,hashcode不一定不等
(3)hashcode相等,两个对象不一定相等
(4)hashcode不等,两个对象一定不等
针对问题二,记住如何写一个不可变类
(1)类添加final修饰符,保证类不被继承。
如果类可以被继承会破坏类的不可变性机制,只要继承类覆盖父类的方法并且继承类可以改变成员变量值,那么一旦子类以父类的形式出现时,不能保证当前类是否可变。

(2)保证所有成员变量必须私有,并且加上final修饰
通过这种方式保证成员变量不可改变。但只做到这一步还不够,因为如果是对象成员变量有可能再外部改变其值。所以第4点弥补这个不足。

(3)不提供改变成员变量的方法,包括setter
避免通过其他接口改变成员变量的值,破坏不可变特性。

(4)通过构造器初始化所有成员,进行深拷贝(deep copy)
如果构造器传入的对象直接赋值给成员变量,还是可以通过对传入对象的修改进而导致改变内部变量的值。例如:

public final class ImmutableDemo {  
    private final int[] myArray;  
    public ImmutableDemo(int[] array) {  
        this.myArray = array; // wrong  
    }  
}

这种方式不能保证不可变性,myArray和array指向同一块内存地址,用户可以在ImmutableDemo之外通过修改array对象的值来改变myArray内部的值。
为了保证内部的值不被修改,可以采用深度copy来创建一个新内存保存传入的值。正确做法:

public final class MyImmutableDemo {  
    private final int[] myArray;  
    public MyImmutableDemo(int[] array) {  
        this.myArray = array.clone();   
    }   
}

(5)在getter方法中,不要直接返回对象本身,而是克隆对象,并返回对象的拷贝
这种做法也是防止对象外泄,防止通过getter获得内部可变成员对象后对成员变量直接操作,导致成员变量发生改变。