Sentinel Cluster流程分析

1,231 阅读17分钟

 前面介绍了sentinel-core的流程,提到在进行流控判断时,会判断当前是本地限流,还是集群限流,若是集群模式,则会走另一个分支,这节便对集群模式做分析。

一.基本概念

 namespace:限流作用于,用于区分一个规则作用于什么范围

 flowId:代表全局唯一的规则 ID,Sentinel 集群限流服务端通过此 ID 来区分各个规则,因此务必保持全局唯一。一般 flowId 由统一的管控端进行分配,或写入至 DB 时生成。

 thresholdType:代表集群限流阈值模式。其中单机均摊模式下配置的阈值等同于单机能够承受的限额,token server 会根据客户端对应的 namespace(默认为 project.name 定义的应用名)下的连接数来计算总的阈值(比如独立模式下有 3 个 client 连接到了 token server,然后配的单机均摊阈值为 10,则计算出的集群总量就为 30);而全局模式下配置的阈值等同于整个集群的总阈值。

二.通信框架

 sentinel-cluster基于netty提供了一套远程通信框架,分为客户端和服务,其使用了jdk自带的SPI,提供了一些接口的默认实现。如下图为sentinel-cluster-client客户端模块的默认实现类。

file

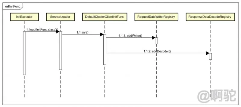
 InitFunc的加载是通过InitExecutor加载的,InitExecutor在sentinel-core模块中。InitExecutor会在全局访问内加载所有InitFunc的实现类,并调用其init方法完成初始化。该模块中配置的InitFunc实现类为DefaultClusterClientInitFunc,该类会初始化通信协议中各种类型的编码和解码处理类。编解码器将调用注册工厂RequestDataWriterRegistry和ResponseDataDecodeRegistry的方法进行注册,供后续使用。系统提供了PING,FLOW(流控)和PARAM_FLOW(热点参数流控)三种编解码器。

file

file

 上图为sentinel-cluster的通信协议格式,请求和响应中有个4个字节的消息id和1个字节的消息类型,剩下的就是消息体,对于响应格式,有1个字节的状态信息。需要说明的是,在初始化Netty客户端时,增加了两个filter:

file

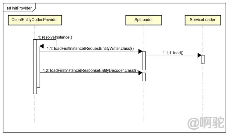
 也就是说在发送一个消息时,会自动加上长度为2个字节的消息长度头部,在读取时也会自动省略2个字节的消息长度头部。为了解析上面的消息格式,在提供了注册方法之上,sentinel还提供了ClientEntityCodeProvider,统一了报文的处理。

file

 如上,该类在static静态代码块中进行了初始化,使用SPI,获取RequestEntityWriter和ResponseEntityDecoder的实现类,这两种实现类也在该模块中指定了默认实现:DefaultResponseEntityDecoder和DefaultRequestEntityWriter。即处理过程为


ClientEntityCodecProvider->ResponseEntityDecoder->ResponseDataDecodeRegisty-> EntityDecoder

ClientEntityCodecProvider->RequestEntityWriter->RequestDataWriterRegisty-> EntityWriter

 系统还提供了TokenClientHandler类,用于响应数据流,进行相应的处理

file

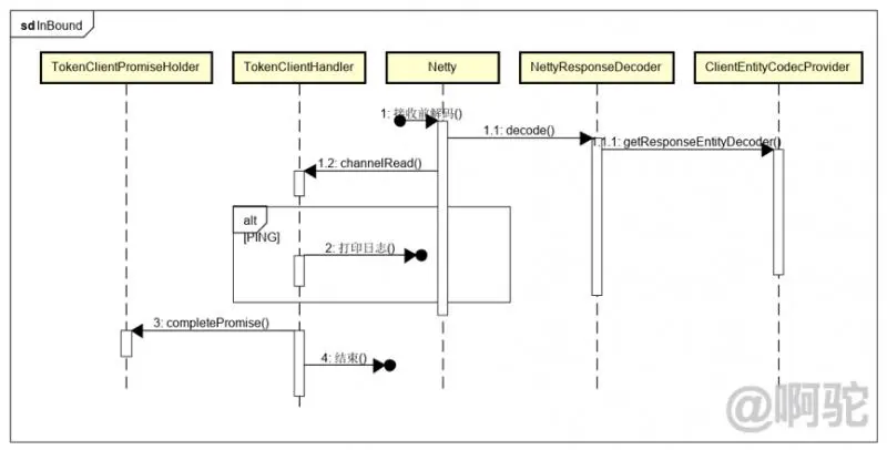
 如上只列出了比较重要的属性和方法。该类继承了ChannelInboundHandlerAdapter并实现了对应的方法,currentState属性用于标记客户端当前的状态,disconnectCallback则用于负责在断线时进行重连。TokenClientHandler实现channelActive方法,会在连接建立时会发送PING请求给服务端;实现channelUnregistered方法,会在连接断开时调用disconnectCallback,在一定时间后进行重连,等待时间跟失败次数有关;实现channelRead方法,会在有响应数据时,接收响应内容,并进行处理,处理流程如下:

file

 在经过Netty处理解析为消息类型对象后,会判断该响应的类型,如果是PING消息的响应,则直接输出日志,否则将从TokenClientPromiseHolder中根据消息id设置对应的响应内容,以便消息发送线程能够获得响应。 上面提到的TokenClientPromiseHolder用于缓存请求消息。如下图,发送消息后,会获取对应的ChannelPromise对象,并根据消息存于TokenClientPromiseHolder中。ChannelPromise会等待Netty请求响应回来,对应的流程如上面InBound流程。在请求正常响应后,会根据消息id再从TokenClientPromiseHolder中获取对应的响应结果。

file

file

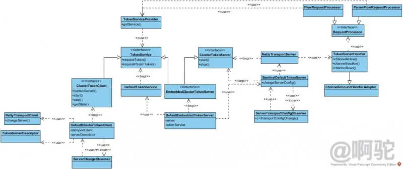
 Cluster模块的核心接口为TokenService ,ClusterTokenServer和ClusterTokenClient。其中ClusterTokenClient内部主要类为NettyTransportClient,在上面已经进行了说明,下面说下其他两个接口。TokenService ,ClusterTokenServer在模块中的关系如下图:

file

 其中接口都由SPI给出了默认的实现,如下:

file

 下面对涉及到的接口和类进行说明。

 TokenService:token服务接口,提供了requestToken和requestParamToken方法,分别表示获取流控令牌和获取热点参数令牌。提供的默认实现为DefaultTokenService,会在TokenServiceProvider初始化时使用SPI进行加载。

 ClusterTokenServer:服务端上层接口,提供了start和stop方法用于服务端的启动和停止。

 NettyTransportServer:ClusterTokenServer的netty实现,同客户端对应,有如下的pipeline配置

file

 其中编解码器的处理同客户端类似,只是增加了服务端的处理器:TokenServerHandler。TokenServerHandler继承自ChannelInboundHandlerAdapter用以在连接建立和有数据交互时进行相应的处理:

  1. 实现channelActive:在连接建立时将其缓存起来
  2. 实现channelInactive:在连接断开时移除缓存
  3. 实现channelRead:在有数据到来时,进行处理。这里会使用RequestProcessorProvider加载的RequestProcessor实现类,根据请求的类型(type字段)选择相应的处理类进行处理。系统现在提供的处理类有FlowRequestProcessor和ParamFlowRequestProcessor,这两者最后都将通过TokenServiceProvider获得DefaultTokenService对象,调用其来完成请求。

 SentinelDefaultTokenServer:包装了NettyTransportServer方法,增加了ServerTransportConfigObserver用于监听服务端配置项的更改,从而更新自身。

 EmbeddedClusterTokenServer:继承自TokenService和ClusterTokenServer,用于内嵌服务端模式,默认实现为DefaultEmbeddedClusterTokenServer。

 DefaultEmbeddedClusterTokenServer:主要组合了DefaultTokenService和SentinelDefaultTokenServer对象用以实现接口方法。

 结合上面服务端的实现,可以得到客户端请求一个token的流程如下:

file

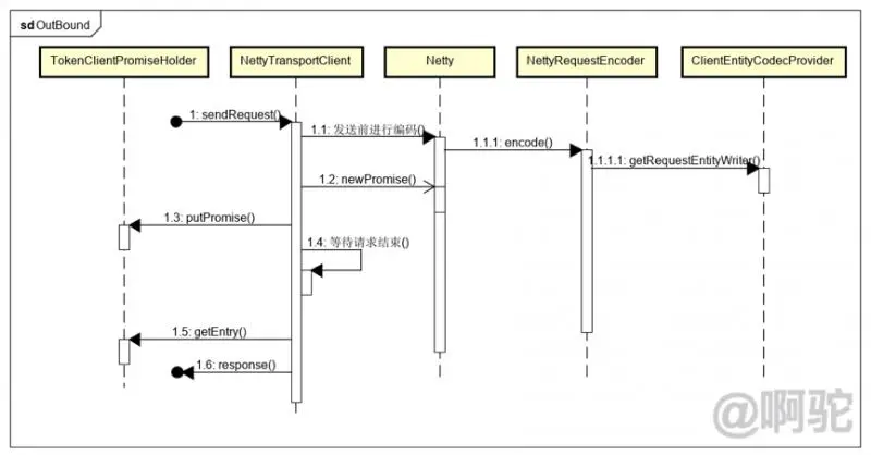
  1. 客户端调用DefaultClusterTokenClient的requestToken方法获取token,其内部会委托NettyTransportClient编码后发给服务端
  2. 服务端NettyTransportServer收到请求后,由TokenServerHandler的channelRead方法处理这里会根据请求内容中的type,委托给对应的消息处理处理,如FlowRequestProcessor
  3. FlowRequestProcessor会调用TokenServiceProvider获取对应的TokenService实现类,默认为DefaultTokenService。然后委托为该类进行处理。

三.统计逻辑

 由上可知,cluster模式下,token的获取是由DefaultTokenService来负责的,分为两种:普通流控和热点参数流控。二者的实现基本一致,这里只对普通流控做讲解,即DefaultTokenService中的requestToken方法,如下为处理流程。

file

 当请求requestToken方法时,请求参数包括:

 ruleId:规则id

 acquireCount:需要获取的token数

 prioritized:是否支持优先

  1. DefaultTokenService会先根据ruleId,使用ClusterFlowRuleManager获得对应的FlowRule规则对象。ClusterFlowRuleManager会在更新规则或者加载规则时根据ruleId缓存在Map中,且分配唯一一个ClusterMetric。
  2. 获得对应的FlowRule对象后,会调用ClusterFlowRuleChecker,判断是否能够获取所需要的token
  3. ClusterFlowRuleChecker会先根据规则Id获得该规则所对应的namespace,然后判断该namespace在全局状态下是否超过流控,该步骤主要由GlobalRequestLimiter提供,该类存储着各个namespace对应的RequestLimiter对象。RequestLimiter继承自LeapArray,只提供了QPS一个维度的滑动窗口实现,默认实现为一秒内10个格子,如下图。全局流控主要使用RequestLimiter的tryPass方法,计算当前qps是否大于规则设定的全局qps。
  4. 全局流控通过后,会根据ClusterMetricStatistics获取ruleId对应的ClusterMetric,以获取ruleId对应的统计维度。首先会判断当前时间是否有可用的token,这里会根据规则设定的thresholdType,区分设定的阈值模式,如果是全局模式,直接根据设定的值进行限流,如果是单机均摊模式,会将该值乘上已有的额客户端数达到设定的阈值。如果有则更新统计信息并返回成功,如果没有且不支持优先,则直接返回获取失败。如果支持优先,则尝试从下一个格子借用token(注:本地模式的借用会从后面的格子借用,只要不超过最大的等待时间),如果借用成功则更新统计信息并返回成功,否则返回失败。ClusterMetric的结构如下,继承自ClusterMetriceLeapArray,该滑动窗口提供了cluster模式下多种模式的统计数据,还支持请求优先。

file

四.服务端启动模式

 Sentinel服务端启动模式可以分为Alone独立模式和Embedded嵌入模式。

 独立模式(Alone),即作为独立的 token server 进程启动,独立部署,隔离性好,但是需要额外的部署操作。独立模式适合作为 Global Rate Limiter 给集群提供流控服务。

file

  1. 在独立模式下,我们可以直接创建对应的 ClusterTokenServer 实例并在 main 函数中通过 start 方法启动 Token Server。
  2. 嵌入模式(Embedded),即作为内置的 token server 与服务在同一进程中启动。在此模式下,集群中各个实例都是对等的,token server 和 client 可以随时进行转变,因此无需单独部署,灵活性比较好。但是隔离性不佳,需要限制 token server 的总 QPS,防止影响应用本身。嵌入模式适合某个应用集群内部的流控。

file

 系统提供了 HTTP API 用于在 embedded 模式下转换集群流控身份:

http://<ip>:<port>/setClusterMode?mode=<xxx>

 其中 mode 为 0 代表 client,1 代表 server,-1 代表关闭。

 该请求会由ModifyClusterModeCommandHandler处理并最终调用ClusterStateManager.applyState方法来设置当前节点的状态。需要说明的是,嵌入模式可以不用显示启动服务端,而是由上面的applyState模式来设置,该方法会在内部启动服务。当然也可以不显示启动客户端,同样通过上面的方法,可以将当前节点设置为客户端模式。在将当前节点设置为客户端时,会先获取当前嵌入模式下的服务端对象,如果不为空,则停止该对象,并启动服务端;反之在设置服务端时,会先获取客户端对象,如果不为空,则先停掉,再启动嵌入模式下服务端对象。应用启动接入dashboard后,可以通过管理台来控制各节点的角色,或者通过从配置中心加载规则来更改规则。

五.Handler

 sentinel-transport-common中定义了一套handler接口,用于对外提供HTTP接口同系统交互,从而能够获取系统数据或者对应用节点下发命令。

 common模块提供了如下几个基本接口:

  1. CommandCenter:命令中心,作为服务启动,定义了start和stop方法,主要提供handler的初始化和注册服务。
  2. HeartbeatSender:心跳发送接口,用于给控制台dashboard定时发送心跳
  3. CommandHandler:请求处理接口,请求对象为CommandRequest,响应对象为CommandResponse
  4. CommandMapping:注解,用于为Handler添加元数据,包括处理器名(URL路径名)和描述

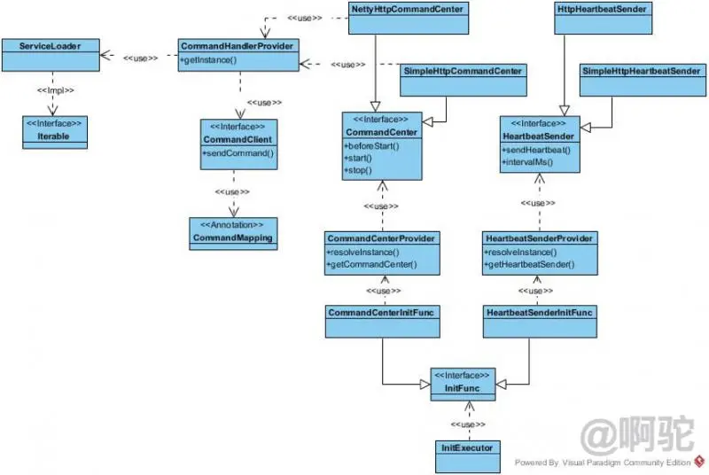
file

 针对上面的接口,common模块提供了相对应的Provider类,用于以SPI的方式加载默认/自定义的实现,如上图,包括:

  1. CommandCenterProvider:根据SPI,加载设定的实现,如果有多个实现,则根据Order注解,选择优先级最高的一个
  2. HeartbeatSenderProvider:根据SPI,加载设定的实现,如果有多个实现,则根据Order注解,选择优先级最高的一个
  3. CommandHandlerProvider:会加载所有的Handler实现类,不同模块提供的Handler实现只要以SPI的方式,在META-INF中提供对应的全限定名就会被该类扫描并使用。实现类需要增加CommandMapping注解以指定URL。

 如下为common模块提供的Handler实现

file

file

 上图中common的SPI接口中还有一个InitFunc实现,包括CommandCenterInitFunc和HeartbeatSenderInitFunc两个实现类,这两个类实现了InitFunc接口,会在InitExecutor被调用时初始化所有的InitFunc实现。对应的作用为:

 CommandCenterInitFunc:使用CommandCenterProvider获取对应的CommandCenter实现,依次执行beforeStart和start方法,以启动服务。即只要加载了sentinel-transport-common模块并通过SPI提供CommandCenter的实现,便会在InitFunc被调用时启动服务。

 HeartbeatSenderInitFun:HeartbeatSenderProvider获取对应的HeartbeatSender实现,启动定时器,每隔5秒执行一次sendHeartbeat方法。即只要加载了sentinel-transport-common模块并通过SPI提供HeartbeatSender的实现,便会在InitFunc被调用时启动心跳定时器。

 上面提到,只要提供了CommandCenter和HeartbeatSender的实现,并通过SPI注册对应的实现,并会自动启动对应的服务,而位于sentinel-transport-simple-http和sentinel-transport-netty的模块为这两个接口提供了默认实现。

 sentinel-transport-simple-http提供的实现为SimpleHttpCommandCenter和SimpleHttpHeartbeatSender。

 SimpleHttpCommandCenter:基于socket,以阻塞模式提供了简单的http服务器,会在启动前通过CommandHandlerProvider缓存所有的Handler对象,当请求进来时新开线程处理,并在线程中调用对应的Handler进行处理并返回

 SimpleHttpHeartbeatSender:使用内建的SimpleHttpRequest向dashboard发送Http心跳请求

 sentinel-transport-netty提供的实现为NettyHttpCommandCenter和HttpHeartbeatSender。

 NettyHttpCommandCenter:基于netty,以服务端模式启动,会在启动前通过CommandHandlerProvider缓存所有的Handler对象,内建的HttpServerHandler对象会在请求进来时获取解码后的对象,并根据请求类型调用对应的Handler进行处理并返回

 HttpHeartbeatSender:使用httpclient客户端想dashboard发送Http心跳请求

 综上,sentinel-cluster-server-default模块提供了如下的Handelr实现,用于给dashboard提供集群信息并接受从dashboard发送过来的命令。

file

 其中Fetch开头的为读取消息,Modify开头的为修改系统消息。

六.集群管理接口

 Sentinel预留了诸多管理接口,用于动态加载规则或者配置,然后更新本地的状态,这里对涉及到cluster模式下的几个管理接口进行说明。在这之前,先介绍下demo中以Nacos为配置中心的接入方式。

 接入Nacos涉及到另外两个模块,sentinel-datasource-extension和sentinel-datasource-nacos。Extension模块定义了ReadableDataSource接口,用于从数据源读取数据,返回配置数据SentinelProperty。Extension模块提供了一个抽象类实现AbstractDataSource,实现了loadConfig方法。该类引入了Converter接口和DynamicSentinelProperty类,Converter接口用于将数据源中读取的数据结构转换为SentienlProperty存储的数据格式;DynameicSentinelProperty类为SentinelPorperty的默认实现,该类能够添加多个PropertyListener监听器,在添加时触发监听器的configLoad方法进行监听器的初次动作,并在数据发生变更时,逐个通知监听器,调用监听器的configLoad方法,提醒监听器进行更新。AbstractDataSource实现了loadConfig方法,该方法会调用readSource方法,从数据源读取原始数据,并调用Converter进行数据转换。

file

 Nacos模块提供了NacosDataSource实现,继承自AbstractDataSource,以接入Nacos配置中心。NacosDataSource在初始化时会在Nacos上申请一个配置集,并添加监听器,然后执行一遍loadConfig,从配置中心加载一遍配置并,更新property中的值并通知配置集上的监听器。Nacos上的监听器会在配置发生变化时,调用Convert记性处理,并更新配置集,同时通知配置集上的监听器。

 由上可知,可以通过使用DynamicSentinelProperty动态配置集上的监听器,配合数据眼监听配置变化,从而让系统做出相应的动作。事实上,sentinel内置的大部分管理接口都是这样处理的,如下为集群相关的主要管理接口,均以Manager结尾。这些管理接口的结构都同FlowRuleManager一样,内部维护这一个或者多个配置源,并在配置源上设置了监听器,当配置源有数据变化时,会调用配置源的updateValue方法,更新配置源数据并且通知监听器。

  1. FlowRuleManager
     这个在讲解sentinel-core模块时有介绍过,主要是存储本地限流规则集SentinelProperty<List<FlowRule>>。该规则集上有FlowPropertyListener监听器,会在规则发生变更时重新构建,加载规则。
  1. ParamFlowRuleManager
     同FlowRuleManager,主要用于热点参数限流规则管理。
  1. ClusterClientConfigManager
     集群客户端配置管理,主要管理:
    1) 集群客户端配置,用于设定客户端超时时间,配置集为SentinelProperty<ClusterClientConfig>和监听器ClientConfigPropertyListener。会在规则发生变更时,更新客户端的请求超时时间
    2) 集群服务端信息配置,用于设定服务端的ip和端口信息,配置集为SentinelProperty<ClusterClientAssignConfig>和监听器ClientAssignPropertyListener。会在规则发送变更时,更新本地配置,并通知ServerChangeObserver观察者服务端节点发送了变化,由之前的内容可以看到,DefaultClusterTokenClient为该接口的观察者,会在服务端信息发送变更时先断开同之前的链接,再同心的服务端节点建立新的链接。
  1. ClusterServerConfigManager
     集群服务端配置管理,主要管理:
    1) 集群服务端传输配置,用于设定服务端端口和idle时间,配置集为SentinelProperty<ServerTransportConfig>和监听器ServerGlobalTransportPropertyListener。会在规则发生变更时,更新本地配置,并通知ServerTransportConfigObserver观察者配置发生了变化。由之前的内容可以看到,SentinelDefaultTokenServer为该接口的观察者,会在服务端信息发送变更时,停止自身应用,再重新启动。
    2) 集群服务端全局流控配置,用于设定全局流控配置项,包括滑动窗口实现大小,窗口格子数,允许通过的最大qps等。配置集为SentinelProperty<ServerFlowConfig>和监听器ServerGlobalFlowPropertyListener,会在规则更新时重新设置这些配置内容。
    3) 集群服务端namespace集合配置,用于设定集群中的namespace集合,配置集为SentinelProperty<Set<String>>和监听器ServerNamespaceSetPropertyListener,会在配置发生变更时移除老namesapce的配置,并重新载入新namesapce的配置,包括对应的全局限流器GlobalRequestLimiter,集群限流规则,集群热点限流规则。
  1. ClusterFlowRuleManager
     集群限流规则配置管理,主要管理:
    1) 集群规则配置,用于设定集群规则,配置集为SentinelProperty<List<FlowRule>>和监听器FlowRulePropertyListener,会在配置发生变更时,移除对应namespace下的缓存的配置,并重新构建对应的规则。对于一个新的flowId,会为其分配一个对应的ClusterMetricStatistics统计节点。
  1. ClusterParamFlowRuleManager
     集群热点限流规则配置管理,同ClusterFlowRuleManager
  1. ClusterStateManager
     集群全局状态管理,主要管理:
    1) 本机角色配置,配置集为SentinelProperty<Integer>和监听器ClusterStatePropertyListener,会在规则发生变更时,调整本机的角色。角色包括:服务端,客户端和非集群模式。若规则为非集群模式,则会停止相关的客户端或者服务端;若设置为服务端模式,则会使用嵌入模式启动服务,若之前为客户端则会关闭客户端连接;若设置为客户端模式,则会启动客户端连接,若之前为服务端则会停止服务。

 上述几个管理接口都可以接入配置中心如Nacos,以通过配置中心和管理台来改变各配置项。

file

个人公众号:啊驼