上海大学数字媒体创意工程875多媒体技术基础考研经验分享

2,127 阅读4分钟

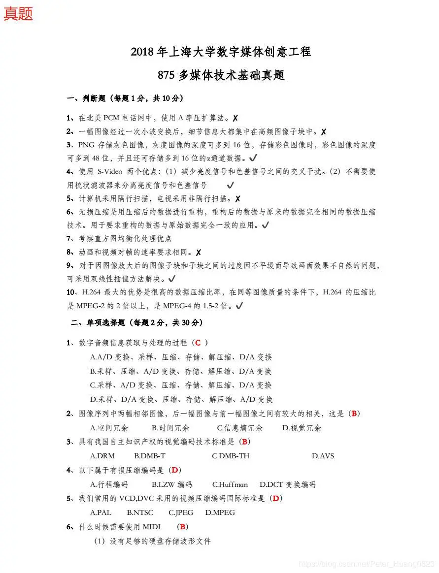
875多媒体技术基础


聊个两毛钱

  相信点进来看的小朋友都是要考上海大学数字媒体创意工程专业的同学吧。 自己呢也是2018年报考的上海大学数字媒体专业,当年复试线320,我只考了306,所以遗憾未能过线,当时自己估计还以为能过线的,因为上大的招生简章前几年只有数字媒体创意工程(一)和数字媒体创意工程(二)之分,但是到了我们这届,就没有一二之分了,直接把数字媒体创意工程(二)改名换姓成了计算机科学与技术(三),名字是改了,招生名额也划分过去了,但是招生简章上却没有改过来,这就让我误以为今年还是找那么多人,所以算是被坑了一回啊。

关于备考

  说实话,上海大学这个专业应为是自己开设的二级学科,报考的人数不像其他计算机专业那么火爆,所以相对好考,而且学校的题出的也是十分简单,所以备考给各位小朋友几个建议

  • 别着急忙慌开始复习专业课 专业课可以说是所有科目里最不重要的科目没有之一,甚至政治都比他重要,为什么?因为考的真的太简单,这么说吧我们考的这一年,专业课的试题与去年的相似度98%以上,要知道拿着卷子满眼望去都是原题那是一种啥感觉。专业课暑假以后开始复习都不算晚。指定的林福宗的课本看起来很深奥,其实并不要去深究原理,只要把概念记住就行,因为不会去考你深奥的东西,最难的也就一个霍夫曼编码,其余的全是可以死记硬背的东西,但是书一定要完整过个一两遍。然后就是刷题了,后面我给大家准备的备考资料里有几套题库,大家看完我觉得也就差不多了,大家如果想刷更多的上百度文库一搜多的是。

  • 数学一定要下功夫 考理工专业的同学应该都清楚,数学那真的是最最最最最重要的科目没有之一了,为啥这么说,所有的科目里数学最难,所有的科目里数学分值最高,一道大题十几分,就是选择题也都5分起,错不起啊,数学如何提高,高中的经验就是刷题刷题刷题,每天沉浸在高数,线代,概率与统计的海洋里!而且数学的战线一定是最长的,即便是最后两个月复习政治的时候也最好保证每天两到三个小时的数学刷题时间

  • 英语怎么学

    • 单词天天背咯
    • 阅读天天做咯
    • 作文隔三差五写一篇咯 英语这个真没什么啰嗦的,说实话,基础好高分,基础差就那样,可以提高的空间不是很大,觉得如果你能在保证你英语肯定过线的前提下花更多时间在数学上比较靠谱
  • 政治头大了 政治也没有那么可怕,这里给大家推荐一个老师,徐涛,人好玩儿,讲的东西也挺好玩儿,不会像其他老师的课听着听着睡着了,政治说实话选择题是关键,选择题分高政治分数自然高,后面的大题大家都半径八两,很多人最怕后面的政治大题,因为讲不来官话套话,没关系,最后一个月背书的时候你就知道,你真的是社会主义接班人。不管是肖秀荣的肖四肖八还是徐涛的小黄书,大家选择一本早点开始背就行了,两本书任何一本你只要背个八九不离十了大题也就不是什么问题了

最后!!!!

我在考研过程中自己也是写了很多笔记的,也收集了不少考研资料,因为自己写字丑,所以还特意都编辑好了转成了PDF,这里面包括了我的专业课笔记,数学笔记,还有一些题库跟PPT,之前自己在闲鱼上卖给那些考研的小伙伴,基本也回本了,后来看到居然有人在淘宝上卖我的资料,我就气不过了,今天写这篇博客,把我的这些资料无偿奉献给大家,也不希望大家以后花那些冤枉钱给那些无良商家做贡献!

一些去年同学的成绩截图

image title

image title

image title
在这里插入图片描述

在这里插入图片描述
在这里插入图片描述
在这里插入图片描述

在这里插入图片描述
在这里插入图片描述
在这里插入图片描述
后面给大家分享我所有的考研资料,百度云盘链接,如果链接失效的话请大家在这里留言,我会过来重新发链接的