前沿
不积跬步,无以至千里;不积小流,无以成将海。本文的目的想搜集各种好的文章,学习过程中遇到的问题,不断的总结、实战来提升自己的能力。 本文github地址github.com/zilicheOwns…,尽管往上面提交吧,贡献出你们的一份力量。
1. gradle相关学习
最近一直在怼Android的gradle插件,写了个view防止快速点击的插件,考虑了并发编译,增量编译,使用了ASM插桩,目前有groovy和kotlin版本。直戳「FunctionPlugin」,持续更新中。
记录分享一下最近gradle的学习过程。遇到了很多坑,发现最合理的学习方法就是看源码和官方文档,百度google可以用,但要拒绝ctrlC & ctrlV,一定要经过自己验证得出自己的结论,否则很容易被坑,事倍功半,得不偿失。
-
Android修炼手册 对于gradle插件原理,执行过程。gradle打包apk的过程介绍的非常详细。认真学下来,有很大的收获。感谢博主分享。
-
Hunter 比较好的开源学习项目
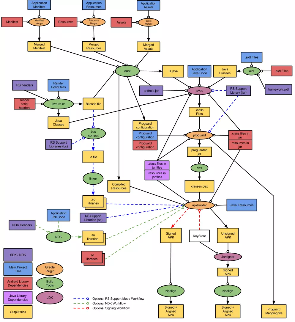
2. Build Workflow
gradle打包流程图

3. A&Q
- plugin 如何调试?

- 打开Edit Configurations
- 创建remote,-agentlib:jdwp=transport=dt_socket,server=y,suspend=n,address=5005,这里address自己定。选择Use module classpath。
- 终端命令gradle clean assembleDebug -Dorg.gradle.debug=true --no-daemon 直到看到 > Starting Daemon 出现。
- 点击调试,就会进入调试模式,打上断点就可以调试了。
- Extension 在apply中取值为什么取不到?
class DemoPlugin implements Plugin<Project> {
String APT_OPTION_NAME = "moduleName"
@Override
void apply(Project project) {
//为什么singleExtension取不到值
SingleExtension singleExt = project.extensions.create("singleExt", SingleExtension.class)
project.logger.error("singleExt is " + singleExt.debug)
}
}
之前我在apply方法去取singleExtension的值,然后传给transform,发现这样是取不到值的,当build.gradle apply:':com.example.demoplugin'执行这行代码的时候会走插件的apply方法,extension还没执行,所以取不到值。那要到什么时候才能取得到呢?可以等到掉transform的时候去取,执行到transformTask的时候extension已经执行完了。
- 有些看到只有application引用插件,library不引用,也还看到application/library都引用了插件,是每个module的build.gradle都需要引用,还是只需要在application引用?
这个先看transform的ScopeType, 这里我用了SCOPE_FULL_PROJECT。SCOPE_FULL_PROJECT包含了PROJECT,SUB_PROJECTS,EXTERNAL_LIBRARIES。
enum Scope implements ScopeType {
/** Only the project (module) content */
PROJECT(0x01),
/** Only the sub-projects (other modules) */
SUB_PROJECTS(0x04),
/** Only the external libraries */
EXTERNAL_LIBRARIES(0x10),
/** Code that is being tested by the current variant, including dependencies */
TESTED_CODE(0x20),
/** Local or remote dependencies that are provided-only */
PROVIDED_ONLY(0x40),
/**
* Only the project's local dependencies (local jars)
*
* @deprecated local dependencies are now processed as {@link #EXTERNAL_LIBRARIES}
*/
@Deprecated
PROJECT_LOCAL_DEPS(0x02),
/**
* Only the sub-projects's local dependencies (local jars).
*
* @deprecated local dependencies are now processed as {@link #EXTERNAL_LIBRARIES}
*/
@Deprecated
SUB_PROJECTS_LOCAL_DEPS(0x08);
//transform
@Override
Set<? super QualifiedContent.Scope> getScopes() {
return TransformManager.SCOPE_FULL_PROJECT
}
public static final Set<Scope> SCOPE_FULL_PROJECT =
Sets.immutableEnumSet(
Scope.PROJECT,
Scope.SUB_PROJECTS,
Scope.EXTERNAL_LIBRARIES);
在app/build.gradle引用插件,其他modlue不应用插件,配置SCOPE_FULL_PROJECT,本module(app)会当成Directory输入,而其他module会当成第三方jar输入。也会全部扫描。如果说你在所有的module要引用插件,module都当成Directory输入的话需要重新配置Scope。但是第三方jar要在app module处理。怎么输入可以自定义,至于那种好,仁者见仁,智者见智,只在一处引用对于协同开发来说好一点点,但缺点是哪怕是改了一个文件,都得扫描解压jar遍历处理class文件,然后压缩。directory输入不需要解压缩,性能自然要好一些。缺点就是每个地方都需要引用插件。
- ASM技术晦涩难懂,有什么好的学习技巧?
Android studio安装插件ASM Bytecode Outline。先编译你的Java文件,然后右键打开选择面板。就可以看到字节码,和asm生成的字节码了。直接拷贝用就可以了。
