首页
沸点
课程
数据标注
HOT
AI Coding
更多
直播
活动
APP
插件
直播
活动
APP
插件
搜索历史
清空
创作者中心
写文章
发沸点
写笔记
写代码
草稿箱
创作灵感
查看更多
登录
注册
android长按事件的执行流程
yhffvvv
2019-09-26
91
阅读1分钟
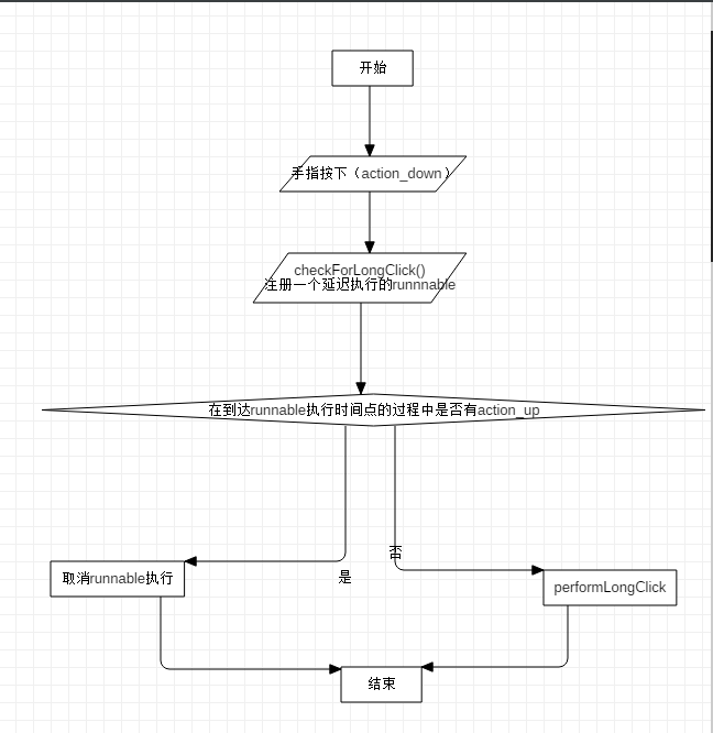
之前在面试的时候有问到这个问题,在这里用一个流程图记录一下
yhffvvv
4
文章
2.8k
阅读
0
粉丝
目录
收起