手机软件系统测试用例设计举例

621 阅读8分钟
1.等价类分析法

等价类划分方法针对手机状态大致可以分几个类:

  • 按键类(等价法):有效输入和无效输入(有效输入指UM和菜单指示;无效输入指测试菜单功能此时没有定义的按键和用户动作);
  • 外部中断类(等价法):常用、不常用以及无效

1.常用:来电和来消息(短信、彩信、PUSH消息);掀合盖;侧键;耳机&FM;情景模式;电量不足
2.不常用:充电;闹钟&记事本&关机时间&整点报时提示;Icon&动画显示;Icon&动画刷新;编辑界面&pop显示框输入为空或满;编辑界面&pop显示框状态输入法默认&字符编码默认;失效SIM卡;大容量等SIM卡兼容;排序;号码识别
3.无效:“资料读取中.....”;“复制中....”;“请稍后再试”
  • 存储器类

1.等价法分类:读或写;不读或不写
2.因果法分类:先SIM卡后手机;先手机后SIM卡;提示用户选择存储器
3.操作分类:读、写、新增、删除、复制(先删除后新增;先新增后删除)
  • 状态类:正确;错误;变更;用户设定变更

举例-:短消息发送功能:
英文:Default  7-bit alphabet(over 160 chaeacters)
合法等价类:0-160
非法等价类:>160
The quick fox jumps  over  the lazy  brown  dog

中文:UCS-2 alphabet(over 70  characters)
合法等价类:0-70
非法等价类:>70

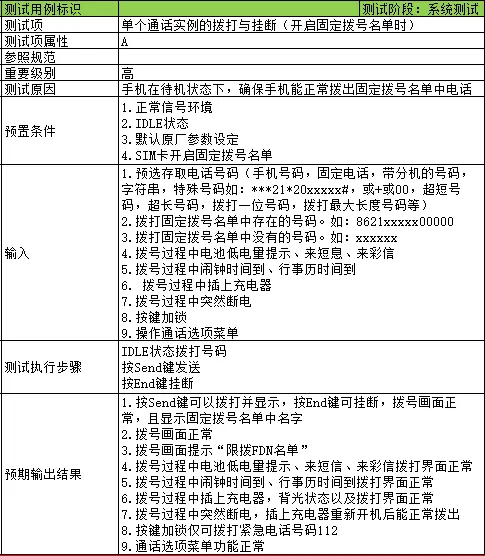
举例二:单个通话实例的拨打和挂断(供参考)







2.边界值分析
  • 首先用7列的LCD显示屏,软件可以显示7列汉字,如果换成8列汉字的显示屏,那么,如果软件格式化处理比较僵化,可能依然显示7个汉字。这样,软件的实现,与LCD的规格不符合。因此,需要考虑LCD屏幕的规格,依据边界值方法设计用例

1.LCD屏幕上有效显示区域4行每行8汉字,可考虑编辑超过4行每行超过16字符情形来进行测试。
2.LCD列边界值需要考虑:7个汉字,8个汉字,9个汉字行边界值:31个汉字,32个汉字,33个汉字
  • SIM卡名片簿姓名超长(20个英文字符),号码超长情形,新增和查看用户姓名由学员完成该作业:

1、注意等价类和边界值的用例设计方法
2、关注LCD的显示格式问题
3、关注新增、查看两种功能的结合,可能新增姓名是正确的,但是查看的格式错误
3.错误猜测法
  • 利用手机闹钟重响的例子引入错误猜测法基本概念,讲解错误猜测法的意义

未接来电29通,内存中规划的分区一直分配被占用。即使同一号码也同样占用资源。假设此时第30通电话正好为来电号码不显示,即“来电号码未知”或境外来电号码隐藏时(国外保护个人隐私,自动开启来电号码隐藏功能),可能会出现BUG,实际情况证明,此时会出现Reset问题。

同样道理,推断第一通电话如果为“来电号码未知”,也可能出现上述问题。

  • 通常手机解决方案中sunplus、雅马哈和弦芯片发声。为了降低成本采用DSP策略纯软件发声(如果采用硬件独立声音控制芯片,不会出现下面问题),此时测试中就猜测当手机设定闹钟时,闹钟时间到后,确定为重响,此时用户进入铃声选择-浏览-播放时,这时候铃声控制软件会出现资源冲突,可能出现BUG。测试结果是出现RESET或者浏览铃声无响铃的结果。
  • 比如,设定闹钟铃声,在IDLE下闹钟响铃未处理(响铃一分钟后,铃声停止,系统进入另外一种状态,菜单提示为闹钟是否重响?),待钤声响完后按两次SKL键(确定键),(第一次确定要重响,第二次应该返回IDLE状态),再次进入"钤声设定"/"钤声类型",此时任选一铃声都没有声音
4.判定表法
  • 若手机用户欠费或停机,则不允许主被叫,表示为判定表如下:(供参考)


  • 区别手机掉网、搜网、飘网、SIM卡座松动问题(供参考)


5.流程分析方法


  • 1-手动/自动选网模式;11-自动注册并显示已有网络服务2-手动模式(选网模式的一种);3-搜寻到HPLMN(归属网络)及FPLMN(禁止网络);6-频段搜索;7-自动选择频段;8-手动选择频段900或1800;(新手机才有频段手动选择)4-选择FPLMN;5-注册FPLMN
路径:

path1:1-11
path2:1-2-3-4-5-1-11
path3:1-2-3-6-8-9-10-1-11
path4:1-2-3-6-7-9-10-1-11
  • 彩信发送功能

1.终端发送MMS,如果是终端到终端,那么以WSP(无线会话协议)协议编码送到WAP网关;如果终端到应用服务器(发送Email),则以IP协议发送到IP网关;
2.WAP网关或IP网关都以HTTP协议与MMS中继器通信,文件内容传给中继器
3.中继器将文件送往MMS服务器,并以MIME格式存储。(MIME的格式可以被手机终端识别并显示,并且可以被Email客户端浏览并显示的文件格式)
4.如果MMS接收方为手机终端,MMS服务器调用号码以及相关路由信息,并进行数据分析,判断终端支持能力和承载能力,如果终端不支持MMS,只通过短消息格式发文字部分;如果终端支持MMS,直接发送MIME格式的文件到手机终端。
5.如果,发送到Email服务器,系统通过路由选择,把MIME格式的文件发送到Email地址所在的服务器。
6.该MMS支持的媒体格式包括文本、铃声、图片;文本没有上限64K,包括64K;铃声单首最大为64K,包括64K,最多支持5页;单页图片最大64K,最多5页

测试用例设计

利用流程分析法,测试分析时需要考虑以下几点:

1.彩信发送测试时需要考虑基于WAP业务实现和基于IP网关的流程差异

2.MMS服务器数据分析并确定处理方法时需要考虑终端到终端的情形和终端到应用的业务情形

3.确定终端到终端的情形下,还需要考虑终端是否支持MMS发送



实例讲解手机软件测试用例设计分析如下

通常手机软件测试用例可以分为如下几类:

1.基本功能测试用例设计

基本功能是指手机软件向手机用户提供的最小的、可以进行的所有简单操作的集合。

基本功能测试是指测试工程师在被测试的手机上进行实际操作,来验证操作是否可行,操作的结果是否满足设计要求,如果不满足,就要报告错误。具体操作例如:接电话、打电话、发送普通短信、接收普通短信、发送彩信,接收彩信、播放静态音乐文件(MP3),播放一段视频文件,等等

以“短消息SMS”功能为例,基本功能测试的用例可以从如下方面进行考虑:(供参考)


2.交互测试

所谓交互测试是指当手机不同的两个或者多个功能之间交互的时候,对手机所应该处的状态或者行为进行测试,被测手机的状态或者行为应该有需求设计中的要求相一致

交互测试的测试用例可以从如下方面考虑:(供参考)


3.临界测试

所谓临界测试是指当手机的某些可用资源达到或者超过理论允许的极大值时,在手机上继续进行某种操作时候的测试,此时手机的行为应该是友好的,可被使用者接受的,应该与需求分析的要求相符合

临界测试的测试用例可以从如下方面考虑:(供参考)


4.压力测试

压力测试一般是指在比较短的一段时间内,被测手机执行比较多的任务或者操作,来检测被测手机承受压力的能力

压测测试的测试用例可以从如下方面考虑:(供参考)