原创: Kevin改变世界的点滴 Kevin改变世界的点滴 昨天
大家好,我是Kevin。这是2019年第127篇原创
今天PMTalk的电商系统上线了。从页面购买权限到店铺电商系统上线,我们总共花了2个星期。14个工作日的累计加班与测试,聊聊我们是如何在这个项目中贯穿MVP的思路。
从购买流程到店铺系统
在PMTalk第一期决定做支付的时候,我们首先想的是如何让用户可以支付购买。而不是微信转账、红包的方式。
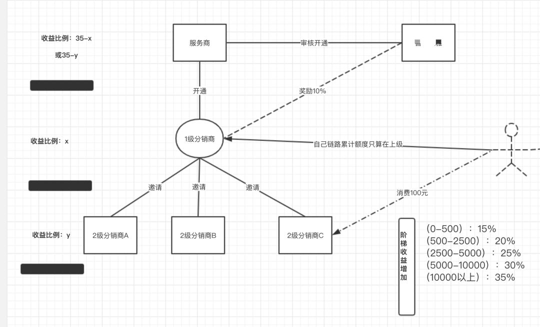
而业务上,又希望不仅能够跑通支付。还要可以支持用户分销、分润。
所以基于支付的底层,我们建立对分销的提现、比例配置、链路设置的逻辑。
用户路径如下

、
用户的购买路径分别是

前台页面:
商品详情页、海报页面(支付入口)、个人订单查询、邀请好友(分销入口)。
后台功能:
商品banner配置、详情页配置、商品数量、上架时间配置、价格设置、海报设置、二维码设置、订单管理
因为在分销链路上,存在一对多、多对多的用户上下级关系。所以我们在MVP选择了导出的方式解决运营与客服售后和数据压力。在没有报表模块下,我们只做了营业额、订单数量的2个字段。

通过导出订单与报表数据,运营人员手工筛选需要处理账户与订单。分析每日数据报表。
迭代店铺系统打造
随着分销系统上线,随着业务逐渐扩展,第一版本的MVP分销支付系统已经不能满足需求。如下3个问题
SKU的配置问题
通过配置多个商品购买页,第一是增加了运营的引导工作,第二是商品不方便用户切换。
导致某个单品推的好就订单量高,没有推则业绩平平甚至是没有订单。
物流问题
用户下单后,在第一版本订单系统中只能看到支付结果,但并不能查询到物流。增加了客服压力同时也增加了退货率。
商品管理问题
由于存在分会与直营,只能通过手动excel的方式导出数据查询各地分会与招商,加大了错误率与人工成本。
所以运营急需要能够销售多个商品的店铺系统。
在店铺系统搭建,考虑业务需求。我们还是以MVP产品设计思考出发,增加了如下路径

第一个是增加了角色与权限的功能,方便店铺负责人管理与查看数据。其次是优化了商品的展示,方便用户快速查阅其他产品。
优化的设计页面如下

在这一套上线后,唯一需要增加时间的是从商品分销到支持店铺与商品分销。整套对象从商品变成店铺。
同时考虑到店铺支持多个管理者,从产品设计上支持店铺配置与名称、logo配置。在设计风格上也更偏向年轻,复合大部分店铺创建者需求。同时店铺系统支持物流查询,在没有WMS的模块下。我们只做了物流部分,由于库存
为什么要自己做电商系统?
在做电商系统这个项目前,团队一直在争论是购买第三方标准服务还是自建。
由于产品出身,我们认为账户体系与内容生态的粘性肯定是自建电商系统会好。并且评估了当前的电商系统涉及的模块与业务需求复杂度
选择第三方:
优势:
快速使用、商品购买、物流查询打通
几乎满足所有购买流程与退货刘
劣势:
付费
账户体系不同,无法与社区内容生态打通
大部分功能暂时不需要使用
业务不得不高度融合第三方,未来很难抽离。
自建:
优势:
打通社区内容生态、增加用户拉新方式
需求满足,解决团队最难的业务问题
劣势:
开发成本与开发时间
不稳定、用户体验在早期差
后期维护、反复迭代
但由于产品快速定义了MVP的电商产品设计后,我们在能允许的时间里选择做了自建。
当然自建这条路是一个不归路。后续一旦有新的需求就需要迭代,甚至是重构。但正是因为团队是严格考虑到PMTalk的产品体系,自建后对后续的数据打通、广告推送都有好处。
好,今天的分享就在这里。
当当购物我的著作—产品之光小程序
我的原创书籍,如果你正在寻找产品经理的入门书籍,欢迎选择它。

3个影响你产品经理职业发展的计划
1.每天一款app知识星球
2.产品经理职业技能训练
3.教你学会用产品经理的思维写作社群
2019年,让我们继续前进!