一、集合简介
Scala 中拥有多种集合类型,主要分为可变的和不可变的集合两大类:
-
可变集合: 可以被修改。即可以更改,添加,删除集合中的元素;
-
不可变集合类:不能被修改。对集合执行更改,添加或删除操作都会返回一个新的集合,而不是修改原来的集合。
二、集合结构
Scala 中的大部分集合类都存在三类变体,分别位于 scala.collection, scala.collection.immutable, scala.collection.mutable 包中。还有部分集合类位于 scala.collection.generic 包下。
- scala.collection.immutable :包是中的集合是不可变的;
- scala.collection.mutable :包中的集合是可变的;
- scala.collection :包中的集合,既可以是可变的,也可以是不可变的。
val sortSet = scala.collection.SortedSet(1, 2, 3, 4, 5)
val mutableSet = collection.mutable.SortedSet(1, 2, 3, 4, 5)
val immutableSet = collection.immutable.SortedSet(1, 2, 3, 4, 5)
如果你仅写了 Set 而没有加任何前缀也没有进行任何 import,则 Scala 默认采用不可变集合类。
scala> Set(1,2,3,4,5)
res0: scala.collection.immutable.Set[Int] = Set(5, 1, 2, 3, 4)
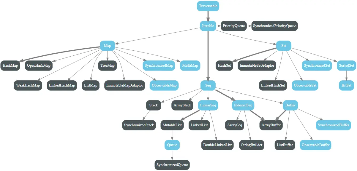
3.1 scala.collection
scala.collection 包中所有集合如下图:
3.2 scala.collection.mutable
scala.collection.mutable 包中所有集合如下图:
3.2 scala.collection.immutable
scala.collection.immutable 包中所有集合如下图:
三、Trait Traversable
Scala 中所有集合的顶层实现是 Traversable 。它唯一的抽象方法是 foreach:
def foreach[U](f: Elem => U)
实现 Traversable 的集合类只需要实现这个抽象方法,其他方法可以从 Traversable 继承。Traversable 中的所有可用方法如下:
| 方法 | 作用 |
|---|---|
| Abstract Method: | |
xs foreach f |
为 xs 的每个元素执行函数 f |
| Addition: | |
xs ++ ys |
一个包含 xs 和 ys 中所有元素的新的集合。 ys 是一个 Traversable 或 Iterator。 |
| Maps: | |
xs map f |
对 xs 中每一个元素应用函数 f,并返回一个新的集合 |
xs flatMap f |
对 xs 中每一个元素应用函数 f,最后将结果合并成一个新的集合 |
xs collect f |
对 xs 中每一个元素调用偏函数 f,并返回一个新的集合 |
| Conversions: | |
xs.toArray |
将集合转化为一个 Array |
xs.toList |
将集合转化为一个 List |
xs.toIterable |
将集合转化为一个 Iterable |
xs.toSeq |
将集合转化为一个 Seq |
xs.toIndexedSeq |
将集合转化为一个 IndexedSeq |
xs.toStream |
将集合转化为一个延迟计算的流 |
xs.toSet |
将集合转化为一个 Set |
xs.toMap |
将一个(key, value)对的集合转化为一个 Map。 如果当前集合的元素类型不是(key, value)对形式, 则报静态类型错误。 |
| Copying: | |
xs copyToBuffer buf |
拷贝集合中所有元素到缓存 buf |
xs copyToArray(arr,s,n) |
从索引 s 开始,将集合中最多 n 个元素复制到数组 arr。 最后两个参数是可选的。 |
| Size info: | |
xs.isEmpty |
判断集合是否为空 |
xs.nonEmpty |
判断集合是否包含元素 |
xs.size |
返回集合中元素的个数 |
xs.hasDefiniteSize |
如果 xs 具有有限大小,则为真。 |
| Element Retrieval: | |
xs.head |
返回集合中的第一个元素(如果无序,则随机返回) |
xs.headOption |
以 Option 的方式返回集合中的第一个元素, 如果集合为空则返回 None |
xs.last |
返回集合中的最后一个元素(如果无序,则随机返回) |
xs.lastOption |
以 Option 的方式返回集合中的最后一个元素, 如果集合为空则返回 None |
xs find p |
以 Option 的方式返回满足条件 p 的第一个元素, 如果都不满足则返回 None |
| Subcollection: | |
xs.tail |
除了第一个元素之外的其他元素组成的集合 |
xs.init |
除了最后一个元素之外的其他元素组成的集合 |
xs slice (from, to) |
返回给定索引范围之内的元素组成的集合 (包含 from 位置的元素但不包含 to 位置的元素) |
xs take n |
返回 xs 的前 n 个元素组成的集合(如果无序,则返回任意 n 个元素) |
xs drop n |
返回 xs 的后 n 个元素组成的集合(如果无序,则返回任意 n 个元素) |
xs takeWhile p |
从第一个元素开始查找满足条件 p 的元素, 直到遇到一个不满足条件的元素,返回所有遍历到的值。 |
xs dropWhile p |
从第一个元素开始查找满足条件 p 的元素, 直到遇到一个不满足条件的元素,返回所有未遍历到的值。 |
xs filter p |
返回满足条件 p 的所有元素的集合 |
xs withFilter p |
集合的非严格的过滤器。后续对 xs 调用方法 map、flatMap 以及 withFilter 都只用作于满足条件 p 的元素,而忽略其他元素 |
xs filterNot p |
返回不满足条件 p 的所有元素组成的集合 |
| Subdivisions: | |
xs splitAt n |
在给定位置拆分集合,返回一个集合对 (xs take n, xs drop n) |
xs span p |
根据给定条件拆分集合,返回一个集合对 (xs takeWhile p, xs dropWhile p)。即遍历元素,直到遇到第一个不符合条件的值则结束遍历,将遍历到的值和未遍历到的值分别放入两个集合返回。 |
xs partition p |
按照筛选条件对元素进行分组 |
xs groupBy f |
根据鉴别器函数 f 将 xs 划分为集合映射 |
| Element Conditions: | |
xs forall p |
判断集合中所有的元素是否都满足条件 p |
xs exists p |
判断集合中是否存在一个元素满足条件 p |
xs count p |
xs 中满足条件 p 的元素的个数 |
| Folds: | |
(z /: xs) (op) |
以 z 为初始值,从左到右对 xs 中的元素执行操作为 op 的归约操作 |
(xs :\ z) (op) |
以 z 为初始值,从右到左对 xs 中的元素执行操作为 op 的归约操作 |
xs.foldLeft(z) (op) |
同 (z /: xs) (op) |
xs.foldRight(z) (op) |
同 (xs :\ z) (op) |
xs reduceLeft op |
从左到右对 xs 中的元素执行操作为 op 的归约操作 |
xs reduceRight op |
从右到左对 xs 中的元素执行操作为 op 的归约操作 |
| Specific Folds: | |
xs.sum |
累计求和 |
xs.product |
累计求积 |
xs.min |
xs 中的最小值 |
xs.max |
xs 中的最大值 |
| String: | |
xs addString (b, start, sep, end) |
向 StringBuilder b 中添加一个字符串, 该字符串包含 xs 的所有元素。start、seq 和 end 都是可选的,seq 为分隔符,start 为开始符号,end 为结束符号。 |
xs mkString (start, seq, end) |
将集合转化为一个字符串。start、seq 和 end 都是可选的,seq 为分隔符,start 为开始符号,end 为结束符号。 |
xs.stringPrefix |
返回 xs.toString 字符串开头的集合名称 |
| Views: | |
xs.view |
生成 xs 的视图 |
xs view (from, to) |
生成 xs 上指定索引范围内元素的视图 |
下面为部分方法的使用示例:
scala> List(1, 2, 3, 4, 5, 6).collect { case i if i % 2 == 0 => i * 10 }
res0: List[Int] = List(20, 40, 60)
scala> List(1, 2, 3, 4, 5, 6).withFilter(_ % 2 == 0).map(_ * 10)
res1: List[Int] = List(20, 40, 60)
scala> (10 /: List(1, 2, 3)) (_ + _)
res2: Int = 16
scala> List(1, 2, 3, -4, 5) takeWhile (_ > 0)
res3: List[Int] = List(1, 2, 3)
scala> List(1, 2, 3, -4, 5) span (_ > 0)
res4: (List[Int], List[Int]) = (List(1, 2, 3),List(-4, 5))
scala> List(1, 2, 3).mkString("[","-","]")
res5: String = [1-2-3]
四、Trait Iterable
Scala 中所有的集合都直接或者间接实现了 Iterable 特质,Iterable 拓展自 Traversable,并额外定义了部分方法:
| 方法 | 作用 |
|---|---|
| Abstract Method: | |
xs.iterator |
返回一个迭代器,用于遍历 xs 中的元素, 与 foreach 遍历元素的顺序相同。 |
| Other Iterators: | |
xs grouped size |
返回一个固定大小的迭代器 |
xs sliding size |
返回一个固定大小的滑动窗口的迭代器 |
| Subcollections: | |
xs takeRigtht n |
返回 xs 中最后 n 个元素组成的集合(如果无序,则返回任意 n 个元素组成的集合) |
xs dropRight n |
返回 xs 中除了最后 n 个元素外的部分 |
| Zippers: | |
xs zip ys |
返回 xs 和 ys 的对应位置上的元素对组成的集合 |
xs zipAll (ys, x, y) |
返回 xs 和 ys 的对应位置上的元素对组成的集合。其中较短的序列通过附加元素 x 或 y 来扩展以匹配较长的序列。 |
xs.zipWithIndex |
返回一个由 xs 中元素及其索引所组成的元素对的集合 |
| Comparison: | |
xs sameElements ys |
测试 xs 和 ys 是否包含相同顺序的相同元素 |
所有方法示例如下:
scala> List(1, 2, 3).iterator.reduce(_ * _ * 10)
res0: Int = 600
scala> List("a","b","c","d","e") grouped 2 foreach println
List(a, b)
List(c, d)
List(e)
scala> List("a","b","c","d","e") sliding 2 foreach println
List(a, b)
List(b, c)
List(c, d)
List(d, e)
scala> List("a","b","c","d","e").takeRight(3)
res1: List[String] = List(c, d, e)
scala> List("a","b","c","d","e").dropRight(3)
res2: List[String] = List(a, b)
scala> List("a","b","c").zip(List(1,2,3))
res3: List[(String, Int)] = List((a,1), (b,2), (c,3))
scala> List("a","b","c","d").zipAll(List(1,2,3),"",4)
res4: List[(String, Int)] = List((a,1), (b,2), (c,3), (d,4))
scala> List("a","b","c").zipAll(List(1,2,3,4),"d","")
res5: List[(String, Any)] = List((a,1), (b,2), (c,3), (d,4))
scala> List("a", "b", "c").zipWithIndex
res6: List[(String, Int)] = List((a,0), (b,1), (c,2))
scala> List("a", "b") sameElements List("a", "b")
res7: Boolean = true
scala> List("a", "b") sameElements List("b", "a")
res8: Boolean = false
五、修改集合
当你想对集合添加或者删除元素,需要根据不同的集合类型选择不同的操作符号:
| 操作符 | 描述 | 集合类型 |
|---|---|---|
| coll(k) 即 coll.apply(k) |
获取指定位置的元素 | Seq, Map |
| coll :+ elem elem +: coll |
向集合末尾或者集合头增加元素 | Seq |
| coll + elem coll + (e1, e2, ...) |
追加元素 | Seq, Map |
| coll - elem coll - (e1, e2, ...) |
删除元素 | Set, Map, ArrayBuffer |
| coll ++ coll2 coll2 ++: coll |
合并集合 | Iterable |
| coll -- coll2 | 移除 coll 中包含的 coll2 中的元素 | Set, Map, ArrayBuffer |
| elem :: lst lst2 :: lst |
把指定列表 (lst2) 或者元素 (elem) 添加到列表 (lst) 头部 | List |
| list ::: list2 | 合并 List | List |
| set | set2 set & set2 set &~ set2 |
并集、交集、差集 | Set |
| coll += elem coll += (e1, e2, ...) coll ++= coll2 coll -= elem coll -= (e1, e2, ...) coll --= coll2 |
添加或者删除元素,并将修改后的结果赋值给集合本身 | 可变集合 |
| elem +=: coll coll2 ++=: coll |
在集合头部追加元素或集合 | ArrayBuffer |
参考资料
更多大数据系列文章可以参见 GitHub 开源项目: 大数据入门指南