一、简介
Storm-Redis 提供了 Storm 与 Redis 的集成支持,你只需要引入对应的依赖即可使用:
<dependency>
<groupId>org.apache.storm</groupId>
<artifactId>storm-redis</artifactId>
<version>${storm.version}</version>
<type>jar</type>
</dependency>
Storm-Redis 使用 Jedis 为 Redis 客户端,并提供了如下三个基本的 Bolt 实现:
- RedisLookupBolt:从 Redis 中查询数据;
- RedisStoreBolt:存储数据到 Redis;
- RedisFilterBolt : 查询符合条件的数据;
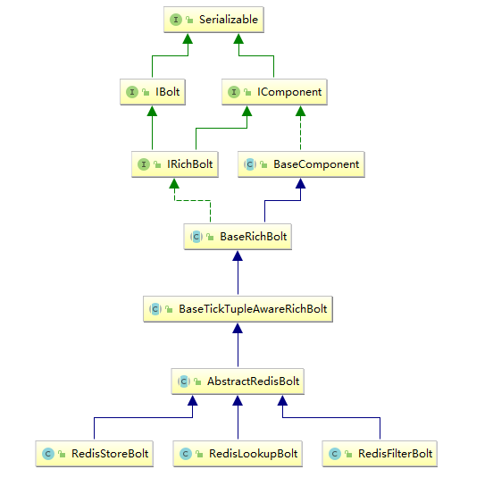
RedisLookupBolt、RedisStoreBolt、RedisFilterBolt 均继承自 AbstractRedisBolt 抽象类。我们可以通过继承该抽象类,实现自定义 RedisBolt,进行功能的拓展。
二、集成案例
2.1 项目结构
这里首先给出一个集成案例:进行词频统计并将最后的结果存储到 Redis。项目结构如下:

用例源码下载地址:storm-redis-integration
2.2 项目依赖
项目主要依赖如下:
<properties>
<storm.version>1.2.2</storm.version>
</properties>
<dependencies>
<dependency>
<groupId>org.apache.storm</groupId>
<artifactId>storm-core</artifactId>
<version>${storm.version}</version>
</dependency>
<dependency>
<groupId>org.apache.storm</groupId>
<artifactId>storm-redis</artifactId>
<version>${storm.version}</version>
</dependency>
</dependencies>
2.3 DataSourceSpout
/**
* 产生词频样本的数据源
*/
public class DataSourceSpout extends BaseRichSpout {
private List<String> list = Arrays.asList("Spark", "Hadoop", "HBase", "Storm", "Flink", "Hive");
private SpoutOutputCollector spoutOutputCollector;
@Override
public void open(Map map, TopologyContext topologyContext, SpoutOutputCollector spoutOutputCollector) {
this.spoutOutputCollector = spoutOutputCollector;
}
@Override
public void nextTuple() {
// 模拟产生数据
String lineData = productData();
spoutOutputCollector.emit(new Values(lineData));
Utils.sleep(1000);
}
@Override
public void declareOutputFields(OutputFieldsDeclarer outputFieldsDeclarer) {
outputFieldsDeclarer.declare(new Fields("line"));
}
/**
* 模拟数据
*/
private String productData() {
Collections.shuffle(list);
Random random = new Random();
int endIndex = random.nextInt(list.size()) % (list.size()) + 1;
return StringUtils.join(list.toArray(), "\t", 0, endIndex);
}
}
产生的模拟数据格式如下:
Spark HBase
Hive Flink Storm Hadoop HBase Spark
Flink
HBase Storm
HBase Hadoop Hive Flink
HBase Flink Hive Storm
Hive Flink Hadoop
HBase Hive
Hadoop Spark HBase Storm
2.4 SplitBolt
/**
* 将每行数据按照指定分隔符进行拆分
*/
public class SplitBolt extends BaseRichBolt {
private OutputCollector collector;
@Override
public void prepare(Map stormConf, TopologyContext context, OutputCollector collector) {
this.collector = collector;
}
@Override
public void execute(Tuple input) {
String line = input.getStringByField("line");
String[] words = line.split("\t");
for (String word : words) {
collector.emit(new Values(word, String.valueOf(1)));
}
}
@Override
public void declareOutputFields(OutputFieldsDeclarer declarer) {
declarer.declare(new Fields("word", "count"));
}
}
2.5 CountBolt
/**
* 进行词频统计
*/
public class CountBolt extends BaseRichBolt {
private Map<String, Integer> counts = new HashMap<>();
private OutputCollector collector;
@Override
public void prepare(Map stormConf, TopologyContext context, OutputCollector collector) {
this.collector=collector;
}
@Override
public void execute(Tuple input) {
String word = input.getStringByField("word");
Integer count = counts.get(word);
if (count == null) {
count = 0;
}
count++;
counts.put(word, count);
// 输出
collector.emit(new Values(word, String.valueOf(count)));
}
@Override
public void declareOutputFields(OutputFieldsDeclarer declarer) {
declarer.declare(new Fields("word", "count"));
}
}
2.6 WordCountStoreMapper
实现 RedisStoreMapper 接口,定义 tuple 与 Redis 中数据的映射关系:即需要指定 tuple 中的哪个字段为 key,哪个字段为 value,并且存储到 Redis 的何种数据结构中。
/**
* 定义 tuple 与 Redis 中数据的映射关系
*/
public class WordCountStoreMapper implements RedisStoreMapper {
private RedisDataTypeDescription description;
private final String hashKey = "wordCount";
public WordCountStoreMapper() {
description = new RedisDataTypeDescription(
RedisDataTypeDescription.RedisDataType.HASH, hashKey);
}
@Override
public RedisDataTypeDescription getDataTypeDescription() {
return description;
}
@Override
public String getKeyFromTuple(ITuple tuple) {
return tuple.getStringByField("word");
}
@Override
public String getValueFromTuple(ITuple tuple) {
return tuple.getStringByField("count");
}
}
2.7 WordCountToRedisApp
/**
* 进行词频统计 并将统计结果存储到 Redis 中
*/
public class WordCountToRedisApp {
private static final String DATA_SOURCE_SPOUT = "dataSourceSpout";
private static final String SPLIT_BOLT = "splitBolt";
private static final String COUNT_BOLT = "countBolt";
private static final String STORE_BOLT = "storeBolt";
//在实际开发中这些参数可以将通过外部传入 使得程序更加灵活
private static final String REDIS_HOST = "192.168.200.226";
private static final int REDIS_PORT = 6379;
public static void main(String[] args) {
TopologyBuilder builder = new TopologyBuilder();
builder.setSpout(DATA_SOURCE_SPOUT, new DataSourceSpout());
// split
builder.setBolt(SPLIT_BOLT, new SplitBolt()).shuffleGrouping(DATA_SOURCE_SPOUT);
// count
builder.setBolt(COUNT_BOLT, new CountBolt()).shuffleGrouping(SPLIT_BOLT);
// save to redis
JedisPoolConfig poolConfig = new JedisPoolConfig.Builder()
.setHost(REDIS_HOST).setPort(REDIS_PORT).build();
RedisStoreMapper storeMapper = new WordCountStoreMapper();
RedisStoreBolt storeBolt = new RedisStoreBolt(poolConfig, storeMapper);
builder.setBolt(STORE_BOLT, storeBolt).shuffleGrouping(COUNT_BOLT);
// 如果外部传参 cluster 则代表线上环境启动否则代表本地启动
if (args.length > 0 && args[0].equals("cluster")) {
try {
StormSubmitter.submitTopology("ClusterWordCountToRedisApp", new Config(), builder.createTopology());
} catch (AlreadyAliveException | InvalidTopologyException | AuthorizationException e) {
e.printStackTrace();
}
} else {
LocalCluster cluster = new LocalCluster();
cluster.submitTopology("LocalWordCountToRedisApp",
new Config(), builder.createTopology());
}
}
}
2.8 启动测试
可以用直接使用本地模式运行,也可以打包后提交到服务器集群运行。本仓库提供的源码默认采用 maven-shade-plugin 进行打包,打包命令如下:
# mvn clean package -D maven.test.skip=true
启动后,查看 Redis 中的数据:

三、storm-redis 实现原理
3.1 AbstractRedisBolt
RedisLookupBolt、RedisStoreBolt、RedisFilterBolt 均继承自 AbstractRedisBolt 抽象类,和我们自定义实现 Bolt 一样,AbstractRedisBolt 间接继承自 BaseRichBolt。

AbstractRedisBolt 中比较重要的是 prepare 方法,在该方法中通过外部传入的 jedis 连接池配置 ( jedisPoolConfig/jedisClusterConfig) 创建用于管理 Jedis 实例的容器 JedisCommandsInstanceContainer。
public abstract class AbstractRedisBolt extends BaseTickTupleAwareRichBolt {
protected OutputCollector collector;
private transient JedisCommandsInstanceContainer container;
private JedisPoolConfig jedisPoolConfig;
private JedisClusterConfig jedisClusterConfig;
......
@Override
public void prepare(Map map, TopologyContext topologyContext, OutputCollector collector) {
// FIXME: stores map (stormConf), topologyContext and expose these to derived classes
this.collector = collector;
if (jedisPoolConfig != null) {
this.container = JedisCommandsContainerBuilder.build(jedisPoolConfig);
} else if (jedisClusterConfig != null) {
this.container = JedisCommandsContainerBuilder.build(jedisClusterConfig);
} else {
throw new IllegalArgumentException("Jedis configuration not found");
}
}
.......
}
JedisCommandsInstanceContainer 的 build() 方法如下,实际上就是创建 JedisPool 或 JedisCluster 并传入容器中。
public static JedisCommandsInstanceContainer build(JedisPoolConfig config) {
JedisPool jedisPool = new JedisPool(DEFAULT_POOL_CONFIG, config.getHost(), config.getPort(), config.getTimeout(), config.getPassword(), config.getDatabase());
return new JedisContainer(jedisPool);
}
public static JedisCommandsInstanceContainer build(JedisClusterConfig config) {
JedisCluster jedisCluster = new JedisCluster(config.getNodes(), config.getTimeout(), config.getTimeout(), config.getMaxRedirections(), config.getPassword(), DEFAULT_POOL_CONFIG);
return new JedisClusterContainer(jedisCluster);
}
3.2 RedisStoreBolt和RedisLookupBolt
RedisStoreBolt 中比较重要的是 process 方法,该方法主要从 storeMapper 中获取传入 key/value 的值,并按照其存储类型 dataType 调用 jedisCommand 的对应方法进行存储。
RedisLookupBolt 的实现基本类似,从 lookupMapper 中获取传入的 key 值,并进行查询操作。
public class RedisStoreBolt extends AbstractRedisBolt {
private final RedisStoreMapper storeMapper;
private final RedisDataTypeDescription.RedisDataType dataType;
private final String additionalKey;
public RedisStoreBolt(JedisPoolConfig config, RedisStoreMapper storeMapper) {
super(config);
this.storeMapper = storeMapper;
RedisDataTypeDescription dataTypeDescription = storeMapper.getDataTypeDescription();
this.dataType = dataTypeDescription.getDataType();
this.additionalKey = dataTypeDescription.getAdditionalKey();
}
public RedisStoreBolt(JedisClusterConfig config, RedisStoreMapper storeMapper) {
super(config);
this.storeMapper = storeMapper;
RedisDataTypeDescription dataTypeDescription = storeMapper.getDataTypeDescription();
this.dataType = dataTypeDescription.getDataType();
this.additionalKey = dataTypeDescription.getAdditionalKey();
}
@Override
public void process(Tuple input) {
String key = storeMapper.getKeyFromTuple(input);
String value = storeMapper.getValueFromTuple(input);
JedisCommands jedisCommand = null;
try {
jedisCommand = getInstance();
switch (dataType) {
case STRING:
jedisCommand.set(key, value);
break;
case LIST:
jedisCommand.rpush(key, value);
break;
case HASH:
jedisCommand.hset(additionalKey, key, value);
break;
case SET:
jedisCommand.sadd(key, value);
break;
case SORTED_SET:
jedisCommand.zadd(additionalKey, Double.valueOf(value), key);
break;
case HYPER_LOG_LOG:
jedisCommand.pfadd(key, value);
break;
case GEO:
String[] array = value.split(":");
if (array.length != 2) {
throw new IllegalArgumentException("value structure should be longitude:latitude");
}
double longitude = Double.valueOf(array[0]);
double latitude = Double.valueOf(array[1]);
jedisCommand.geoadd(additionalKey, longitude, latitude, key);
break;
default:
throw new IllegalArgumentException("Cannot process such data type: " + dataType);
}
collector.ack(input);
} catch (Exception e) {
this.collector.reportError(e);
this.collector.fail(input);
} finally {
returnInstance(jedisCommand);
}
}
.........
}
3.3 JedisCommands
JedisCommands 接口中定义了所有的 Redis 客户端命令,它有以下三个实现类,分别是 Jedis、JedisCluster、ShardedJedis。Strom 中主要使用前两种实现类,具体调用哪一个实现类来执行命令,由传入的是 jedisPoolConfig 还是 jedisClusterConfig 来决定。

3.4 RedisMapper 和 TupleMapper
RedisMapper 和 TupleMapper 定义了 tuple 和 Redis 中的数据如何进行映射转换。

1. TupleMapper
TupleMapper 主要定义了两个方法:
-
getKeyFromTuple(ITuple tuple): 从 tuple 中获取那个字段作为 Key;
-
getValueFromTuple(ITuple tuple):从 tuple 中获取那个字段作为 Value;
2. RedisMapper
定义了获取数据类型的方法 getDataTypeDescription(),RedisDataTypeDescription 中 RedisDataType 枚举类定义了所有可用的 Redis 数据类型:
public class RedisDataTypeDescription implements Serializable {
public enum RedisDataType { STRING, HASH, LIST, SET, SORTED_SET, HYPER_LOG_LOG, GEO }
......
}
3. RedisStoreMapper
RedisStoreMapper 继承 TupleMapper 和 RedisMapper 接口,用于数据存储时,没有定义额外方法。
4. RedisLookupMapper
RedisLookupMapper 继承 TupleMapper 和 RedisMapper 接口:
- 定义了 declareOutputFields 方法,声明输出的字段。
- 定义了 toTuple 方法,将查询结果组装为 Storm 的 Values 的集合,并用于发送。
下面的例子表示从输入 Tuple 的获取 word 字段作为 key,使用 RedisLookupBolt 进行查询后,将 key 和查询结果 value 组装为 values 并发送到下一个处理单元。
class WordCountRedisLookupMapper implements RedisLookupMapper {
private RedisDataTypeDescription description;
private final String hashKey = "wordCount";
public WordCountRedisLookupMapper() {
description = new RedisDataTypeDescription(
RedisDataTypeDescription.RedisDataType.HASH, hashKey);
}
@Override
public List<Values> toTuple(ITuple input, Object value) {
String member = getKeyFromTuple(input);
List<Values> values = Lists.newArrayList();
values.add(new Values(member, value));
return values;
}
@Override
public void declareOutputFields(OutputFieldsDeclarer declarer) {
declarer.declare(new Fields("wordName", "count"));
}
@Override
public RedisDataTypeDescription getDataTypeDescription() {
return description;
}
@Override
public String getKeyFromTuple(ITuple tuple) {
return tuple.getStringByField("word");
}
@Override
public String getValueFromTuple(ITuple tuple) {
return null;
}
}
5. RedisFilterMapper
RedisFilterMapper 继承 TupleMapper 和 RedisMapper 接口,用于查询数据时,定义了 declareOutputFields 方法,声明输出的字段。如下面的实现:
@Override
public void declareOutputFields(OutputFieldsDeclarer declarer) {
declarer.declare(new Fields("wordName", "count"));
}
四、自定义RedisBolt实现词频统计
4.1 实现原理
自定义 RedisBolt:主要利用 Redis 中哈希结构的 hincrby key field 命令进行词频统计。在 Redis 中 hincrby 的执行效果如下。hincrby 可以将字段按照指定的值进行递增,如果该字段不存在的话,还会新建该字段,并赋值为 0。通过这个命令可以非常轻松的实现词频统计功能。
redis> HSET myhash field 5
(integer) 1
redis> HINCRBY myhash field 1
(integer) 6
redis> HINCRBY myhash field -1
(integer) 5
redis> HINCRBY myhash field -10
(integer) -5
redis>
4.2 项目结构

4.3 自定义RedisBolt的代码实现
/**
* 自定义 RedisBolt 利用 Redis 的哈希数据结构的 hincrby key field 命令进行词频统计
*/
public class RedisCountStoreBolt extends AbstractRedisBolt {
private final RedisStoreMapper storeMapper;
private final RedisDataTypeDescription.RedisDataType dataType;
private final String additionalKey;
public RedisCountStoreBolt(JedisPoolConfig config, RedisStoreMapper storeMapper) {
super(config);
this.storeMapper = storeMapper;
RedisDataTypeDescription dataTypeDescription = storeMapper.getDataTypeDescription();
this.dataType = dataTypeDescription.getDataType();
this.additionalKey = dataTypeDescription.getAdditionalKey();
}
@Override
protected void process(Tuple tuple) {
String key = storeMapper.getKeyFromTuple(tuple);
String value = storeMapper.getValueFromTuple(tuple);
JedisCommands jedisCommand = null;
try {
jedisCommand = getInstance();
if (dataType == RedisDataTypeDescription.RedisDataType.HASH) {
jedisCommand.hincrBy(additionalKey, key, Long.valueOf(value));
} else {
throw new IllegalArgumentException("Cannot process such data type for Count: " + dataType);
}
collector.ack(tuple);
} catch (Exception e) {
this.collector.reportError(e);
this.collector.fail(tuple);
} finally {
returnInstance(jedisCommand);
}
}
@Override
public void declareOutputFields(OutputFieldsDeclarer declarer) {
}
}
4.4 CustomRedisCountApp
/**
* 利用自定义的 RedisBolt 实现词频统计
*/
public class CustomRedisCountApp {
private static final String DATA_SOURCE_SPOUT = "dataSourceSpout";
private static final String SPLIT_BOLT = "splitBolt";
private static final String STORE_BOLT = "storeBolt";
private static final String REDIS_HOST = "192.168.200.226";
private static final int REDIS_PORT = 6379;
public static void main(String[] args) {
TopologyBuilder builder = new TopologyBuilder();
builder.setSpout(DATA_SOURCE_SPOUT, new DataSourceSpout());
// split
builder.setBolt(SPLIT_BOLT, new SplitBolt()).shuffleGrouping(DATA_SOURCE_SPOUT);
// save to redis and count
JedisPoolConfig poolConfig = new JedisPoolConfig.Builder()
.setHost(REDIS_HOST).setPort(REDIS_PORT).build();
RedisStoreMapper storeMapper = new WordCountStoreMapper();
RedisCountStoreBolt countStoreBolt = new RedisCountStoreBolt(poolConfig, storeMapper);
builder.setBolt(STORE_BOLT, countStoreBolt).shuffleGrouping(SPLIT_BOLT);
// 如果外部传参 cluster 则代表线上环境启动,否则代表本地启动
if (args.length > 0 && args[0].equals("cluster")) {
try {
StormSubmitter.submitTopology("ClusterCustomRedisCountApp", new Config(), builder.createTopology());
} catch (AlreadyAliveException | InvalidTopologyException | AuthorizationException e) {
e.printStackTrace();
}
} else {
LocalCluster cluster = new LocalCluster();
cluster.submitTopology("LocalCustomRedisCountApp",
new Config(), builder.createTopology());
}
}
}
参考资料
更多大数据系列文章可以参见 GitHub 开源项目: 大数据入门指南
