生成定制化的JSDoc文档

4,963 阅读5分钟

背景

前两周接到一个需求,为我们的公共接口库生成一篇文档,主要是老大觉得这么重要的库连篇像样的文档都没有,来一个新人都要口耳相传忒费劲QAQ。在网上搜了些自动化识别js并生成文档的第三方工具,最终选择了JSDoc。

JSDoc功能描述

JSDoc 是一个根据 javascript 文件中注释信息,生成 JavaScript 应用程序或库、模块的 API 文档 的工具。本文就不赘述JSDoc的具体使用了,主要是想讲一下基于JSDoc已有的强大功能,如何再增加一些定(ji)制(lei)的配置,同时带大家一起看一下源码。

先看一下JSDoc生成的文档的样子:

上面这张是用JSDoc的模板工具minama生成的文档,可以看到他的功能有以下几个:

  • Home首页,jsdoc支持用一个markdown文档来展示这个页面
  • Class、module等分类,jsdoc会通过注释的块标签来识别当前组件属于哪一个类别
  • Class里面的F,jsdoc会自动解析类里的function(前提是带注释),并按照注释来展示方法的一些特性
  • source,可以看到每个方法里还有source,对应的在哪个文件,多少行,点击还能看到对应的代码
  • ...

新增功能

以上这些功能是jsdoc的主要功能,可以说已经很强大了,但是呢,依据业务(老大)的要求,我们的jsdoc新增了如下功能:

  • 可以通过config.json文件来配置首页的名称
  • 可以在home下添加额外的菜单(jsdoc提供额外的菜单,但是只能跳转到其他外链)
  • 可以解析markdown文件,这里说的解析实际上是把遍历出来的markdown文件单独处理,因为jsdoc只能处理js文件,特别是他源码里还写死了includePattern: '.+\\.js(doc|x)?|md$',当然这里我们也做了修改
  • 将解析出来的markdown文件根据名称放在相应类或者全局文档下面,jsdoc的分类和文件的路径没有任何关系,这导致我们会需要依据文档名称去分类
  • 生成总览markdown,这个markdown展示了文档里的所有类和方法,并加上了他们的description和href,使用户能对文档有个初步的了解
  • 新增资源文档存放,实际上是将一些静态资源也输出到jsdoc生成的文档目录里
  • 对特殊注释做了nav的标识,比如对当注释中只有未添加注释时,将该分类标红,用来提示开发同学哪些文件需要添加注释了
  • ...

JSDoc原理

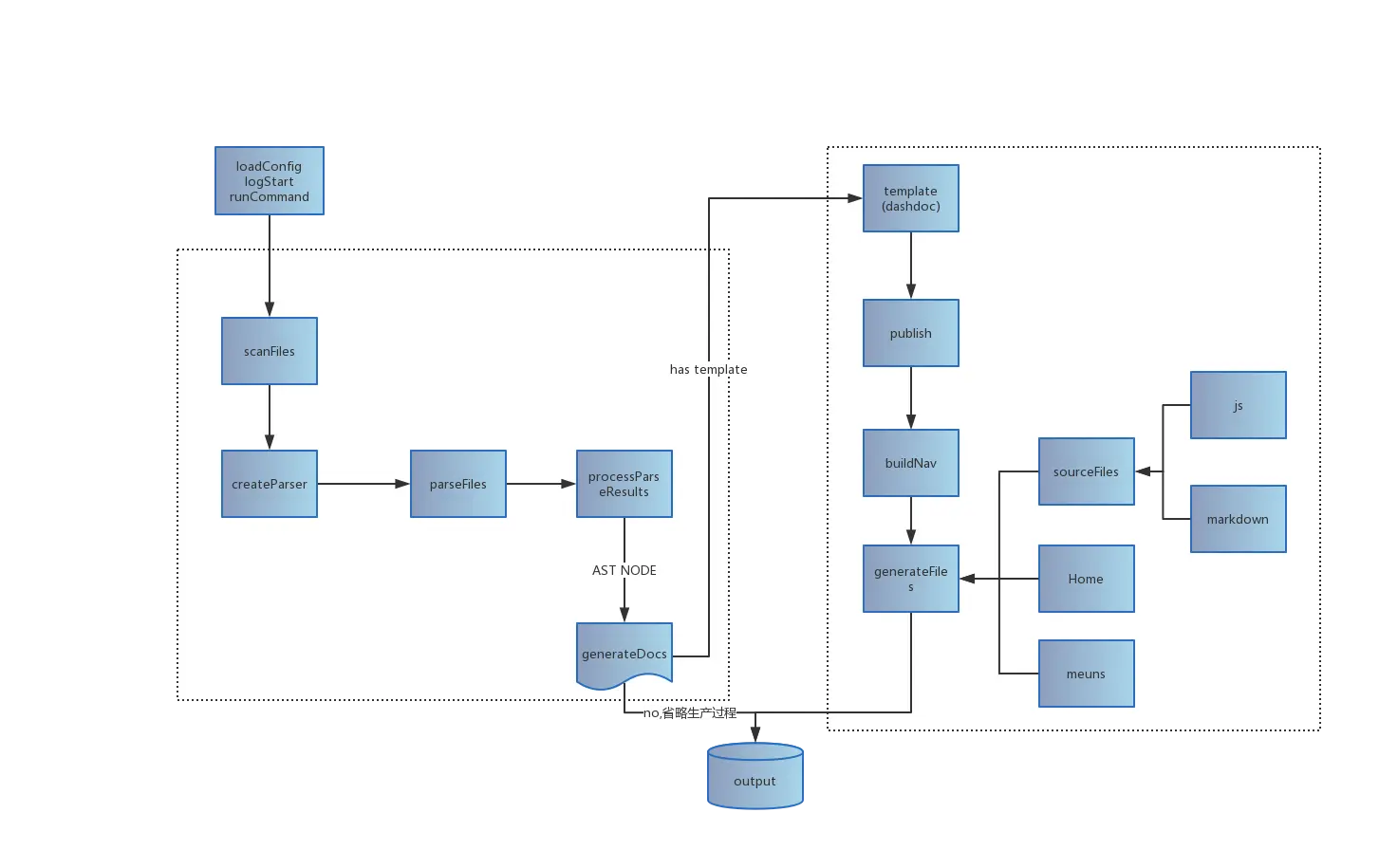
这里附上一张我之前画的jsdoc的工作原理图,没有深入,只是很简单的做了下分析

可以看到流程图分为了左右两部分,我们一起来看下

  • 左上角的入口方法是对jsdoc的配置文件解析、加载日志系统并开始执行文件解析
  • 然后是通过你配置的入口文件,对文件进行一个递归遍历,分别是创建解析方法、解析文件、生成结果,最终会生成一个AST
  • 然后将生成的结果传给generateDocs方法,通过判断配置文件里是否有模板地址来选择将结果交给谁
  • 这里我们用了docdash,实际上我们的大部分功能增加和修改都是在docdash里去做的,将jsdoc给的结果去做一些可视化的呈现。
  • docdash会暴露一个publish方法,依次会去生成左侧的导航栏、各个解析好的html和markdown文件,将这些文件最终放在配置文件里写的输出目录里

源码分析

首先是jsdoc在node_modules/jsdoc/lib/jsdoc/config.js中做了includePattern的默认配置,这里我们给正则添加md结尾的识别

接下来直接到了渲染部分,我们用到了docdash模板,以上的代码是docdash的publish.js里来渲染nav模块,我们可以看到除过global,其他都是用buildMemberNav方法去渲染,上边还有判断是否是全局文档,通过文件名称的前缀为GLobal_来识别,把这部分放在对应的目录下面

这块呢我们实现了

  • 可以在home下添加额外的菜单
  • 可以通过config.json文件来配置首页的名称
  • Global_前缀的markdown文件放在全局目录下

这块呢是在上面我们看到的buildMemberNav方法里添加的用来生成总览的方法,对结果遍历生成一个表格来展示所有的方法和简述。还有一部分是对注释的内容做了判断来标识未写注释的文件,以及通过文件名来判断是否有文件名前缀的markdown文件和某类名一样的情况,有的话会把这个markdown文件放在对应的类下面,这块就不展示了

  • 生成总览markdown
  • 对特殊注释做了nav的标识
  • 将文件名前缀和类名一样的markdown文件放在对应的类目录下

这块是通过node的fs.writeFileSync去将各个类及md文件输出成html文件,包含了首页、总览、md及各个模块

jsdoc会对文件进行遍历并解析,我们前面在includePattern中放开了对md文档的限制,在这块,需要对这类文件做处理,否则jsdoc会将md文件按照js文件的方式解析。

这里我们新建了一个全局变量用来存储这些md文件的路径,最终的docdash里去生成这些md文件对应的html

  • 可以解析markdown文件

以上是对jsdoc输出做的一些功能上的添加,希望这些分析能对大家生成一份js文档有帮助。