1. Spring MVC介绍
提到MVC,参与过Web应用程序开发的同学都很熟悉,它是展现层(也可以理解成直接展现给用户的那一层)开发的一种架构模式,M全称是Model,指的是数据模型,V全称是View,指的是视图页面,如JSP、Thymeleaf等,C全称是Controller,指的是控制器,用来处理用户在客户端(浏览器)发起的请求。
Spring MVC就是基于MVC模式实现,能够帮你构建像Spring框架那样灵活和松耦合的Web应用程序。
也就是说,Spring MVC是基于Spring的,它主要用来开发Web应用程序。
2. Spring MVC请求流程
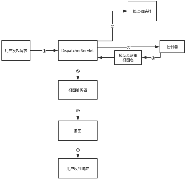
在Web应用程序中,请求是必不可少的,每次请求由用户(客户端)发起,到用户(客户端)接收到响应结束,下图展示了一个请求在Spring MVC中所经历的每个流程:

接下来我们对图中的每个流程做下讲解:
- 请求离开浏览器时(图中的①),会带有用户所请求内容的信息,比如请求的URL和提交的表单信息。
- 然后进入到请求的第一站,即Spring的DispatcherServlet,它的任务是将请求发送给Spring MVC控制器。
- 因为在应用程序中会有多个控制器,因此DispatcherServlet会查询一个或多个处理器映射(handler mapping),处理器映射会根据请求所携带的URL来确定应该将请求发送给哪个控制器(图中的②)。
- 确定好控制器后,DispatcherServlet会将请求发送给确定好的控制器,然后等待控制器处理用户提交的信息,不过一般情况下,控制器本身几乎不处理工作,而是将业务逻辑委托给一个或多个服务对象进行处理(图中的③)。
- 控制器完成业务逻辑处理后,通常会产生一些模型(Model)信息,这些信息需要返回给用户并在浏览器上显示,为了更友好的展示这些信息,比如以Html形式展示,我们需要将信息发送给一个视图(View),比如JSP、Thymeleaf。
- 控制器所做的最后一件事就是将模型数据打包,并且标示出用于渲染输出的视图名,它会将请求连同模型和视图名发送回DispatcherServlet(图中的④),不过控制器只会返回一个视图的逻辑名称,而不是返回具体的某个特定视图,这个逻辑名称将会用来查找产生结果的真正视图。DispatcherServlet会使用视图解析器(view resolver)来将逻辑视图名匹配为某个特定视图(图中的⑤),比如JSP或者Thymeleaf。
- 请求的最后一站是视图的实现(图中的⑥),在这里视图将使用模型数据渲染输出,这个输出会通过响应对象传递给用户/客户端(图中的⑦)。
了解了Spring MVC的请求流程后,我们来接着了解下如何搭建和配置Spring MVC项目。
3. 搭建Spring MVC项目
我们仍然延用之前博客中新建的spring-action项目,有兴趣的同学可以看下本系列的前11篇博客或者直接下载源码:github.com/zwwhnly/spr…。
3.1 添加依赖
要想使用Spring MVC,首先我们需要在pom.xml中添加如下依赖:
<dependency>
<groupId>org.springframework</groupId>
<artifactId>spring-webmvc</artifactId>
<version>4.3.18.RELEASE</version>
</dependency>
<!-- 其他Web依赖 -->
<dependency>
<groupId>javax.servlet</groupId>
<artifactId>jstl</artifactId>
<version>1.2</version>
</dependency>
<dependency>
<groupId>javax.servlet</groupId>
<artifactId>javax.servlet-api</artifactId>
<version>4.0.1</version>
<scope>provided</scope>
</dependency>
因为后面要将项目部署到Tomcat,所以我们在pom.xml中配置下打包方式为war包:
<packaging>war</packaging>
<build>
<plugins>
<!--其他配置-->
<plugin>
<groupId>org.apache.maven.plugins</groupId>
<artifactId>maven-war-plugin</artifactId>
<version>3.2.3</version>
<configuration>
<failOnMissingWebXml>false</failOnMissingWebXml>
</configuration>
</plugin>
</plugins>
</build>
3.2 新建演示页面
在src/main/resources下新建views目录,然后在此目录下新建index.jsp页面如下所示:
<%@ page contentType="text/html;charset=UTF-8" language="java" pageEncoding="UTF-8" %>
<html>
<head>
<title>Spring MVC</title>
</head>
<body>
<pre>
Welcome to Spring MVC world
</pre>
</body>
</html>
这里可能存在的问题是,右键新建JSP文件时,没有JSP文件模板,就像下面这样:

解决方案如下所示:
依次点击File--Project Structure,打开Project Structure对话框,左侧选中Modules,然后点击+号,选择Web



此时再次右键新增JSP文件,就会看到JSP文件模板:

此时项目根目录会生成1个web文件夹,可以将其删除。


3.3 Spring MVC配置
新建配置类MyMvcConfig如下所示:
package chapter05.config;
import org.springframework.context.annotation.Bean;
import org.springframework.context.annotation.ComponentScan;
import org.springframework.context.annotation.Configuration;
import org.springframework.web.servlet.config.annotation.EnableWebMvc;
import org.springframework.web.servlet.view.InternalResourceViewResolver;
import org.springframework.web.servlet.view.JstlView;
/**
* Spring MVC配置
*/
@Configuration
@EnableWebMvc
@ComponentScan("chapter05")
public class MyMvcConfig {
/**
* 视图解析器配置
*
* @return
*/
@Bean
public InternalResourceViewResolver viewResolver() {
InternalResourceViewResolver viewResolver = new InternalResourceViewResolver();
viewResolver.setPrefix("/WEB-INF/classes/views/");
viewResolver.setSuffix(".jsp");
viewResolver.setViewClass(JstlView.class);
return viewResolver;
}
}
注意事项:
1)该配置类使用了@EnableWebMvc注解来启用Spring MVC,它会开启一些默认配置。
2)该配置类配置了视图解析器,这里我们配置的是JSP的视图解析器。
视图解析器中,我们设置了前缀和后缀,如果控制器中返回的逻辑视图名称是index,实际渲染时找的视图就是/WEB-INF/classes/views/index.jsp,为什么设置的前缀是/WEB-INF/classes/views/而不是/src/main/resources/views/呢,那是因为项目编译完运行时的目录是/WEB-INF/classes/views/。

如果编译完成该目录下没有jsp文件,则需要在pom.xml中添加如下配置:
<build>
<resources>
<resource>
<directory>src/main/resources</directory>
<includes>
<include>**/*.jsp</include>
<include>**/*.js</include>
</includes>
</resource>
</resources>
</build>
3.4 Web配置
新建Web配置类WebInitializer如下所示:
package chapter05.config;
import org.springframework.web.WebApplicationInitializer;
import org.springframework.web.context.support.AnnotationConfigWebApplicationContext;
import org.springframework.web.servlet.DispatcherServlet;
import javax.servlet.ServletContext;
import javax.servlet.ServletException;
import javax.servlet.ServletRegistration.Dynamic;
public class WebInitializer implements WebApplicationInitializer {
@Override
public void onStartup(ServletContext servletContext) throws ServletException {
AnnotationConfigWebApplicationContext context = new AnnotationConfigWebApplicationContext();
context.register(MyMvcConfig.class);
context.setServletContext(servletContext);
Dynamic servlet = servletContext.addServlet("dispatcher", new DispatcherServlet(context));
servlet.addMapping("/");
servlet.setLoadOnStartup(1);
}
}
这里重点要关注的是,该类实现了接口WebApplicationInitializer并重写了onStartup()方法,WebApplicationInitializer类是Spring提供用来配置Servlet 3.0+版本配置的接口,从而可以替代掉web.xml。
3.5 新建控制器
新建控制器HelloController如下所示:
package chapter05.controller;
import org.springframework.stereotype.Controller;
import org.springframework.web.bind.annotation.RequestMapping;
@Controller
public class HelloController {
@RequestMapping("/index")
public String hello() {
// 这里返回的逻辑视图名
return "index";
}
}
上面代码中的@Controller注解声明这是1个控制器,@RequestMapping("/index")用来配置URL映射,现在问题来了,我们如何查看代码的运行效果呢?
这就涉及到了项目打包和项目部署,我们继续往下看。
4. 项目部署到Tomcat中
4.1 打包(war包)
因为我们的项目是通过Maven管理的,在pom.xml中也配置了打包方式为war包和打包插件,所以我们可以在IDEA的右侧找到Maven资源管理器,然后如下图所示,点击clean:

然后再点击package:


最后生成的war包如下所示:

这就是我们要部署到Tomcat中的war包。
4.2 Tomcat安装及部署
既然要部署到Tomcat中,那么就有2个问题需要解答:
- 什么是Tomcat?
- Tomcat如何安装?
先回答第1个问题,Tomcat是一个免费的开放源代码的轻量级的Web应用服务器,如果你接触过.NET的Web开发,它就类似于IIS。
再回答第2个问题,可以参考如下步骤安装Tomcat。
打开Tomcat官网,找到你要下载的Tomcat版本,我这里选择的是Tomcat 8.5.45 Released版本:

然后选择合适的版本下载,因为我的开发机器是Windows 64位操作系统,所以我选择的是如下所示的版本:

下载完成后,将其解压到你喜欢的目录,我解压到的目录是E:\Tools\apache-tomcat-8.5.45-windows-x64\apache-tomcat-8.5.45,解压完成后长如下这样:

其中webapps就是网站要部署的目录。
安装完成后,考虑的问题就是如何启动Tomcat?
第1种方法是双击bin目录下的tomcat8.exe:


然后在浏览器输入地址http://localhost:8080/,看到如下界面,代表Tomcat安装部署成功。

使用这种方法的缺点就是,如果把tomcat8.exe打开的窗口关闭了,Tomcat也就关闭了,非常不方便,因此建议使用第2种方法,将Tomcat安装成一个后台服务,让其在后台运行,操作方法如下所示:
依次打开计算机--属性--高级系统设置--高级--环境变量,新增系统变量:
变量名:CATALINA_HOME
变量值:E:\Tools\apache-tomcat-8.5.45-windows-x64\apache-tomcat-8.5.45(你将Tomcat解压的目录)

然后编辑系统变量Path,在其最后添加如下内容:
;%CATALINA_HOME%\lib;%CATALINA_HOME%\bin

然后以管理员身份打开cmd窗口,切换到Tomcat的bin目录,执行命令:service.bat install。

然后打开Windows的服务列表,会看到一个Tomcat8的服务:

将服务修改成自动启动并启动该服务即可在后台一直运行Tomcat服务器。

如果你好奇新建的系统变量为什么必须是CATALINA_HOME,那么可以用记事本打开bin目录下的service.bat,看到如下内容你就明白了:

从上图也可以看出,运行Tomcat需要依赖环境变量JAVA_HOME(配置JAVA SDK路径),不过我之前已经配置过了,如下所示:

4.3 将war包部署到Tomcat中
将之前打包好的spring-action-1.0-SNAPSHOT.war复制到Tomcat的webapps目录:

因为我们的Tomcat服务器设置成了后台运行,过一会该目录就会生成1个和war包名相同的spring-action-1.0-SNAPSHOT文件夹,目录结构如下所示:

我们的代码和JSP视图文件都在WEB-INF目录下的classes文件夹下:

在浏览器中输入地址http://localhost:8080/spring-action-1.0-SNAPSHOT/index,页面展示如下所示:

5. 源码及参考
源码地址:github.com/zwwhnly/spr…,欢迎下载。
Craig Walls 《Spring实战(第4版)》
汪云飞《Java EE开发的颠覆者:Spring Boot实战》