前言
Instant-run是Android Studio 2.0开始引入的新特性,它的作用是使开发者在开发时的改动可以很快地被应用,节省开发者的时间。当改动了代码之后,不需要进行完整的构建过程生成新的apk并且重新安装,只是把涉及到改动的部分push到设备上,某些情况下甚至都不需要重启当前Activity,马上就可以看到改动。牛逼啊,简直黑科技。
hotfix(热更新)的使用场景类似instant-run,所以有些hotfix框架的实现也借鉴了instant-run的思想。
使用
使用instant-run要求Android Studio版本不低于2.0、用于构建的Android gradle插件版本不低于2.0.0(就是build.gradle里的classpath 'com.android.tools.build:gradle:x.x.x')、minSdkVersion不低于21。
对AS和gradle构建插件有版本要求是因为instant-run的实现需要介入并修改原来的构建过程,对sdk有要求是因为加载patch的要求。
满足环境要求后,在第一次点AS的run按钮完整安装app后,旁边会有一个闪电状的按钮,后面接着在工程里开发,随时可以按这个按钮应用instant-run。

instant-run加载更新有三种方式:hotswap、coldswap、warmswap
hotswap
如果只是改动现有方法的实现逻辑,instant-run会自动应用hotswap,不需要重启就可以看到实际改动。
比如现在有如下一个Activity:
public class MainActivity extends Activity implements View.OnClickListener {
private TextView mTv;
private int count = 0;
@Override
protected void onCreate(Bundle savedInstanceState) {
super.onCreate(savedInstanceState);
mTv = new TextView(this);
mTv.setText("click me!");
mTv.setOnClickListener(this);
setContentView(mTv);
}
private void toBeFix() {
Toast.makeText(this, "origin count: " + count, Toast.LENGTH_SHORT).show();
}
@Override
public void onClick(View v) {
toBeFix();
count++;
}
}
整个界面就是一个简单的Textview,点击了会弹出一个toast。现在把按钮点击两次,会依次弹出toast:
origin count: 0
origin count: 1
然后简单地把toBeFix中的文案改掉:
private void toBeFix() {
Toast.makeText(this, "change count: " + count, Toast.LENGTH_SHORT).show();
}
应用instant-run,Activity没有任何变化,但是再点击按钮,弹出来的toast变成了:
change count: 2
文案确实发生变成了改变后的文案,而且count在之前的基础上递增,说明Activity确实还是之前的实例,没有重启数据也没有丢。这个行为就类似线上hotfix,在用户无感知的情况下替换掉实际的实现逻辑。
如果发现每次都重启了,参考这个回答关掉每次自动重启的设置
warmswap
当改变的不止是代码,还涉及到资源文件的变动,就做不到像hotswap一样在不影响当前Activity的情况下应用变动了。AS会生成一个新的resources._ap(类似正常构建过程中资源的打包)推到设备上,然后重启当前Activity来使新的资源能生效。
coldswap
如果不符合上面hotswap和warmswap的条件,比如说增加或者删减了方法、修改了类的集成关系、修改了AndroidManifest等,就会应用coldswap。
coldswap也是会把改动部分推送到设备上,然后会重启整个app,才能看到变动。
原理
以下分析基于Android Studio 3.2、Android gradle插件3.2.1
概述
insatnu-run的目的是使在代码或者资源改动之后,不用进行完整的编译和重新安装也能在设备上看到改动,为了实现这个目标,它主要做了下面几件事:
- 介入构建过程,把instant-run框架的jar包打进我们正在开发的应用的apk包里,目的是把instant-run的服务在app中跑起来
- 打进apk中的instant-run.jar中有个contentProvider,它在我们的应用中被启动后会打开一个LocalServerSocket并监听,等待AS进行通讯
- AS通过adb工具跟我们app中上面提到的socket进行通讯,发送实现定义好的各种消息,app会做出相应的动作。相当于一个Server/Client架构,server跑在我们的app里,client跑在AS里
- gradle插件把本次改动的对应产物生成后,AS中的client负责把产物通过adb推送到设备上,server根据本次类型是hot、warm还是cold决定要不要hack当前应用的AssertManager以及重启Activity或者应用
- 整个过程涉及Android的gradle插件、Android Studio中的instant-run client、打进我们app中的instant-run runtime之间的同步和数据互传
- 整个过程需要Android Studio深层参与,所以不像正常的build可以用./gradlew assembleDebug这个命令行的方式来进行,instant-run只能通过AS来执行
整体流程
上面讲到的所有事情,可以用下图概括:

下面两个图描述了针对gradle插件构建过程的修改和注入:
原始的构建过程如下:

引入instant-run后的构建过程如下:

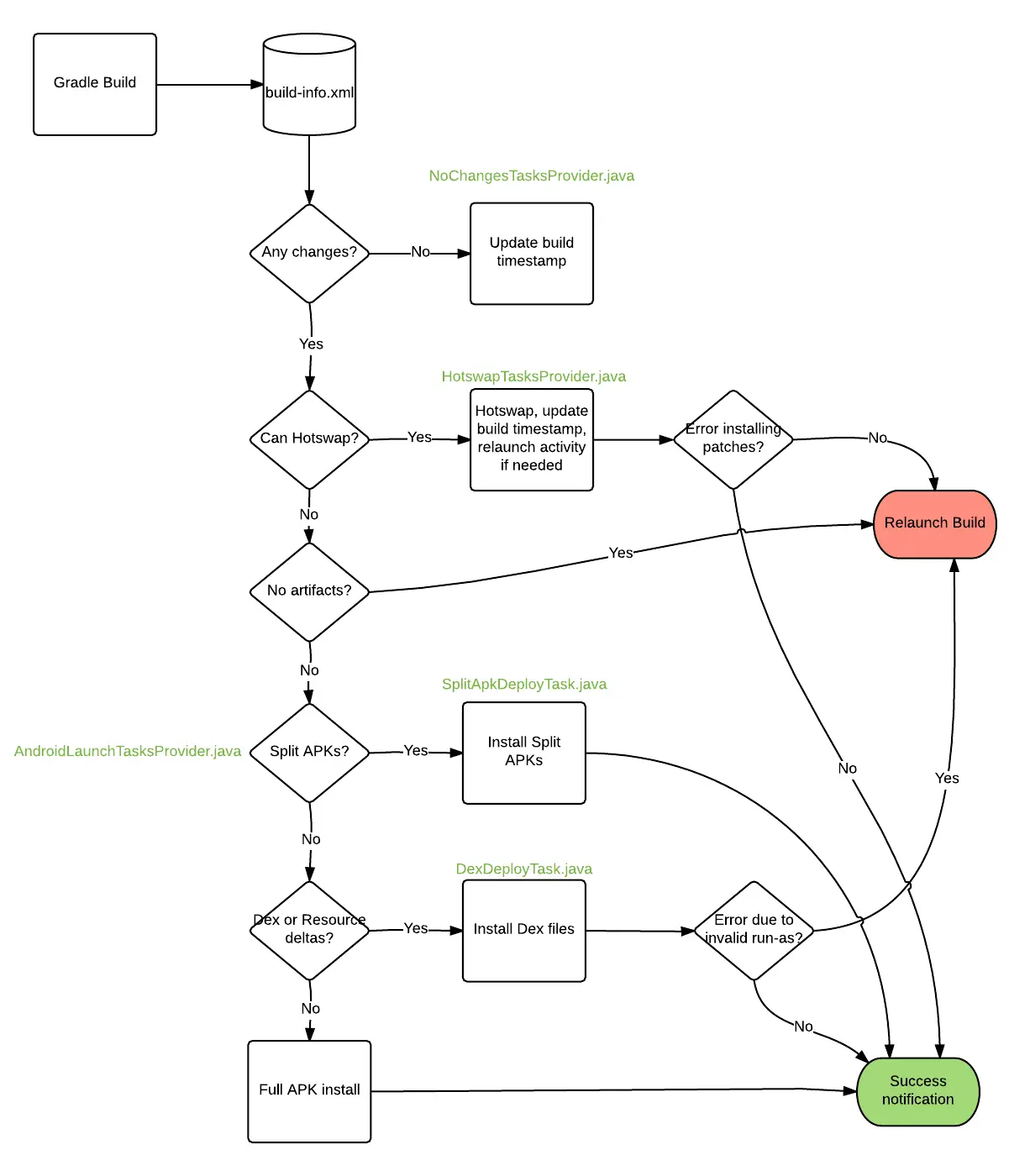
从Android Studio的角度来看,它负责根据build的产物和build-info.xml等自动分析出要执行的动作,更详细的流程图如下:

patch生效原理
读者:好好好知道了,说了那么多,就算你现在把改动后的代码或者资源推送到设备上了,然后呢?没说怎么生效啊。
确实,改动push到设备后怎么生效,是整个架构的基础。总体来说,做了三件事情使改动生效:
- 针对资源改动,也就是warm swap,hack掉当前的AssertManager
- 针对简单的代码改动,也就是hot swap,因为在最开始的构建中就做了代码插桩的工作,只需要做一个简单的反射就可以
- 针对cold swap,使用adb install-multiple -p进行部分安装
代码插桩和替换
还是用上面那个最简单的MainActivity的代码做示例,先回去看下java源码,再看下正常编译后生成的class文件和instant-run下生成的class文件的对比,就能看到端倪了:
正常编译的class:
package com.example.wuyi.instantruntest;
import android.app.Activity;
import android.os.Bundle;
import android.view.View;
import android.view.View.OnClickListener;
import android.widget.TextView;
import android.widget.Toast;
public class MainActivity extends Activity implements OnClickListener {
private TextView mTv;
private int count = 0;
public MainActivity() {
}
protected void onCreate(Bundle savedInstanceState) {
super.onCreate(savedInstanceState);
this.mTv = new TextView(this);
this.mTv.setText("click me!");
this.mTv.setOnClickListener(this);
this.setContentView(this.mTv);
}
private void toBeFix() {
Toast.makeText(this, "origin count: " + this.count, 0).show();
}
public void onClick(View v) {
this.toBeFix();
++this.count;
}
}
instant-run编译的class:
package com.example.wuyi.instantruntest;
import android.app.Activity;
import android.os.Bundle;
import android.view.View;
import android.view.View.OnClickListener;
import android.widget.TextView;
import android.widget.Toast;
import com.android.tools.ir.runtime.IncrementalChange;
import com.android.tools.ir.runtime.InstantReloadException;
public class MainActivity extends Activity implements OnClickListener {
private TextView mTv;
private int count;
public static final long serialVersionUID = -3671979505056694483L;
public static volatile transient com.android.tools.ir.runtime.IncrementalChange $change;
public MainActivity() {
IncrementalChange var1 = $change;
if (var1 != null) {
Object[] var10001 = (Object[])var1.access$dispatch("init$args.([Lcom/example/wuyi/instantruntest/MainActivity;[Ljava/lang/Object;)Ljava/lang/Object;", new Object[]{null, new Object[0]});
Object[] var2 = (Object[])var10001[0];
this(var10001, (InstantReloadException)null);
var2[0] = this;
var1.access$dispatch("init$body.(Lcom/example/wuyi/instantruntest/MainActivity;[Ljava/lang/Object;)V", var2);
} else {
super();
this.count = 0;
}
}
public void onCreate(Bundle savedInstanceState) {
IncrementalChange var2 = $change;
if (var2 != null) {
var2.access$dispatch("onCreate.(Landroid/os/Bundle;)V", new Object[]{this, savedInstanceState});
} else {
super.onCreate(savedInstanceState);
this.mTv = new TextView(this);
this.mTv.setText("click me!");
this.mTv.setOnClickListener(this);
this.setContentView(this.mTv);
}
}
private void toBeFix() {
IncrementalChange var1 = $change;
if (var1 != null) {
var1.access$dispatch("toBeFix.()V", new Object[]{this});
} else {
Toast.makeText(this, "origin count: " + this.count, 0).show();
}
}
public void onClick(View v) {
IncrementalChange var2 = $change;
if (var2 != null) {
var2.access$dispatch("onClick.(Landroid/view/View;)V", new Object[]{this, v});
} else {
this.toBeFix();
++this.count;
}
}
MainActivity(Object[] var1, InstantReloadException var2) {
String var3 = (String)var1[1];
switch(var3.hashCode()) {
case -1230767868:
super();
return;
case -669279916:
this();
return;
default:
throw new InstantReloadException(String.format("String switch could not find '%s' with hashcode %s in %s", var3, var3.hashCode(), "com/example/wuyi/instantruntest/MainActivity"));
}
}
}
可以看到经过instant-run的注入,class文件里多了好多内容。再仔细对比下,就会发现关键在新增的public static volatile transient com.android.tools.ir.runtime.IncrementalChange $change;这个属性。$change初始值为null,这时其实两个class文件的行为是一样的。当$change不为null时,MainActivity的所有方法都被代理到了$change的access$dispatch方法上。这个时候,如果$change中的实现逻辑是开发中的代码改动,那么实际上MainActivity中的所有方法的实际调用都被代理到改动后的逻辑了,实现了使改动生效的目的。
$change是IncrementalChange接口类型,里面只定义了一个access$dispatch方法。那实际上被赋值给MainActivity的$change的实现是怎么样的?看到实际的实现就知道有没有应用新的改动了。还是按照上面的描述,把MainActivity的toBeFix方法里的文案中的origin改成change,来一次实际的instant-run hotswap。
然后可以在app/intermediates/transforms/transforms/instantRun下找到实际的实现。
package com.example.wuyi.instantruntest;
import android.os.Bundle;
import android.view.View;
import android.widget.TextView;
import android.widget.Toast;
import com.android.tools.ir.runtime.AndroidInstantRuntime;
import com.android.tools.ir.runtime.IncrementalChange;
import com.android.tools.ir.runtime.InstantReloadException;
public class MainActivity$override implements IncrementalChange {
public MainActivity$override() {
}
public static Object init$args(MainActivity[] var0, Object[] var1) {
Object[] var2 = new Object[]{new Object[]{var0, new Object[0]}, "android/app/Activity.()V"};
return var2;
}
public static void init$body(MainActivity $this, Object[] var1) {
AndroidInstantRuntime.setPrivateField($this, new Integer(0), MainActivity.class, "count");
}
public static void onCreate(MainActivity $this, Bundle savedInstanceState) {
Object[] var2 = new Object[]{savedInstanceState};
MainActivity.access$super($this, "onCreate.(Landroid/os/Bundle;)V", var2);
AndroidInstantRuntime.setPrivateField($this, new TextView($this), MainActivity.class, "mTv");
((TextView)AndroidInstantRuntime.getPrivateField($this, MainActivity.class, "mTv")).setText("click me!");
((TextView)AndroidInstantRuntime.getPrivateField($this, MainActivity.class, "mTv")).setOnClickListener($this);
$this.setContentView((TextView)AndroidInstantRuntime.getPrivateField($this, MainActivity.class, "mTv"));
}
public static void toBeFix(MainActivity $this) {
Toast.makeText($this, "change count: " + ((Number)AndroidInstantRuntime.getPrivateField($this, MainActivity.class, "count")).intValue(), 0).show();
}
public static void onClick(MainActivity $this, View v) {
toBeFix($this);
AndroidInstantRuntime.setPrivateField($this, new Integer(((Number)AndroidInstantRuntime.getPrivateField($this, MainActivity.class, "count")).intValue() + 1), MainActivity.class, "count");
}
public Object access$dispatch(String var1, Object... var2) {
switch(var1.hashCode()) {
case -1912803358:
onClick((MainActivity)var2[0], (View)var2[1]);
return null;
case -1441621120:
return init$args((MainActivity[])var2[0], (Object[])var2[1]);
case -909773794:
toBeFix((MainActivity)var2[0]);
return null;
case -641568046:
onCreate((MainActivity)var2[0], (Bundle)var2[1]);
return null;
case 942020946:
init$body((MainActivity)var2[0], (Object[])var2[1]);
return null;
default:
throw new InstantReloadException(String.format("String switch could not find '%s' with hashcode %s in %s", var1, var1.hashCode(), "com/example/wuyi/instantruntest/MainActivity"));
}
}
}
hotswap做的事情就是通过注入到app中的runtime用反射把MainActivity的 $change赋值了成MainActivity$override的一个实例。然后MainActivity的所有方法代理到access$dispatch方法后再根据方法签名分发给MainActivity$override中的对应方法。
有点绕。说白了MainActivity$override基本上就是MainActivity的副本,唯一改动的地方就是toBeFix方法中的文案。做的事情总共是三步完成狸猫换太子:
- 在第一次完整编译的时候给所有的类插桩(字节码操作),使它们的方法能被代理
- 代码改动后的增量编译中,通过gradle插件生成包含了改动代码的代理类
- 通过app中的instant-run服务给代码被改动的类的$change字段复制,这样所有方法都转发到了代理类,而代理类里就是改动后的逻辑
- done!

实际推送到设备的patch为app/intermediates/reload-dex/classes.dex,里面只有两个类,一个类是MainActivity$override,另一个类实现了instant-run中的AbstractPatchesLoaderImpl,作用是指明哪个类需要被patch,在这里就是MainActivity。
替换AssertManager
在warmswap时,构建一个新的AssertManager,通过反射调用它的addAssetPath方法把新push到设备上的改动资源的路径加进去,然后还是通过反射把当前所有使用中的AssertManager替换成这个新的,再重启就能找到修改后的资源。
具体实现查看insatnt-run.jar中的MonkeyPatcher#monkeyPatchExistingResources()
实际推送到设备的patch为app/intermediates/instant-run-resources/resources-debug.ir.ap_
部分安装
这个就不多说了,就是adb提供的功能,不需要安装完整的apk,只会重新安装更新的部分
参考