ReentrantLock 简介
-
ReentrantLock,可重入锁,是一种递归无阻塞的同步机制。它可以等同于 synchronized 的使用,但是 ReentrantLock 提供了比 synchronized 更强大、灵活的锁机制,可以减少死锁发生的概率。
-
一个可重入的互斥锁定 Lock,它具有与使用 synchronized 方法和语句所访问的隐式监视器锁定相同的一些基本行为和语义,但功能更强大。
-
ReentrantLock 将由最近成功获得锁定,并且还没有释放该锁定的线程所拥有。
-
当锁定没有被另一个线程所拥有时,调用 lock 的线程将成功获取该锁定并返回。
-
如果当前线程已经拥有该锁定,此方法将立即返回。可以使用 #isHeldByCurrentThread() 和 #getHoldCount() 方法来检查此情况是否发生。
-
ReentrantLock 还提供了公平锁和非公平锁的选择,通过构造方法接受一个可选的 fair 参数(默认非公平锁):当设置为 true 时,表示公平锁;否则为非公平锁。
-
公平锁与非公平锁的区别在于,公平锁的锁获取是有顺序的。但是公平锁的效率往往没有非公平锁的效率高,在许多线程访问的情况下,公平锁表现出较低的吞吐量。
ReentrantLock 整体结构如下图:

ReentrantLock 实现 Lock 接口,基于内部的 Sync 实现。
Sync 继承于 AQS ,提供了 FairSync 和 NonFairSync 两种实现。
Sync 抽象类
Sync 是 ReentrantLock 的内部静态类,实现 AbstractQueuedSynchronizer 抽象类,同步器抽象类。它使用 AQS 的 state 字段,来表示当前锁的持有数量,从而实现可重入的特性。
lock
/**
* Performs {@link Lock#lock}. The main reason for subclassing
* is to allow fast path for nonfair version.
*/
abstract void lock();
执行锁。抽象了该方法的原因是,允许子类实现快速获得非公平锁的逻辑。
nonfairTryAcquire
nonfairTryAcquire(int acquires) 方法,非公平锁的方式获得锁。代码如下:
final boolean nonfairTryAcquire(int acquires) {
//当前线程
final Thread current = Thread.currentThread();
//获取同步状态
int c = getState();
//state == 0,表示没有该锁处于空闲状态
if (c == 0) {
//获取锁成功,设置为当前线程所有
if (compareAndSetState(0, acquires)) {
setExclusiveOwnerThread(current);
return true;
}
}
//线程重入
//判断锁持有的线程是否为当前线程
else if (current == getExclusiveOwnerThread()) {
int nextc = c + acquires;
if (nextc < 0) // overflow
throw new Error("Maximum lock count exceeded");
setState(nextc);
return true;
}
return false;
}
该方法主要逻辑:
- 首先判断同步状态 state == 0 ?
- 如果是,表示该锁还没有被线程持有,直接通过CAS获取同步状态。
- 如果成功,返回 true 。
- 否则,返回 false 。
- 如果不是,则判断当前线程是否为获取锁的线程?
- 如果是,则获取锁,成功返回 true 。成功获取锁的线程,再次获取锁,这是增加了同步状态 state 。通过这里的实现,我们可以看到上面提到的 “它使用 AQS 的 state 字段,来表示当前锁的持有数量,从而实现可重入的特性”。
- 否则,返回 false 。 理论来说,这个方法应该在子类 FairSync 中实现,但是为什么会在这里呢?在下面的 ReentrantLock.tryLock() 中,详细解析。
tryRelease
tryRelease(int releases) 实现方法,释放锁。代码如下:
protected final boolean tryRelease(int releases) {
// 减掉releases
int c = getState() - releases;
// 如果释放的不是持有锁的线程,抛出异常
if (Thread.currentThread() != getExclusiveOwnerThread())
throw new IllegalMonitorStateException();
boolean free = false;
// state == 0 表示已经释放完全了,其他线程可以获取同步状态了
if (c == 0) {
free = true;
setExclusiveOwnerThread(null);
}
setState(c);
return free;
}
- 通过判断当前线程是否为获得到锁的线程,保证该方法线程安全。
- 只有当同步状态彻底释放后,该方法才会返回 true 。当 state == 0 时,则将锁持有线程设置为 null ,free= true,表示释放成功。
其他实现方法
其他实现方法比较简单
// 是否当前线程独占
@Override
protected final boolean isHeldExclusively() {
// While we must in general read state before owner,
// we don't need to do so to check if current thread is owner
return getExclusiveOwnerThread() == Thread.currentThread();
}
// 新生成条件
final ConditionObject newCondition() {
return new ConditionObject();
}
// Methods relayed from outer class
// 获得占用同步状态的线程
final Thread getOwner() {
return getState() == 0 ? null : getExclusiveOwnerThread();
}
// 获得当前线程持有锁的数量
final int getHoldCount() {
return isHeldExclusively() ? getState() : 0;
}
// 是否被锁定
final boolean isLocked() {
return getState() != 0;
}
/**
* Reconstitutes the instance from a stream (that is, deserializes it).
* 自定义反序列化逻辑
*/
private void readObject(java.io.ObjectInputStream s)
throws java.io.IOException, ClassNotFoundException {
s.defaultReadObject();
setState(0); // reset to unlocked state
}
从这些方法中,我们可以看到,ReentrantLock 是独占获取同步状态的模式。
Sync 实现类
NonfairSync
NonfairSync 是 ReentrantLock 的内部静态类,实现 Sync 抽象类,非公平锁实现类。
lock
lock() 实现方法,首先基于 AQS state 进行 CAS 操作,将 0 => 1 。若成功,则获取锁成功。若失败,执行 AQS 的正常的同步状态获取逻辑。代码如下:
@Override
final void lock() {
if (compareAndSetState(0, 1))
setExclusiveOwnerThread(Thread.currentThread());
else
acquire(1);
}
优先基于 AQS state 进行 CAS 操作,已经能体现出非公平锁的特点。
因为,此时有可能有 N + 1 个线程正在获得锁,其中 1个线程已经获得到锁,释放的瞬间,恰好被新的线程抢夺到,而不是排队的 N 个线程。
tryAcquire
tryAcquire(int acquires) 实现方法,非公平的方式,获得同步状态。代码如下:
protected final boolean tryAcquire(int acquires) {
return nonfairTryAcquire(acquires);
}
直接调用 #nonfairTryAcquire(int acquires) 方法,非公平锁的方式获得锁。
FairSync
FairSync 是 ReentrantLock 的内部静态类,实现 Sync 抽象类,公平锁实现类。
lock
lock() 实现方法,代码如下:
final void lock() {
acquire(1);
}
直接执行 AQS 的正常的同步状态获取逻辑。
tryAcquire
tryAcquire(int acquires) 实现方法,公平的方式,获得同步状态。代码如下:
protected final boolean tryAcquire(int acquires) {
final Thread current = Thread.currentThread();
int c = getState();
if (c == 0) {
if (!hasQueuedPredecessors() && // <1>
compareAndSetState(0, acquires)) {
setExclusiveOwnerThread(current);
return true;
}
}
else if (current == getExclusiveOwnerThread()) {
int nextc = c + acquires;
if (nextc < 0)
throw new Error("Maximum lock count exceeded");
setState(nextc);
return true;
}
return false;
}
比较非公平锁和公平锁获取同步状态的过程,会发现两者唯一的区别就在于,公平锁在获取同步状态时多了一个限制条件: #hasQueuedPredecessors() 方法,是否有前序节点,即自己不是首个等待获取同步状态的节点。代码如下:
// AbstractQueuedSynchronizer.java
public final boolean hasQueuedPredecessors() {
Node t = tail; //尾节点
Node h = head; //头节点
Node s;
//头节点 != 尾节点
//同步队列第一个节点不为null
//当前线程是同步队列第一个节点
return h != t &&
((s = h.next) == null || s.thread != Thread.currentThread());
}
该方法主要做一件事情:主要是判断当前线程是否位于 CLH 同步队列中的第一个。如果是则返回 true ,否则返回 false 。
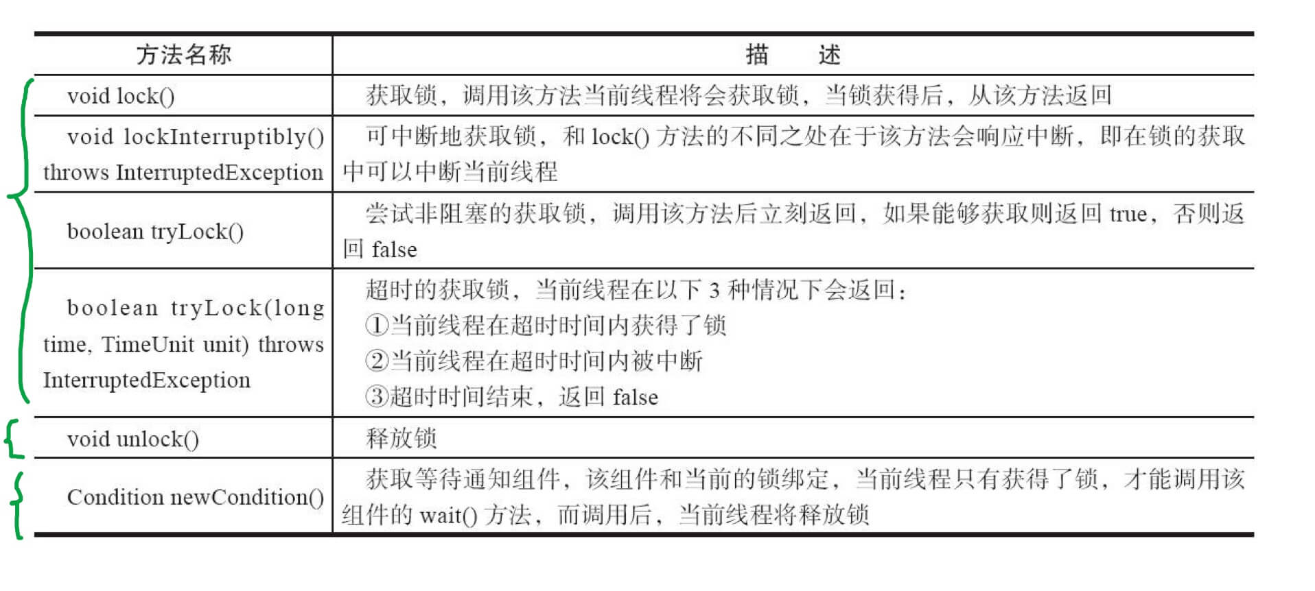
Lock 接口
java.util.concurrent.locks.Lock 接口,定义方法如下:
void lock();
void lockInterruptibly() throws InterruptedException;
boolean tryLock();
boolean tryLock(long time, TimeUnit unit) throws InterruptedException;
void unlock();
Condition newCondition();
方法解释

ReentrantLock
java.util.concurrent.locks.ReentrantLock ,实现 Lock 接口,重入锁。
ReentrantLock 的实现方法,基本是对 Sync 的调用。
构造方法
public ReentrantLock() {
sync = new NonfairSync();
}
public ReentrantLock(boolean fair) {
sync = fair ? new FairSync() : new NonfairSync();
}
基于 fair 参数,创建 FairSync 还是 NonfairSync 对象。
lock
@Override
public void lock() {
sync.lock();
}
lockInterruptibly
@Override
public void lockInterruptibly() throws InterruptedException {
sync.acquireInterruptibly(1);
}
tryLock
/**
* Acquires the lock only if it is not held by another thread at the time
* of invocation.
*
* <p>Acquires the lock if it is not held by another thread and
* returns immediately with the value {@code true}, setting the
* lock hold count to one. Even when this lock has been set to use a
* fair ordering policy, a call to {@code tryLock()} <em>will</em>
* immediately acquire the lock if it is available, whether or not
* other threads are currently waiting for the lock.
* This "barging" behavior can be useful in certain
* circumstances, even though it breaks fairness. If you want to honor
* the fairness setting for this lock, then use
* {@link #tryLock(long, TimeUnit) tryLock(0, TimeUnit.SECONDS) }
* which is almost equivalent (it also detects interruption).
*
* <p>If the current thread already holds this lock then the hold
* count is incremented by one and the method returns {@code true}.
*
* <p>If the lock is held by another thread then this method will return
* immediately with the value {@code false}.
*
* @return {@code true} if the lock was free and was acquired by the
* current thread, or the lock was already held by the current
* thread; and {@code false} otherwise
*/
@Override
public boolean tryLock() {
return sync.nonfairTryAcquire(1);
}
tryLock() 实现方法,在实现时,希望能快速的获得是否能够获得到锁,因此即使在设置为 fair = true ( 使用公平锁 ),依然调用 Sync#nonfairTryAcquire(int acquires) 方法。
如果真的希望 #tryLock() 还是按照是否公平锁的方式来,可以调用 #tryLock(0, TimeUnit) 方法来实现。
tryLock
@Override
public boolean tryLock(long timeout, TimeUnit unit)
throws InterruptedException {
return sync.tryAcquireNanos(1, unit.toNanos(timeout));
}
unlock
@Override
public void unlock() {
sync.release(1);
}
newCondition
@Override
public Condition newCondition() {
return sync.newCondition();
}
其他实现方法
public int getHoldCount() {
return sync.getHoldCount();
}
public boolean isHeldByCurrentThread() {
return sync.isHeldExclusively();
}
public boolean isLocked() {
return sync.isLocked();
}
public final boolean isFair() {
return sync instanceof FairSync;
}
protected Thread getOwner() {
return sync.getOwner();
}
public final boolean hasQueuedThreads() {
return sync.hasQueuedThreads();
}
public final boolean hasQueuedThread(Thread thread) {
return sync.isQueued(thread);
}
public final int getQueueLength() {
return sync.getQueueLength();
}
protected Collection<Thread> getQueuedThreads() {
return sync.getQueuedThreads();
}
public boolean hasWaiters(Condition condition) {
if (condition == null)
throw new NullPointerException();
if (!(condition instanceof AbstractQueuedSynchronizer.ConditionObject))
throw new IllegalArgumentException("not owner");
return sync.hasWaiters((AbstractQueuedSynchronizer.ConditionObject)condition);
}
public int getWaitQueueLength(Condition condition) {
if (condition == null)
throw new NullPointerException();
if (!(condition instanceof AbstractQueuedSynchronizer.ConditionObject))
throw new IllegalArgumentException("not owner");
return sync.getWaitQueueLength((AbstractQueuedSynchronizer.ConditionObject)condition);
}
protected Collection<Thread> getWaitingThreads(Condition condition) {
if (condition == null)
throw new NullPointerException();
if (!(condition instanceof AbstractQueuedSynchronizer.ConditionObject))
throw new IllegalArgumentException("not owner");
return sync.getWaitingThreads((AbstractQueuedSynchronizer.ConditionObject)condition);
}
ReentrantLock 与 synchronized 的区别
前面提到 ReentrantLock 提供了比 synchronized 更加灵活和强大的锁机制,那么它的灵活和强大之处在哪里呢?他们之间又有什么相异之处呢?
首先他们肯定具有相同的功能和内存语义。
- 与 synchronized 相比,ReentrantLock提供了更多,更加全面的功能,具备更强的扩展性。例如:时间锁等候,可中断锁等候,锁投票。
- ReentrantLock 还提供了条件 Condition ,对线程的等待、唤醒操作更加详细和灵活,所以在多个条件变量和高度竞争锁的地方,ReentrantLock 更加适合(以后会阐述Condition)。
- ReentrantLock 提供了可轮询的锁请求。它会尝试着去获取锁,如果成功则继续,否则可以等到下次运行时处理,而 synchronized 则一旦进入锁请求要么成功要么阻塞,所以相比 synchronized 而言,ReentrantLock会不容易产生死锁些。
- ReentrantLock 支持更加灵活的同步代码块,但是使用 synchronized 时,只能在同一个 synchronized 块结构中获取和释放。注意,ReentrantLock 的锁释放一定要在 finally 中处理,否则可能会产生严重的后果。
- ReentrantLock 支持中断处理,且性能较 synchronized 会好些。