这是高手的回答:编程到底难在哪里,买苹果的故事

172 阅读2分钟

很多人说你们搞编程的整天说编程难,哪难了?还有人说你们程序员的思维是不是跟正常人不一样啊?额,我还能说什么???

这里以买苹果为例说明程序员如何解决问题。程序员需要对问题进行透彻的分析,理清其涉及的所有细节,预测可能发生的所有意外与非意外的情况,列出解决方案的所有步骤,以及对解决方案进行尽量全面的测试。而这些正是编程难的地方。任何一点遗漏都会成为bug,轻则导致挨骂,重则导致经济损失甚至危害安全。

普通人:

我今天要买一斤苹果。

这是高手的回答:编程到底难在哪里,买苹果的故事

程序员:

我今天要买一斤苹果。

因为我只喜欢红富士苹果,所以我只买红富士苹果。

我能接受的最高价格是 10 元 / 斤。

正常情况下一斤苹果用一个袋子能装下,但是为防万一,我会带两个袋子。

我知道附近的 3 家水果店,所以我会依次访问这 3 家水果店。

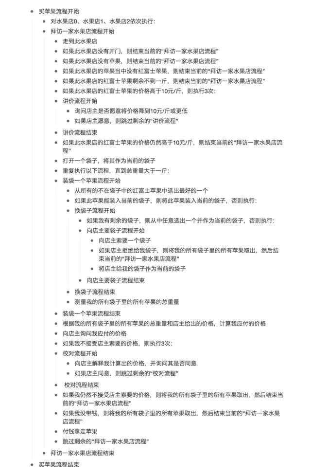
根据上述条件,我设计出以下的买苹果的流程:


这是高手的回答:编程到底难在哪里,买苹果的故事


这个流程怎么样?我来设计一些测试样例,测试一下这个流程。

测试发现一个问题:如果水果店 0 和水果店 1 都有红富士苹果并且价格都低于 10 元 / 斤,而且水果店 1 的价格比水果店 0 更低,那么我希望买水果店 1 的苹果,但我设计的流程会让我买水果店 0 的苹果。

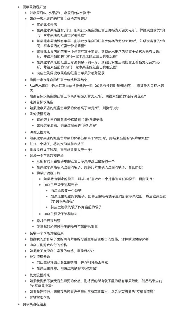
为了解决这个问题,我应该先询问所有水果店的价格,然后去价格最低的那一家买苹果。

经过修改,我重新设计出以下的买苹果的流程:


这是高手的回答:编程到底难在哪里,买苹果的故事


现在这个流程是不是完美了呢?不是,我还能发现很多问题。

如果 3 家水果店都有红富士苹果但都不到一斤,但是三家店加起来能达到一斤,那么我不应该结束流程回家,而是应该把三家店的红富士苹果都买下来。

如果我向水果店询问价格的时候这家店还有红富士苹果,但我询问完所有水果店的价格后这家店的红富士苹果卖完了,那么我的流程会让我试图处理不存在的红富士苹果。

我走路的过程中可能会遇到突发事件,比如发现了新的水果店,比如袋子破掉了苹果掉一地,对于这些情况我的流程都无法进行处理。

啊问题太多了我懒得再改流程了。我还是去 X 宝买吧。那么接下来我还要设计一个在 X 宝买红富士苹果的流程……

是不是作的慌。。。翻白眼。。。