引子
OkHttp 知名第三方网络框架SDK,使用简单,性能优秀,但是内核并不简单,此系列文章,专挑硬核知识点详细讲解.
何为硬核,就是要想深入研究,你绝对绕不过去的知识点
正文大纲
OkHttp是什么?
OkHttp怎么用?
OkHttp源码核心类之一:分发器详解
OkHttp源码核心类之一:拦截器简述
正文
OkHttp是什么
OkHttp是时下非常流行的网络编程框架,由行业巨佬
Square公司开源,很多其他的流行框架比如retrofit的底层也是okhttp,只不过使用了注解反射动态代理将其进行了封装。流行版本为:3.10.0,最新版本为:4.0.1,只不过将实现语言从java改成了kotlin。
相对于其他网络框架,有如下优点:
支持
Spdy、Http1.X、Http2、Quic以及WebSocket连接池复用底层
TCP(Socket),减少请求延时无缝的支持
GZIP减少数据流量缓存响应数据减少重复的网络请求
请求失败自动重试主机的其他
ip,自动重定向
OkHttp怎么用
添加gradle依赖
dependencies { .... implementation("com.squareup.okhttp3:okhttp:4.0.1")}Java调用(同步请求,异步请求)
public class MyRequest { /** * 异步请求 */ public void sendReqAsync() { OkHttpClient client = new OkHttpClient.Builder().build(); Request request = new Request.Builder().url("http://www.baidu.com").build(); Call call = client.newCall(request); call.enqueue(new Callback() { @Override public void onFailure(@NotNull Call call, @NotNull IOException e) { Log.d("sendReqTag", "onFailure:" + e.getLocalizedMessage()); }
@Override public void onResponse(@NotNull Call call, @NotNull Response response) throws IOException { String s = new String().concat(response.code() + "\n") .concat(response.message() + "\n") .concat(response.body().string()); Log.d("sendReqTag", "onSuccess\n " + s); } }); }
/** * 同步请求 */ public void sendReqSync() { OkHttpClient client = new OkHttpClient.Builder().build(); Request request = new Request.Builder().url("http://www.baidu.com").build(); Call call = client.newCall(request); try { Response response = call.execute(); String s = new String().concat(response.code() + "\n") .concat(response.message() + "\n") .concat(response.body().string()); Log.d("sendReqTag", "onSuccess\n " + s); } catch (IOException e) { e.printStackTrace(); } }}OkHttp的简单使用方法大致使用如上,其中也有一些细节需要注意:
1、在应用层使用OkHttp,必然会涉及到4个重要元素:
OkHttpClient类(产生OkHttp客户端实例)
Request类(请求封装)
Call类(网络任务封装,并决定是要
同步执行还是异步执行,注意,同步请求不可以放在主线程中,但是异步请求可以 )Response类(网络任务执行之后的回调)
2、执行网络请求必须在manifest中申请
INTERNET权限,不然会抛异常.3、完整的一个请求执行出去,流程如下图:
OkHttp源码核心类之一:分发器详解
上述,提到Call类,可以选择性执行 同步或者异步请求,但是无论同步异步,都一定会经过一个门户:"分发器" : 索引进源码(okhttp v3.10.0):
虽然用户不需要直接操作分发器,但是 分发器,作为 OkHttp架构的一个门户层,是所有请求的必经之路,其中的代码还是有必要了解细节的。
同步请求
进入 分发器Dispatcher之后, 会执行 getResponseWithInterceptorChain() 来执行这个 Call任务,得到一个 Response,其中的细节分为两步:
1、
client.dispatcher().executed(this);,进入源码可以看到 仅仅是执行了runningSyncCalls.add(call);,将call对象加入到了一个双端队列Deque<RealCall>runningSyncCalls中。2、
getResponseWithInterceptorChain()是执行网络请求的核心内容,涉及到拦截器,在这一节上暂时不详述。
同步请求的执行步骤十分简单,将任务加入到 runningSyncCalls列表,并且直接执行核心方法,同步阻塞拿到response。
异步请求
异步请求进入分发器之后,
可能会被加入到
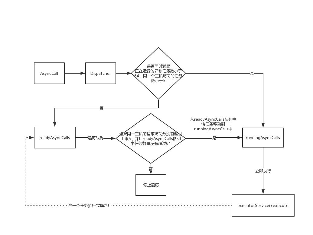
Deque<AsyncCall>runningAsyncCalls这么一个双端队列中,然后executorService().execute(call);实际上是用了线程池来执行了这个异步任务。但是,请注意(还是刚才的enqueue方法代码)这里有一个判断条件 if分支 :这个条件是否满足,将会直接决定是直接执行这个任务,还是将任务加入到 readyAsyncCalls 双端队列.
那么设置这个条件的目的是什么呢?从变量命名来看: runningAsyncCalls 执行中的异步任务 runningCallsForHost 同一个域名正在执行的任务数 readyAsyncCalls 预备执行的任务队列(尚未执行)
当正在执行的任务数小于最大值(默认为64)并且,同一个域名正在请求的任务数小于最大值(默认5)时,才会立即执行,否则,这个任务会被加入到 readyAsyncCalls中等待安排。
那么问题来了,readyAsyncCalls中的任务什么时候会被执行?追踪代码:追踪 readyAsyncCalls 的使用代码,找到 遍历这个队列的地方:
继续追踪,找到了这个 finish方法:
继续追踪finish在哪里调用的,找到两处:
所以,得出结论:在一个任务(无论同步还是异步)结束之后,分发器中的异步任务,存在两个队列,一个
running队列,一个ready队列,当running队列的size小于最大值,并且同一个域名正在执行的任务数小于最大值时,可以直接加入到running队列,立即执行。如果不满足这条件,这个异步任务就会被加入到 ready队列.在任意一个任务(
无论同步或是异步任务)执行完毕(无论成败)之后,就会遍历ready队列,每次从ready队列中取出一个任务,判断同时执行的异步任务数是否达到上限,并且同一主机的访问数是否达到上限,如果都满足,就加入到running队列,并且立即执行,不满足,就停止遍历。周而复始,直到所有的异步任务都执行完。
文字不够形象,画个图表示。
关于okhttp的分发器Dispatcher用到的线程池
同步请求,没有用到线程池。
但是异步请求的代码中,有这么一句。
我们知道,为什么这里会用到线程池呢?
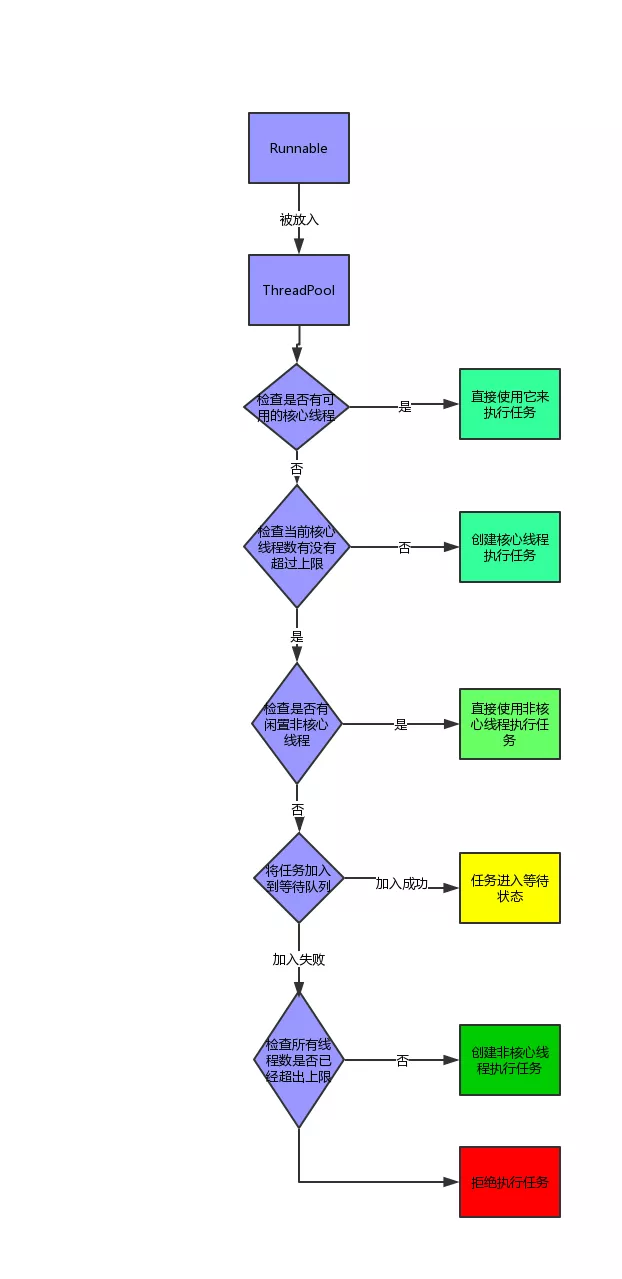
1.观察 同步或者异步的call的实例。
那么这个
Call是什么?它是一个接口,它的唯一实现类是RealCall,在
RealCall中,异步请求的执行方法,enqueue()其实是交给了 分发器一个AsyncCall对象,它继承自NamedRunnable可命名的Runnable任务。所以,这里可以用 线程池ExecutorService来执行这个Runnable.
进一步观察这个线程池的细节:
它是一个核心线程数为0的线程池,并且使用了一个无容量的阻塞队列作为参数。其实也不不必自己去创建线程池,而可以直接使用
Executors.newCachedThreadPool();来创建,效果一样。线程池,系统提供了有多种默认实现
为什么okhttp偏偏选择了这一种?
答:为了实现最大并发量。
详解如下:既然这里提到了线程池,那么就把线程池的基本机制整理一下:
线程池的构造函数中,有一个阻塞队列参数。
它有3个实现类:
ArrayBlockingDeque/LinkedBlockingDeque/SynchronousQueue是我们线程池经常用的。前面2个都是有容量的,而第三个是无容量的,加入进去,一定会失败。而参照上面线程池的工作流程图,如果加入失败,就会尝试去非核心线程执行任务。这样,便保证了每一个提交进来的异步任务,都会立即尝试去执行,而不是塞入等待队列中等待空闲线程,从而确保了 异步任务的并发。
OkHttp源码核心类之一:拦截器简述
上面讲解分发器的时候,提到了 RealCall类的 getResponseWithInterceptorChain() 方法。它是一个网络请求执行的真正核心方法。进入方法:
新建一个拦截器List,并且放入各种拦截器对象
将拦截器list,交给RealInterceptorChain,进行责任链模式的调用,最终得出Response.
首先解释一下 责任链模式,它是21种基本设计模式中,行为模式中一种。下面的案例可以很好地解释它:
当一个国企要采购一批设备的时候,按照上图整个任务流程中,存在5个对象,都能对采购流程造成影响,采购任务开始的时候,是从上到下依次对采购流程负责。而总经理,他才不关心下面的人怎么操作,他只关心最后的结果。正如此案例中所述,okhttp的责任链模式,使用者也不需要关心这个请求到底经历了哪些过程,他只知道,我给了request,你就要给我response,而过程中,发生作用的各类拦截器,无需使用者知道,这样就达成了
面向对象程序开发中的最少知道原则。
而,这些拦截器,恰恰是okhttp的核心内容,下篇文章将会详细讲解。
结语
本文是 okhttp的开篇,如果要详细解读 okhttp的每个细节,每一篇文章将会显得 非常冗长而且乏味,所以我选了重要节点着重分析。就像攻城略地打天下,先 占领据点,再 企图扩张,一步一个脚印,稳扎稳打,才能长远发展




这个条件是否满足,将会直接决定是直接执行这个任务,还是将任务加入到 readyAsyncCalls 双端队列.
继续追踪,找到了这个 finish方法:





那么这个
在
它是一个核心线程数为0的线程池,并且使用了一个无容量的阻塞队列作为参数。其实也不不必自己去创建线程池,而可以直接使用 
线程池的构造函数中,有一个阻塞队列参数。
它有3个实现类:
