上回书说到后端架构发展历程,还回顾完云计算的历史
本回将继续梳理云原生实现方案 Service Mesh 的发展历程,介绍 Service Mesh 的代表 Istio 的亮眼功能。
什么是原生 Native
在回顾完云计算的历史之后,我们对 Cloud 有更深的认识,接着继续看一下:什么是 Native?
字典的解释是:与生俱来的。
那 Cloud 和 native 和在一起,又该如何理解?

这里我们抛出一个我们自己的理解:云原生代表着原生为云设计。
详细的解释是:应用原生被设计为在云上以最佳方式运行,充分发挥云的优势。
这个理解有点空泛,但是考虑到云原生的定义和特征在这些年间不停的变化,以及完全可以预料到的在未来的必然变化,我们觉得,对云原生的理解似乎也只能回到云原生的出发点,而不是如何具体实现。
Cloud Native 是道,Service Mesh 是术
那在这么一个云原生理解的背景下,我们再来介绍一下对云原生应用的设想,也就是云原生应用应该是什么样子。

在云原生之前,底层平台负责向上提供基本运行资源。而应用需要满足业务需求和非业务需求,为了更好的代码复用,通用型好的非业务需求的实现往往会以类库和开发框架的方式提供,另外在 SOA/ 微服务时代部分功能会以后端服务的方式存在,这样在应用中就被简化为对其客户端的调用代码。
然后应用将这些功能,连同自身的业务实现代码,一起打包。

而云的出现,可以在提供各种资源之外,还提供各种能力,从而帮助应用,使得应用可以专注于业务需求的实现。 非业务需求相关的功能都被移到云,或者说基础设施中去了,以及下沉到基础设施的中间件。

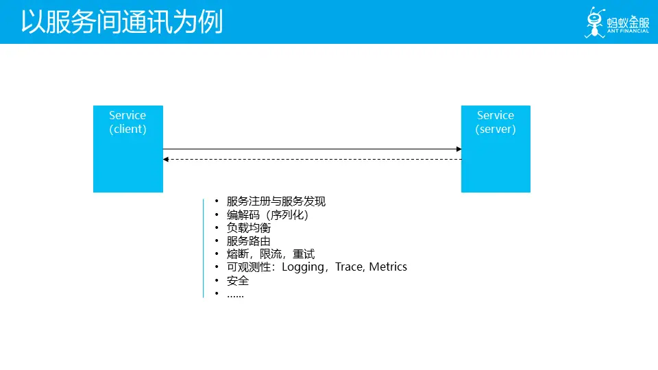
以服务间通讯为例:需要实现上面列举的各种功能。

SDK 的思路:在应用层添加一个客户端,在这个客户端中实现各种功能。

Service Mesh 的思路,体现在将 SDK 客户端的功能剥离出来,放到 Sidecar 中。就是把更多的事情下沉,下沉到基础设施中。

在用户看来,应用长这样:

云原生是我们的目标,Service Mesh 交出了自己的答卷,接下来我们可以回到 Service Mesh 这里了。
Service Mesh
其中文译名是服务网格,这个词最早使用由开发Linkerd的Buoyant公司提出,并在内部使用。
定义

服务网格的基本构成

纷争 2017
2017 年年底,当非侵入式的 Service Mesh 技术终于从萌芽到走向了成熟,当 Istio/Conduit 横空出世,人们才惊觉:微服务并非只有侵入式一种玩法,更不是 Spring Cloud 的独角戏!
解读 2017 之 Service Mesh:群雄逐鹿烽烟起
文章总结一下:
创业公司 Buoyant 的产品 Linkerd 开局拿下一血;
Envoy 默默耕耘;
从 Google 和 IBM 联手推出 Istio,Linkerd 急转直下;
2017 年底 Buoyant 推出 Conduit 背水一战;
Nginmesh 与 Kong 低调参与;
百家争鸣 2018
2018 年,Service Mesh 又多了哪些内容呢?在 2018 年,Service Mesh 在国内大热,有多家公司推出自己的 Service Mesh 产品和方案,Service Mesh 更加热闹了。
文章总结一下:
Service Mesh 在国内大热,有多家公司加入战场;
Istio 发布1.0,成为最受欢迎的 Service Mesh 项目,获得多方支持;
Envoy 继续稳扎稳打,Envoy 被 Istio 直接采用为数据平面,有望成为数据平面标准;
Linkerd1.x 陷入困境,Conduit 小步快跑,但响应平平,Buoyant 公司决定合并产品线,Linkerd1.x + Conduit = Linkerd2.0;
更多的公司参与 Service Mesh,国外有 Nginx、Consul、Kong、AWS等,国内有蚂蚁金服、新浪微博、华为,阿里 Dubbo,腾讯等;
持续发展 2019
2019 将会听到更多 Service Mesh 的声音,请关注Service Mesh 中文社区
Istio
前文讲到 Istio 是当前最受欢迎的 Service Mesh 框架,一句话定义 Istio:一个用来连接、管理和保护微服务的开放平台。 它能给我们的微服务提供哪些功能呢?
连接
- 动态路由
- 超时重试
- 熔断
- 故障注入
保护
安全问题一开始就要做好,在 Istio 实现安全通讯是非常方便的。
Istio 支持双向 TLS 加密
控制
- 速率限制
- 黑白名单 见官方文档
观测
-
指标度量:每秒请求数,Prometheus 与 Grafana
使用 Grafana 观测流量情况
-
分布式追踪:Jaeger 或 Zipkin
快速观测调用链路
-
日志:非应用日志
-
网格可视化
快速理清服务的关系
总结
虚拟化技术推动这云计算技术的变革,顺带也影响了后端架构的演进,目前我们身处云时代,将会有更多的元原生应用出现,Istio 作为其中的佼佼者,值得你投入一份精力了解一下。
学习资料/指引
Service Mesh 中文社区 上面提供了丰富的学习资料。
搭建 Kubernetes 集群会比较麻烦,推荐几种方式。主要原因是很多镜像需要翻墙才能下载。
- Docker Desktop 自带的 Kubernetes 集群
- 使用 Rancher2.0 搭建 Kubernetes 集群
- 在 Google Cloud 上直接开集群,可以领 300 美金的体验金,需要翻墙
不推荐 MiniKube,翻墙和代理问题非常难搞。 再附上 Docker 设置代理的方式