欢迎关注个人博客,此文为《Spring Security 技术栈开发企业级认证授权(2)》的后续
开发QQ登录功能
准备工作:申请appId和appSecret,详见准备工作_oauth2-0
要开发一个第三方接入功能其实就是对上图一套组件逐个进行实现一下,本节我们将开发QQ登录功能,首先从上图的左半部分开始实现。
ServiceProvider
Api,声明一个对应OpenAPI的方法,用来调用该API并将响应结果转成POJO返回,对应授权码模式时序图中的第7步
package top.zhenganwen.security.core.social.qq.api;
import top.zhenganwen.security.core.social.qq.QQUserInfo;
/**
* @author zhenganwen
* @date 2019/9/4
* @desc QQApi 封装对QQ开放平台接口的调用
*/
public interface QQApi {
QQUserInfo getUserInfo();
}
package top.zhenganwen.security.core.social.qq.api;
import lombok.Data;
import org.apache.commons.lang.StringUtils;
import org.slf4j.Logger;
import org.slf4j.LoggerFactory;
import org.springframework.social.oauth2.AbstractOAuth2ApiBinding;
import org.springframework.social.oauth2.TokenStrategy;
import top.zhenganwen.security.core.social.qq.QQUserInfo;
/**
* @author zhenganwen
* @date 2019/9/3
* @desc QQApiImpl 拿token调用开放接口获取用户信息
* 1.首先要根据 https://graph.qq.com/oauth2.0/me/{token} 获取用户在社交平台上的id => {@code openId}
* 2.调用QQ OpenAPI https://graph.qq.com/user/get_user_info?access_token=YOUR_ACCESS_TOKEN&oauth_consumer_key=YOUR_APP_ID&openid=YOUR_OPENID
* 获取用户在社交平台上的信息 => {@link QQApiImpl#getUserInfo()}
* <p>
* {@link AbstractOAuth2ApiBinding}
* 帮我们完成了调用OpenAPI时附带{@code token}参数, 见其成员变量{@code accessToken}
* 帮我们完成了HTTP调用, 见其成员变量{@code restTemplate}
* <p>
* 注意:该组件应是多例的,因为每个用户对应有不同的OpenAPI,每次不同的用户进行QQ联合登录都应该创建一个新的 {@link QQApiImpl}
*/
@Data
public class QQApiImpl extends AbstractOAuth2ApiBinding implements QQApi {
private static final String URL_TO_GET_OPEN_ID = "https://graph.qq.com/oauth2.0/me?access_token=%s";
// 因为父类会帮我们附带token参数,因此这里URL忽略了token参数
private static final String URL_TO_GET_USER_INFO = "https://graph.qq.com/user/get_user_info?oauth_consumer_key=%s&openid=%s";
private String openId;
private String appId;
private Logger logger = LoggerFactory.getLogger(getClass());
public QQApiImpl(String accessToken,String appId) {
// 调用OpenAPI时将需要传递的参数附在URL路径上
super(accessToken, TokenStrategy.ACCESS_TOKEN_PARAMETER);
this.appId = appId;
// 获取用户openId, 响应结果格式:callback( {"client_id":"YOUR_APPID","openid":"YOUR_OPENID"} );
String responseForGetOpenId = getRestTemplate().getForObject(String.format(URL_TO_GET_OPEN_ID, accessToken), String.class);
logger.info("获取用户对应的openId:{}", responseForGetOpenId);
this.openId = StringUtils.substringBetween(responseForGetOpenId, "\"openid\":\"", "\"}");
}
@Override
public QQUserInfo getUserInfo() {
QQUserInfo qqUserInfo = getRestTemplate().getForObject(String.format(URL_TO_GET_USER_INFO, appId, openId), QQUserInfo.class);
logger.info("调用QQ OpenAPI获取用户信息: {}", qqUserInfo);
return qqUserInfo;
}
}
然后是OAuth2Operations,用来封装将用户导入授权页面、获取用户授权后传入的授权码、获取访问OpenAPI的token,对应授权码模式时序图中的第2~6步。由于这几步模式是固定的,所以Spring Social帮我们做了强封装,即OAuth2Template,因此无需我们自己实现,后面直接使用该组件即可
ServiceProvider,集成OAuth2Operations和Api,使用前者来完成授权获取token,使用后者携带token调用OpenAPI获取用户信息
package top.zhenganwen.security.core.social.qq.connect;
import org.springframework.social.oauth2.AbstractOAuth2ServiceProvider;
import org.springframework.social.oauth2.OAuth2Operations;
import top.zhenganwen.security.core.social.qq.api.QQApiImpl;
/**
* @author zhenganwen
* @date 2019/9/4
* @desc QQServiceProvider 对接服务提供商,封装一整套授权登录流程, 从用户点击第三方登录按钮到掉第三方应用OpenAPI获取Connection(用户信息)
* 委托 {@link OAuth2Operations} 和 {@link org.springframework.social.oauth2.AbstractOAuth2ApiBinding}来完成整个流程
*/
public class QQServiceProvider extends AbstractOAuth2ServiceProvider<QQApiImpl> {
/**
* 当前应用在服务提供商注册的应用id
*/
private String appId;
/**
* @param oauth2Operations 封装逻辑: 跳转到认证服务器、用户授权、获取授权码、获取token
* @param appId 当前应用的appId
*/
public QQServiceProvider(OAuth2Operations oauth2Operations, String appId) {
super(oauth2Operations);
this.appId = appId;
}
@Override
public QQApiImpl getApi(String accessToken) {
return new QQApiImpl(accessToken,appId);
}
}
ConnectionFactory
UserInfo,封装OpenAPI返回的用户信息
package top.zhenganwen.security.core.social.qq;
import lombok.Data;
import java.io.Serializable;
/**
* @author zhenganwen
* @date 2019/9/4
* @desc QQUserInfo 用户在QQ应用注册的信息
*/
@Data
public class QQUserInfo implements Serializable {
/**
* 返回码
*/
private String ret;
/**
* 如果ret<0,会有相应的错误信息提示,返回数据全部用UTF-8编码。
*/
private String msg;
/**
*
*/
private String openId;
/**
* 不知道什么东西,文档上没写,但是实际api返回里有。
*/
private String is_lost;
/**
* 省(直辖市)
*/
private String province;
/**
* 市(直辖市区)
*/
private String city;
/**
* 出生年月
*/
private String year;
/**
* 用户在QQ空间的昵称。
*/
private String nickname;
/**
* 大小为30×30像素的QQ空间头像URL。
*/
private String figureurl;
/**
* 大小为50×50像素的QQ空间头像URL。
*/
private String figureurl_1;
/**
* 大小为100×100像素的QQ空间头像URL。
*/
private String figureurl_2;
/**
* 大小为40×40像素的QQ头像URL。
*/
private String figureurl_qq_1;
/**
* 大小为100×100像素的QQ头像URL。需要注意,不是所有的用户都拥有QQ的100×100的头像,但40×40像素则是一定会有。
*/
private String figureurl_qq_2;
/**
* 性别。 如果获取不到则默认返回”男”
*/
private String gender;
/**
* 标识用户是否为黄钻用户(0:不是;1:是)。
*/
private String is_yellow_vip;
/**
* 标识用户是否为黄钻用户(0:不是;1:是)
*/
private String vip;
/**
* 黄钻等级
*/
private String yellow_vip_level;
/**
* 黄钻等级
*/
private String level;
/**
* 标识是否为年费黄钻用户(0:不是; 1:是)
*/
private String is_yellow_year_vip;
}
ApiAdapter,将不同的第三方应用返回的不同用户信息数据格式转换成统一的用户视图
package top.zhenganwen.security.core.social.qq.connect;
import org.springframework.social.connect.ApiAdapter;
import org.springframework.social.connect.ConnectionValues;
import org.springframework.social.connect.UserProfile;
import org.springframework.stereotype.Component;
import top.zhenganwen.security.core.social.qq.QQUserInfo;
import top.zhenganwen.security.core.social.qq.api.QQApiImpl;
/**
* @author zhenganwen
* @date 2019/9/4
* @desc QQConnectionAdapter 从不同第三方应用返回的不同用户信息到统一用户视图{@link org.springframework.social.connect.Connection}的适配
*/
@Component
public class QQConnectionAdapter implements ApiAdapter<QQApiImpl> {
// 测试OpenAPI接口是否可用
@Override
public boolean test(QQApiImpl api) {
return true;
}
/**
* 调用OpenAPI获取用户信息并适配成{@link org.springframework.social.connect.Connection}
* 注意: 不是所有的社交应用都对应有{@link org.springframework.social.connect.Connection}中的属性,例如QQ就不像微博那样有个人主页
* @param api
* @param values
*/
@Override
public void setConnectionValues(QQApiImpl api, ConnectionValues values) {
QQUserInfo userInfo = api.getUserInfo();
// 用户昵称
values.setDisplayName(userInfo.getNickname());
// 用户头像
values.setImageUrl(userInfo.getFigureurl_2());
// 用户个人主页
values.setProfileUrl(null);
// 用户在社交平台上的id
values.setProviderUserId(userInfo.getOpenId());
}
// 此方法作用和 setConnectionValues 类似,在后续开发社交账号绑定、解绑时再说
@Override
public UserProfile fetchUserProfile(QQApiImpl api) {
return null;
}
/**
* 调用OpenAPI更新用户动态
* 由于QQ OpenAPI没有此功能,因此不用管(如果接入微博则可能需要重写此方法)
* @param api
* @param message
*/
@Override
public void updateStatus(QQApiImpl api, String message) {
}
}
ConnectionFactory
package top.zhenganwen.security.core.social.qq.connect;
import org.springframework.social.connect.ApiAdapter;
import org.springframework.social.connect.support.OAuth2ConnectionFactory;
import org.springframework.social.oauth2.OAuth2ServiceProvider;
import top.zhenganwen.security.core.social.qq.api.QQApiImpl;
public class QQConnectionFactory extends OAuth2ConnectionFactory<QQApiImpl> {
public QQConnectionFactory(String providerId,OAuth2ServiceProvider<QQApiImpl> serviceProvider, ApiAdapter<QQApiImpl> apiAdapter) {
super(providerId, serviceProvider, apiAdapter);
}
}
createConnectionFactory
我们需要重写SocialAutoConfigurerAdapter中的createConnectionFactory方法注入我们自定义的ConnectionFacory,SpringSoical将使用它来完成授权码模式的第2~7步
package top.zhenganwen.security.core.social.qq.connect;
import org.springframework.beans.factory.annotation.Autowired;
import org.springframework.boot.autoconfigure.condition.ConditionalOnProperty;
import org.springframework.boot.autoconfigure.social.SocialAutoConfigurerAdapter;
import org.springframework.context.annotation.Bean;
import org.springframework.social.connect.ConnectionFactory;
import org.springframework.social.oauth2.OAuth2Operations;
import org.springframework.social.oauth2.OAuth2Template;
import org.springframework.stereotype.Component;
import top.zhenganwen.security.core.properties.SecurityProperties;
@Component
@ConditionalOnProperty(prefix = "demo.security.qq",name = "appId")
public class QQLoginAutoConfig extends SocialAutoConfigurerAdapter {
public static final String URL_TO_GET_AUTHORIZATION_CODE = "https://graph.qq.com/oauth2.0/authorize";
public static final String URL_TO_GET_TOKEN = "https://graph.qq.com/oauth2.0/token";
@Autowired
private SecurityProperties securityProperties;
@Autowired
private QQConnectionAdapter qqConnectionAdapter;
@Override
protected ConnectionFactory<?> createConnectionFactory() {
return new QQConnectionFactory(
securityProperties.getQq().getProviderId(),
new QQServiceProvider(oAuth2Operations(), securityProperties.getQq().getAppId()),
qqConnectionAdapter);
}
@Bean
public OAuth2Operations oAuth2Operations() {
return new OAuth2Template(
securityProperties.getQq().getAppId(),
securityProperties.getQq().getAppSecret(),
URL_TO_GET_AUTHORIZATION_CODE,
URL_TO_GET_TOKEN);
}
}
QQSecurityProperties,QQ登录相关配置项
package top.zhenganwen.security.core.social.qq.connect;
import lombok.Data;
@Data
public class QQSecurityPropertie {
private String appId;
private String appSecret;
private String providerId = "qq";
}
package top.zhenganwen.security.core.properties;
@Data
@ConfigurationProperties(prefix = "demo.security")
public class SecurityProperties {
private BrowserProperties browser = new BrowserProperties();
private VerifyCodeProperties code = new VerifyCodeProperties();
private QQSecurityPropertie qq = new QQSecurityPropertie();
}
UsersConnectionRepository
我们需要一张表来维护当前系统用户表与用户在第三方应用注册的信息之间的对应关系,SpringSocial为我们提供了该表(在JdbcUsersConnectionRepository.java文件同一目录下)
CREATE TABLE UserConnection (
userId VARCHAR (255) NOT NULL,
providerId VARCHAR (255) NOT NULL,
providerUserId VARCHAR (255),
rank INT NOT NULL,
displayName VARCHAR (255),
profileUrl VARCHAR (512),
imageUrl VARCHAR (512),
accessToken VARCHAR (512) NOT NULL,
secret VARCHAR (512),
refreshToken VARCHAR (512),
expireTime BIGINT,
PRIMARY KEY (
userId,
providerId,
providerUserId
)
);
CREATE UNIQUE INDEX UserConnectionRank ON UserConnection (userId, providerId, rank);
其中userId为当前系统用户的唯一标识(不一定是用户表主键,也可以是用户名,只要是用户表中能唯一标识用户的字段就行),providerId用来标识第三方应用,providerUserId是用户在该第三方应用中的用户标识。这三个字段能够标识第三方应用(providerId)用户(providerUserId)在当前系统中对应的用户(userId)。我们将此SQL在Datasource对应的数据库中执行以下。
SpringSocial为我们提供了JdbcUsersConnectionRepository作为该张表的DAO,我们需要将当前系统的数据源注入给它,并继承SocialConfigurerAdapter和添加@EnableSocial来启用SpringSocial的一些自动化配置
package top.zhenganwen.security.core.social.qq;
import org.springframework.beans.factory.annotation.Autowired;
import org.springframework.context.annotation.Bean;
import org.springframework.context.annotation.Configuration;
import org.springframework.security.crypto.encrypt.Encryptors;
import org.springframework.social.config.annotation.EnableSocial;
import org.springframework.social.config.annotation.SocialConfigurerAdapter;
import org.springframework.social.connect.ConnectionFactoryLocator;
import org.springframework.social.connect.jdbc.JdbcUsersConnectionRepository;
import org.springframework.social.security.SpringSocialConfigurer;
import javax.sql.DataSource;
@Configuration
@EnableSocial
public class SocialConfig extends SocialConfigurerAdapter {
@Autowired
private DataSource dataSource;
@Bean
@Primary // 父类会默认使用InMemoryUsersConnectionRepository作为实现,我们要使用@Primary告诉容器只使用我们这个
@Override
public JdbcUsersConnectionRepository getUsersConnectionRepository(ConnectionFactoryLocator connectionFactoryLocator) {
// 使用第三个参数可以对 token 进行加密存储
return new JdbcUsersConnectionRepository(dataSource, connectionFactoryLocator, Encryptors.noOpText());
}
}
SocialAuthenticationFilter
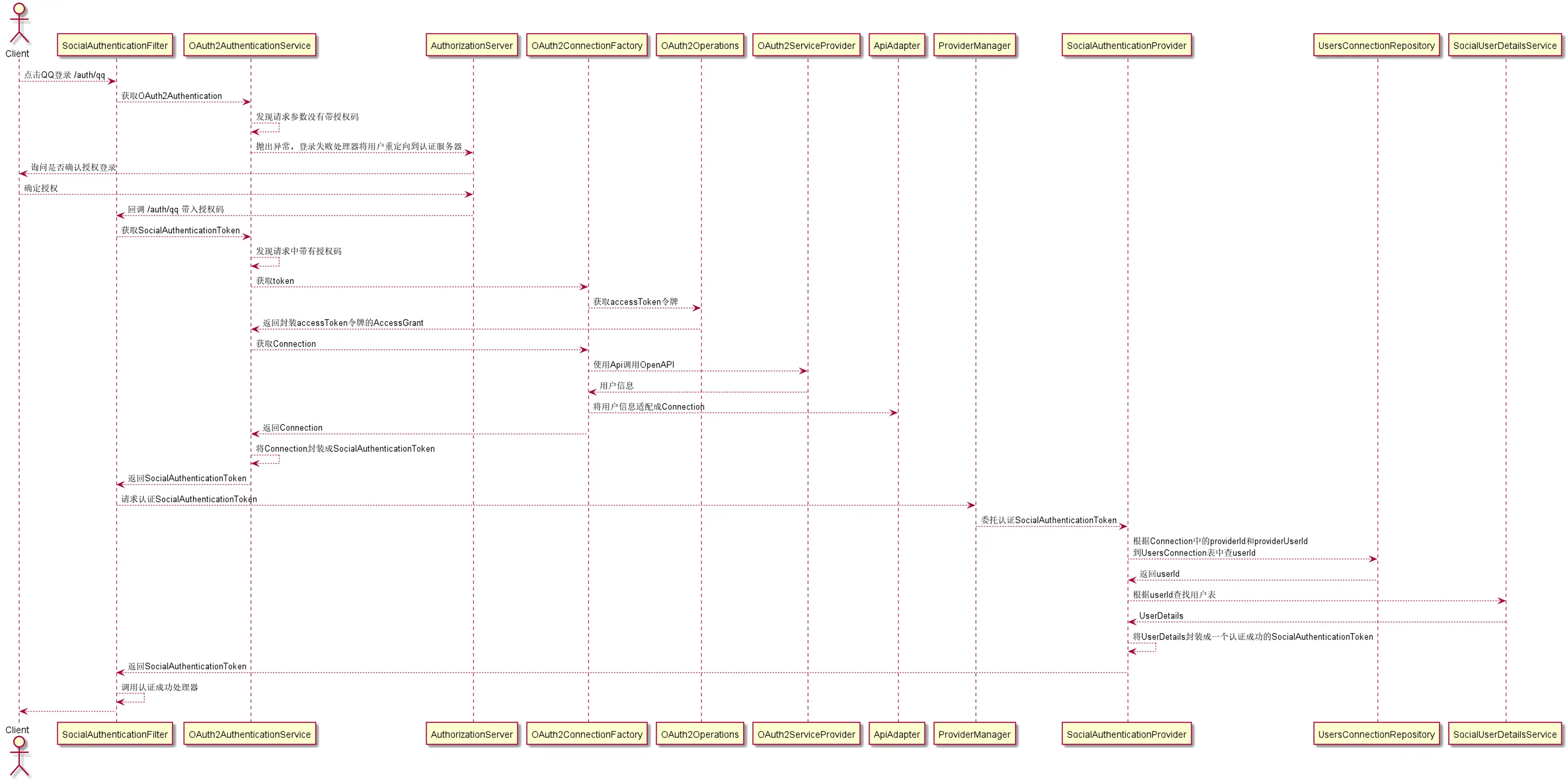
万变不离其中,使用第三方登录的流程和用户名密码的认证流程其实是一样的。只不过后者是根据用户输入的用户名到用户表中查找用户;而前者是先走OAtuh流程拿到用户在第三方应用中的providerUserId,再根据providerId和providerUserId到UserConnection表中查询对应的userId,最后根据userId到用户表中查询用户

因此我们还需要启用SocialAuthenticationFilter:
package top.zhenganwen.security.core.social.qq;
@Configuration
@EnableSocial
public class SocialConfig extends SocialConfigurerAdapter {
@Autowired
private DataSource dataSource;
@Override
public JdbcUsersConnectionRepository getUsersConnectionRepository(ConnectionFactoryLocator connectionFactoryLocator) {
// 使用第三个参数可以对 token 进行加密存储
return new JdbcUsersConnectionRepository(dataSource, connectionFactoryLocator, Encryptors.noOpText());
}
// 该bean是联合登录配置类,和我们之前所写的SmsLoginConfig和VerifyCodeValidatorConfig的
// 的作用是一样的,只不过它是增加一个SocialAuthenticationFilter到过滤器链中
@Bean
public SpringSocialConfigurer springSocialConfigurer() {
return new SpringSocialConfigurer();
}
}
SecurityBrowserConfig
@Override
protected void configure(HttpSecurity http) throws Exception {
// 启用验证码校验过滤器
http.apply(verifyCodeValidatorConfig);
// 启用短信登录过滤器
http.apply(smsLoginConfig);
// 启用QQ登录(将SocialAuthenticationFilter加入到Security过滤器链中)
http.apply(springSocialConfigurer);
...
appId & appSecret & providerId
由于每个系统申请的appId和appSecret都不同,所以我们将其抽取到了配置文件中
demo.security.qq.appId=YOUR_APP_ID #替换成你的appId
demo.security.qq.appSecret=YOUR_APP_SECRET #替换成你的appSecret
demo.security.qq.providerId=qq
联合登录URL设置规则
我们需要在登录页提供一个QQ联合登录的链接,请求为/auth/qq
<a href="/auth/qq">qq登录</a>
第一个路径/auth是应为SocialAuthenticationFilter默认拦截/auth开头的请求
SocialAuthenticationFilter
private static final String DEFAULT_FILTER_PROCESSES_URL = "/auth";
第二个路径需要和providerId保持一致,而我们配置的demo.security.qq.provider-id为qq
SocialAuthenticationFilter
@Deprecated
protected boolean requiresAuthentication(HttpServletRequest request, HttpServletResponse response) {
String providerId = getRequestedProviderId(request);
if (providerId != null){
Set<String> authProviders = authServiceLocator.registeredAuthenticationProviderIds();
return authProviders.contains(providerId);
}
return false;
}
联合登录URL需和回调域保持一致
现在SpringSocial的各个组件我们算是实现了,但是能否串起来走通整个流程,我们可以来试一下,并在逐步排错的过程中进一步理解Social认证的流程
访问/login.html,点击qq登录后响应如下

提示我们回调地址是非法的,我们可以看一下地址栏中的redirect_url参数

转码后其实就是http://localhost:8080/auth/qq,也就是说如果用户同意授权那么浏览器将会重定向到联合登录的URL上。
而我在QQ互联中申请时填写的回调域是www.zhenganwen.top/socialLogin/qq(如下图),QQ联合登录要求用户同意授权之后重定向到的URL必须和申请appId时填写的回调域保持一致,也就是说页面上联合登录的URL必须和回调域保持一致。

首先域名和端口需要保持一致:
由于是本地服务器,因此我们需要修改本地hosts文件,让浏览器解析www.zhenganwen.top时解析到172.0.0.1:
127.0.0.1 www.zhenganwen.top
并且将服务端口改为80
server.port=80
这样域名和端口能对应上了,能够通过www.zhenganwen.top/login.html访问登录页。
其次,还需要将联合登录URI和我们在设置的回调域对应上,/auth改为/socialLogin,需要自定义SocialAuthenticationFilter的filterProcessesUrl属性值:
新增SocialProperties
package top.zhenganwen.security.core.properties;
import lombok.Data;
import top.zhenganwen.security.core.social.qq.connect.QQSecurityPropertie;
@Data
public class SocialProperties {
public static final String DEFAULT_FILTER_PROCESSING_URL = "/socialLogin";
private QQSecurityPropertie qq = new QQSecurityPropertie();
private String filterProcessingUrl = DEFAULT_FILTER_PROCESSING_URL;
}
修改SecurityProperties
@Data
@ConfigurationProperties(prefix = "demo.security")
public class SecurityProperties {
private BrowserProperties browser = new BrowserProperties();
private VerifyCodeProperties code = new VerifyCodeProperties();
// private QQSecurityPropertie qq = new QQSecurityPropertie();
private SocialProperties social = new SocialProperties();
}
application.properties同步修改:
#demo.security.qq.appId=***
#demo.security.qq.appSecret=***
#demo.security.qq.providerId=qq
demo.security.social.qq.appId=***
demo.security.social.qq.appSecret=***
demo.security.social.qq.providerId=qq
QQLoginAutoConfig同步修改
@Component
//@ConditionalOnProperty(prefix = "demo.security.qq",name = "appId")
@ConditionalOnProperty(prefix = "demo.security.social.qq",name = "appId")
public class QQLoginAutoConfig extends SocialAutoConfigurerAdapter {
扩展SpringSocialConfigurer,通过钩子函数postProcess来实现对SocialAuthenticationFilter的一些自定义配置,如filterProcessingUrl
package top.zhenganwen.security.core.social.qq.connect;
import org.springframework.beans.factory.annotation.Autowired;
import org.springframework.social.security.SocialAuthenticationFilter;
import org.springframework.social.security.SpringSocialConfigurer;
import top.zhenganwen.security.core.properties.SecurityProperties;
public class QQSpringSocialConfigurer extends SpringSocialConfigurer {
@Autowired
private SecurityProperties securityProperties;
@Override
protected <T> T postProcess(T object) {
SocialAuthenticationFilter filter = (SocialAuthenticationFilter) object;
filter.setFilterProcessesUrl(securityProperties.getSocial().getFilterProcessingUrl());
return (T) filter;
}
}
在SocialConfig注入扩展后的SpringSocialConfigurer
@Configuration
@EnableSocial
public class SocialConfig extends SocialConfigurerAdapter {
@Autowired
private DataSource dataSource;
@Override
public JdbcUsersConnectionRepository getUsersConnectionRepository(ConnectionFactoryLocator connectionFactoryLocator) {
// 使用第三个参数可以对 token 进行加密存储
return new JdbcUsersConnectionRepository(dataSource, connectionFactoryLocator, Encryptors.noOpText());
}
// @Bean
// public SpringSocialConfigurer springSocialConfigurer() {
// return new SpringSocialConfigurer();
// }
@Bean
public SpringSocialConfigurer qqSpringSocialConfigurer() {
QQSpringSocialConfigurer qqSpringSocialConfigurer = new QQSpringSocialConfigurer();
return qqSpringSocialConfigurer;
}
}
这样做的原因是postProcess()是一个钩子函数,在SecurityConfigurerAdapter的config方法中,在将SocialAuthenticationFilter加入到过滤器链中时会调用postProcess,允许子类重写该方法从而对SocialAuthenticationFilter进行一些自定义配置:
public class SpringSocialConfigurer extends SecurityConfigurerAdapter<DefaultSecurityFilterChain, HttpSecurity> {
@Override
public void configure(HttpSecurity http) throws Exception {
ApplicationContext applicationContext = http.getSharedObject(ApplicationContext.class);
UsersConnectionRepository usersConnectionRepository = getDependency(applicationContext, UsersConnectionRepository.class);
SocialAuthenticationServiceLocator authServiceLocator = getDependency(applicationContext, SocialAuthenticationServiceLocator.class);
SocialUserDetailsService socialUsersDetailsService = getDependency(applicationContext, SocialUserDetailsService.class);
SocialAuthenticationFilter filter = new SocialAuthenticationFilter(
http.getSharedObject(AuthenticationManager.class),
userIdSource != null ? userIdSource : new AuthenticationNameUserIdSource(),
usersConnectionRepository,
authServiceLocator);
...
http.authenticationProvider(
new SocialAuthenticationProvider(usersConnectionRepository, socialUsersDetailsService))
.addFilterBefore(postProcess(filter), AbstractPreAuthenticatedProcessingFilter.class);
}
protected <T> T postProcess(T object) {
return (T) this.objectPostProcessor.postProcess(object);
}
}
同步修改登录页
<a href="/socialLogin/qq">qq登录</a>
同时要在联合登录配置类中将该联合登录URL的拦截放开
public class QQSpringSocialConfigurer extends SpringSocialConfigurer {
@Autowired
private SecurityProperties securityProperties;
@Override
protected <T> T postProcess(T object) {
SocialAuthenticationFilter filter = (SocialAuthenticationFilter) object;
filter.setFilterProcessesUrl(securityProperties.getSocial().getFilterProcessingUrl());
return (T) filter;
}
@Override
public void configure(HttpSecurity http) throws Exception {
super.configure(http);
http.authorizeRequests()
.mvcMatchers(securityProperties.getSocial().getFilterProcessingUrl() +
securityProperties.getSocial().getQq().getProviderId())
.permitAll();
}
}
访问www.zhenganwen.top/login.html,点击qq登录发现跳转如下

授权跳转逻辑走通!该阶段代码可参见:gitee.com/zhenganwen/…
阶段性小结
回调域解析
你是在本地80端口跑的服务,为什么认证服务器能够解析回调域www.zhenganwen.top/socialLogin/qq中的域名从而跳转到你的本地
注意上面授权登录页面的地址栏,URL附带了redirect_url这一参数,因此当你同意授权登陆后,跳转到redirect_url参数值这一操作是在你浏览器中进行的,而你在hosts中配置了127.0.0.1 www.zhenganwen.top,因此浏览器没有进行域名解析直接将请求/socialLogin/qq发送到了127.0.0.1:80上,也就是我们正在运行的security-demo服务
SpringSoicalConfigure的作用是什么?
直接上源码:
public class SpringSocialConfigurer extends SecurityConfigurerAdapter<DefaultSecurityFilterChain, HttpSecurity> {
@Override
public void configure(HttpSecurity http) throws Exception {
ApplicationContext applicationContext = http.getSharedObject(ApplicationContext.class);
UsersConnectionRepository usersConnectionRepository = getDependency(applicationContext, UsersConnectionRepository.class);
SocialAuthenticationServiceLocator authServiceLocator = getDependency(applicationContext, SocialAuthenticationServiceLocator.class);
SocialUserDetailsService socialUsersDetailsService = getDependency(applicationContext, SocialUserDetailsService.class);
SocialAuthenticationFilter filter = new SocialAuthenticationFilter(
http.getSharedObject(AuthenticationManager.class),
userIdSource != null ? userIdSource : new AuthenticationNameUserIdSource(),
usersConnectionRepository,
authServiceLocator);
...
http.authenticationProvider(
new SocialAuthenticationProvider(usersConnectionRepository, socialUsersDetailsService))
.addFilterBefore(postProcess(filter), AbstractPreAuthenticatedProcessingFilter.class);
}
}
如果我们想将之前所写的SpringSoical组件都应用上,那就要遵循SpringSecurity的认证机制,即添加一个新的认证方式就需要添加一个XxxAuthenticationFilter,而SpringSoical已经帮我们实现了SocialAuthenticationFilter,因此我们只需要在过滤器中添加它就行。与我们之前将短信登录封装到SmsLoginConfig中一样,SpringSocial帮我们将社交登录封装到了SpringSocialConfigure中,这样只要业务系统(即依赖SpringSocial的应用)只需调用httpSecurity.apply(springSocialConfigure)即可启用社交登录功能。
并且除了将SoicalAuthenticationFilter添加到过滤器链中之外,SpringSocialConfigure还会将容器中的UsersConnectionRepository和SocialAuthenticationServiceLocator关联到SoicalAuthenticationFilter中,SoicalAuthenticationFilter通过前者能够根据OAuth流程获取的社交信息(providerId和providerUserId)查询到userId,通过后者能够根据providerId获取对应的SocialAuthenticationService并从中获取到ConnectionFactory进行获取授权码、获取accessToken、获取用户社交信息等操作
public interface UsersConnectionRepository {
List<String> findUserIdsWithConnection(Connection<?> connection);
}
public interface SocialAuthenticationServiceLocator extends ConnectionFactoryLocator {
SocialAuthenticationService<?> getAuthenticationService(String providerId);
}
public interface SocialAuthenticationService<S> {
ConnectionFactory<S> getConnectionFactory();
SocialAuthenticationToken getAuthToken(HttpServletRequest request, HttpServletResponse response) throws SocialAuthenticationRedirectException;
}
为什么要有SocialAuthenticationService,是在什么时候产生的?
SocialAuthenticationService是对ConnectionFactory的一个封装,对SocialAuthenticationFilter隐藏OAuth以及OpenAPI调用细节
因为我们在SocialConfig中添加了@EnableSocial,所以在系统启动时会根据SocialAutoConfigurerAdapter实现类中的createConnectionFactory创建对应不同社交系统的ConnectionFactory并将其包装成SocialAuthenticationService,然后将所有的SocialAuthenticationService以providerId为key缓存在SocialAuthenticationLocator中
@Component
//@ConditionalOnProperty(prefix = "demo.security.qq",name = "appId")
@ConditionalOnProperty(prefix = "demo.security.social.qq",name = "appId")
public class QQLoginAutoConfig extends SocialAutoConfigurerAdapter {
public static final String URL_TO_GET_AUTHORIZATION_CODE = "https://graph.qq.com/oauth2.0/authorize";
public static final String URL_TO_GET_TOKEN = "https://graph.qq.com/oauth2.0/token";
@Autowired
private SecurityProperties securityProperties;
@Autowired
private QQConnectionAdapter qqConnectionAdapter;
@Override
protected ConnectionFactory<?> createConnectionFactory() {
return new QQConnectionFactory(
securityProperties.getSocial().getQq().getProviderId(),
new QQServiceProvider(oAuth2Operations(), securityProperties.getSocial().getQq().getAppId()),
qqConnectionAdapter);
}
@Bean
public OAuth2Operations oAuth2Operations() {
return new OAuth2Template(
securityProperties.getSocial().getQq().getAppId(),
securityProperties.getSocial().getQq().getAppSecret(),
URL_TO_GET_AUTHORIZATION_CODE,
URL_TO_GET_TOKEN);
}
}
class SecurityEnabledConnectionFactoryConfigurer implements ConnectionFactoryConfigurer {
private SocialAuthenticationServiceRegistry registry;
public SecurityEnabledConnectionFactoryConfigurer() {
registry = new SocialAuthenticationServiceRegistry();
}
public void addConnectionFactory(ConnectionFactory<?> connectionFactory) {
registry.addAuthenticationService(wrapAsSocialAuthenticationService(connectionFactory));
}
public ConnectionFactoryRegistry getConnectionFactoryLocator() {
return registry;
}
private <A> SocialAuthenticationService<A> wrapAsSocialAuthenticationService(ConnectionFactory<A> cf) {
if (cf instanceof OAuth1ConnectionFactory) {
return new OAuth1AuthenticationService<A>((OAuth1ConnectionFactory<A>) cf);
} else if (cf instanceof OAuth2ConnectionFactory) {
final OAuth2AuthenticationService<A> authService = new OAuth2AuthenticationService<A>((OAuth2ConnectionFactory<A>) cf);
authService.setDefaultScope(((OAuth2ConnectionFactory<A>) cf).getScope());
return authService;
}
throw new IllegalArgumentException("The connection factory must be one of OAuth1ConnectionFactory or OAuth2ConnectionFactory");
}
}
public class SocialAuthenticationServiceRegistry extends ConnectionFactoryRegistry implements SocialAuthenticationServiceLocator {
private Map<String, SocialAuthenticationService<?>> authenticationServices = new HashMap<String, SocialAuthenticationService<?>>();
public SocialAuthenticationService<?> getAuthenticationService(String providerId) {
SocialAuthenticationService<?> authenticationService = authenticationServices.get(providerId);
if (authenticationService == null) {
throw new IllegalArgumentException("No authentication service for service provider '" + providerId + "' is registered");
}
return authenticationService;
}
public void addAuthenticationService(SocialAuthenticationService<?> authenticationService) {
addConnectionFactory(authenticationService.getConnectionFactory());
authenticationServices.put(authenticationService.getConnectionFactory().getProviderId(), authenticationService);
}
public void setAuthenticationServices(Iterable<SocialAuthenticationService<?>> authenticationServices) {
for (SocialAuthenticationService<?> authenticationService : authenticationServices) {
addAuthenticationService(authenticationService);
}
}
public Set<String> registeredAuthenticationProviderIds() {
return authenticationServices.keySet();
}
}
所以当SocialAuthenticationFilter拦截到/{filterProcessingUrl}/{providerId}之后,会根据出URL路径中的providerId到SocialAuthenticationLocator中查找对应的SocialAuthenticationService获取authRequest
public class SocialAuthenticationFilter extends AbstractAuthenticationProcessingFilter {
@Deprecated
protected boolean requiresAuthentication(HttpServletRequest request, HttpServletResponse response) {
String providerId = getRequestedProviderId(request);
if (providerId != null){
Set<String> authProviders = authServiceLocator.registeredAuthenticationProviderIds();
return authProviders.contains(providerId);
}
return false;
}
public Authentication attemptAuthentication(HttpServletRequest request, HttpServletResponse response) throws AuthenticationException {
if (detectRejection(request)) {
if (logger.isDebugEnabled()) {
logger.debug("A rejection was detected. Failing authentication.");
}
throw new SocialAuthenticationException("Authentication failed because user rejected authorization.");
}
Authentication auth = null;
Set<String> authProviders = authServiceLocator.registeredAuthenticationProviderIds();
String authProviderId = getRequestedProviderId(request);
if (!authProviders.isEmpty() && authProviderId != null && authProviders.contains(authProviderId)) {
SocialAuthenticationService<?> authService = authServiceLocator.getAuthenticationService(authProviderId);
auth = attemptAuthService(authService, request, response);
if (auth == null) {
throw new AuthenticationServiceException("authentication failed");
}
}
return auth;
}
}
为什么社交登录URL和回调域要保持一致
SocialAuthenticationFilter#attemptAuthService
private Authentication attemptAuthService(final SocialAuthenticationService<?> authService, final HttpServletRequest request, HttpServletResponse response)
throws SocialAuthenticationRedirectException, AuthenticationException {
final SocialAuthenticationToken token = authService.getAuthToken(request, response);
if (token == null) return null;
Assert.notNull(token.getConnection());
Authentication auth = getAuthentication();
if (auth == null || !auth.isAuthenticated()) {
return doAuthentication(authService, request, token);
} else {
addConnection(authService, request, token, auth);
return null;
}
}
OAuth2AuthenticationService#getAuthToken
public SocialAuthenticationToken getAuthToken(HttpServletRequest request, HttpServletResponse response) throws SocialAuthenticationRedirectException {
String code = request.getParameter("code");
if (!StringUtils.hasText(code)) {
OAuth2Parameters params = new OAuth2Parameters();
params.setRedirectUri(buildReturnToUrl(request));
setScope(request, params);
params.add("state", generateState(connectionFactory, request));
addCustomParameters(params);
throw new SocialAuthenticationRedirectException(getConnectionFactory().getOAuthOperations().buildAuthenticateUrl(params));
} else if (StringUtils.hasText(code)) {
try {
String returnToUrl = buildReturnToUrl(request);
AccessGrant accessGrant = getConnectionFactory().getOAuthOperations().exchangeForAccess(code, returnToUrl, null);
// TODO avoid API call if possible (auth using token would be fine)
Connection<S> connection = getConnectionFactory().createConnection(accessGrant);
return new SocialAuthenticationToken(connection, null);
} catch (RestClientException e) {
logger.debug("failed to exchange for access", e);
return null;
}
} else {
return null;
}
}
可以发现,用户在登录也上点击qq登录时被SocialAuthenticationFilter拦截,进入到上述的getAuthToken方法,请求参数是不带授权码的,因此第9行会抛出异常,该异常会被认证失败处理器截获并将用户导向社交系统认证服务器
public class SocialAuthenticationFailureHandler implements AuthenticationFailureHandler {
private AuthenticationFailureHandler delegate;
public SocialAuthenticationFailureHandler(AuthenticationFailureHandler delegate) {
this.delegate = delegate;
}
public void onAuthenticationFailure(HttpServletRequest request, HttpServletResponse response, AuthenticationException failed) throws IOException, ServletException {
if (failed instanceof SocialAuthenticationRedirectException) {
response.sendRedirect(((SocialAuthenticationRedirectException)failed).getRedirectUrl());
} else {
this.delegate.onAuthenticationFailure(request, response, failed);
}
}
}
在用户同意授权后,认证服务器跳转到回调域并带入授权码,这时就会进入getAuthToken的第11行,拿授权码获取accessToken(AccessGrant)、调用OpenAPI获取用户信息并适配成Connection
为什么同意授权后响应如下

我们扫描二维码同意授权,浏览器重定向到/socialLogin/qq之后,发生了什么
public SocialAuthenticationToken getAuthToken(HttpServletRequest request, HttpServletResponse response) throws SocialAuthenticationRedirectException {
String code = request.getParameter("code");
if (!StringUtils.hasText(code)) {
OAuth2Parameters params = new OAuth2Parameters();
params.setRedirectUri(buildReturnToUrl(request));
setScope(request, params);
params.add("state", generateState(connectionFactory, request));
addCustomParameters(params);
throw new SocialAuthenticationRedirectException(getConnectionFactory().getOAuthOperations().buildAuthenticateUrl(params));
} else if (StringUtils.hasText(code)) {
try {
String returnToUrl = buildReturnToUrl(request);
AccessGrant accessGrant = getConnectionFactory().getOAuthOperations().exchangeForAccess(code, returnToUrl, null);
// TODO avoid API call if possible (auth using token would be fine)
Connection<S> connection = getConnectionFactory().createConnection(accessGrant);
return new SocialAuthenticationToken(connection, null);
} catch (RestClientException e) {
logger.debug("failed to exchange for access", e);
return null;
}
} else {
return null;
}
}
在上述带啊的第12行打断点进行跟踪一下,发现执行13行时抛出异常跳转到了18行,异常信息如下:
org.springframework.web.client.RestClientException: Could not extract response: no suitable HttpMessageConverter found for response type [interface java.util.Map] and content type [text/html]
说明是在调用我们的OAuth2Template的exchangeForAccess拿授权码获取accessToken时报错了,错误原因是在转换响应结果为AccessGrant时没有处理text/html的转换器。
首先我们看一下响应结果是什么:

发现响应结果是一个字符串,以&分割三个键值对,而OAuth2Template默认提供的转换器如下:
OAuth2Template
protected RestTemplate createRestTemplate() {
ClientHttpRequestFactory requestFactory = ClientHttpRequestFactorySelector.getRequestFactory();
RestTemplate restTemplate = new RestTemplate(requestFactory);
List<HttpMessageConverter<?>> converters = new ArrayList<HttpMessageConverter<?>>(2);
converters.add(new FormHttpMessageConverter());
converters.add(new FormMapHttpMessageConverter());
converters.add(new MappingJackson2HttpMessageConverter());
restTemplate.setMessageConverters(converters);
restTemplate.setErrorHandler(new LoggingErrorHandler());
if (!useParametersForClientAuthentication) {
List<ClientHttpRequestInterceptor> interceptors = restTemplate.getInterceptors();
if (interceptors == null) { // defensively initialize list if it is null. (See SOCIAL-430)
interceptors = new ArrayList<ClientHttpRequestInterceptor>();
restTemplate.setInterceptors(interceptors);
}
interceptors.add(new PreemptiveBasicAuthClientHttpRequestInterceptor(clientId, clientSecret));
}
return restTemplate;
}
查看上述5~7行的3个转换器,FormHttpMessageConverter、FormMapHttpMessageConverter、MappingJackson2HttpMessageConverter分别对应解析Content-Type为application/x-www-form-urlencoded、multipart/form-data、application/json的响应体,因此报错提示
no suitable HttpMessageConverter found for response type [interface java.util.Map] and content type [text/html]
这时我们需要在原有的OAuth2Template的基础上在增加一个处理text/html的转换器:
public class QQOAuth2Template extends OAuth2Template {
public QQOAuth2Template(String clientId, String clientSecret, String authorizeUrl, String accessTokenUrl) {
super(clientId, clientSecret, authorizeUrl, accessTokenUrl);
setUseParametersForClientAuthentication(true);
}
/**
* 添加消息转换器以使能够解析 Content-Type 为 text/html 的响应体
* StringHttpMessageConverter 可解析任何 Content-Type的响应体,见其构造函数
* @return
*/
@Override
protected RestTemplate createRestTemplate() {
RestTemplate restTemplate = super.createRestTemplate();
restTemplate.getMessageConverters().add(new StringHttpMessageConverter(Charset.forName("UTF-8")));
return restTemplate;
}
/**
* 如果响应体是json,OAuth2Template会帮我们构建, 但QQ互联的OpenAPI返回包都是 text/html 字符串
* 响应体 : "access_token=FE04***********CCE2&expires_in=7776000&refresh_token=88E4********BE14"
* 使用 StringHttpMessageConverter 将请求的响应体转成 String ,并手动构建 AccessGrant
* @param accessTokenUrl 拿授权码获取accessToken的URL
* @param parameters 请求 accessToken 需要附带的参数
* @return
*/
@Override
protected AccessGrant postForAccessGrant(String accessTokenUrl, MultiValueMap<String, String> parameters) {
String responseStr = getRestTemplate().postForObject(accessTokenUrl, parameters,String.class);
if (StringUtils.isEmpty(responseStr)) {
return null;
}
// 0 -> access_token=FE04***********CCE
// 1 -> expires_in=7776000
// 2 -> refresh_token=88E4********BE14
String[] strings = StringUtils.splitByWholeSeparatorPreserveAllTokens(responseStr, "&");
// accessToken scope refreshToken expiresIn
AccessGrant accessGrant = new AccessGrant(
StringUtils.substringAfterLast(strings[0], "="),
null,
StringUtils.substringAfterLast(strings[2], "="),
Long.valueOf(StringUtils.substringAfterLast(strings[1], "=")));
return accessGrant;
}
}
使用该QQOAuth2Template替换之前注入的OAuth2Template
@Component
//@ConditionalOnProperty(prefix = "demo.security.qq",name = "appId")
@ConditionalOnProperty(prefix = "demo.security.social.qq",name = "appId")
public class QQLoginAutoConfig extends SocialAutoConfigurerAdapter {
public static final String URL_TO_GET_AUTHORIZATION_CODE = "https://graph.qq.com/oauth2.0/authorize";
public static final String URL_TO_GET_TOKEN = "https://graph.qq.com/oauth2.0/token";
@Autowired
private SecurityProperties securityProperties;
@Autowired
private QQConnectionAdapter qqConnectionAdapter;
@Override
protected ConnectionFactory<?> createConnectionFactory() {
return new QQConnectionFactory(
securityProperties.getSocial().getQq().getProviderId(),
new QQServiceProvider(oAuth2Operations(), securityProperties.getSocial().getQq().getAppId()),
qqConnectionAdapter);
}
// @Bean
// public OAuth2Operations oAuth2Operations() {
// return new OAuth2Template(
// securityProperties.getSocial().getQq().getAppId(),
// securityProperties.getSocial().getQq().getAppSecret(),
// URL_TO_GET_AUTHORIZATION_CODE,
// URL_TO_GET_TOKEN);
// }
@Bean
public OAuth2Operations oAuth2Operations() {
return new QQOAuth2Template(
securityProperties.getSocial().getQq().getAppId(),
securityProperties.getSocial().getQq().getAppSecret(),
URL_TO_GET_AUTHORIZATION_CODE,
URL_TO_GET_TOKEN);
}
}
现在我们能够拿到封装accessToken的AccessGrant了,再继续端点调试Connection的获取(下述第15行)
OAuth2AuthenticationService
public SocialAuthenticationToken getAuthToken(HttpServletRequest request, HttpServletResponse response) throws SocialAuthenticationRedirectException {
String code = request.getParameter("code");
if (!StringUtils.hasText(code)) {
OAuth2Parameters params = new OAuth2Parameters();
params.setRedirectUri(buildReturnToUrl(request));
setScope(request, params);
params.add("state", generateState(connectionFactory, request));
addCustomParameters(params);
throw new SocialAuthenticationRedirectException(getConnectionFactory().getOAuthOperations().buildAuthenticateUrl(params));
} else if (StringUtils.hasText(code)) {
try {
String returnToUrl = buildReturnToUrl(request);
AccessGrant accessGrant = getConnectionFactory().getOAuthOperations().exchangeForAccess(code, returnToUrl, null);
// TODO avoid API call if possible (auth using token would be fine)
Connection<S> connection = getConnectionFactory().createConnection(accessGrant);
return new SocialAuthenticationToken(connection, null);
} catch (RestClientException e) {
logger.debug("failed to exchange for access", e);
return null;
}
} else {
return null;
}
}
发现QQApiImpl的getUserInfo存在同一的问题,调用QQ互联API响应类型都是text/html,因此我们不能直接转成POJO,而要先获取响应串,在通过JSON转换工具类ObjectMapper来转换:
QQApiImpl
@Override
public QQUserInfo getUserInfo() {
// QQ互联的响应 Content-Type 都是 text/html,因此不能直接转为 QQUserInfo
// QQUserInfo qqUserInfo = getRestTemplate().getForObject(String.format(URL_TO_GET_USER_INFO, appId, openId), QQUserInfo.class);
String responseStr = getRestTemplate().getForObject(String.format(URL_TO_GET_USER_INFO, appId, openId), String.class);
logger.info("调用QQ OpenAPI获取用户信息: {}", responseStr);
try {
QQUserInfo qqUserInfo = objectMapper.readValue(responseStr, QQUserInfo.class);
qqUserInfo.setOpenId(openId);
return qqUserInfo;
} catch (Exception e) {
logger.error("获取用户信息转成 QQUserInfo 失败,响应信息:{}", responseStr);
return null;
}
}
再次扫码登录进行断点调试,发现Connection也能成功拿到了,并且封装成SocialAuthenticationToken返回,于是getAuthToken终于成功返回了,走到了doAuthentication
SocialAuthenticationFilter
private Authentication attemptAuthService(final SocialAuthenticationService<?> authService, final HttpServletRequest request, HttpServletResponse response)
throws SocialAuthenticationRedirectException, AuthenticationException {
final SocialAuthenticationToken token = authService.getAuthToken(request, response);
if (token == null) return null;
Assert.notNull(token.getConnection());
Authentication auth = getAuthentication();
if (auth == null || !auth.isAuthenticated()) {
return doAuthentication(authService, request, token);
} else {
addConnection(authService, request, token, auth);
return null;
}
}
private Authentication doAuthentication(SocialAuthenticationService<?> authService, HttpServletRequest request, SocialAuthenticationToken token) {
try {
if (!authService.getConnectionCardinality().isAuthenticatePossible()) return null;
token.setDetails(authenticationDetailsSource.buildDetails(request));
Authentication success = getAuthenticationManager().authenticate(token);
Assert.isInstanceOf(SocialUserDetails.class, success.getPrincipal(), "unexpected principal type");
updateConnections(authService, token, success);
return success;
} catch (BadCredentialsException e) {
// connection unknown, register new user?
if (signupUrl != null) {
// store ConnectionData in session and redirect to register page
sessionStrategy.setAttribute(new ServletWebRequest(request), ProviderSignInAttempt.SESSION_ATTRIBUTE, new ProviderSignInAttempt(token.getConnection()));
throw new SocialAuthenticationRedirectException(buildSignupUrl(request));
}
throw e;
}
}
这时会调用ProviderManager的authenticate对SocialAuthenticationToken进行校验,ProviderManager又会委托SocialAuthenticationProvider
SocialAuthenticationProvider会调用我们注入的JdbcUsersConnectionRepository到UserConnection表中根据Connection的providerId和providerUserId查找userId
public Authentication authenticate(Authentication authentication) throws AuthenticationException {
Assert.isInstanceOf(SocialAuthenticationToken.class, authentication, "unsupported authentication type");
Assert.isTrue(!authentication.isAuthenticated(), "already authenticated");
SocialAuthenticationToken authToken = (SocialAuthenticationToken) authentication;
String providerId = authToken.getProviderId();
Connection<?> connection = authToken.getConnection();
String userId = toUserId(connection);
if (userId == null) {
throw new BadCredentialsException("Unknown access token");
}
UserDetails userDetails = userDetailsService.loadUserByUserId(userId);
if (userDetails == null) {
throw new UsernameNotFoundException("Unknown connected account id");
}
return new SocialAuthenticationToken(connection, userDetails, authToken.getProviderAccountData(), getAuthorities(providerId, userDetails));
}
protected String toUserId(Connection<?> connection) {
List<String> userIds = usersConnectionRepository.findUserIdsWithConnection(connection);
// only if a single userId is connected to this providerUserId
return (userIds.size() == 1) ? userIds.iterator().next() : null;
}
JdbcUsersConnectionRepository
public List<String> findUserIdsWithConnection(Connection<?> connection) {
ConnectionKey key = connection.getKey();
List<String> localUserIds = jdbcTemplate.queryForList("select userId from " + tablePrefix + "UserConnection where providerId = ? and providerUserId = ?", String.class, key.getProviderId(), key.getProviderUserId());
if (localUserIds.size() == 0 && connectionSignUp != null) {
String newUserId = connectionSignUp.execute(connection);
if (newUserId != null)
{
createConnectionRepository(newUserId).addConnection(connection);
return Arrays.asList(newUserId);
}
}
return localUserIds;
}
由于找不到(因为这时我们的UserConnection表压根就没数据),toUserId会返回null,接着抛出BadCredentialsException("Unknown access token"),该异常会被SocialAuthenticationFilter捕获,并根据其signupUrl属性进行重定向(SpringSocial认为该用户在本系统没有注册,或者注册了但没有将本地用户和QQ登录关联,因此跳转到注册页)
private Authentication doAuthentication(SocialAuthenticationService<?> authService, HttpServletRequest request, SocialAuthenticationToken token) {
try {
if (!authService.getConnectionCardinality().isAuthenticatePossible()) return null;
token.setDetails(authenticationDetailsSource.buildDetails(request));
Authentication success = getAuthenticationManager().authenticate(token);
Assert.isInstanceOf(SocialUserDetails.class, success.getPrincipal(), "unexpected principal type");
updateConnections(authService, token, success);
return success;
} catch (BadCredentialsException e) {
// connection unknown, register new user?
if (signupUrl != null) {
// store ConnectionData in session and redirect to register page
sessionStrategy.setAttribute(new ServletWebRequest(request), ProviderSignInAttempt.SESSION_ATTRIBUTE, new ProviderSignInAttempt(token.getConnection()));
throw new SocialAuthenticationRedirectException(buildSignupUrl(request));
}
throw e;
}
}
而SocialAuthenticationFilter的signupUrl默认为/signup
public class SocialAuthenticationFilter extends AbstractAuthenticationProcessingFilter {
private String signupUrl = "/signup";
}
跳转到/signup时,被SpringSecurity拦截,并重定向到loginPage(),最后到了BrowserSecurityController
SecurityBrowserConfig
.formLogin()
.loginPage(SecurityConstants.FORWARD_TO_LOGIN_PAGE_URL)
SecurityConstants
/**
* 未登录访问受保护URL则跳转路径到 此
*/
String FORWARD_TO_LOGIN_PAGE_URL = "/auth/require";
BrowserSecurityController
@RestController
public class BrowserSecurityController {
private Logger logger = LoggerFactory.getLogger(getClass());
// security会将跳转前的请求存储在session中
private RequestCache requestCache = new HttpSessionRequestCache();
private RedirectStrategy redirectStrategy = new DefaultRedirectStrategy();
@Autowired
SecurityProperties securityProperties;
@RequestMapping("/auth/require")
@ResponseStatus(code = HttpStatus.UNAUTHORIZED)
public SimpleResponseResult requireAuthentication(HttpServletRequest request, HttpServletResponse response) throws IOException {
SavedRequest savedRequest = requestCache.getRequest(request, response);
if (savedRequest != null) {
String redirectUrl = savedRequest.getRedirectUrl();
logger.info("引发跳转到/auth/login的请求是: {}", redirectUrl);
if (StringUtils.endsWithIgnoreCase(redirectUrl, ".html")) {
// 如果用户是访问html页面被FilterSecurityInterceptor拦截从而跳转到了/auth/login,那么就重定向到登录页面
redirectStrategy.sendRedirect(request, response, securityProperties.getBrowser().getLoginPage());
}
}
// 如果不是访问html而被拦截跳转到了/auth/login,则返回JSON提示
return new SimpleResponseResult("用户未登录,请引导用户至登录页");
}
}
于是最终得到了如下响应:

@EnableSocial做了些什么
它会加载一个配置类SocialConfiguration,该类会读取容器中SocialConfigure实例,如我们所写的扩展SocialAutoConfigureAdapter的QQLoginAutoConfig和扩展了SocialConfigureAdapter的SocialConfig,将我们实现的ConnectionFactory和UsersConnectionRepository与SpringSecurity的认证流程串起来
/**
* Configuration class imported by {@link EnableSocial}.
* @author Craig Walls
*/
@Configuration
public class SocialConfiguration {
private static boolean securityEnabled = isSocialSecurityAvailable();
@Autowired
private Environment environment;
private List<SocialConfigurer> socialConfigurers;
@Autowired
public void setSocialConfigurers(List<SocialConfigurer> socialConfigurers) {
Assert.notNull(socialConfigurers, "At least one configuration class must implement SocialConfigurer (or subclass SocialConfigurerAdapter)");
Assert.notEmpty(socialConfigurers, "At least one configuration class must implement SocialConfigurer (or subclass SocialConfigurerAdapter)");
this.socialConfigurers = socialConfigurers;
}
@Bean
public ConnectionFactoryLocator connectionFactoryLocator() {
if (securityEnabled) {
SecurityEnabledConnectionFactoryConfigurer cfConfig = new SecurityEnabledConnectionFactoryConfigurer();
for (SocialConfigurer socialConfigurer : socialConfigurers) {
socialConfigurer.addConnectionFactories(cfConfig, environment);
}
return cfConfig.getConnectionFactoryLocator();
} else {
DefaultConnectionFactoryConfigurer cfConfig = new DefaultConnectionFactoryConfigurer();
for (SocialConfigurer socialConfigurer : socialConfigurers) {
socialConfigurer.addConnectionFactories(cfConfig, environment);
}
return cfConfig.getConnectionFactoryLocator();
}
}
@Bean
public UsersConnectionRepository usersConnectionRepository(ConnectionFactoryLocator connectionFactoryLocator) {
UsersConnectionRepository usersConnectionRepository = null;
for (SocialConfigurer socialConfigurer : socialConfigurers) {
UsersConnectionRepository ucrCandidate = socialConfigurer.getUsersConnectionRepository(connectionFactoryLocator);
if (ucrCandidate != null) {
usersConnectionRepository = ucrCandidate;
break;
}
}
Assert.notNull(usersConnectionRepository, "One configuration class must implement getUsersConnectionRepository from SocialConfigurer.");
return usersConnectionRepository;
}
}
注册页 & 关联社交账号
首先将注册页的URL可配置化,默认设为/sign-up.html,以及处理注册的服务接口/user/register
@Data
public class SocialProperties {
private QQSecurityPropertie qq = new QQSecurityPropertie();
public static final String DEFAULT_FILTER_PROCESSING_URL = "/socialLogin";
private String filterProcessingUrl = DEFAULT_FILTER_PROCESSING_URL;
public static final String DEFAULT_SIGN_UP_URL = "/sign-up.html";
private String signUpUrl = DEFAULT_SIGN_UP_URL;
public static final String DEFAULT_SING_UP_PROCESSING_URL = "/user/register";
private String signUpProcessingUrl = DEFAULT_SING_UP_PROCESSING_URL;
}
然后在浏览器配置类中将此路径放开:
@Autowired
private SpringSocialConfigurer qqSpringSocialConfigurer;
@Override
protected void configure(HttpSecurity http) throws Exception {
// 启用验证码校验过滤器
http.apply(verifyCodeValidatorConfig).and()
// 启用短信登录过滤器
.apply(smsLoginConfig).and()
// 启用QQ登录
.apply(qqSpringSocialConfigurer).and()
// 启用表单密码登录过滤器
.formLogin()
.loginPage(SecurityConstants.FORWARD_TO_LOGIN_PAGE_URL)
.loginProcessingUrl(SecurityConstants.DEFAULT_FORM_LOGIN_URL)
.successHandler(customAuthenticationSuccessHandler)
.failureHandler(customAuthenticationFailureHandler)
.and()
// 浏览器应用特有的配置,将登录后生成的token保存在cookie中
.rememberMe()
.tokenRepository(persistentTokenRepository())
.tokenValiditySeconds(3600)
.userDetailsService(customUserDetailsService)
.and()
// 浏览器应用特有的配置
.authorizeRequests()
.antMatchers(
SecurityConstants.FORWARD_TO_LOGIN_PAGE_URL,
securityProperties.getBrowser().getLoginPage(),
SecurityConstants.VERIFY_CODE_SEND_URL,
securityProperties.getSocial().getFilterProcessingUrl() + securityProperties.getSocial().getQq().getProviderId(),
securityProperties.getSocial().getSignUpUrl(),
securityProperties.getSocial().getSignUpProcessingUrl()).permitAll()
.anyRequest().authenticated().and()
.csrf().disable();
}
最后编写注册页:
<!DOCTYPE html>
<html lang="en">
<head>
<meta charset="UTF-8">
<title>Title</title>
</head>
<body>
<h1>标准注册页</h1>
<a href="/social">QQ账号信息</a>
<form action="/user/register" method="post">
用户名: <input type="text" name="username" value="admin">
密码: <input type="password" name="password" value="123">
<button type="submit" name="type" value="register">注册并关联QQ登录</button>
<button type="submit" name="type" value="binding">已有账号关联QQ登录</button>
</form>
</body>
</html>
ProviderSignInUtils
注册服务:虽然因为在UserConnection表中没有和本地用户关联的记录而跳转到了注册页,但是获取的Connection或保存在Session中,如果你想在用户点击注册本地账号时自动为其关联QQ账号或用户已有本地账号自己手动关联QQ账号,那么可以使用ProviderSignInUtils这个工具类,你只需要告诉其需要关联的本地账户userId,它会自动取出Session中保存的Connection,并将userId、Connection.getProviderId、Connection.getProviderUserId作为一条记录插入到数据库中,这样该用户下次再进行QQ登录时就不会跳转到本地账号注册页了
@RestController
@RequestMapping("/user")
public class UserController {
private Logger logger = LoggerFactory.getLogger(getClass());
@Autowired
private UserService userService;
@Autowired
private ProviderSignInUtils providerSignInUtils;
@PostMapping("/register")
public String register(String username, String password, String type, HttpServletRequest request) {
if ("register".equalsIgnoreCase(type)) {
logger.info("新增用户并关联QQ登录, 用户名:{}", username);
userService.insertUser();
} else if ("binding".equalsIgnoreCase(type)) {
logger.info("给用户关联QQ登录, 用户名:{}", username);
}
providerSignInUtils.doPostSignUp(username, new ServletWebRequest(request));
return "success";
}
}

绑定/解绑场景支持
有时我们的系统的账号管理模块需要允许用户关联或取消关联一些社交账号,SpringSocial对这一场景也提供了支持(见ConnectController)。你只需自定义相关的视图组件(可扩展AbstractView)便可实现“绑定/解绑”功能。
Session管理
单机Session管理
事实上,我们所自定义的登录流程只会在登录时被执行一次,登录成功后会生成一个封装认证信息的Authentication保存在本地线程保险箱中,而在后续的用户访问受保护URL等操作时就不会在涉及到这些登录流程中的组件了。
让我们再回想一下Spring Security的过滤器链,位于首位的是SecurityContextPersistenceFilter,它用于在收到请求时试图从Session中读取登录成功后生成的认证信息放入当前线程保险箱中,在响应请求时再取出来放入Session中,而位于过滤器链末尾的FilterSecurityInterceptor会在访问Controller服务之前校验线程保险箱中的认证信息,因此Session的管理会直接影响到用户此刻能否继续访问受保护URL。
在SpringBoot中,我们可以通过配置项server.session.timeout(单位秒)来设置Session的有效时长,从而实现用户登录一段时间之后如果还在访问受保护URL则需要重新登陆。
相关代码位于TomcatEmbeddedServletContainerFactory
private void configureSession(Context context) {
long sessionTimeout = getSessionTimeoutInMinutes();
context.setSessionTimeout((int) sessionTimeout);
if (isPersistSession()) {
Manager manager = context.getManager();
if (manager == null) {
manager = new StandardManager();
context.setManager(manager);
}
configurePersistSession(manager);
}
else {
context.addLifecycleListener(new DisablePersistSessionListener());
}
}
private long getSessionTimeoutInMinutes() {
long sessionTimeout = getSessionTimeout();
if (sessionTimeout > 0) {
sessionTimeout = Math.max(TimeUnit.SECONDS.toMinutes(sessionTimeout), 1L);
}
return sessionTimeout;
}
SpringBoot会将你配置的秒数转为分钟数,因此你会发现设置了server.session.timeout=10却发现1分钟后Session才失效导致需要重新登陆的情况。
application.properties
server.session.timeout=10 #设置Session 10秒后过期
不过我们一般设置为几个小时
与未登陆而访问受保护URL不同,Session失效导致无法访问受保护URL应该有不一样的提示(例如:因为长时间没有操作,您登陆的会话已过期,请重新登陆;而不应该提示您还未登录,请先登录),这时我们可以配置http.sessionManage().invalidSessionUrl()来指定用户登录时间超过server.session.timeout设定的时长之后用户再访问受保护URL会跳转到的URL,你可以为其配置一个页面或者Controller来提示用户并引导用户到登录页
SecurityBrowserConfig
protected void configure(HttpSecurity http) throws Exception {
// 启用验证码校验过滤器
http.apply(verifyCodeValidatorConfig).and()
// 启用短信登录过滤器
.apply(smsLoginConfig).and()
// 启用QQ登录
.apply(qqSpringSocialConfigurer).and()
// 启用表单密码登录过滤器
.formLogin()
.loginPage(SecurityConstants.FORWARD_TO_LOGIN_PAGE_URL)
.loginProcessingUrl(SecurityConstants.DEFAULT_FORM_LOGIN_URL)
.successHandler(customAuthenticationSuccessHandler)
.failureHandler(customAuthenticationFailureHandler)
.and()
// 浏览器应用特有的配置,将登录后生成的token保存在cookie中
.rememberMe()
.tokenRepository(persistentTokenRepository())
.tokenValiditySeconds(3600)
.userDetailsService(customUserDetailsService)
.and()
.sessionManagement()
.invalidSessionUrl("/session-invalid.html")
.and()
// 浏览器应用特有的配置
.authorizeRequests()
.antMatchers(
SecurityConstants.FORWARD_TO_LOGIN_PAGE_URL,
securityProperties.getBrowser().getLoginPage(),
SecurityConstants.VERIFY_CODE_SEND_URL,
securityProperties.getSocial().getFilterProcessingUrl() + securityProperties.getSocial().getQq().getProviderId(),
securityProperties.getSocial().getSignUpUrl(),
securityProperties.getSocial().getSignUpProcessingUrl(),
"/session-invalid.html").permitAll()
.anyRequest().authenticated().and()
.csrf().disable();
}
在.sessionManagement()配置下:
通过.maximumSessions可以控制一个用户同时可登录的会话数,如果设置为1则可实现后一个登录的人会踢掉前一个登录的人。,通过expiredSessionStrategy可以为该事件设置一个回调方法(前一个人被挤掉后再访问受保护URL时调用),可通过回调参数获取request和response
通过.maxSessionsPreventsLogin(true)可设置若用户已登录,则在其他会话无法再次登录,Session由于timeout的设置失效或二次登录被阻止,都可以通过.invalidSessionStrategy()配置一个处理策略
集群Session管理
为了实现高可用和高并发,企业级应用通常会采用集群的方式部署服务,通过网关或代理将请求根据轮询算法转发的到特定的服务,这时如果每个服务单独管理自己的Session,那么就会出现重复要求用户登录的情况。我们可以将Session的管理抽离出来存储到一个单独的系统中,spring-session项目可以帮我们完成这份工作,我们只需告诉它用什么存储系统来存储Session即可。
通常我们使用Redis来存储Session而不使用Mysql,原因如下:
SpringSecurity针对每次请求都会从Session中读取认证信息,因此读取比较频繁,使用缓存系统速度较快Session是有有效时间的,如果存储在Mysql中自己还需定时清理,而Redis本身就自带缓存数据时效性
安装Redis
官网,下载编译
$ wget http://download.redis.io/releases/redis-5.0.5.tar.gz
$ tar xzf redis-5.0.5.tar.gz
$ cd redis-5.0.5
$ make MALLOC=libc
如果提示找不到相关命令则需安装相关依赖,
yum install -y gcc g++ gcc-c++ make
启动服务:
./src/redis-server
由于我是在虚拟机CentOS6.5中安装的,而Redis默认的保护机制只允许本地访问,要想宿主机或外网访问则需配置./redis.conf,新增bind 192.168.102.2(我的宿主机局域网IP)可让宿主机访问IP,这相当于增加一个IP白名单,如果想所有主机都能访问该服务,则可配置bind 0.0.0.0
修改配置后,需要再启动时指定读取该配置文件以使配置项生效:./src/redis-server ./redis.conf &
SpringBoot配置文件
在application.properties中新增spring.redis.host=192.168.102.101,可指定SpringBoot启动时连接该主机的Redis(默认端口6379),并将之前的排除Redis自动集成注解去掉
//@SpringBootApplication(exclude = {RedisAutoConfiguration.class,RedisRepositoriesAutoConfiguration.class})
@SpringBootApplication
@RestController
@EnableSwagger2
public class SecurityDemoApplication {
public static void main(String[] args) {
SpringApplication.run(SecurityDemoApplication.class, args);
}
@RequestMapping("/hello")
public String hello() {
return "hello spring security";
}
}
在配置文件总指定将Session托管给Redis
spring.session.store-type=redis
spring.redis.host=192.168.102.101
可支持的托管类型封装在了org.springframework.boot.autoconfigure.session.StoreType中。
使用集群模式后,之前配置的timeout和http.sessionManagement()依然生效。
注意:将Session托管给存储系统之后,要确保写入Session中的Bean是可序列化的,即实现了
Serializable接口,如果Bean中的属性无法序列化,例如ImageCode中的BufferedImage image,如果不需要存储到Session中,则可以在写入Session时将该属性置为null@Override public void save(ServletWebRequest request, ImageCode imageCode) { ImageCode ic = new ImageCode(imageCode.getCode(), null, imageCode.getExpireTime()); sessionStrategy.setAttribute(request, SecurityConstants.IMAGE_CODE_SESSION_KEY, ic); }
退出登录
如何退出登录
Security为我们提供了一个默认注销当前用户的服务/logout,默认会做如下3件事:
- 使当前
Session失效 - 清除
remember-me功能的相关信息 - 清除
SecurityContext中的内容
我们可以通过http.logout()来自定义注销登录逻辑
logoutUrl(),指定注销操作请求的URLlogoutSuccessUrl(),注销完成后跳转到的URLlogoutSuccessHandler(),注销完成后调用的处理器,可根据用户请求类型动态响应页面或JSONdeleteCookies(),根据key删除Cookie中的item
Spring Security OAuth开发APP认证框架
我们之前所讲的一切都是基于B/S架构的,即用户通过浏览器直接访问我们的服务,是基于Session/Cookie的。但是现在前后端分离架构愈发流行,用户可能是直接访问APP或WebServer(如nodejs),而APP和WebServer再通过ajax调用后端的服务,这一场景下Session/Cookie模式会有很多缺点
- 开发繁琐,需要频繁针对
Session/Cookie进行读写操作,请求从浏览器发出会附带存储在Cookie中的JSESSIONID,后端根据这个能够找到对应的Session,响应时又会将JSESSIONID写入Cookie。如果浏览器禁用Cookie则需在每次的URL上附带JSESSIONID参数 - 安全性和客户体验差,敏感数据保存在客户端的
Cookie中不太安全,Session时效管理、分布式管理等设置不当会导致用户的频繁重新登陆,造成不好的用户体验 - 有些前端技术根本就不支持
Cookie,如App、小程序
如此而言,Spring Security OAuth提供了一种基于token的认证机制,认证不再是每次请求读取存储在Session中的认证信息,而是对授权的用户发放一个token,访问服务时只需带上token参数即可。相比较于基于Session的方式,token更加灵活和安全,不会向Session一样SESSIONID的分配以及参数附带都是固化了的,token以怎样的形式呈现以及包含哪些信息以及可通过token刷新机制透明地延长授权时长(用户感知不到)来避免重复登录等,都是可以被我们自定义的。
提到OAuth,可能很容易联想到之前所开发的第三方登录功能,其实Spring Social是封装了OAuth客户端所要走的流程,而Spring Security OAuth则是封装了OAuth认证服务器的相关功能。
就我们自己开发的系统而言,后端就是认证服务器和资源服务器,而前端APP以及WebServer等就相当于OAuth客户端。
认证服务器需要做的事就是提供4中授权模式以及token的生成和存储,资源服务器就是保护REST服务,通过过滤器的方式在调用服务前校验请求中的token。而我们需要做的就是将我们自定义的认证逻辑(用户名密码登录、短信验证码登录、第三方登录)集成到认证服务器中,并对接生成和存储token。

从本章开始,我们将采用Spring Security OAuth开发security-app项目,基于纯OAuth的认证方式,而不依赖于Session/Cookie
准备工作
首先我们在security-demo中将引入的security-browser依赖注释掉,并引入security-app,忘掉之前基于Session/Cookie开发的认证代码,从头开始基于OAuth来开发认证授权。
由于在security-core中的验证码校验过滤器VerifyCodeValidateFilter需要注入认证成功/失败处理器,所以我们将security-demo中的复制一份到security-app中,并将处理结果以JSON的方式响应(security-browser的处理结果可以是一个页面,但security-app只能响应JSON),并将SimpleResponseResult移入security-core中。
package top.zhenganwen.securitydemo.app.handler;
@Component("appAuthenticationFailureHandler")
public class AppAuthenticationFailureHandler extends SimpleUrlAuthenticationFailureHandler {
private Logger logger = LoggerFactory.getLogger(getClass());
@Autowired
private ObjectMapper objectMapper;
// @Autowired
// private SecurityProperties securityProperties;
@Override
public void onAuthenticationFailure(HttpServletRequest request, HttpServletResponse response, AuthenticationException exception) throws IOException, ServletException {
// if (securityProperties.getBrowser().getLoginProcessType() == LoginProcessTypeEnum.REDIRECT) {
// super.onAuthenticationFailure(request, response, exception);
// return;
// }
logger.info("登录失败=>{}", exception.getMessage());
response.setContentType("application/json;charset=utf-8");
response.getWriter().write(objectMapper.writeValueAsString(new SimpleResponseResult(exception.getMessage())));
response.getWriter().flush();
}
}
package top.zhenganwen.securitydemo.app.handler;
@Component("appAuthenticationSuccessHandler")
public class AppAuthenticationSuccessHandler extends SavedRequestAwareAuthenticationSuccessHandler {
private Logger logger = LoggerFactory.getLogger(getClass());
@Autowired
private ObjectMapper objectMapper;
// @Autowired
// private SecurityProperties securityProperties;
@Override
public void onAuthenticationSuccess(HttpServletRequest request, HttpServletResponse response, Authentication authentication) throws IOException
, ServletException {
// if (securityProperties.getBrowser().getLoginProcessType() == LoginProcessTypeEnum.REDIRECT) {
// // 重定向到缓存在session中的登录前请求的URL
// super.onAuthenticationSuccess(request, response, authentication);
// }
logger.info("用户{}登录成功", authentication.getName());
response.setContentType("application/json;charset=utf-8");
response.getWriter().write(objectMapper.writeValueAsString(authentication));
response.getWriter().flush();
}
}
重启服务,查看在去掉security-browser而引入security-app之后项目是否能正常跑起来。
启用认证服务器
只需使用一个注解@EnableAuthorizationServer即可使当前服务成为一个认证服务器,starter-oauth2已经帮我们封装好了认证服务器需要提供的4种授权模式和token的管理。
package top.zhenganwen.securitydemo.app.config;
import org.springframework.context.annotation.Configuration;
import org.springframework.security.oauth2.config.annotation.web.configuration.EnableAuthorizationServer;
/**
* @author zhenganwen
* @date 2019/9/11
* @desc AuthorizationServerConfig
*/
@Configuration
@EnableAuthorizationServer
public class AuthorizationServerConfig {
}
现在我们可以来测试一下4中授权模式中的授权码模式和密码模式
首先认证服务器端要有用户,为了方便这里就不再编写DAO和UserDetailsService了,我们可以通过配置添加一个用户:
security.user.name=test
security.user.password=test
security.user.role=user # 要使用OAuth,用户需要有user角色,数据库中需存储为ROLE_USER
然后配置一个clientId/clientSecret,这相当于别的应用调用security-demo进行第三方登录之前需要在security-demo的互联开发平台上申请注册的appId/appSecret。例如现在有一个应用在security-demo的开发平台上注册审核通过了,security-demo会为其分配一个appId:test-client和appSecret:123。现在我们的security-demo也成为了认证服务器,任何调用security-demoAPI获取token的其他应用可视为第三方应用或客户端了。
security.oauth2.client.client-id=test-client
security.oauth2.client.client-secret=123
接下来我们可以对照OAuth2的官网上的 参考文档来验证@EnableAuthorizationServer提供的4种授权模式并获取token
测试授权码模式
参见 请求标准
授权码模式有两步:
-
获取授权码
观察boot启动日志,发现框架为我们添加若干接口,其中就包含了
/oauth/authorize,这个就是授权码获取的接口。我们对照OAuth2中获取授权码的请求标准来尝试获取授权码
http://localhost/oauth/authorize? response_type=code &client_id=test-client &redirect_uri=http://example.com &scope=all其中
response_type固定为code表示获取授权码,client_id为客户端的appId,redirect_uri为客户端接收授权码从而进一步获取token的回调URL(这里我们暂且随便写一个,到时候授权成功跳转到的URL上会附带授权码),scope表示此次授权需要获取的权限范围(键值和键值的意义应由认证服务器来定,这里我们暂且随便写一个)。访问该URL后,会弹出一个basic认证的登录框,我们输入用户名test密码test登录之后跳转到授权页,询问我们是否授予all权限(实际开发中我们可以将权限按操作类型分为create、delete、update、read,也可按角色划分为user、admin、guest等):
我们点击同意
Approve后点击授权Authorize,然后跳转到回调URL并附带了授权码
记下该授权码
yO4Y6q用于后续的token获取 -
获取
token
我们可以通过
Chrome插件Restlet Client来完成此次请求- 点击
Add authorization输入client-id和client-secret,工具会帮我们自动加密并附在请求头Authorizatin中 - 填写请求参数

如果使用
Postman则Authorization设置如下:
点击
Send发送请求,响应如下:
- 点击
密码模式
密码模式只需一步,无需授权码,可以直接获取token

使用密码模式相当于用户告诉了客户端test-client用户在security-demo上注册用户名密码,客户端直接拿这个去获取token,认证服务器并不知道客户端是经用户授权同意后请求token还是偷偷拿已知的用户名密码 来获取token,但是如果这个客户端应用是公司内部应用,可无需担心这一点
这里还有一个细节:因为之前通过授权码模式发放了一个对应该用户的token,所以这里再通过密码模式获取token时返回的仍是之前生成的token,并且过期时间expire_in在逐渐缩短
目前没有指定
token的存储方式,因此默认是存储在内存中的,如果你重启了服务,那么就需要重新申请token
启用资源服务器
同样的,使用一个@EnableResourceServer注解就可以使服务成为资源服务器(在调用服务前校验token)
package top.zhenganwen.securitydemo.app.config;
import org.springframework.context.annotation.Configuration;
import org.springframework.security.oauth2.config.annotation.web.configuration.EnableResourceServer;
/**
* @author zhenganwen
* @date 2019/9/11
* @desc ResourceServerConfig
*/
@Configuration
@EnableResourceServer
public class ResourceServerConfig {
}
重启服务服务后直接访问查询用户接口/user响应401说明资源服务器起作用了(没有附带token访问受保护服务会被拦截),这也不是security默认的basic认证在起作用,因为如果是basic拦截它会弹出登录框,而这里并没有

然后我们使用密码模式重新生成一次token:7f6c95fd-558f-4eae-93fe-1841bd06ea5c,并在访问接口时附带token(添加请求头Authorization值为token_type access_token)

使用Postman更加方便:

Spring Security Oauth核心源码剖析
框架核心组件如下,方框为绿色表示是具体类,为蓝色则表示是接口/抽象,括号中的类为运行时实际调用的类。下面我们将以密码模式为例来对源码进行剖析,你也可以打断点逐步进行验证。

令牌颁发服务——TokenEndpoint
TokenEndpoint可以看做是一个Controller,它会受理我们申请token的请求,见postAccessToken方法:
@RequestMapping(value = "/oauth/token", method=RequestMethod.POST)
public ResponseEntity<OAuth2AccessToken> postAccessToken(Principal principal, @RequestParam
Map<String, String> parameters) throws HttpRequestMethodNotSupportedException {
if (!(principal instanceof Authentication)) {
throw new InsufficientAuthenticationException(
"There is no client authentication. Try adding an appropriate authentication filter.");
}
String clientId = getClientId(principal);
ClientDetails authenticatedClient = getClientDetailsService().loadClientByClientId(clientId);
TokenRequest tokenRequest = getOAuth2RequestFactory().createTokenRequest(parameters, authenticatedClient);
if (clientId != null && !clientId.equals("")) {
// Only validate the client details if a client authenticated during this
// request.
if (!clientId.equals(tokenRequest.getClientId())) {
// double check to make sure that the client ID in the token request is the same as that in the
// authenticated client
throw new InvalidClientException("Given client ID does not match authenticated client");
}
}
if (authenticatedClient != null) {
oAuth2RequestValidator.validateScope(tokenRequest, authenticatedClient);
}
if (!StringUtils.hasText(tokenRequest.getGrantType())) {
throw new InvalidRequestException("Missing grant type");
}
if (tokenRequest.getGrantType().equals("implicit")) {
throw new InvalidGrantException("Implicit grant type not supported from token endpoint");
}
if (isAuthCodeRequest(parameters)) {
// The scope was requested or determined during the authorization step
if (!tokenRequest.getScope().isEmpty()) {
logger.debug("Clearing scope of incoming token request");
tokenRequest.setScope(Collections.<String> emptySet());
}
}
if (isRefreshTokenRequest(parameters)) {
// A refresh token has its own default scopes, so we should ignore any added by the factory here.
tokenRequest.setScope(OAuth2Utils.parseParameterList(parameters.get(OAuth2Utils.SCOPE)));
}
OAuth2AccessToken token = getTokenGranter().grant(tokenRequest.getGrantType(), tokenRequest);
if (token == null) {
throw new UnsupportedGrantTypeException("Unsupported grant type: " + tokenRequest.getGrantType());
}
return getResponse(token);
}
首先入参包含了两个部分:principal和parameters,对应我们密码模式请求参数的两个部分:请求头Authorization和请求体(grant_type、username、password、scope)。
String clientId = getClientId(principal);
principal传入的实际上是一个UsernamePasswordToken,对应逻辑在BasicAuthenticationFilter的doFilterInternal方法中:
@Override
protected void doFilterInternal(HttpServletRequest request,
HttpServletResponse response, FilterChain chain)
throws IOException, ServletException {
final boolean debug = this.logger.isDebugEnabled();
String header = request.getHeader("Authorization");
if (header == null || !header.startsWith("Basic ")) {
chain.doFilter(request, response);
return;
}
try {
String[] tokens = extractAndDecodeHeader(header, request);
assert tokens.length == 2;
String username = tokens[0];
if (authenticationIsRequired(username)) {
UsernamePasswordAuthenticationToken authRequest = new UsernamePasswordAuthenticationToken(
username, tokens[1]);
}
}
catch (AuthenticationException failed) {
}
chain.doFilter(request, response);
}
private String[] extractAndDecodeHeader(String header, HttpServletRequest request)
throws IOException {
byte[] base64Token = header.substring(6).getBytes("UTF-8");
byte[] decoded;
try {
decoded = Base64.decode(base64Token);
}
catch (IllegalArgumentException e) {
throw new BadCredentialsException(
"Failed to decode basic authentication token");
}
String token = new String(decoded, getCredentialsCharset(request));
int delim = token.indexOf(":");
if (delim == -1) {
throw new BadCredentialsException("Invalid basic authentication token");
}
return new String[] { token.substring(0, delim), token.substring(delim + 1) };
}
BasicAuthenticationFilter会拦截/oauth/token并尝试解析请求头Authorization,拿到对应的Basic xxx字符串,去掉前6个字符Basic,获取xxx,这实际上是我们传入的clientId和clientSecret使用冒号连接在一起之后再用base64加密算法得到的,因此在extractAndDecodeHeader方法中会对xxx进行base64解密得到由冒号分隔的clientId和clientSecret组成的密文(借用之前的clientId=test-client和clientSecret=123的例子,这里得到的密文就是test-client:123),最后将client-id作为username、clientSecret作为password构建了一个UsernamePasswordToken并返回,因此在postAccessToken中的principal能够得到请求头中的clientId。
ClientDetails authenticatedClient = getClientDetailsService().loadClientByClientId(clientId);
接着调用ClientDetailsService根据clientId查询已注册的客户端详情,即ClientDetails,这是外部应用在注册security-demo这个开放平台时填写并经过审核的信息,包含若干项,我们这里只有clientId和clientSecret两项。(authenticatedClient表示这个client是经我们审核过的允许接入我们开放平台的client)
TokenRequest tokenRequest = getOAuth2RequestFactory().createTokenRequest(parameters, authenticatedClient);
接着根据请求体参数parameters和客户端详情clientDetails构建了一个TokenRequest,这个tokenRequest表明当前这个获取token的请求是哪个客户端(clientDetails)要获取哪个用户(parameters.username)的访问权限、授权模式是什么(parameters.grant_type)、要获取哪些权限(parameters.scope)。
if (clientId != null && !clientId.equals(""))
接着对传入的clientId和authenticatedClient的clientId进行校验。也许你会问,authenticatedClient不就是根据传入的clientId查出来的吗,再校验岂不是多此一举。其实不然,虽然查询的方法叫做loadClientByClientId,但是只能理解为是根据client唯一标识查询审核过的client,也许这个唯一标识是我们数据库中client表的无关主键id,也可能是clientId字段的值。也就是说我们要从宏观上理解方法名loadClientByClientId。因此这里对clientId进行校验是无可厚非的。
if (authenticatedClient != null)
接着判断如果authenticatedClient不为空则校验请求的权限范围scope:
private void validateScope(Set<String> requestScopes, Set<String> clientScopes) {
if (clientScopes != null && !clientScopes.isEmpty()) {
for (String scope : requestScopes) {
if (!clientScopes.contains(scope)) {
throw new InvalidScopeException("Invalid scope: " + scope, clientScopes);
}
}
}
if (requestScopes.isEmpty()) {
throw new InvalidScopeException("Empty scope (either the client or the user is not allowed the requested scopes)");
}
}
可以联想这样一个场景:外部应用请求接入我们的开放平台以读取我们平台的用户信息,那么就对应clientScopes为["read"],通过审核后该客户端请求获取token(token能够表明:1.你是谁;2.你能干些什么;3.访问时效)时请求参数scope就只能为["read"],而不能为["read","write"]等。这里就是校验请求token时传入的scope是否都包含在该客户端注册的scopes中。
if (!StringUtils.hasText(tokenRequest.getGrantType()))
接着校验grant_type参数不能为空,这也是oauth协议所规定的。
if (tokenRequest.getGrantType().equals("implicit"))
接着判断传入的grant_type是否为implicit,也就是说客户端是否是采用简易模式获取token,因为简易模式在用户同意授权后就直接获取token了,因此不应该再调用获取token接口。
if (isAuthCodeRequest(parameters))
接着根据请求参数判断客户端是否是采用授权码模式,如果是,就将tokenRequest中的scope置为空,因为客户端的权限有哪些不应该是它自己传入的scope来决定,而是由其注册时我们审核通过的scopes来决定,该属性后续会被从客户端详情中读取的scope覆盖。
if (isRefreshTokenRequest(parameters))
private boolean isRefreshTokenRequest(Map<String, String> parameters) {
return "refresh_token".equals(parameters.get("grant_type")) && parameters.get("refresh_token") != null;
}
判断是否是刷新token的请求。其实能够请求token的grant_type除了oauth标准中的4中授权模式authorization_code、implicit、password、client_credential,还有一个refresh_token,为了改善用户体验(传统登录方式一段时间后需要重新登陆),token刷新机制能够在用户感知不到的情况下实现token时效的延长。如果是刷新token的请求,一如注释所写,refresh_token方式也有它自己默认的scopes,因此不应该使用请求中附带的。
OAuth2AccessToken token = getTokenGranter().grant(tokenRequest.getGrantType(), tokenRequest);
这才是最重要的一步,前面都是对请求参数的封装和校验。这一步会调用TokenGranter令牌授与者生成token,后面的getResponse(token)就是将生成的token直接响应了。根据传入的授权类型grant_type及其对应的需要传入的参数,会调不同的TokenGranter实现类进行token的构建,这一逻辑在CompositeTokenGranter中:
public OAuth2AccessToken grant(String grantType, TokenRequest tokenRequest) {
for (TokenGranter granter : tokenGranters) {
OAuth2AccessToken grant = granter.grant(grantType, tokenRequest);
if (grant!=null) {
return grant;
}
}
return null;
}
它会依次调用4中授权模式对应TokenGranter的实现类的grant方法,只有和请求参数grant_type对应的TokenGranter会被调用,这一逻辑在AbstractTokenGranter中:
public OAuth2AccessToken grant(String grantType, TokenRequest tokenRequest) {
if (!this.grantType.equals(grantType)) {
return null;
}
String clientId = tokenRequest.getClientId();
ClientDetails client = clientDetailsService.loadClientByClientId(clientId);
validateGrantType(grantType, client);
logger.debug("Getting access token for: " + clientId);
return getAccessToken(client, tokenRequest);
}
public class AuthorizationCodeTokenGranter extends AbstractTokenGranter {
private static final String GRANT_TYPE = "authorization_code";
}
public class ClientCredentialsTokenGranter extends AbstractTokenGranter {
private static final String GRANT_TYPE = "client_credentials";
}
public class ImplicitTokenGranter extends AbstractTokenGranter {
private static final String GRANT_TYPE = "implicit";
}
public class ResourceOwnerPasswordTokenGranter extends AbstractTokenGranter {
private static final String GRANT_TYPE = "password";
}
public class RefreshTokenGranter extends AbstractTokenGranter {
private static final String GRANT_TYPE = "refresh_token";
}
令牌授予者——TokenGranter
由于是以密码模式为例,因此流程走到了ResourceOwnerPasswordTokenGranter.grant中,它没有重写grant方法,因此调用的是父类的grant方法:
AbstractTokenGranter
public OAuth2AccessToken grant(String grantType, TokenRequest tokenRequest) {
if (!this.grantType.equals(grantType)) {
return null;
}
String clientId = tokenRequest.getClientId();
ClientDetails client = clientDetailsService.loadClientByClientId(clientId);
validateGrantType(grantType, client);
return getAccessToken(client, tokenRequest);
}
protected OAuth2AccessToken getAccessToken(ClientDetails client, TokenRequest tokenRequest) {
return tokenServices.createAccessToken(getOAuth2Authentication(client, tokenRequest));
}
protected OAuth2AccessToken getAccessToken(ClientDetails client, TokenRequest tokenRequest) {
return tokenServices.createAccessToken(getOAuth2Authentication(client, tokenRequest));
}
重点在第20行,调用子类的getOAuth2Authentication获取OAuth2Authentication,并传给调用认证服务器token服务AuthorizationServerTokenServices生成token。对于这里的getOAuth2Authentication,各TokenGranter子类又有不同的实现,因为不同授权模式的校验逻辑是不同的,例如授权码模式这一环节需要校验请求传入的授权码(tokenRequest.parameters.code)是否是我之前发给对应客户端(clientDetails)的授权码;而密码模式则是校验请求传入的用户名密码在我当前系统是否存在该用户以及密码是否正确等。在通过校验后,会返回一个OAuth2Authentication,包含了oauth相关信息和系统用户的相关信息。
AuthorizationServerTokenServices
OAuth2AccessToken createAccessToken(OAuth2Authentication authentication) throws AuthenticationException;
ResourceOwnerPasswordTokenGranter
@Override
protected OAuth2Authentication getOAuth2Authentication(ClientDetails client, TokenRequest tokenRequest) {
Map<String, String> parameters = new LinkedHashMap<String, String>(tokenRequest.getRequestParameters());
String username = parameters.get("username");
String password = parameters.get("password");
// Protect from downstream leaks of password
parameters.remove("password");
Authentication userAuth = new UsernamePasswordAuthenticationToken(username, password);
((AbstractAuthenticationToken) userAuth).setDetails(parameters);
try {
userAuth = authenticationManager.authenticate(userAuth);
}
catch (AccountStatusException ase) {
//covers expired, locked, disabled cases (mentioned in section 5.2, draft 31)
throw new InvalidGrantException(ase.getMessage());
}
catch (BadCredentialsException e) {
// If the username/password are wrong the spec says we should send 400/invalid grant
throw new InvalidGrantException(e.getMessage());
}
if (userAuth == null || !userAuth.isAuthenticated()) {
throw new InvalidGrantException("Could not authenticate user: " + username);
}
OAuth2Request storedOAuth2Request = getRequestFactory().createOAuth2Request(client, tokenRequest);
return new OAuth2Authentication(storedOAuth2Request, userAuth);
}
可以发现,ResourceOwnerPasswordTokenGranter的校验逻辑和我们之前所写的用户名密码认证过滤器的逻辑几乎一致:从请求中获取用户名密码,然后构建authRequest传给ProviderManager进行校验,ProviderManager委托给DaoAuthenticationProvider自然又会调用我们的UserDetailsService自定义实现类CustomUserDetailsService查询用户并校验。
OAuth2Request storedOAuth2Request = getRequestFactory().createOAuth2Request(client, tokenRequest);
校验通过返回认证成功的Authentication后,会调用工厂方法根据客户端详情以及tokenRequest构建AuthenticationServerTokenServices所需的OAuth2Authentication返回。
认证服务器令牌服务——AuthorizationServerTokenServices
在收到OAuth2Authentication之后,令牌服务就能生成token了,接着来看一下令牌服务的实现类DefaultTokenServices是如何生成token的:
@Transactional
public OAuth2AccessToken createAccessToken(OAuth2Authentication authentication) throws AuthenticationException {
OAuth2AccessToken existingAccessToken = tokenStore.getAccessToken(authentication);
OAuth2RefreshToken refreshToken = null;
if (existingAccessToken != null) {
if (existingAccessToken.isExpired()) {
if (existingAccessToken.getRefreshToken() != null) {
refreshToken = existingAccessToken.getRefreshToken();
// The token store could remove the refresh token when the
// access token is removed, but we want to
// be sure...
tokenStore.removeRefreshToken(refreshToken);
}
tokenStore.removeAccessToken(existingAccessToken);
}
else {
// Re-store the access token in case the authentication has changed
tokenStore.storeAccessToken(existingAccessToken, authentication);
return existingAccessToken;
}
}
// Only create a new refresh token if there wasn't an existing one
// associated with an expired access token.
// Clients might be holding existing refresh tokens, so we re-use it in
// the case that the old access token
// expired.
if (refreshToken == null) {
refreshToken = createRefreshToken(authentication);
}
// But the refresh token itself might need to be re-issued if it has
// expired.
else if (refreshToken instanceof ExpiringOAuth2RefreshToken) {
ExpiringOAuth2RefreshToken expiring = (ExpiringOAuth2RefreshToken) refreshToken;
if (System.currentTimeMillis() > expiring.getExpiration().getTime()) {
refreshToken = createRefreshToken(authentication);
}
}
OAuth2AccessToken accessToken = createAccessToken(authentication, refreshToken);
tokenStore.storeAccessToken(accessToken, authentication);
// In case it was modified
refreshToken = accessToken.getRefreshToken();
if (refreshToken != null) {
tokenStore.storeRefreshToken(refreshToken, authentication);
}
return accessToken;
}
首先会试图从令牌仓库tokenStore中获取token,因为每次生成token之后响应之前会调tokenStore保存生成的token,这样后续客户端拿token访问资源的时候就有据可依。
if (existingAccessToken != null)
如果从tokenStore获取到了token,说明之前生成过token,这时有两种情况:
- 旧的
token过期了,这时要将该token移除,如果该token的refresh_token还在则也要移除(请求刷新某token时需要其对应的refresh_token,如果token失效了则其伴随的refresh_token也应该不可用) - 旧的
token没有过期,重新保存一下该token(因为前后可能是通过不同授权模式生成token的,对应保存的逻辑也会有差别),并直接返回该token,方法结束。
如果没有从tokenStore中发现旧token,那么就新生成一个token,保存到tokenStore中并返回。
小结

集成用户名密码获取token
虽然框架已经帮我们封装好了认证服务器所需的4中授权模式,但是这这一般是对外的(外部应用无法读取我们系统的用户信息),用于构建开放平台。对于内部应用,我们还是需要提供用户名密码登录、手机号验证码登录等方式来获取token。首先,框架流程一直到TokenGranter组件这一部分我们是不能沿用了,因为已被OAuth流程固化了。我们所能用的就是令牌生成服务AuthorizationServerTokenServices,但它需要一个OAuth2Authentication,而我们构建OAuth2Authentication又需要tokenRequest和authentication。
我们可以在原有登录逻辑的基础之上,修改登录成功处理器,在该处理器中我们能获取到认证成功的authentication,并且从请求头Authorization中获取到clientId调用注入的ClientDetailsService查出clientDetails并构建tokenRequest,这样就能调用令牌生成服务来生成令牌并响应了。

在登录成功处理器中调用令牌服务
AppAuthenticationSuccessHandler
package top.zhenganwen.securitydemo.app.security.handler;
import com.fasterxml.jackson.databind.ObjectMapper;
import org.apache.commons.collections.MapUtils;
import org.apache.commons.lang.StringUtils;
import org.slf4j.Logger;
import org.slf4j.LoggerFactory;
import org.springframework.beans.factory.annotation.Autowired;
import org.springframework.security.authentication.BadCredentialsException;
import org.springframework.security.core.Authentication;
import org.springframework.security.crypto.codec.Base64;
import org.springframework.security.oauth2.common.OAuth2AccessToken;
import org.springframework.security.oauth2.common.exceptions.UnapprovedClientAuthenticationException;
import org.springframework.security.oauth2.provider.*;
import org.springframework.security.oauth2.provider.token.AuthorizationServerTokenServices;
import org.springframework.security.web.authentication.SavedRequestAwareAuthenticationSuccessHandler;
import org.springframework.stereotype.Component;
import javax.servlet.http.HttpServletRequest;
import javax.servlet.http.HttpServletResponse;
import java.io.IOException;
import java.nio.charset.StandardCharsets;
@Component("appAuthenticationSuccessHandler")
public class AppAuthenticationSuccessHandler extends SavedRequestAwareAuthenticationSuccessHandler {
private Logger logger = LoggerFactory.getLogger(getClass());
@Autowired
private ObjectMapper objectMapper;
@Autowired
private ClientDetailsService clientDetailsService;
@Autowired
private AuthorizationServerTokenServices authorizationServerTokenServices;
@Override
public void onAuthenticationSuccess(HttpServletRequest request, HttpServletResponse response, Authentication authentication) throws IOException {
// Authentication
Authentication userAuthentication = authentication;
// ClientDetails
String authHeader = request.getHeader("Authorization");
if (authHeader == null || !authHeader.startsWith("Basic ")) {
throw new UnapprovedClientAuthenticationException("请求头中必须附带 oauth client 相关信息");
}
String[] clientIdAndSecret = extractAndDecodeHeader(authHeader);
String clientId = clientIdAndSecret[0];
String clientSecret = clientIdAndSecret[1];
ClientDetails clientDetails = clientDetailsService.loadClientByClientId(clientIdAndSecret[0]);
if (clientDetails == null) {
throw new UnapprovedClientAuthenticationException("无效的clientId");
} else if (!StringUtils.equals(clientSecret, clientDetails.getClientSecret())) {
throw new UnapprovedClientAuthenticationException("错误的clientSecret");
}
// TokenRequest
TokenRequest tokenRequest = new TokenRequest(MapUtils.EMPTY_MAP, clientId, clientDetails.getScope(), "custom");
// OAuth2Request
OAuth2Request oAuth2Request = tokenRequest.createOAuth2Request(clientDetails);
// OAuth2Authentication
OAuth2Authentication oAuth2Authentication = new OAuth2Authentication(oAuth2Request, userAuthentication);
// AccessToken
OAuth2AccessToken accessToken = authorizationServerTokenServices.createAccessToken(oAuth2Authentication);
// response
response.setContentType("application/json;charset=utf-8");
response.getWriter().write(objectMapper.writeValueAsString(accessToken));
}
private String[] extractAndDecodeHeader(String header){
byte[] base64Token = header.substring(6).getBytes(StandardCharsets.UTF_8);
byte[] decoded;
try {
decoded = Base64.decode(base64Token);
}
catch (IllegalArgumentException e) {
throw new BadCredentialsException(
"Failed to decode basic authentication token");
}
String token = new String(decoded, StandardCharsets.UTF_8);
int delim = token.indexOf(":");
if (delim == -1) {
throw new BadCredentialsException("Invalid basic authentication token");
}
return new String[] { token.substring(0, delim), token.substring(delim + 1) };
}
}
继承ResourceServerConfigurerAdapter实现Security配置
我们将BrowserSecurityConfig中对于security的配置拷到ResourceServerConfig中,仅启用表单密码登录:
package top.zhenganwen.securitydemo.app.security.config;
import org.springframework.beans.factory.annotation.Autowired;
import org.springframework.context.annotation.Bean;
import org.springframework.context.annotation.Configuration;
import org.springframework.security.config.annotation.web.builders.HttpSecurity;
import org.springframework.security.config.annotation.web.configuration.WebSecurityConfigurerAdapter;
import org.springframework.security.core.userdetails.UserDetailsService;
import org.springframework.security.crypto.bcrypt.BCryptPasswordEncoder;
import org.springframework.security.oauth2.config.annotation.web.configuration.EnableResourceServer;
import org.springframework.security.web.authentication.AuthenticationFailureHandler;
import org.springframework.security.web.authentication.AuthenticationSuccessHandler;
import org.springframework.security.web.authentication.rememberme.JdbcTokenRepositoryImpl;
import org.springframework.security.web.authentication.rememberme.PersistentTokenRepository;
import org.springframework.social.security.SpringSocialConfigurer;
import top.zhenganwen.security.core.SecurityConstants;
import top.zhenganwen.security.core.config.SmsLoginConfig;
import top.zhenganwen.security.core.config.VerifyCodeValidatorConfig;
import top.zhenganwen.security.core.properties.SecurityProperties;
import javax.sql.DataSource;
@Configuration
@EnableResourceServer
public class ResourceServerConfig extends ResourceServerConfigurerAdapter {
@Bean
public BCryptPasswordEncoder passwordEncoder() {
return new BCryptPasswordEncoder();
}
@Autowired
private SecurityProperties securityProperties;
@Autowired
private AuthenticationSuccessHandler appAuthenticationSuccessHandler;
@Autowired
private AuthenticationFailureHandler appAuthenticationFailureHandler;
@Autowired
private DataSource dataSource;
@Autowired
private UserDetailsService customUserDetailsService;
@Bean
public PersistentTokenRepository persistentTokenRepository() {
JdbcTokenRepositoryImpl jdbcTokenRepository = new JdbcTokenRepositoryImpl();
jdbcTokenRepository.setDataSource(dataSource);
return jdbcTokenRepository;
}
@Autowired
SmsLoginConfig smsLoginConfig;
@Autowired
private VerifyCodeValidatorConfig verifyCodeValidatorConfig;
@Autowired
private SpringSocialConfigurer qqSpringSocialConfigurer;
@Override
protected void configure(HttpSecurity http) throws Exception {
// 启用表单密码登录过滤器
http.formLogin()
.loginPage(SecurityConstants.FORWARD_TO_LOGIN_PAGE_URL)
.loginProcessingUrl(SecurityConstants.DEFAULT_FORM_LOGIN_URL)
.successHandler(appAuthenticationSuccessHandler)
.failureHandler(appAuthenticationFailureHandler);
http
// // 启用验证码校验过滤器
// .apply(verifyCodeValidatorConfig).and()
// // 启用短信登录过滤器
// .apply(smsLoginConfig).and()
// // 启用QQ登录
// .apply(qqSpringSocialConfigurer).and()
// // 浏览器应用特有的配置,将登录后生成的token保存在cookie中
// .rememberMe()
// .tokenRepository(persistentTokenRepository())
// .tokenValiditySeconds(3600)
// .userDetailsService(customUserDetailsService)
// .and()
// .sessionManagement()
// .invalidSessionUrl("/session-invalid.html")
// .invalidSessionStrategy((request, response) -> {})
// .maximumSessions(1)
// .expiredSessionStrategy(eventØ -> {})
// .maxSessionsPreventsLogin(true)
// .and()
// .and()
// 浏览器应用特有的配置
.authorizeRequests()
.antMatchers(
SecurityConstants.FORWARD_TO_LOGIN_PAGE_URL,
securityProperties.getBrowser().getLoginPage(),
SecurityConstants.VERIFY_CODE_SEND_URL,
securityProperties.getSocial().getFilterProcessingUrl() + securityProperties.getSocial().getQq().getProviderId(),
securityProperties.getSocial().getSignUpUrl(),
securityProperties.getSocial().getSignUpProcessingUrl(),
"/session-invalid.html").permitAll()
.anyRequest().authenticated()
.and()
// 基于token的授权机制没有登录/注销的概念,只有token申请和过期的概念
.csrf().disable();
}
}
如此,内部应用客户端就可以通过用户的用户名密码获取token了:
-
请求头还是要附带客户端信息
-
请求参数传用户名密码登录所需参数即可
-
登录成功即获取
token
-
通过
token访问服务由于
Postman仍支持服务端写入和读取Cookie
为了避免
Session/Cookie登录方式的影响,每次我们需要清除cookie再发送请求。
首先是不附带
token的请求,发现请求被拦截了:
然后附带
token访问请求:
至此,用户名密码登录获取token集成成功!
验证码和短信登录的集成流程类似,在此不再赘述。值得注意的是基于
token的方式要摒弃对Session/Cookie的操作,可以将要保存在服务端的信息放入如Redis等持久层中。
集成社交登录获取token
在本节,我们将实现内部应用使用社交登录的方式向内部认证服务器获取token。
简易模式
流程分析
如果内部应用采取的是简易模式,用户同意授权后直接获取到外部服务提供商发放的token,这时我们是没有办法拿这个token去访问内部资源服务器的,需要拿这个token去内部认证服务器换取我们系统内部通行的token。
换取思路是,如果用户进行社交登录成功,那么内部应用就能够获取到用户的providerUserId(在外部服务提供商中称为openId),并且UserConnection表应该有一条记录(userId,providerId,providerUserId),内部应用只需将providerId和providerUserId传给内部认证服务器,内部认证服务器查UserConnection表进行校验并根据userId构建Authentication即可生成accessToken。

为此我们需要在内部认证服务器上写一套providerId+openId的认证流程:

其中UserConnectionRepository、CustomUserDetailsService、AppAuthenticationSuccessHandler都是现成的,可以直接拿来用。
SecurityProperties增加处理根据openId拿token的URL:
package top.zhenganwen.security.core.properties;
import lombok.Data;
import top.zhenganwen.security.core.social.qq.connect.QQSecurityPropertie;
/**
* @author zhenganwen
* @date 2019/9/5
* @desc SocialProperties
*/
@Data
public class SocialProperties {
private QQSecurityPropertie qq = new QQSecurityPropertie();
public static final String DEFAULT_FILTER_PROCESSING_URL = "/socialLogin";
private String filterProcessingUrl = DEFAULT_FILTER_PROCESSING_URL;
public static final String DEFAULT_SIGN_UP_URL = "/sign-up.html";
private String signUpUrl = DEFAULT_SIGN_UP_URL;
public static final String DEFAULT_SING_UP_PROCESSING_URL = "/user/register";
private String signUpProcessingUrl = DEFAULT_SING_UP_PROCESSING_URL;
public static final String DEFAULT_OPEN_ID_FILTER_PROCESSING_URL = "/auth/openId";
private String openIdFilterProcessingUrl = DEFAULT_OPEN_ID_FILTER_PROCESSING_URL;
}
自定义请求AuthenticationToken
package top.zhenganwen.securitydemo.app.security.openId;
import org.springframework.security.authentication.AbstractAuthenticationToken;
import org.springframework.security.core.GrantedAuthority;
import java.util.Collection;
/**
* @author zhenganwen
* @date 2019/9/15
* @desc OpenIdAuthenticationToken
*/
public class OpenIdAuthenticationToken extends AbstractAuthenticationToken {
// 作为请求认证的token时存储providerId,作为认证成功的token时存储用户信息
private final Object principal;
// 作为请求认证的token时存储openId,作为认证成功的token时存储用户密码
private Object credentials;
// 请求认证时调用
public OpenIdAuthenticationToken(Object providerId, Object openId) {
super(null);
this.principal = providerId;
this.credentials = openId;
setAuthenticated(false);
}
// 认证通过后调用
public OpenIdAuthenticationToken(Object userInfo, Object password, Collection<? extends GrantedAuthority> authorities) {
super(authorities);
this.principal = userInfo;
this.credentials = password;
super.setAuthenticated(true);
}
@Override
public Object getCredentials() {
return this.credentials;
}
@Override
public Object getPrincipal() {
return this.principal;
}
}
认证拦截器OpenIdAuthenticationFilter
package top.zhenganwen.securitydemo.app.security.openId;
import org.apache.commons.lang.StringUtils;
import org.springframework.security.authentication.BadCredentialsException;
import org.springframework.security.core.Authentication;
import org.springframework.security.core.AuthenticationException;
import org.springframework.security.web.authentication.AbstractAuthenticationProcessingFilter;
import org.springframework.web.bind.ServletRequestUtils;
import javax.servlet.ServletException;
import javax.servlet.http.HttpServletRequest;
import javax.servlet.http.HttpServletResponse;
import java.io.IOException;
/**
* @author zhenganwen
* @date 2019/9/15
* @desc OpenIdAuthenticationFilter
*/
public class OpenIdAuthenticationFilter extends AbstractAuthenticationProcessingFilter {
protected OpenIdAuthenticationFilter(String defaultFilterProcessesUrl) {
super(defaultFilterProcessesUrl);
}
@Override
public Authentication attemptAuthentication(HttpServletRequest request, HttpServletResponse response) throws AuthenticationException, IOException, ServletException {
// authRequest
String providerId = ServletRequestUtils.getStringParameter(request, "providerId");
if (StringUtils.isBlank(providerId)) {
throw new BadCredentialsException("providerId is required");
}
String openId = ServletRequestUtils.getStringParameter(request,"openId");
if (StringUtils.isBlank(openId)) {
throw new BadCredentialsException("openId is required");
}
OpenIdAuthenticationToken authRequest = new OpenIdAuthenticationToken(providerId, openId);
// authenticate
return getAuthenticationManager().authenticate(authRequest);
}
}
实际认证官OpenIdAuthenticationProvider
package top.zhenganwen.securitydemo.app.security.openId;
import org.hibernate.validator.internal.util.CollectionHelper;
import org.springframework.security.authentication.AuthenticationProvider;
import org.springframework.security.authentication.BadCredentialsException;
import org.springframework.security.core.Authentication;
import org.springframework.security.core.AuthenticationException;
import org.springframework.security.core.userdetails.UserDetails;
import org.springframework.security.core.userdetails.UserDetailsService;
import org.springframework.social.connect.UsersConnectionRepository;
import org.springframework.util.CollectionUtils;
import java.util.Set;
/**
* @author zhenganwen
* @date 2019/9/15
* @desc OpenIdAuthenticationProvider
*/
public class OpenIdAuthenticationProvider implements AuthenticationProvider {
private UsersConnectionRepository usersConnectionRepository;
private UserDetailsService userDetailsService;
@Override
public Authentication authenticate(Authentication authentication) throws AuthenticationException {
if (!(authentication instanceof OpenIdAuthenticationToken)) {
throw new IllegalArgumentException("不支持的token认证类型:" + authentication.getClass());
}
// userId
OpenIdAuthenticationToken authRequest = (OpenIdAuthenticationToken) authentication;
Set<String> userIds = usersConnectionRepository.findUserIdsConnectedTo(authRequest.getPrincipal().toString(), CollectionHelper.asSet(authRequest.getCredentials().toString()));
if (CollectionUtils.isEmpty(userIds)) {
throw new BadCredentialsException("无效的providerId和openId");
}
// userDetails
String useId = userIds.stream().findFirst().get();
UserDetails userDetails = userDetailsService.loadUserByUsername(useId);
// authenticated authentication
OpenIdAuthenticationToken authenticationToken = new OpenIdAuthenticationToken(userDetails, userDetails.getPassword(), userDetails.getAuthorities());
return authenticationToken;
}
@Override
public boolean supports(Class<?> authentication) {
return OpenIdAuthenticationToken.class.isAssignableFrom(authentication);
}
public void setUsersConnectionRepository(UsersConnectionRepository usersConnectionRepository) {
this.usersConnectionRepository = usersConnectionRepository;
}
public UsersConnectionRepository getUsersConnectionRepository() {
return usersConnectionRepository;
}
public UserDetailsService getUserDetailsService() {
return userDetailsService;
}
public void setUserDetailsService(UserDetailsService userDetailsService) {
this.userDetailsService = userDetailsService;
}
}
OpenId认证流程配置类OpenIdAuthenticationConfig
package top.zhenganwen.securitydemo.app.security.openId;
import org.springframework.beans.factory.annotation.Autowired;
import org.springframework.security.authentication.AuthenticationManager;
import org.springframework.security.config.annotation.SecurityConfigurerAdapter;
import org.springframework.security.config.annotation.web.builders.HttpSecurity;
import org.springframework.security.core.userdetails.UserDetailsService;
import org.springframework.security.web.DefaultSecurityFilterChain;
import org.springframework.security.web.authentication.AuthenticationFailureHandler;
import org.springframework.security.web.authentication.AuthenticationSuccessHandler;
import org.springframework.security.web.authentication.UsernamePasswordAuthenticationFilter;
import org.springframework.social.connect.UsersConnectionRepository;
import org.springframework.stereotype.Component;
import top.zhenganwen.security.core.properties.SecurityProperties;
/**
* @author zhenganwen
* @date 2019/9/15
* @desc OpenIdAuthenticationConfig
*/
@Component
public class OpenIdAuthenticationConfig extends SecurityConfigurerAdapter<DefaultSecurityFilterChain, HttpSecurity> {
@Autowired
private SecurityProperties securityProperties;
@Autowired
private AuthenticationFailureHandler appAuthenticationFailureHandler;
@Autowired
private AuthenticationSuccessHandler appAuthenticationSuccessHandler;
@Autowired
private UsersConnectionRepository usersConnectionRepository;
@Autowired
private UserDetailsService customUserDetailsService;
@Override
public void configure(HttpSecurity builder) throws Exception {
OpenIdAuthenticationFilter openIdAuthenticationFilter = new OpenIdAuthenticationFilter(securityProperties.getSocial().getOpenIdFilterProcessingUrl());
openIdAuthenticationFilter.setAuthenticationFailureHandler(appAuthenticationFailureHandler);
openIdAuthenticationFilter.setAuthenticationSuccessHandler(appAuthenticationSuccessHandler);
openIdAuthenticationFilter.setAuthenticationManager(builder.getSharedObject(AuthenticationManager.class));
OpenIdAuthenticationProvider openIdAuthenticationProvider = new OpenIdAuthenticationProvider();
openIdAuthenticationProvider.setUsersConnectionRepository(usersConnectionRepository);
openIdAuthenticationProvider.setUserDetailsService(customUserDetailsService);
builder
.authenticationProvider(openIdAuthenticationProvider)
.addFilterBefore(openIdAuthenticationFilter, UsernamePasswordAuthenticationFilter.class);
}
}
apply应用到Security主配置类中
package top.zhenganwen.securitydemo.app.security.config;
import org.springframework.beans.factory.annotation.Autowired;
import org.springframework.context.annotation.Bean;
import org.springframework.context.annotation.Configuration;
import org.springframework.security.config.annotation.web.builders.HttpSecurity;
import org.springframework.security.crypto.bcrypt.BCryptPasswordEncoder;
import org.springframework.security.oauth2.config.annotation.web.configuration.EnableResourceServer;
import org.springframework.security.oauth2.config.annotation.web.configuration.ResourceServerConfigurerAdapter;
import org.springframework.security.web.authentication.AuthenticationFailureHandler;
import org.springframework.security.web.authentication.AuthenticationSuccessHandler;
import top.zhenganwen.security.core.SecurityConstants;
import top.zhenganwen.security.core.properties.SecurityProperties;
import top.zhenganwen.securitydemo.app.security.openId.OpenIdAuthenticationConfig;
/**
* @author zhenganwen
* @date 2019/9/11
* @desc ResourceServerConfig
*/
@Configuration
@EnableResourceServer
public class ResourceServerConfig extends ResourceServerConfigurerAdapter {
@Bean
public BCryptPasswordEncoder passwordEncoder() {
return new BCryptPasswordEncoder();
}
@Autowired
private SecurityProperties securityProperties;
@Autowired
private AuthenticationSuccessHandler appAuthenticationSuccessHandler;
@Autowired
private AuthenticationFailureHandler appAuthenticationFailureHandler;
@Autowired
private OpenIdAuthenticationConfig openIdAuthenticationConfig;
@Override
public void configure(HttpSecurity http) throws Exception {
// 启用表单密码登录获取token
http.formLogin()
.loginPage(SecurityConstants.FORWARD_TO_LOGIN_PAGE_URL)
.loginProcessingUrl(SecurityConstants.DEFAULT_FORM_LOGIN_URL)
.successHandler(appAuthenticationSuccessHandler)
.failureHandler(appAuthenticationFailureHandler);
// 启用社交登录获取token
http.apply(openIdAuthenticationConfig);
http
.authorizeRequests()
.antMatchers(
SecurityConstants.FORWARD_TO_LOGIN_PAGE_URL,
securityProperties.getBrowser().getLoginPage(),
SecurityConstants.VERIFY_CODE_SEND_URL,
securityProperties.getSocial().getFilterProcessingUrl() + securityProperties.getSocial().getQq().getProviderId(),
securityProperties.getSocial().getSignUpUrl(),
securityProperties.getSocial().getSignUpProcessingUrl(),
"/session-invalid.html").permitAll()
.anyRequest().authenticated()
.and()
.csrf().disable();
}
}
测试
现用Postman模拟内部应用访问/auth/openId请求token:

并访问/user测试token有效性,访问成功!集成社交登录成功!
授权码模式
如果内部应用采用的是授权码模式,那么在外部服务提供商带着授权码回调时,内部应用直接将该回调请求转发到我们的认证服务器即可,因为我们此前已经写过社交登录模块,这样能够实现无缝衔接。
还是以我们之前实现的QQ登录为例:
内部应只需在用户同意授权,QQ认证服务器重定向到内部应用回调域时,将该回调请求原封不动转发给认证服务器即可,因为我们之前已开发过/socialLogin接口处理社交登录。
这里测试,我们不可能真的去开发一个App,可以采用原先开发的security-browser项目,再获取到授权码的地方打个断点,获取到授权码后停掉服务(避免后面拿授权码请求token导致授权码失效)。然后再在Postman中拿授权码请求token(模拟App转发回调域到/socialLogin/qq)
首先在security-demo中注释security-app而启用security-browser
<dependency>
<groupId>top.zhenganwen</groupId>
<artifactId>security-browser</artifactId>
<version>1.0-SNAPSHOT</version>
</dependency>
<!-- <dependency>-->
<!-- <groupId>top.zhenganwen</groupId>-->
<!-- <artifactId>security-app</artifactId>-->
<!-- <version>1.0-SNAPSHOT</version>-->
<!-- </dependency>-->
将CustomUserDetailsService移至security-core中,因为browser和app都有用到:
package top.zhenganwen.security.core.service;
import org.hibernate.validator.constraints.NotBlank;
import org.slf4j.Logger;
import org.slf4j.LoggerFactory;
import org.springframework.beans.factory.annotation.Autowired;
import org.springframework.security.core.authority.AuthorityUtils;
import org.springframework.security.core.userdetails.UserDetails;
import org.springframework.security.core.userdetails.UserDetailsService;
import org.springframework.security.core.userdetails.UsernameNotFoundException;
import org.springframework.security.crypto.bcrypt.BCryptPasswordEncoder;
import org.springframework.social.security.SocialUser;
import org.springframework.social.security.SocialUserDetails;
import org.springframework.social.security.SocialUserDetailsService;
import org.springframework.stereotype.Component;
import java.util.Objects;
/**
* @author zhenganwen
* @date 2019/8/23
* @desc CustomUserDetailsService
*/
@Component
public class CustomUserDetailsService implements UserDetailsService, SocialUserDetailsService {
@Autowired
BCryptPasswordEncoder passwordEncoder;
private Logger logger = LoggerFactory.getLogger(getClass());
@Override
public UserDetails loadUserByUsername(@NotBlank String username) throws UsernameNotFoundException {
return buildUser(username);
}
private SocialUser buildUser(@NotBlank String username) {
logger.info("登录用户名: " + username);
// 实际项目中你可以调用Dao或Repository来查询用户是否存在
if (Objects.equals(username, "admin") == false) {
throw new UsernameNotFoundException("用户名不存在");
}
// 假设查出来的密码如下
String pwd = passwordEncoder.encode("123");
return new SocialUser(
"admin", pwd, AuthorityUtils.commaSeparatedStringToAuthorityList("user,admin")
);
}
// 根据用户唯一标识查询用户, 你可以灵活地根据用户表主键、用户名等内容唯一的字段来查询
@Override
public SocialUserDetails loadUserByUserId(String userId) throws UsernameNotFoundException {
return buildUser(userId);
}
}
接着设置端口80启动服务并在如下拿授权码获取token前设置断点(OAuth2AuthenticationService):

访问www.zhenganwen.top/login.html进行QQ授权登录(同时打开浏览器控制台),同意授权进行跳转,停在断点后停掉服务,在浏览器控制台中找到回调URL并复制它:

再将security-demo的pom切换为app
<!-- <dependency>-->
<!-- <groupId>top.zhenganwen</groupId>-->
<!-- <artifactId>security-browser</artifactId>-->
<!-- <version>1.0-SNAPSHOT</version>-->
<!-- </dependency>-->
<dependency>
<groupId>top.zhenganwen</groupId>
<artifactId>security-app</artifactId>
<version>1.0-SNAPSHOT</version>
</dependency>
在Security主配置文件中启用QQ登录:
package top.zhenganwen.securitydemo.app.security.config;
import org.springframework.beans.factory.annotation.Autowired;
import org.springframework.context.annotation.Bean;
import org.springframework.context.annotation.Configuration;
import org.springframework.security.config.annotation.web.builders.HttpSecurity;
import org.springframework.security.crypto.bcrypt.BCryptPasswordEncoder;
import org.springframework.security.oauth2.config.annotation.web.configuration.EnableResourceServer;
import org.springframework.security.oauth2.config.annotation.web.configuration.ResourceServerConfigurerAdapter;
import org.springframework.security.web.authentication.AuthenticationFailureHandler;
import org.springframework.security.web.authentication.AuthenticationSuccessHandler;
import top.zhenganwen.security.core.SecurityConstants;
import top.zhenganwen.security.core.properties.SecurityProperties;
import top.zhenganwen.security.core.social.qq.connect.QQSpringSocialConfigurer;
import top.zhenganwen.securitydemo.app.security.openId.OpenIdAuthenticationConfig;
/**
* @author zhenganwen
* @date 2019/9/11
* @desc ResourceServerConfig
*/
@Configuration
@EnableResourceServer
public class ResourceServerConfig extends ResourceServerConfigurerAdapter {
@Bean
public BCryptPasswordEncoder passwordEncoder() {
return new BCryptPasswordEncoder();
}
@Autowired
private SecurityProperties securityProperties;
@Autowired
private AuthenticationSuccessHandler appAuthenticationSuccessHandler;
@Autowired
private AuthenticationFailureHandler appAuthenticationFailureHandler;
@Autowired
private OpenIdAuthenticationConfig openIdAuthenticationConfig;
@Autowired
private QQSpringSocialConfigurer qqSpringSocialConfigurer;
@Override
public void configure(HttpSecurity http) throws Exception {
// 启用表单密码登录获取token
http.formLogin()
.loginPage(SecurityConstants.FORWARD_TO_LOGIN_PAGE_URL)
.loginProcessingUrl(SecurityConstants.DEFAULT_FORM_LOGIN_URL)
.successHandler(appAuthenticationSuccessHandler)
.failureHandler(appAuthenticationFailureHandler);
// 启用社交登录获取token
http.apply(openIdAuthenticationConfig);
http.apply(qqSpringSocialConfigurer);
http
.authorizeRequests()
.antMatchers(
SecurityConstants.FORWARD_TO_LOGIN_PAGE_URL,
securityProperties.getBrowser().getLoginPage(),
SecurityConstants.VERIFY_CODE_SEND_URL,
securityProperties.getSocial().getFilterProcessingUrl() + securityProperties.getSocial().getQq().getProviderId(),
securityProperties.getSocial().getSignUpUrl(),
securityProperties.getSocial().getSignUpProcessingUrl(),
"/session-invalid.html").permitAll()
.anyRequest().authenticated()
.and()
.csrf().disable();
}
}
然后我们就可以用Postman模拟App将收到授权码回调转发给认证服务器获取token了:

这里认证服务器在拿授权码获取token时返回异常信息code is reused error(授权码被重复使用),按理来说前一次我们打了断点并及时停掉了服务,该授权码没拿去请求token过才对,这里的错误还有待排查。
处理器模式
其实就算token获取成功,也不会响应我们想要的accessToken,因为此前在配置SocialAuthenticationFilter时并没有为其制定认证成功处理器,因此我们要将AppAuthenticationSuccessHandler设置到其中,这样社交登录成功后才会生成并返回我们要向的token。
下面我们就用简单但实用的处理器重构手法来再security-app中为security-core的SocialAuthenticationFilter做一个增强:
package top.zhenganwen.security.core.social;
import org.springframework.security.web.authentication.AbstractAuthenticationProcessingFilter;
/**
* @author zhenganwen
* @date 2019/9/15
* @desc 认证过滤器后置处理器
*/
public interface AuthenticationFilterPostProcessor<T extends AbstractAuthenticationProcessingFilter> {
/**
* 对认证过滤器做一个增强,例如替换默认的认证成功处理器等
* @param filter
*/
void process(T filter);
}
package top.zhenganwen.security.core.social.qq.connect;
import org.springframework.beans.factory.annotation.Autowired;
import org.springframework.social.security.SocialAuthenticationFilter;
import org.springframework.social.security.SpringSocialConfigurer;
import top.zhenganwen.security.core.properties.SecurityProperties;
import top.zhenganwen.security.core.social.AuthenticationFilterPostProcessor;
/**
* @author zhenganwen
* @date 2019/9/5
* @desc QQSpringSocialConfigurer
*/
public class QQSpringSocialConfigurer extends SpringSocialConfigurer {
@Autowired(required = false) // 不是必需的
private AuthenticationFilterPostProcessor<SocialAuthenticationFilter> processor;
@Autowired
private SecurityProperties securityProperties;
@Override
protected <T> T postProcess(T object) {
SocialAuthenticationFilter filter = (SocialAuthenticationFilter) object;
filter.setFilterProcessesUrl(securityProperties.getSocial().getFilterProcessingUrl());
filter.setSignupUrl(securityProperties.getSocial().getSignUpUrl());
processor.process(filter);
return (T) filter;
}
}
package top.zhenganwen.securitydemo.app.security.social;
import org.springframework.beans.factory.annotation.Autowired;
import org.springframework.security.web.authentication.AuthenticationSuccessHandler;
import org.springframework.social.security.SocialAuthenticationFilter;
import org.springframework.stereotype.Component;
import top.zhenganwen.security.core.social.AuthenticationFilterPostProcessor;
/**
* @author zhenganwen
* @date 2019/9/15
* @desc SocialAuthenticationFilterProcessor
*/
@Component
public class SocialAuthenticationFilterProcessor implements AuthenticationFilterPostProcessor<SocialAuthenticationFilter> {
@Autowired
private AuthenticationSuccessHandler appAuthenticationSuccessHandler;
@Override
public void process(SocialAuthenticationFilter filter) {
filter.setAuthenticationSuccessHandler(appAuthenticationSuccessHandler);
}
}
集成关联社交账号功能
第三方用户信息暂存
之前,当用户第一次使用社交登录时,UserConnection中是没有对应的关联记录的(userId->providerId-providerUserId),当时的逻辑是将查询到的第三方用户信息放入Session中,然后跳转到社交账号管理页面引导用户对社交账号做一个关联,后台可以通过ProviderSignInUtils工具类从Session中取出第三方用户信息和用户确认关联时传入的userId做一个关联(插入到UserConnection)中。但是Security提供的ProviderSignInUtils是基于Session的,在基于token认证机制中是行不通的。
这时我们可以将OAuth流程走完后获取到的第三方用户信息以用户设备deviceId作为key缓存到Redis中,在用户确认关联时再从Redis中取出并和userId作为一条记录插入UserConnection中。其实就是换一个存储方式的过程(由内存Session换成缓存redis)。
对应ProviderSignInUtils我们封装一个RedisProviderSignInUtils将其替换就好。
引导用户关联社交账号
如下接口可以实现在所有bean初始化完成之前都调用postProcessBeforeInitialization,bean初始化完毕后调用postProcessAfterInitialization,若不想进行增强则可以返回传入的bean,若想有针对性的增强则可根据传入的beanName进行筛选。
public interface BeanPostProcessor {
Object postProcessBeforeInitialization(Object bean, String beanName) throws BeansException;
Object postProcessAfterInitialization(Object bean, String beanName) throws BeansException;
}
我们可以该接口的一个实现类SpringSocialConfigurerPostProcessor在QQSpringSocialConfigurer bean初始化完成后重设configure.signupUrl,当UserConnection没有对应Connection关联记录时跳转到signupUrl对应的服务。
在这个服务中应该返回一个JSON提示前端需要关联社交账号(并将之前走OAuth获取到的第三方用户信息由ProviderSignInUtils从Session中取出并使用RedisProviderSignInUtils暂存到Redis中),而不应该向之前设置的那样跳转到社交账号关联页面。返回信息格式参考如下:
