目录
- 引言
- 为什么用MVP架构
- MVP理论知识
- 乞丐版MVP架构模式的代码实现
- MVP中的代码复用场景
- 平民版MVP架构 - base层顶级父类
- Fragment怎么办
- 时尚版MVP架构 - Model层的单独优化
引言
记得第一次接触MVP开发是上大学的时候,当时看了数十篇关于MVP的文章,这里不得不吐槽一下国内技术帖子的质量真是参次不齐啊。看完之后一直懵懵懂懂的,总觉有几处关键的地方没搞清但是文章中却一带而过了,比如:
- 关于如何在Activity中高效的复用Presenter和View;
- Mode层定义到什么程度才算是比较理想的解耦;
- Model层与Presenter层如何比较优雅的相互通信。
抱着这些问题,我自己摸索着构建出了一套个性化风格MVP架构,使用过程中也优化了几次,如今一年多过去了再看这套架构也就算是个能用吧,所以决定新的架构优化。
本文讲述了MVP的核心概念和如何从最初的乞丐版MVP架构一步步升级到平民版MVP架构,时尚版MVP架构,以及即将开始更新的旗舰版MVP架构,为了保证思路清晰,文中包含大量代码与文字,跟着文中的例子便可写出一个完整的MVP架构。
为什么用MVP架构
其实我们日常开发中的Activity,Fragment和XML界面就相当于是一个 MVC 的架构模式,Activity中不仅要处理各种 UI 操作还要请求数据以及解析。
这种开发方式的缺点就是业务量大的时候一个Activity 文件分分钟飙到上千行代码,想要改一处业务逻辑光是去找就要费半天劲,而且有点地方逻辑处理是一样的无奈是不同的 Activity 就没办法很好的写成通用方法。
那 MVP 为啥好用呢?
MVP 模式将Activity 中的业务逻辑全部分离出来,让Activity 只做 UI 逻辑的处理,所有跟Android API无关的业务逻辑由 Presenter 层来完成。
将业务处理分离出来后最明显的好处就是管理方便,但是缺点就是增加了代码量。
MVP 理论知识
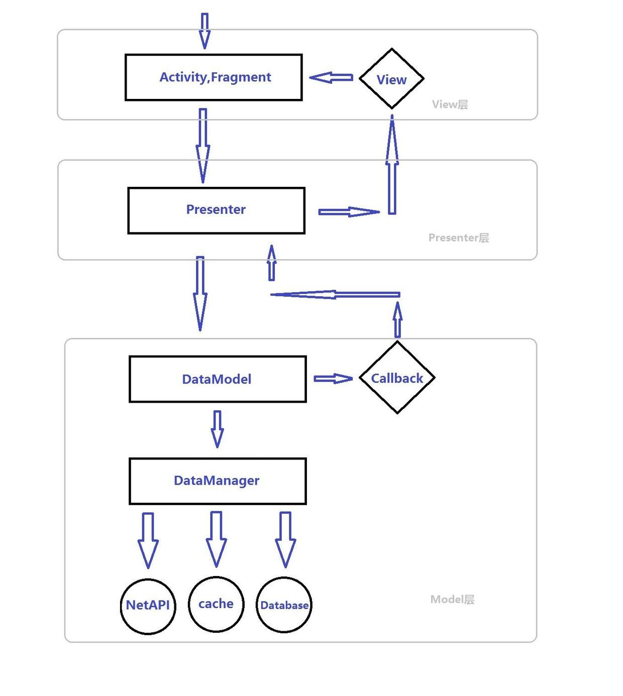
在MVP 架构中跟MVC类似的是同样也分为三层。
Activity 和Fragment 视为View层,负责处理 UI。
Presenter 为业务处理层,既能调用UI逻辑,又能请求数据,该层为纯Java类,不涉及任何Android API。
Model 层中包含着具体的数据请求,数据源。
三层之间调用顺序为view->presenter->model,为了调用安全着想不可反向调用!不可跨级调用!
那Model 层如何反馈给Presenter 层的呢?Presenter 又是如何操控View 层呢?看图!

上图中说明了低层的不会直接给上一层做反馈,而是通过 View 、 Callback 为上级做出了反馈,这样就解决了请求数据与更新界面的异步操作。上图中 View 和 Callback 都是以接口的形式存在的,其中 View 是经典 MVP 架构中定义的,Callback 是我自己加的。
View 中定义了 Activity 的具体操作,主要是些将请求到的数据在界面中更新之类的。
Callback 中定义了请求数据时反馈的各种状态:成功、失败、异常等。
乞丐版MVP架构模式的代码实现
下面我们用 MVP 模式构造一个简易模拟请求网络的小程序。效果图如下:



因为是模拟网络数据请求,所以有三个请求数据的按钮分别对应成功、失败、异常三种不同的反馈状态。
下面是Demo中的Java文件目录:

Callback接口
Callback 接口是Model层给Presenter层反馈请求信息的传递载体,所以需要在Callback中定义数据请求的各种反馈状态:
public interface MvpCallback {
/**
* 数据请求成功
* @param data 请求到的数据
*/
void onSuccess(String data);
/**
* 使用网络API接口请求方式时,虽然已经请求成功但是由
* 于{@code msg}的原因无法正常返回数据。
*/
void onFailure(String msg);
/**
* 请求数据失败,指在请求网络API接口请求方式时,出现无法联网、
* 缺少权限,内存泄露等原因导致无法连接到请求数据源。
*/
void onError();
/**
* 当请求数据结束时,无论请求结果是成功,失败或是抛出异常都会执行此方法给用户做处理,通常做网络
* 请求时可以在此处隐藏“正在加载”的等待控件
*/
void onComplete();
}
Model 类
Model 类中定了具体的网络请求操作。为模拟真实的网络请求,利用postDelayed方法模拟耗时操作,通过判断请求参数反馈不同的请求状态:
public class MvpModel {
/**
* 获取网络接口数据
* @param param 请求参数
* @param callback 数据回调接口
*/
public static void getNetData(final String param, final MvpCallback callback){
// 利用postDelayed方法模拟网络请求数据的耗时操作
new Handler().postDelayed(new Runnable() {
@Override
public void run() {
switch (param){
case "normal":
callback.onSuccess("根据参数"+param+"的请求网络数据成功");
break;
case "failure":
callback.onFailure("请求失败:参数有误");
break;
case "error":
callback.onError();
break;
}
callback.onComplete();
}
},2000);
}
}
View 接口
View接口是Activity与Presenter层的中间层,它的作用是根据具体业务的需要,为Presenter提供调用Activity中具体UI逻辑操作的方法。
public interface MvpView {
/**
* 显示正在加载进度框
*/
void showLoading();
/**
* 隐藏正在加载进度框
*/
void hideLoading();
/**
* 当数据请求成功后,调用此接口显示数据
* @param data 数据源
*/
void showData(String data);
/**
* 当数据请求失败后,调用此接口提示
* @param msg 失败原因
*/
void showFailureMessage(String msg);
/**
* 当数据请求异常,调用此接口提示
*/
void showErrorMessage();
}
Presenter类
Presenter类是具体的逻辑业务处理类,该类为纯Java类,不包含任何Android API,负责请求数据,并对数据请求的反馈进行处理。
Presenter类的构造方法中有一个View接口的参数,是为了能够通过View接口通知Activity进行更新界面等操作。
public class MvpPresenter {
// View接口
private MvpView mView;
public MvpPresenter(MvpView view){
this.mView = view;
}
/**
* 获取网络数据
* @param params 参数
*/
public void getData(String params){
//显示正在加载进度条
mView.showLoading();
// 调用Model请求数据
MvpModel.getNetData(params, new MvpCallback() {
@Override
public void onSuccess(String data) {
//调用view接口显示数据
mView.showData(data);
}
@Override
public void onFailure(String msg) {
//调用view接口提示失败信息
mView.showFailureMessage(msg);
}
@Override
public void onError() {
//调用view接口提示请求异常
mView.showErrorMessage();
}
@Override
public void onComplete() {
// 隐藏正在加载进度条
mView.hideLoading();
}
});
}
}
xml布局文件
没什么好说的,直接上代码:
<?xml version="1.0" encoding="utf-8"?>
<LinearLayout xmlns:android="http://schemas.android.com/apk/res/android"
xmlns:tools="http://schemas.android.com/tools"
android:layout_width="match_parent"
android:layout_height="match_parent"
android:padding="16dp"
android:orientation="vertical"
tools:context="com.jessewu.mvpdemo.MainActivity">
<TextView
android:id="@+id/text"
android:layout_width="match_parent"
android:layout_height="0dp"
android:layout_weight="1"
android:text="点击按钮获取网络数据"/>
<Button
android:layout_width="match_parent"
android:layout_height="wrap_content"
android:text="获取数据【成功】"
android:onClick="getData"
/>
<Button
android:layout_width="match_parent"
android:layout_height="wrap_content"
android:text="获取数据【失败】"
android:onClick="getDataForFailure"
/>
<Button
android:layout_width="match_parent"
android:layout_height="wrap_content"
android:text="获取数据【异常】"
android:onClick="getDataForError"
/>
</LinearLayout>
Activity
在Activity代码中需要强调的是如果想要调用Presenter就要先实现Presenter需要的对应的View接口。
public class MainActivity extends AppCompatActivity implements MvpView {
//进度条
ProgressDialog progressDialog;
TextView text;
MvpPresenter presenter;
@Override
protected void onCreate(Bundle savedInstanceState) {
super.onCreate(savedInstanceState);
setContentView(R.layout.activity_main);
text = (TextView)findViewById(R.id.text);
// 初始化进度条
progressDialog = new ProgressDialog(this);
progressDialog.setCancelable(false);
progressDialog.setMessage("正在加载数据");
//初始化Presenter
presenter = new MvpPresenter(this);
}
// button 点击事件调用方法
public void getData(View view){
presenter.getData("normal");
}
// button 点击事件调用方法
public void getDataForFailure(View view){
presenter.getData("failure");
}
// button 点击事件调用方法
public void getDataForError(View view){
presenter.getData("error");
}
@Override
public void showLoading() {
if (!progressDialog.isShowing()) {
progressDialog.show();
}
}
@Override
public void hideLoading() {
if (progressDialog.isShowing()) {
progressDialog.dismiss();
}
}
@Override
public void showData(String data) {
text.setText(data);
}
@Override
public void showFailureMessage(String msg) {
Toast.makeText(this, msg, Toast.LENGTH_SHORT).show();
text.setText(msg);
}
@Override
public void showErrorMessage() {
Toast.makeText(this, "网络请求数据出现异常", Toast.LENGTH_SHORT).show();
text.setText("网络请求数据出现异常");
}
}
至此,已经完整的实现了一个简易的MVP架构。
注意!以上代码中还存在很大的问题,不能用到实际开发中,下面会讨论目前存在的问题以及如何优化。
MVP中的代码复用场景
因为上节中乞丐版MVP Demo的代码只实现了一个Activity的请求操作,容易出现一个概念的混淆:
每个Activity都需要有与它对应的一套MVP(Model,View,Presenter)吗?
答案肯定是否定的!
首先不需要数据请求的Activity当然就同样不需要MVP辅助。与其他Activity中存在相同逻辑的Activity,就不需要重复生成对应的MVP。但是这个存在相同逻辑的定义,不同的场景有不同的说法:

场景1:业务逻辑完全相同
场景1中Activity A和Activity C都只有一个“买东西”的逻辑,属于典型的逻辑相同,所以Activity C就可以直接用Activity A写好的MVP无需再做任何处理。
场景2、3:包含部分相同业务逻辑
场景2和场景3的逻辑类似,都属于一个业务逻辑中包含另外一个可以单独存在的业务逻辑,这种情况采用继承的方法即可:

场景4
场景4中Activity C想要同时调用独立服务于Activity A 和 Activity B的业务逻辑,只需要将两个业务逻辑对应的Presenter分别实例化并调用业务方法即可:
private PresenterA presenterA;
private PresenterB presenterB;
...
...
private void getData(){
presenterA.getData();
presenterB.getData();
}
不要忘了实现两个Presenter对应的View:
public class ActivityC extends Activity implements ViewA,ViewB{
...
}
场景5
场景5属于场景3与场景4的结合体,同样需要先把A和B的业务逻辑拆分开,然后同时调用,这里就不举例子了。
总结
通过上面一揽子场景的分析,得出的第一个结论就是MVP的结构太过于繁重,所以为了避免多写重复代码和日后需要进行无意义的修改,在开发前一定要设计好逻辑调用图,这样才能事半功倍。
对于上面经典的通过业务逻辑继承实现包含重复逻辑的方法,其实也可以在一个Presenter中写好完整的逻辑方法,对于不同的Activity需要哪个业务逻辑方法就调用哪个,这样岂不就简单多了。但是从架构设计角度看这种做法是不严谨的,可能存在漏洞,所以为保持软件架构的健壮还是不要偷懒的好。
平民版MVP架构 - base层顶级父类
之前说过乞丐版MVP架构模式中还存在很多问题不能应用到实际的开发中,大概存在的问题有:
- 构架存在漏洞
- 代码冗余量大
- 通用性差
针对这些问题我们需要进一步优化,单车变摩托,升级为可以在实际开发中使用的平民版MVP架构。
调用View可能引发的空指针异常
举一个例子,在上述乞丐版MVP架构中的应用请求网络数据时需要等待后台反馈数据后更新界面,但是在请求过程中当前Activity突然因为某种原因被销毁,Presenter收到后台反馈并调用View接口处理UI逻辑时由于Activity已经被销毁,就会引发空指针异常。
想要避免这种情况的发生就需要每次调用View前都知道宿主Activity的生命状态。
之前是在Presenter的构造方法中得到View接口的引用,现在我们需要修改Presenter引用View接口的方式让View接口与宿主Activity共存亡:
public class MvpPresenter {
// View接口
private MvpView mView;
public MvpPresenter(){
//构造方法中不再需要View参数
}
 /**
* 绑定view,一般在初始化中调用该方法
*/
public void attachView(MvpView mvpView) {
this.mView= mvpView;
}
/**
* 断开view,一般在onDestroy中调用
*/
public void detachView() {
this.mView= null;
}
/**
* 是否与View建立连接
* 每次调用业务请求的时候都要出先调用方法检查是否与View建立连接
*/
public boolean isViewAttached(){
return mView!= null;
}
/**
* 获取网络数据
* @param params 参数
*/
public void getData(String params){
//显示正在加载进度条
mView.showLoading();
// 调用Model请求数据
MvpModel.getNetData(params, new MvpCallback() {
@Override
public void onSuccess(String data) {
//调用view接口显示数据
if(isViewAttached()){
mView.showData(data);
}
}
@Override
public void onFailure(String msg) {
//调用view接口提示失败信息
if(isViewAttached()){
mView.showFailureMessage(msg);
}
}
@Override
public void onError() {
//调用view接口提示请求异常
if(isViewAttached()){
mView.showErrorMessage();
}
}
@Override
public void onComplete() {
// 隐藏正在加载进度条
if(isViewAttached()){
mView.hideLoading();
}
}
});
}
}
上面Presenter代码中比之前增加了三个方法:
attachView()绑定View引用。detachView断开View引用。isViewAttached()判断View引用是否存在。
其中attachView()和detachView()是为Activity准备的,isViewAttached()作用是Presenter内部每次调用View接口中的方法是判断View 的引用是否存在。
把绑定View的方法写到Activity的生命周期中:
public class MainActivity extends Activity implements MvpView{
MvpPresenter presenter;
@Override
protected void onCreate(Bundle savedInstanceState) {
super.onCreate(savedInstanceState);
setContentView(R.layout.activity_main);
//初始化Presenter
presenter = new MvpPresenter();
// 绑定View引用
presenter.attachView(this);
}
@Override
protected void onDestroy() {
super.onDestroy();
// 断开View引用
presenter.detachView();
}
}
结合Activity构建base层
写到这里,相信大多数人都会惊讶于MVP模式代码量的巨大,冗余代码实在太多,所以接下需要为MVP中所有单元都设计一个顶级父类来减少重复的冗余代码。同样的道理,我们也为Activity设计一个父类方便与MVP架构更完美的结合。最后将所有父类单独分到一个base包中供外界继承调用。
Callback
在乞丐版中Callback接口中的onSuccess()方法需要根据请求数据类型的不同设置为不同类型的参数,所以每当有新的数据类型都需要新建一个Callback,解决方法是引入泛型的概念,用调用者去定义具体想要接收的数据类型:
public interface Callback<T> {
/**
* 数据请求成功
* @param data 请求到的数据
*/
void onSuccess(T data);
/**
* 使用网络API接口请求方式时,虽然已经请求成功但是由
* 于{@code msg}的原因无法正常返回数据。
*/
void onFailure(String msg);
/**
* 请求数据失败,指在请求网络API接口请求方式时,出现无法联网、
* 缺少权限,内存泄露等原因导致无法连接到请求数据源。
*/
void onError();
/**
* 当请求数据结束时,无论请求结果是成功,失败或是抛出异常都会执行此方法给用户做处理,通常做网络
* 请求时可以在此处隐藏“正在加载”的等待控件
*/
void onComplete();
}
BaseView
View接口中定义Activity的UI逻辑。因为有很多方法几乎在每个Activity中都会用到,例如显示和隐藏正在加载进度条,显示Toast提示等,索性将这些方法变成通用的:
public interface BaseView {
/**
* 显示正在加载view
*/
void showLoading();
/**
* 关闭正在加载view
*/
void hideLoading();
/**
* 显示提示
* @param msg
*/
void showToast(String msg);
/**
* 显示请求错误提示
*/
void showErr();
/**
* 获取上下文
* @return 上下文
*/
Context getContext();
}
BasePresenter
Presenter中可共用的代码就是对View引用的方法了,值得注意的是,上面已经定义好了BaseView,所以我们希望Presenter中持有的View都是BaseView的子类,这里同样需要泛型来约束:
public class BasePresenter<V extends BaseView> {
/**
* 绑定的view
*/
private V mvpView;
/**
* 绑定view,一般在初始化中调用该方法
*/
@Override
public void attachView(V mvpView) {
this.mvpView = mvpView;
}
/**
* 断开view,一般在onDestroy中调用
*/
@Override
public void detachView() {
this.mvpView = null;
}
/**
* 是否与View建立连接
* 每次调用业务请求的时候都要出先调用方法检查是否与View建立连接
*/
public boolean isViewAttached(){
return mvpView != null;
}
/**
* 获取连接的view
*/
public V getView(){
return mvpView;
}
BaseActivity
BaseActivity主要是负责实现 BaseView 中通用的UI逻辑方法,如此这些通用的方法就不用每个Activity都要去实现一遍了。
public abstract class BaseActivity extends Activity implements BaseView {
private ProgressDialog mProgressDialog;
@Override
protected void onCreate(Bundle savedInstanceState) {
super.onCreate(savedInstanceState);
mProgressDialog = new ProgressDialog(this);
mProgressDialog.setCancelable(false);
}
@Override
public void showLoading() {
if (!mProgressDialog.isShowing()) {
mProgressDialog.show();
}
}
@Override
public void hideLoading() {
if (mProgressDialog.isShowing()) {
mProgressDialog.dismiss();
}
}
@Override
public void showToast(String msg) {
Toast.makeText(this, msg, Toast.LENGTH_SHORT).show();
}
@Override
public void showErr() {
showToast(getResources().getString(R.string.api_error_msg));
}
@Override
public Context getContext() {
return BaseActivity.this;
}
平民版MVP架构代码实现
封装好了base层我们的平民版MVP架构就完成了,下面再来实现一遍之前用乞丐版MVP实现的应用。
Model
public class MvpModel {
/**
* 获取网络接口数据
* @param param 请求参数
* @param callback 数据回调接口
*/
public static void getNetData(final String param, final MvpCallback<String> callback){
// 利用postDelayed方法模拟网络请求数据的耗时操作
new Handler().postDelayed(new Runnable() {
@Override
public void run() {
switch (param){
case "normal":
callback.onSuccess("根据参数"+param+"的请求网络数据成功");
break;
case "failure":
callback.onFailure("请求失败:参数有误");
break;
case "error":
callback.onError();
break;
}
callback.onComplete();
}
},2000);
}
}
View 接口
public interface MvpView extends BaseView{
/**
* 当数据请求成功后,调用此接口显示数据
* @param data 数据源
*/
void showData(String data);
}
Presenter类
public class MvpPresenter extends BasePresenter<MvpView > {
/**
* 获取网络数据
* @param params 参数
*/
public void getData(String params){
if (!isViewAttached()){
//如果没有View引用就不加载数据
return;
}
//显示正在加载进度条
getView().showLoading();
// 调用Model请求数据
MvpModel.getNetData(params, new MvpCallback()<String> {
@Override
public void onSuccess(String data) {
//调用view接口显示数据
if(isViewAttached()){
getView().showData(data);
}
}
@Override
public void onFailure(String msg) {
//调用view接口提示失败信息
if(isViewAttached()){
getView().showToast(msg);
}
}
@Override
public void onError() {
//调用view接口提示请求异常
if(isViewAttached()){
getView().showErr();
}
}
@Override
public void onComplete() {
// 隐藏正在加载进度条
if(isViewAttached()){
getView().hideLoading();
}
}
});
}
}
Activity
public class MainActivity extends BaseActivity implements MvpView {
TextView text;
MvpPresenter presenter;
@Override
protected void onCreate(Bundle savedInstanceState) {
super.onCreate(savedInstanceState);
setContentView(R.layout.activity_main);
text = (TextView)findViewById(R.id.text);
//初始化Presenter
presenter = new MvpPresenter();
presenter.attachView(this);
}
@Override
protected void onDestroy() {
super.onDestroy();
//断开View引用
presenter.detachView();
}
@Override
public void showData(String data) {
text.setText(data);
}
// button 点击事件调用方法
public void getData(View view){
presenter.getData("normal");
}
// button 点击事件调用方法
public void getDataForFailure(View view){
presenter.getData("failure");
}
// button 点击事件调用方法
public void getDataForError(View view){
presenter.getData("error");
}
}
Fragment怎么办?
日常开发中,并不是所有的UI处理都在Activity中进行,Fragment也是其中很重要的一员,那么如何将Fragment结合到MVP中呢?
实现BaseFragement做法跟BaseActivity很类似,需要注意一下Fragement与宿主Activity的链接情况就可以。
public abstract class BaseFragment extends Fragment implements BaseView {
public abstract int getContentViewId();
protected abstract void initAllMembersView(Bundle savedInstanceState);
protected Context mContext;
protected View mRootView;
@Nullable
@Override
public View onCreateView(LayoutInflater inflater, @Nullable ViewGroup container, @Nullable Bundle savedInstanceState) {
mRootView = inflater.inflate(getContentViewId(), container, false);
this.mContext = getActivity();
initAllMembersView(savedInstanceState);
return mRootView;
}
@Override
public void showLoading() {
checkActivityAttached();
((BaseFragmentActivity) mContext).showLoading();
}
@Override
public void showLoading(String msg) {
checkActivityAttached();
((BaseFragmentActivity) mContext).showLoading(msg);
}
@Override
public void hideLoading() {
checkActivityAttached();
((BaseFragmentActivity) mContext).hideLoading();
}
@Override
public void showToast(String msg) {
checkActivityAttached();
((BaseFragmentActivity) mContext).showToast(msg);
}
@Override
public void showErr() {
checkActivityAttached();
((BaseFragmentActivity) mContext).showErr();
}
protected boolean isAttachedContext(){
return getActivity() != null;
}
/**
* 检查activity连接情况
*/
public void checkActivityAttached() {
if (getActivity() == null) {
throw new ActivityNotAttachedException();
}
}
public static class ActivityNotAttachedException extends RuntimeException {
public ActivityNotAttachedException() {
super("Fragment has disconnected from Activity ! - -.");
}
}
}
时尚版MVP架构 - Model层的单独优化
在从乞丐版MVP架构优化成平民版MVP架构的过程中,几乎每个单元都做了很大优化并封装到了base层,但是唯独Model层没什么变化。所以,时尚版MVP架构的优化主要就是对Model层的优化。
Model层相比其他单元来说比较特殊,因为它们更像一个整体,只是单纯的帮上层拿数据而已。再就是MVP的理念是让业务逻辑互相独立,这就导致每个的网络请求也被独立成了单个Model,不光没必要这么做而且找起来贼麻烦,所以时尚版MVP架构中Model层被整体封装成了庞大且独立单一模块。
优化之后的Model层是一个庞大而且独立的模块,对外提供统一的请求数据方法与请求规则,这样做的好处有很多:
- 数据请求单独编写,无需配合上层界面测试。
- 统一管理,修改方便。
- 实现不同数据源(NetAAPI,cache,database)的无缝切换。
未完待续
下篇会完善时尚版MVP架构,以及最新的旗舰版MVP架构设计,敬请期待~
