你真的理解OKR吗?这里有一份完整的实践方法论

5,290 阅读11分钟

引言

1954年,德鲁克在《管理的实践》一书中明确提出了目标管理法(MBO-Managed By Objective),这应该是OKR的最早的来源。德鲁克认为:所有企业的使命和任务,必须转化为目标。没有目标等同于没有管理。

1976年,Intel COO安迪格鲁夫提出了HOM(High output Management),并第一个实践了OKRs,还确定了OKR的两个核心原则:

  • 在精不在多
  • 全体公开透明

1999年,KPCB合伙人John Doerr把OKR的理念带给了刚刚投资、成立还不到一年的Google,随后OKR就在Google生根开花,并一直用到今天。进入21世纪,随着Linkedin、Twitter、Zynga等公司相继使用,OKR在硅谷渐渐盛行起来。

如今,国内互联网公司也纷纷开始采用OKR,小米、百度、携程、知乎、明道、豌豆荚等等都开始尝试,那么OKR到底有怎样的魔力让科技公司都趋之若鹜呢?

什么是OKR?

OKR代表Objective and Key Results,包含了两部分目标和相应的关键结果,是一种用于企业/组织进行目标管理的一种方法。可以看看下面一些例子来具体了解下OKR:

英特尔OKR

英特尔公司1980年第二季度推出的“粉碎行动”OKR和相关工程OKR。

通过OKR,英特尔公司管理团队的指示简单明了:“我们要在16位微处理器市场上获胜。我们致力于实现这一目标。” 安迪格鲁夫告诉了英特尔员工必须要做的事情,以及要这样做的原因。直到这些事项有效完成之前,我们都应将其视为优先事项。

到1986年,当英特尔公司摒弃内存条业务转而全力投向微处理器产品时,8086重新占领了16位微处理器市场85%的份额。可以看到,如果没有OKR就没有现在的因特尔公司。

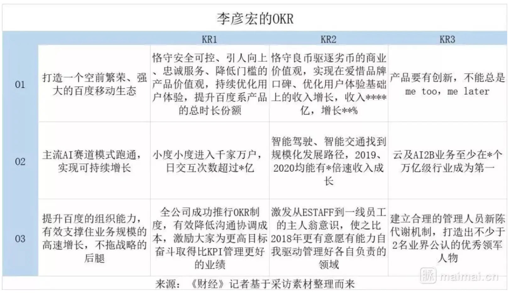
百度OKR

今年年初,百度放弃KPI全面转向OKR,CEO李彦宏也公布了他的OKR,明确了移动生态、AI赛道和组织能力三个主要目标。

OKR有哪些优势?

在《这就是OKR》一书中提到,OKR的四大“利器”:聚焦、协同、追踪和延展

  • 聚焦:对优先事项的聚焦和承诺,高绩效组织应该聚焦重要的工作,同时清楚什么是不重要的。对于部门、团队和个人来说,OKR是一种精准沟通的工具,能消除困惑,让我们进一步明确目标,聚焦到关键成功要素上。
  • 协同:OKR具有透明性,上自CEO,下自一般员工,每个人的目标都是公开的。每个员工都将个人目标和公司计划紧密联系起来,并与其他团队展开通力协作。这种自上而下的协同,将个人贡献与组织成功联系起来,为工作赋予了特定的意义。自下而上的OKR,则通过加深员工的主人翁意识,促进了个人的参与和创新。
  • 追踪:OKR是由数据驱动的。定期检查、目标评分和持续的重新评估可以让OKR充满生机——所有这一切都是基于客观、负责的精神。
  • 延展:充分延展进而挑战不可能:OKR激励我们不断超越之前设定的各种可能,甚至超出我们的想象力。通过挑战极限和允许失败,OKR能够促使我们释放出最具创造力和雄心的自我。

如何设定OKR?

对于我们来讲最大的危险不是目标制定的太高却没有达成,而是我们瞄准的目标太低我们却达成了

-米开朗基罗

方法论

OKR设定有一个完整的方法论:设定O -> 设定KR -> 分析挑战 -> 制定Todo -> 实施跟进

在OKR设定过程中,需要团队核心成员共同参与,头脑风暴可以遵循MeWeUs的方式:

  • Me:个人思考。首先每人写下自己的想法答案,越多越好。
  • We:小组筛选。小组内轮流分享,一人分享一个观点,在分享过程中不做判断不做额外讨论,记录完整的分享内容。
  • Us:整体分享。团队共同讨论,选出不多于3个观点,聚焦讨论输出。

下图可以看到是一次完整的OKR讨论的过程。

设定OKR

通常OKR都是在一定周期内进行设定的,OKR设定分为两个部分:目标和关键结果。

-目标

在这个特定周期内,组织/团队最热切达成的事情,通常情况下下属的目标等同于上司的某个关键结果。OKR的设定可以自上而下结合自下而上,首先需要自上而下去获取老板的OKR信息,在设定自己的OKR时候要对齐上级的OKR,同时也要自下而上和老板进行沟通,分享自己或者团队期望实现的目标,争取到相应的资源和对结果达成一致理解。

目标设定的时候需要遵循几个原则:

  • 长期性:最短也要按照季度来制定,理想状况是按照半年或者年度来制定目标
  • 挑战性:目标要结果导向,需要有挑战,通常需要花费比较大的努力才能实现,一般情况下可以让团队成员给出信心指数,如果10人团队中只有2人觉得这是个可以达成的目标,往往就说明这个目标是有挑战的
  • 聚焦性:目标最好3个以内,避免团队分散精力
  • 可定性:目标一般描述为做...,达成...。它不必是定量的指标,而是一个定性的描述。但要避免一些笼统性的描述,例如:“提升综合竞争力”。

-关键结果

KR-关键结果是为了实现对应目标需要达成的关键性结果,一般而言关键结果是必须可以量化的,需要自下而上进行制定,制定的标准要有较高挑战而不是常规运营水平的预测。

关键结果设定时候需要遵循几个原则:

  • 抓住少数关键结果:在团队讨论KR中,需要汇总大家对KR的定义,按照对目标贡献度来排序,在最终筛选的时候要不断询问自己,是否达成这些KR就可以80%完成目标,尽量精简关键结果的数量让团队聚焦在核心需要达成的事项上面。
  • 描述结果而不是任务:不能把KR当成任务清单,一定要回归到关键结果本身,在制定OKR时候不要过多的考虑通过什么方式来达成该结果。
  • 一定要有明确负责人:需要明确的人员对关键结果负责,最好是由KR的提出者来承担,他可以进行有效的任务设计,持续监督。
  • 有中期里程碑:需要有可以check的中期里程碑的数据,不要等到季度末或者年末才来检查复盘

分析挑战

达成目标一定会遇到困难、障碍,这些都是挑战,对于挑战我们需要做具体透彻的分析,一般挑战可以分为负面挑战和正面挑战,可以用SWOT的方式来具体分类。

在讨论挑战的时候,需要采用5Why的方法,找到真正的原因,否则后续动作往往不能很好解决问题。

例如多年前美国华盛顿杰斐逊纪念堂前石碑腐蚀很厉害,我们需要找到其中真正的挑战:

why1 - 石碑为什么腐蚀很厉害? 因为工作人员频繁清洗石碑

why2 - 为什么要频繁清洗? 因为鸽子经常光临

why3 - 为什么有这么多鸽子来这里? 因为有大量蜘蛛可供觅食

why4 - 为什么有这么多蜘蛛? 因为蜘蛛是被飞蛾吸引过来的

why5 - 为什么有这么多飞蛾? 原来它们被黄昏时纪念堂的灯光吸引过来的

最终的Todo就是延迟开灯!!

其次,在讨论挑战的时候很容易聚焦到自己不能解决的问题上,从而影响自己情绪和解决问题的信心。影响圈分为三种:

  • 控制:自己可以控制的范围,例如自身或者团队的问题
  • 影响:自己可以影响的范围,例如合作的团队、大的部门
  • 关注:无法影响的范围,只能关注,例如国家政策、国家经济环境等等

在讨论挑战的时候尽量关注在自己可以影响的范围内,寻找可以解决的方法。

制定Todo

在分析完挑战之后,就可以开始针对每个挑战制定Todo。制定Todo的时候其实是进行一次项目行动计划的梳理,需要包含:步骤、负责人、完成时间、步骤产出和资源支持。

下面就是一份Todo的例子:

实施跟进

OKR实施的周期

以季度为周期,可以参考以下实施计划

OKR的跟进

OKR的一个好处就在于它易于跟踪,所有的关键结果都是基于SMART原则制定,都具有可量化、有时间限制的特点。但是,现实中往往演变成季度开始制定OKR,季度结束时候才想起来OKR,匆忙评估完成结果,这样其实没有利用OKR来驱动平时的任务。

因此需要在平时的工作汇报中时刻体现OKR的进展情况,例如下面就是一份周报的模板:

在这份周报中,首先就强调了OKR的内容,给出了每个KR当前的完成情况,同时给出了当前一周和未来一周的主要工作事项,这些事项都是需要和OKR相关联的。

在周期性的过程中,不断实践PDCA的循环,根据OKR的实现情况,可以及时对KR和Todo进行调整,但尽可能不要改变目标,目标刻在岩石上,计划写在沙滩上

常见的疑问

刚刚接触OKR,大家都会有不少疑问,尝试整理一些疑问帮助更好的理解

OKR中目标设定是应该高还是低好?

OKR让员工追求更高的标准,因此在目标设定的时候不要基于团队的现状去制定常规运营性的指标,而要设定具有挑战性、长期性的目标。要在一个10人团队中,只有2人觉得可能可以达成的目标才是好的目标。

OKR和绩效考核

OKR和传统绩效考核没有任何关系,不要因为OKR不能完成而影响其绩效的考核。OKR设定的目标不会简单、容易,不会一个人单干一个季度就解决问题。

OKR只是一个「战略-目标」统一工具,不应该涉及对人的评价,考核会让员工回避高挑战的目标,产生不必要的部门利益冲突,也容易失去创新所需要的自由空间。

OKR如何让团队成员认可

在OKR制定的过程中,尽量让核心成员共同参与,自上而下共享目标,自下而上制定关键结果,同时共同讨论分析挑战,制定行动计划。如果是这样制定出来的OKR,一定是团队大家都认可的。

如何给OKR打分

在每个周期结束后,可以结合实际结果和当初制定的OKR进行对照,按照1-10进行打分。理想情况是平均分在6-7分左右最佳,太高太低都不算太好。

设立多少个目标?

OKR强调聚焦,因此3个目标比较合适,最多不超过5个。

写在最后

OKR不是银弹,它也不能解决企业中的一切问题。但是它作为一种目标管理的工具,在互联网行业中得到广泛使用,具备聚焦、聚焦、协同、追踪和延展的特点,同时和绩效考核并不关联,鼓励大家追求更高的目标,往往能够取得很好的效果。

OKR的实施需要付出一定的努力,首先需要从上而下进行推进,需要整个公司层面对这种方式的接纳和认可。其次,在制定、跟踪、调整等环节要紧紧围绕OKR,不断的检查复盘才能让它发挥更大的作用。

有兴趣同学可以关注微信公众号奶爸码农,持续分享关于投资理财、大前端技术、个人成长的内容: