前端面试题汇总

18,239 阅读1小时+


React

React生命周期?执行流程?

image.png

image.png

image.png

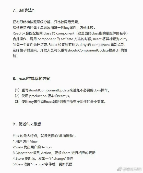
Component与PureComponent区别?

区别点:

PureComponent自带通过props和state的浅对比来实现 shouldComponentUpate(),而Component没有。

PureComponent缺点

可能会因深层的数据不一致而产生错误的否定判断,从而shouldComponentUpdate结果返回false,界面得不到更新。

PureComponent优势

不需要开发者自己实现shouldComponentUpdate,就可以进行简单的判断来提升性能。

Reconcilation过程(diff算法)?key的作用?

image.png

Redux原理?什么是store?Redux的三大原则?

image.png


setstate

image.png


Redux三大原则

  • 1 唯一数据源
  • 2 保持只读状态
  • 3 数据改变只能通过纯函数来执行

1唯一数据源

整个应用的state都被存储到一个状态树里面,并且这个状态树,只存在于唯一的store中

2保持只读状态

state是只读的,唯一改变state的方法就是触发action,action是一个用于描述以发生时间的普通对象

3数据改变只能通过纯函数来执行

使用纯函数来执行修改,为了描述action如何改变state的,你需要编写reducers


dva使用流程,使用时数据流向,核心功能封装了哪些库?

数据的改变发生通常是通过用户交互行为或者浏览器行为(如路由跳转等)触发的,当此类行为会改变数据的时候可以通过 dispatch 发起一个 action,如果是同步行为会直接通过 Reducers 改变 State ,如果是异步行为(副作用)会先触发 Effects 然后流向 Reducers 最终改变 State,所以在 dva 中,数据流向非常清晰简明,并且思路基本跟开源社区保持一致


Subscriptions

Subscriptions 是一种从 源 获取数据的方法,它来自于 elm。

Subscription 语义是订阅,用于订阅一个数据源,然后根据条件 dispatch 需要的 action。数据源可以是当前的时间、服务器的 websocket 连接、keyboard 输入、geolocation 变化、history 路由变化等等。

Effect

Effect 被称为副作用,在我们的应用中,最常见的就是异步操作。它来自于函数编程的概念,之所以叫副作用是因为它使得我们的函数变得不纯,同样的输入不一定获得同样的输出。

dva 为了控制副作用的操作,底层引入了redux-sagas做异步流程控制,由于采用了generator的相关概念,所以将异步转成同步写法,从而将effects转为纯函数。

Reducer

在 dva 中,reducers 聚合积累的结果是当前 model 的 state 对象。通过 actions 中传入的值,与当前 reducers 中的值进行运算获得新的值(也就是新的 state)。需要注意的是 Reducer 必须是纯函数,所以同样的输入必然得到同样的输出,它们不应该产生任何副作用。并且,每一次的计算都应该使用immutable data,这种特性简单理解就是每次操作都是返回一个全新的数据(独立,纯净),所以热重载和时间旅行这些功能才能够使用。

State

State 表示 Model 的状态数据,通常表现为一个 javascript 对象(当然它可以是任何值);操作的时候每次都要当作不可变数据(immutable data)来对待,保证每次都是全新对象,没有引用关系,这样才能保证 State 的独立性,便于测试和追踪变化

Action

Action 是一个普通 javascript 对象,它是改变 State 的唯一途径。无论是从 UI 事件、网络回调,还是 WebSocket 等数据源所获得的数据,最终都会通过 dispatch 函数调用一个 action,从而改变对应的数据。action 必须带有 type 属性指明具体的行为,其它字段可以自定义,如果要发起一个 action 需要使用 dispatch 函数;需要注意的是 dispatch 是在组件 connect Models以后,通过 props 传入的

dispatching function 是一个用于触发 action 的函数,action 是改变 State 的唯一途径,但是它只描述了一个行为,而 dipatch 可以看作是触发这个行为的方式,而 Reducer 则是描述如何改变数据的。

在 dva 中,connect Model 的组件通过 props 可以访问到 dispatch,可以调用 Model 中的 Reducer 或者 Effects


函数组件和class组件区别?

区别: 类继承的方式,相较于函数式组件,有更多的特性。

内部状态: state

生命周期函数

场景一:如果一开始我就知道这个组件需要用到state 或者生命周期函数组件时,就要毫不犹豫的使用类继承的方式。

场景二:如果一开始用不到这些特性的时候,我会先用函数式组件,如果随着业务的演进,组件需要应用到这些特性的时候,我会再把它重构成类继承的方式。start : 这个重构什么简单,只需将原来的函数变成组件类的 reader 方法即可。

refs的作用?


Refs 是 React 提供给我们的安全访问 DOM 元素或者某个组件实例的句柄。我们可以为元素添加ref属性然后在回调函数中接受该元素在 DOM 树中的句柄,该值会作为回调函数的第一个参数返回


HOC

什么是高阶组件?

简称:HOC

全称:High Order Component

高阶组件其实不是什么高深莫测的东西,它类似于高阶函数,就是一个纯函数,它会接受一个组件作为参数,然后返回一个新的组件。

什么时候使用HOC?

在React中,组件是代码复用的主要单元。但是业务开发过程中难免会遇到一些个性化的需求,此时如果再去重新开发一个组件,会让后续的维护成本变高。

接下来举一个简单的例子说明

假设有需求如下

  • v1.0:页面上显示10行'hello, world!'
  • v2.0:页面上要多加10行‘HELLO,WORLD!'

要实现上述的需求,第一个版本会写一个显示hello,world!的组件,这个没有问题。第二个版本可以选择写一个显示HELLO,WORLD!的组件,或者在第一个组件的基础上包装一下,只给第一个组件返回的数据做一个转成大写的处理。

我用HOC的方式写一下示例代码,很快就能明白

v1.0的组件示例代码如下:

class HelloWorld extends React.Component {
  render() {
    return "hello,world!"
  }
}
ReactDOM.render(<HelloWorld />, document.querySelector("#root"))

v2.0的组件示例代码如下:

// HOC函数,实现v2.0版本的需求
export const toUpperCaseHoc = function(WrappedComponent) {
  return class Hoc extends React.Component {
    render() {
      const { text } = this.props;
      const text2Upper = text.toUpperCase();
      return <WrappedComponent text={text2Upper} />;
    }
  };
};
// v1.0版本实现的组件
export class HelloWorld extends React.Component {
  render() {
    return this.props.text;
  }
}
// 用HOC包装后生成的新的组件,符合v2.0版本的需求,同时包含了v1.0的其它功能
const HelloWorld2Upper = toUpperCaseHoc(HelloWorld);
ReactDOM.render(<HelloWorld2Upper text="hello,world!" />, document.querySelector('#root'));

总结

业务开发中可能会有一些功能大部分逻辑相似,部分个性化,这个时候可以考虑一下是不是可以开发一个基础组件,在基础组件的基础上去增加一些个性化的需求。

最后,一个HOC最好只做一件事。

可以参考:React官方高阶组件相关文档


connect provider

react-redux

在react-redux 框架中,给我提供了两个常用的API来配合Redux框架的使用,其实在我们的实际项目开发中,我们完全可以不用react-redux框架,但是如果使用此框架,就如虎添翼了。

我们来简单聊聊这两个常用的API

  • connect()
  • Provider 组件

React-Redux 将所有组件分成两大类:UI 组件(presentational component)和容器组件(container component)。

UI 组件

UI 组件有以下几个特征。

  • 只负责 UI 的呈现,不带有任何业务逻辑
  • 没有状态(即不使用this.state这个变量)
  • 所有数据都由参数(this.props)提供
  • 不使用任何 Redux 的 API

下面就是一个 UI 组件的例子。

const Title =
  value => <h1>{value}</h1>;

因为不含有状态,UI 组件又称为"纯组件",即它纯函数一样,纯粹由参数决定它的值。

容器组件

容器组件的特征恰恰相反。

  • 负责管理数据和业务逻辑,不负责 UI 的呈现
  • 带有内部状态
  • 使用 Redux 的 API

总之,只要记住一句话就可以了:UI 组件负责 UI 的呈现,容器组件负责管理数据和逻辑。

你可能会问,如果一个组件既有 UI 又有业务逻辑,那怎么办?回答是,将它拆分成下面的结构:外面是一个容器组件,里面包了一个UI 组件。前者负责与外部的通信,将数据传给后者,由后者渲染出视图。

React-Redux 规定,所有的 UI 组件都由用户提供,容器组件则是由 React-Redux 自动生成。也就是说,用户负责视觉层,状态管理则是全部交给它。

connect()

React-Redux 提供connect方法,用于从 UI 组件生成容器组件。connect的意思,就是将这两种组件连起来。

import { connect } from 'react-redux'
const VisibleTodoList = connect()(TodoList);

上面代码中,TodoList是 UI 组件,VisibleTodoList就是由 React-Redux 通过connect方法自动生成的容器组件。

但是,因为没有定义业务逻辑,上面这个容器组件毫无意义,只是 UI 组件的一个单纯的包装层。为了定义业务逻辑,需要给出下面两方面的信息。

  • 输入逻辑:外部的数据(即state对象)如何转换为 UI 组件的参数
  • 输出逻辑:用户发出的动作如何变为 Action 对象,从 UI 组件传出去。

因此,connect方法的完整 API 如下。

import { connect } from 'react-redux'
const VisibleTodoList = connect(
  mapStateToProps,
  mapDispatchToProps
)(TodoList)

上面代码中,connect方法接受两个参数:mapStateToProps和mapDispatchToProps。它们定义了 UI 组件的业务逻辑。前者负责输入逻辑,即将state映射到 UI 组件的参数(props),后者负责输出逻辑,即将用户对 UI 组件的操作映射成 Action。

mapStateToProps()

mapStateToProps是一个函数。它的作用就是像它的名字那样,建立一个从(外部的)state对象到(UI 组件的)props对象的映射关系。

作为函数,mapStateToProps执行后应该返回一个对象,里面的每一个键值对就是一个映射。请看下面的例子。

const mapStateToProps = (state) => {
  return {
    todos: getVisibleTodos(state.todos, state.visibilityFilter)
  }
}

上面代码中,mapStateToProps是一个函数,它接受state作为参数,返回一个对象。这个对象有一个todos属性,代表 UI 组件的同名参数,后面的getVisibleTodos也是一个函数,可以从state算出 todos 的值。

下面就是getVisibleTodos的一个例子,用来算出todos。

const getVisibleTodos = (todos, filter) => {
  switch (filter) {
    case 'SHOW_ALL':
      return todos
    case 'SHOW_COMPLETED':
      return todos.filter(t => t.completed)
    case 'SHOW_ACTIVE':
      return todos.filter(t => !t.completed)
    default:
      throw new Error('Unknown filter: ' + filter)
  }
}

mapStateToProps会订阅 Store,每当state更新的时候,就会自动执行,重新计算 UI 组件的参数,从而触发 UI 组件的重新渲染。

mapStateToProps的第一个参数总是state对象,还可以使用第二个参数,代表容器组件的props对象。

// 容器组件的代码
//    <FilterLink filter="SHOW_ALL">
//      All
//    </FilterLink>
const mapStateToProps = (state, ownProps) => {
  return {
    active: ownProps.filter === state.visibilityFilter
  }
}

使用ownProps作为参数后,如果容器组件的参数发生变化,也会引发 UI 组件重新渲染。

connect方法可以省略mapStateToProps参数,那样的话,UI 组件就不会订阅Store,就是说 Store 的更新不会引起 UI 组件的更新。

mapDispatchToProps()

mapDispatchToProps是connect函数的第二个参数,用来建立 UI 组件的参数到store.dispatch方法的映射。也就是说,它定义了哪些用户的操作应该当作 Action,传给 Store。它可以是一个函数,也可以是一个对象。

如果mapDispatchToProps是一个函数,会得到dispatch和ownProps(容器组件的props对象)两个参数。

const mapDispatchToProps = (
  dispatch,
  ownProps
) => {
  return {
    onClick: () => {
      dispatch({
        type: 'SET_VISIBILITY_FILTER',
        filter: ownProps.filter
      });
    }
  };
}

从上面代码可以看到,mapDispatchToProps作为函数,应该返回一个对象,该对象的每个键值对都是一个映射,定义了 UI 组件的参数怎样发出 Action。

如果mapDispatchToProps是一个对象,它的每个键名也是对应 UI 组件的同名参数,键值应该是一个函数,会被当作 Action creator ,返回的 Action 会由 Redux 自动发出。举例来说,上面的mapDispatchToProps写成对象就是下面这样。

const mapDispatchToProps = {
  onClick: (filter) => {
    type: 'SET_VISIBILITY_FILTER',
    filter: filter
  };
}

组件

connect方法生成容器组件以后,需要让容器组件拿到state对象,才能生成 UI 组件的参数。

一种解决方法是将state对象作为参数,传入容器组件。但是,这样做比较麻烦,尤其是容器组件可能在很深的层级,一级级将state传下去就很麻烦。

React-Redux 提供Provider组件,可以让容器组件拿到state。

import { Provider } from 'react-redux'
import { createStore } from 'redux'
import todoApp from './reducers'
import App from './components/App'
let store = createStore(todoApp);
render(
  <Provider store={store}>
    <App />
  </Provider>,
  document.getElementById('root')
)

上面代码中,Provider在根组件外面包了一层,这样一来,App的所有子组件就默认都可以拿到state了。

它的原理是React组件的context属性,请看源码。

class Provider extends Component {
  getChildContext() {
    return {
      store: this.props.store
    };
  }
  render() {
    return this.props.children;
  }
}
Provider.childContextTypes = {
  store: React.PropTypes.object
}

上面代码中,store放在了上下文对象context上面。然后,子组件就可以从context拿到store,代码大致如下。

class VisibleTodoList extends Component {
  componentDidMount() {
    const { store } = this.context;
    this.unsubscribe = store.subscribe(() =>
      this.forceUpdate()
    );
  }
  render() {
    const props = this.props;
    const { store } = this.context;
    const state = store.getState();
    // ...
  }
}
VisibleTodoList.contextTypes = {
  store: React.PropTypes.object
}

React-Redux自动生成的容器组件的代码,就类似上面这样,从而拿到store。


什么是react hook,有什么作用

juejin.cn/post/684490…

JS

Promise函数解决了什么问题?

Promise解决了回调地狱的问题www.cnblogs.com/lvdabao/p/e…


localStorage/sessionStorage/cookie/session?

  • cookie在浏览器和服务器间来回传递。 sessionStorage和localStorage不会
  • sessionStorage和localStorage的存储空间更大;
  • sessionStorage和localStorage有更多丰富易用的接口;
  • sessionStorage和localStorage各自独立的存储空间;
  • session称为会话信息,位于web服务器上,主要负责访问者与网站之间的交互,当访问浏览器请求http地址时,将传递到web服务器上并与访问信息进行匹配, 当关闭网站时就表示会话已经结束,网站无法访问该信息了,所以它无法保存永久数据,我们无法访问以及禁用网站
  • cookie位于用户的计算机上,用来维护用户计算机中的信息,直到用户删除。比如我们在网页上登录某个软件时输入用户名及密码时如果保存为cookie,则每次我们访问的时候就不需要登录网站了。我们可以在浏览器上保存任何文本,而且我们还可以随时随地的去阻止它或者删除。我们同样也可以禁用或者编辑cookie,但是有一点需要注意不要使用cookie来存储一些隐私数据,以防隐私泄露


跨域问题是什么?怎么解决?

同源策略它是由 Netscape 提出的一个安全策略,它是浏览器最核心也是最基本的安全功能,如果缺少同源策略,则浏览器的正常功能可能都会受到影响,现在所有支持JavaScript的浏览器都会使用这个策略。

所谓同源指的是:协议、域名、端口号都相同,只要有一个不相同,那么都是非同源。

跨域解决办法

response 添加 header

  我们在 Servlet 请求返回时添加如下代码:

1 //*表示支持所有网站访问,也可以额外配置相应网站

2 resp.setHeader("Access-Control-Allow-Origin", "*");

JSONP 方式

1、在同源策略下,在某个服务器下的页面是无法获取到该服务器以外的数据的,即一般的ajax是不能进行跨域请求的。但 img、iframe 、script等标签是个例外,这些标签可以通过src属性请求到其他服务器上的数据。利用 script标签的开放策略,我们可以实现跨域请求数据,当然这需要服务器端的配合。 Jquery中ajax 的核心是通过 XmlHttpRequest获取非本页内容,而jsonp的核心则是动态添加 <script>标签来调用服务器提供的 js脚本。

  2、当我们正常地请求一个JSON数据的时候,服务端返回的是一串 JSON类型的数据,而我们使用 JSONP模式来请求数据的时候服务端返回的是一段可执行的 JavaScript代码。因为jsonp 跨域的原理就是用的动态加载 script的src ,所以我们只能把参数通过 url的方式传递,所以jsonp的 type类型只能是get !

HttpClient 请求转发

  这种方式客户端是向 JavaWeb02 项目发送请求,而不是上面的向 JavaWeb01 发送请求,然后在 JavaWeb02 的后台通过 HttpClient 将请求发送到 JavaWeb01,得到数据后返回。这种方式相当于绕过浏览器的同源机制,直接通过后端进行转发。

nginx 转发

  原理很简单:

  

  利用nginx反向代理,将请求分发到部署到相应项目的tomcat服务器,当然也不存在跨域问题。


async/await/generator?

async 函数是什么?一句话,它就是 Generator 函数的语法糖。www.jianshu.com/p/c94edc005…


js中深比较和浅比较?在项目中怎么实现深比较?


浅比较也称引用相等,在javascript中, ===是作浅比较,只检查左右两边是否是同一个对象的引用

深比较也称原值相等,深比较是指检查两个对象所有属性是否都相等,深比较需要以递归的方式遍历两个对象的所有属性,操作比较耗时,深比较不管这两个对象是不是同一对象的引用。


js引擎事件轮询机制是怎么的?

JS的执行机制(一):

1.首先判断JS是同步还是异步,同步就进入主进程,异步就进入event table

2.异步任务在event table中注册函数,当满足触发条件后,被推入event queue

3.同步任务进入主线程后一直执行,直到主线程空闲时,才会去event queue中查看是否有可执行的异步任务,如果有就推入主进程中

JS的执行机制(二)

1.执行一个宏任务,过程中如果遇到微任务,就将其放到微任务的【事件队列】里

2.当前宏任务执行完成后,会查看微任务的【事件队列】,并将里面全部的微任务依次执行完

任务划分方式:

1.macro-task(宏任务):script,setTimeout,setInterval

2.micro-task(微任务):Promise,process.nextTick


js基本类型


值类型(基本类型):字符串(String)、数字(Number)、布尔(Boolean)、对空(Null)、未定义(Undefined)、Symbol。

引用数据类型:对象(Object)、数组(Array)、函数(Function)。

注:Symbol 是 ES6 引入了一种新的原始数据类型,表示独一无二的值。


线程与进程

1、进程(process

狭义定义:进程就是一段程序的执行过程。

广义定义:进程是一个具有一定独立功能的程序关于某个数据集合的一次运行活动。它是操作系统动态执行的基本单元,在传统的操作系统中,进程既是基本的分配单元,也是基本的执行单元。

简单的来讲进程的概念主要有两点第一,进程是一个实体。每一个进程都有它自己的地址空间,一般情况下,包括文本区域(text region)、数据区域(data region)和堆栈(stack region)。文本区域存储处理器执行的代码;数据区域存储变量和进程执行期间使用的动态分配的内存;堆栈区域存储着活动过程调用的指令和本地变量。第二,进程是一个“执行中的程序”。程序是一个没有生命的实体,只有处理器赋予程序生命时,它才能成为一个活动的实体,我们称其为进程。

进程状态:进程有三个状态,就绪、运行和阻塞。就绪状态其实就是获取了出cpu外的所有资源,只要处理器分配资源就可以马上执行。就绪状态有排队序列什么的,排队原则不再赘述。运行态就是获得了处理器分配的资源,程序开始执行。阻塞态,当程序条件不够时候,需要等待条件满足时候才能执行,如等待i/o操作时候,此刻的状态就叫阻塞态。

2、程序

说起进程,就不得不说下程序。先看定义:程序是指令和数据的有序集合,其本身没有任何运行的含义,是一个静态的概念。而进程则是在处理机上的一次执行过程,它是一个动态的概念。这个不难理解,其实进程是包含程序的,进程的执行离不开程序,进程中的文本区域就是代码区,也就是程序。

3、线程

通常在一个进程中可以包含若干个线程,当然一个进程中至少有一个线程,不然没有存在的意义。线程可以利用进程所拥有的资源,在引入线程的操作系统中,通常都是把进程作为分配资源的基本单位,而把线程作为独立运行和独立调度的基本单位,由于线程比进程更小,基本上不拥有系统资源,故对它的调度所付出的开销就会小得多,能更高效的提高系统多个程序间并发执行的程度。

4、多线程

在一个程序中,这些独立运行的程序片段叫作“线程”(Thread),利用它编程的概念就叫作“多线程处理”。多线程是为了同步完成多项任务,不是为了提高运行效率,而是为了提高资源使用效率来提高系统的效率。线程是在同一时间需要完成多项任务的时候实现的。

最简单的比喻多线程就像火车的每一节车厢,而进程则是火车。车厢离开火车是无法跑动的,同理火车也不可能只有一节车厢。多线程的出现就是为了提高效率。

二、说说区别

1、进程与线程的区别:

进程和线程的主要差别在于它们是不同的操作系统资源管理方式。进程有独立的地址空间,一个进程崩溃后,在保护模式下不会对其它进程产生影响,而线程只是一个进程中的不同执行路径。线程有自己的堆栈和局部变量,但线程之间没有单独的地址空间,一个线程死掉就等于整个进程死掉所以多进程的程序要比多线程的程序健壮,但在进程切换时,耗费资源较大,效率要差一些。但对于一些要求同时进行并且又要共享某些变量的并发操作,只能用线程,不能用进程。

1) 简而言之,一个程序至少有一个进程,一个进程至少有一个线程.

2) 线程的划分尺度小于进程,使得多线程程序的并发性高。

3) 另外,进程在执行过程中拥有独立的内存单元,而多个线程共享内存,从而极大地提高了程序的运行效率。

4) 线程在执行过程中与进程还是有区别的。每个独立的线程有一个程序运行的入口、顺序执行序列和程序的出口。但是线程不能够独立执行,必须依存在应用程序中,由应用程序提供多个线程执行控制。

5) 从逻辑角度来看,多线程的意义在于一个应用程序中,有多个执行部分可以同时执行。但操作系统并没有将多个线程看做多个独立的应用,来实现进程的调度和管理以及资源分配。这就是进程和线程的重要区别。

三、说说优缺点

线程和进程在使用上各有优缺点:线程执行开销小,但不利于资源的管理和保护;而进程正相反。同时,线程适合于在SMP(多核处理机)机器上运行,而进程则可以跨机器迁移。

四、总结

入职第一天闲的无聊,参考下别人的总结自己也简单总结了下。知道以上的基本面试够用了,至于进程、线程的细节,底层构成,调度等问题是操作系统的东西。我就不详述了。

五、实例

1、多线程写日志,涉及到单例模式,异步写


CSS

flex布局?flex布局典型的使用场景有?

www.runoob.com/w3cnote/fle…

css开启GPU加速?


为动画DOM元素添加CSS3样式-webkit-transform:transition3d(0,0,0)-webkit-transform:translateZ(0);,这两个属性都会开启GPU硬件加速模式,从而让浏览器在渲染动画时从CPU转向GPU,其实说白了这是一个小伎俩,也可以算是一个Hack,-webkit-transform:transition3d-webkit-transform:translateZ其实是为了渲染3D样式,但我们设置值为0后,并没有真正使用3D效果,但浏览器却因此开启了GPU硬件加速模式。

开启GPU硬件加速可能触发的问题:

通过-webkit-transform:transition3d/translateZ开启GPU硬件加速之后,有些时候可能会导致浏览器频繁闪烁或抖动,可以尝试以下办法解决之:

-webkit-backface-visibility:hidden;
-webkit-perspective:1000;


css的网格布局?

css盒模型哪两种

W3C的标准盒模型

在标准的盒子模型中,width指content部分的宽度


IE的盒模型

在IE盒子模型中,width表示content+padding+border这三个部分的宽度

上下左右居中


计算机基础

Get/Post请求? Http协议简单介绍?

  • GET在浏览器回退时是无害的,而POST会再次提交请求。
  • GET产生的URL地址可以被Bookmark,而POST不可以。
  • GET请求会被浏览器主动cache,而POST不会,除非手动设置。
  • GET请求只能进行url编码,而POST支持多种编码方式。
  • GET请求参数会被完整保留在浏览器历史记录里,而POST中的参数不会被保留。
  • GET请求在URL中传送的参数是有长度限制的,而POST么有。
  • 对参数的数据类型,GET只接受ASCII字符,而POST没有限制。
  • GET比POST更不安全,因为参数直接暴露在URL上,所以不能用来传递敏感信息。
  • GET参数通过URL传递,POST放在Request body中。

GET和POST是什么?HTTP协议中的两种发送请求的方法。

HTTP是什么?HTTP是基于TCP/IP的关于数据如何在万维网中如何通信的协议。

HTTP的底层是TCP/IP。所以GET和POST的底层也是TCP/IP,也就是说,GET/POST都是TCP链接。GET和POST能做的事情是一样一样的。你要给GET加上request body,给POST带上url参数,技术上是完全行的通的。


其实,GET和POST本质上两者没有任何区别。他们都是HTTP协议中的请求方法。底层实现都是基于TCP/IP协议。上述的所谓区别,只是浏览器厂家根据约定,做得限制而已。


www.cnblogs.com/lzq198754/p…


栈与队列的区别?javascript中数组有相关数据结构的模拟的方法是哪些?


1、队列先进先出,栈先进后出。

2、对插入和删除操作的"限定"不同。

栈是限定只能在表的一端进行插入和删除操作的线性表。

队列是限定只能在表的一端进行插入和在另一端进行删除操作的线性表。

3、遍历数据速度不同。

栈只能从头部取数据,也就最先放入的需要遍历整个栈最后才能取出来,而且在遍历数据的时候还得为数据开辟临时空间,保持数据在遍历前的一致性。

队列则不同,它基于地址指针进行遍历,而且可以从头或尾部开始遍历,但不能同时遍历,无需开辟临时空间,因为在遍历的过程中不影像数据结构,速度要快的多


内存泄漏和内存溢出?怎么解决?


内存泄露 :是指程序在申请内存后,无法释放已申请的内存空间就造成了内存泄漏,一次内存泄漏似乎不会有大的影响,但内存泄漏堆积后的后果就是内存溢出。

我们知道了内存泄漏的原因而内存溢出则有可能是因为我们我们多次内存泄漏堆积后的后果则变成了内存溢出

内存溢出: 指程序申请内存时,没有足够的内存供申请者使用,或者说,给了你一块存储int类型数据的存储空间,但是你却存储long类型的数据,那么结果就是内存不够用,此时就会报错OOM,即所谓的内存溢出,简单来说就是自己所需要使用的空间比我们拥有的内存大内存不够使用所造成的内存溢出。

内存泄漏的分类(按发生方式来分类)

常发性内存泄漏。发生内存泄漏的代码会被多次执行到,每次被执行的时候都会导致一块内存泄漏。

偶发性内存泄漏。发生内存泄漏的代码只有在某些特定环境或操作过程下才会发生。常发性和偶发性是相对的。对于特定的环境,偶发性的也许就变成了常发性的。所以测试环境和测试方法对检测内存泄漏至关重要。

一次性内存泄漏。发生内存泄漏的代码只会被执行一次,或者由于算法上的缺陷,导致总会有一块仅且一块内存发生泄漏。比如,在类的构造函数中分配内存,在析构函数中却没有释放该内存,所以内存泄漏只会发生一次。

隐式内存泄漏。程序在运行过程中不停的分配内存,但是直到结束的时候才释放内存。严格的说这里并没有发生内存泄漏,因为最终程序释放了所有申请的内存。但是对于一个服务器程序,需要运行几天,几周甚至几个月,不及时释放内存也可能导致最终耗尽系统的所有内存。所以,我们称这类内存泄漏为隐式内存泄漏。

内存泄漏的解决方法:

内存泄漏也许是因为活动已经被使用完毕,但是仍然在其他地方被引用,导致无法对其进行回收。我们只需要给对活动进行引用的类独立出来或者将其变为静态类,该类随着活动的结束而结束,也就没有了当活动结束但仍然还被其他类引用的情况。

资源性对象在不使用的时候,应该调用它的close()函数将其关闭掉。。

集合容器中的内存泄露 ,我们通常把一些对象的引用加入到了集合容器(比如ArrayList)中,当我们不需要该对象时,并没有把它的引用从集合中清理掉,这样这个集合就会越来越大。如果这个集合是static的话,那情况就更严重了。

需要在退出程序之前,将集合里的东西clear,然后置为null,再退出程序。

WebView造成的泄露,当我们不使用WebView对象时,应该调用它的destory()函数来销毁它,并释放其占用的内存,否则其长期占用的内存也不能被回收,从而造成内存泄露。

我们应该为WebView另外开启一个进程,通过AIDL与主线程进行通信,WebView所在的进程可以根据业务的需要选择合适的时机进行销毁,从而达到内存的完整释放。

内存溢出的原因及解决方法:

内存溢出原因:

1.内存中加载的数据量过于庞大,如一次从数据库取出过多数据;

2.集合类中有对对象的引用,使用完后未清空,产生了堆积,使得JVM不能回收;

3.代码中存在死循环或循环产生过多重复的对象实体;

4.使用的第三方软件中的BUG;

5.启动参数内存值设定的过小

内存溢出的解决方案:

第一步,修改JVM启动参数,直接增加内存。(-Xms,-Xmx参数一定不要忘记加。)

第二步,检查错误日志,查看“OutOfMemory”错误前是否有其 它异常或错误。

第三步,对代码进行走查和分析,找出可能发生内存溢出的位置。

重点排查以下几点:

1.检查对数据库查询中,是否有一次获得全部数据的查询。一般来说,如果一次取十万条记录到内存,就可能引起内存溢出。这个问题比较隐蔽,在上线前,数据库中数据较少,不容易出问题,上线后,数据库中数据多了,一次查询就有可能引起内存溢出。因此对于数据库查询尽量采用分页的方式查询。

2.检查代码中是否有死循环或递归调用。

3.检查是否有大循环重复产生新对象实体。

4.检查List、MAP等集合对象是否有使用完后,未清除的问题。List、MAP等集合对象会始终存有对对象的引用,使得这些对象不能被GC回收。

第四步,使用内存查看工具动态查看内存使用情况

什么是函数调用栈,什么是调用栈溢出?有没有遇到过,什么场景,怎么解决?


其他

当红艺人CXK在其成名MV中开场表述自己的兴趣爱好的顺序是?

答:唱 跳 rap 篮球。


如果有可视化经验(echarts/highcharts/g2/g6)?

node相关问题

什么是前端工程化?


www.cnblogs.com/fsyz/p/8274…


一个完整的前端工程体系应该包括:

  1. 统一的开发规范;
  2. 组件化开发;
  3. 构建流程。

开发规范和组件化开发面向的开发阶段,宗旨是提高团队协作能力,提高开发效率并降低维护成本。

构建工具和平台解决了web产品一系列的工程问题,旨在提高web产品的性能表现,提高开发效率。

随着Node.js的流行,对于前端的定义越来越宽泛,在整个web开发体系中。前端工程师的角色越来越重要。本文论述的前端工程体系没有涉及Node.js这一层面,当一个团队步入大前端时代,前端的定义已经不仅仅是“前端”了,我想Web工程师这个称号更合适一些。



PS:关注点

如果面高级,偏重表达能力,解决问题思路,问题的来源背景,解决思路,后续遗留问题或者优化?

中级则偏向具体技术使用

关注表达能力


最全前端面试问题及答案总结

HTML&CSS:  对Web标准的理解、浏览器内核差异、兼容性、hack、CSS基本功:布局、盒子模型、选择器优先级及使用、HTML5、CSS3、移动端适应。
JavaScript:   数据类型、面向对象、继承、闭包、插件、作用域、跨域、原型链、模块化、自定义事件、内存泄漏、事件机制、异步装载回调、模板引擎、Nodejs、JSON、ajax等。
其他:  HTTP、安全、正则、优化、重构、响应式、移动端、团队协作、可维护、SEO、UED、架构、职业生涯

1.请你谈谈Cookie的弊端

cookie

1.IE6或更低版本最多20个cookie
2.IE7和之后的版本最后可以有50个cookie。
3.Firefox最多50个cookie
4.chrome和Safari没有做硬性限制

Opera 会清理近期最少使用的Firefox会随机清理 4096字节,为了兼容性,一般不能超过 IE 提供了一种存储可以持久化用户数据,叫做IE5.0就开始支持。每个数据最多128K,每个域名下最多1M。这个持久化数据放在缓存中,如果缓存没有清理,那么会一直存在。

优点:极高的扩展性和可用性

1.通过良好的编程,控制保存在cookie中的session对象的大小。
2.通过加密和安全传输技术(SSL),减少cookie被破解的可能性。
3.只在cookie中存放不敏感数据,即使被盗也不会有重大损失。
4.控制cookie的生命期,使之不会永远有效。偷盗者很可能拿到一个过期的cookie。

缺点:

1.`Cookie`数量和长度的限制。每个domain最多只能有20条cookie,每个cookie长度不能超过4KB,否则会被截掉。
2.安全性问题。如果cookie被人拦截了,那人就可以取得所有的session信息。即使加密也与事无补,因为拦截者并不需要知道cookie的意义,他只要原样转发cookie就可以达到目的了。
3.有些状态不可能保存在客户端。例如,为了防止重复提交表单,我们需要在服务器端保存一个计数器。如果我们把这个计数器保存在客户端,那么它起不到任何作用。

2.浏览器本地存储

在较高版本的浏览器中,sessionStorageHTML5中提供了globalStorage

Web Storage包括了两种存储方式:localStorage

sessionStorage不是一种持久化的本地存储,仅仅是会话级别的存储。

3.web storage和cookie的区别

cookie相似,区别是它是为了更大容量存储设计的。Cookie都会被发送过去,这样无形中浪费了带宽,另外 除此之外,setItem,getItem,removeItem,clear等方法,不像setCookie,getCookie

但是Cookie的作用是与服务器进行交互,作为Web Storage仅仅是为了在本地“存储”数据而生

浏览器的支持除了UserData其实就是web storage

sessionStorage都具有相同的操作方法,例如removeItem

CSS 相关问题

display:none和visibility:hidden的区别?

display:none  隐藏对应的元素,在文档布局中不再给它分配空间,它各边的元素会合拢,
就当他从来不存在。
visibility:hidden  隐藏对应的元素,但是在文档布局中仍保留原来的空间。

CSS中 link 和@import 的区别是?

A:(1) link属于HTML标签,而@import是CSS提供的; (2) 页面被加载的时,link会同时被加载,而@import引用的CSS会等到页面被加载完再加载;(3) import只在IE5以上才能识别,而link是HTML标签,无兼容问题; (4) link方式的样式的权重 高于@import的权重.

position的absolute与fixed共同点与不同点

A:共同点:
1.改变行内元素的呈现方式,display被置为block;2.让元素脱离普通流,不占据空间;3.默认会覆盖到非定位元素上
B不同点:
absolute的”根元素“是可以设置的,而fixed的”根元素“固定为浏览器窗口。当你滚动网页,fixed元素与浏览器窗口之间的距离是不变的。

介绍一下CSS的盒子模型?

1)有两种, IE 盒子模型、标准 W3C 盒子模型;IE的content部分包含了 border 和 pading;
2)盒模型: 内容(content)、填充(padding)、边界(margin)、 边框(border).

CSS 选择符有哪些?哪些属性可以继承?优先级算法如何计算? CSS3新增伪类有那些?

*   1.id选择器( # myid)
        2.类选择器(.myclassname)
        3.标签选择器(div, h1, p)
        4.相邻选择器(h1 + p)
        5.子选择器(ul > li)
        6.后代选择器(li a)
        7.通配符选择器( * )
        8.属性选择器(a[rel = "external"])
        9.伪类选择器(a: hover, li:nth-child)
    *   可继承的样式: font-size font-family color, text-indent;
    *   不可继承的样式:border padding margin width height ;
    *   优先级就近原则,同权重情况下样式定义最近者为准;
    *   载入样式以最后载入的定位为准;
优先级为:
   !important >  id > class > tag  
   important 比 内联优先级高,但内联比 id 要高
CSS3新增伪类举例:
p:first-of-type 选择属于其父元素的首个 <p> 元素的每个 <p> 元素。
p:last-of-type  选择属于其父元素的最后 <p> 元素的每个 <p> 元素。
p:only-of-type  选择属于其父元素唯一的 <p> 元素的每个 <p> 元素。
p:only-child    选择属于其父元素的唯一子元素的每个 <p> 元素。
p:nth-child(2)  选择属于其父元素的第二个子元素的每个 <p> 元素。
:enabled  :disabled 控制表单控件的禁用状态。
:checked        单选框或复选框被选中。

列出display的值,说明他们的作用。position的值, relative和absolute分别是相对于谁进行定位的?

1.   
  block 象块类型元素一样显示。
  inline 缺省值。象行内元素类型一样显示。
  inline-block 象行内元素一样显示,但其内容象块类型元素一样显示。
  list-item 象块类型元素一样显示,并添加样式列表标记。
  2. 
  *absolute 
        生成绝对定位的元素,相对于 static 定位以外的第一个祖先元素进行定位。 
  *fixed (老IE不支持)
        生成绝对定位的元素,相对于浏览器窗口进行定位。 
  *relative 
        生成相对定位的元素,相对于其在普通流中的位置进行定位。 
  * static  默认值。没有定位,元素出现在正常的流中
  *(忽略 top, bottom, left, right z-index 声明)。
  * inherit 规定从父元素继承 position 属性的值。

CSS3有哪些新特性?

CSS3实现圆角(border-radius),阴影(box-shadow),
对文字加特效(text-shadow、),线性渐变(gradient),旋转(transform)
transform:rotate(9deg) scale(0.85,0.90) translate(0px,-30px) skew(-9deg,0deg);//旋转,缩放,定位,倾斜
增加了更多的CSS选择器  多背景 rgba 
在CSS3中唯一引入的伪元素是::selection.
媒体查询,多栏布局
border-image

为什么要初始化CSS样式。

因为浏览器的兼容问题,不同浏览器对有些标签的默认值是不同的,如果没对CSS初始化往往会出现浏览器之间的页面显示差异。
    当然,初始化样式会对SEO有一定的影响,但鱼和熊掌不可兼得,但力求影响最小的情况下初始化。
*最简单的初始化方法就是: * {padding: 0; margin: 0;} (不建议)
    淘宝的样式初始化: 
    body, h1, h2, h3, h4, h5, h6, hr, p, blockquote, dl, dt, dd, ul, ol, li, pre, form, fieldset, legend, button, input, textarea, th, td { margin:0; padding:0; }
    body, button, input, select, textarea { font:12px/1.5tahoma, arial, \5b8b\4f53; }
    h1, h2, h3, h4, h5, h6{ font-size:100%; }
    address, cite, dfn, em, var { font-style:normal; }
    code, kbd, pre, samp { font-family:couriernew, courier, monospace; }
    small{ font-size:12px; }
    ul, ol { list-style:none; }
    a { text-decoration:none; }
    a:hover { text-decoration:underline; }
    sup { vertical-align:text-top; }
    sub{ vertical-align:text-bottom; }
    legend { color:#000; }
    fieldset, img { border:0; }
    button, input, select, textarea { font-size:100%; }
    table { border-collapse:collapse; border-spacing:0; }

对BFC规范的理解?

BFC,块级格式化上下文,一个创建了新的BFC的盒子是独立布局的,盒子里面的子元素的样式不会影响到外面的元素。在同一个BFC中的两个毗邻的块级盒在垂直方向(和布局方向有关系)的margin会发生折叠。
    (W3C CSS 2.1 规范中的一个概念,它决定了元素如何对其内容进行布局,以及与其他元素的关系和相互作用。)

解释下 CSS sprites,以及你要如何在页面或网站中使用它。

CSS Sprites其实就是把网页中一些背景图片整合到一张图片文件中,再利用CSS的“background-image”,“background- repeat”,“background-position”的组合进行背景定位,background-position可以用数字能精确的定位出背景图片的位置。这样可以减少很多图片请求的开销,因为请求耗时比较长;请求虽然可以并发,但是也有限制,一般浏览器都是6个。对于未来而言,就不需要这样做了,因为有了`http2`。

html部分

说说你对语义化的理解?

1,去掉或者丢失样式的时候能够让页面呈现出清晰的结构
2,有利于SEO:和搜索引擎建立良好沟通,有助于爬虫抓取更多的有效信息:爬虫依赖于标签来确定上下文和各个关键字的权重;
3,方便其他设备解析(如屏幕阅读器、盲人阅读器、移动设备)以意义的方式来渲染网页;
4,便于团队开发和维护,语义化更具可读性,是下一步吧网页的重要动向,遵循W3C标准的团队都遵循这个标准,可以减少差异化。

Doctype作用? 严格模式与混杂模式如何区分?它们有何意义?

(1)、<!DOCTYPE> 声明位于文档中的最前面,处于 <html> 标签之前。告知浏览器以何种模式来渲染文档。 
(2)、严格模式的排版和 JS 运作模式是  以该浏览器支持的最高标准运行。
(3)、在混杂模式中,页面以宽松的向后兼容的方式显示。模拟老式浏览器的行为以防止站点无法工作。
(4)、DOCTYPE不存在或格式不正确会导致文档以混杂模式呈现。

你知道多少种Doctype文档类型?

该标签可声明三种 DTD 类型,分别表示严格版本、过渡版本以及基于框架的 HTML 文档。
 HTML 4.01 规定了三种文档类型:Strict、Transitional 以及 Frameset。
 XHTML 1.0 规定了三种 XML 文档类型:Strict、Transitional 以及 Frameset。
Standards (标准)模式(也就是严格呈现模式)用于呈现遵循最新标准的网页,而 Quirks
 (包容)模式(也就是松散呈现模式或者兼容模式)用于呈现为传统浏览器而设计的网页。

HTML与XHTML——二者有什么区别

区别:
1.所有的标记都必须要有一个相应的结束标记
2.所有标签的元素和属性的名字都必须使用小写
3.所有的XML标记都必须合理嵌套
4.所有的属性必须用引号""括起来
5.把所有<和&特殊符号用编码表示
6.给所有属性赋一个值
7.不要在注释内容中使“--”
8.图片必须有说明文字

常见兼容性问题?

* png24位的图片在iE6浏览器上出现背景,解决方案是做成PNG8.也可以引用一段脚本处理.
* 浏览器默认的margin和padding不同。解决方案是加一个全局的*{margin:0;padding:0;}来统一。
* IE6双边距bug:块属性标签float后,又有横行的margin情况下,在ie6显示margin比设置的大。 
* 浮动ie产生的双倍距离(IE6双边距问题:在IE6下,如果对元素设置了浮动,同时又设置了margin-left或margin-right,margin值会加倍。)
  #box{ float:left; width:10px; margin:0 0 0 100px;} 
 这种情况之下IE会产生20px的距离,解决方案是在float的标签样式控制中加入 ——_display:inline;将其转化为行内属性。(_这个符号只有ie6会识别)
*  渐进识别的方式,从总体中逐渐排除局部。 
  首先,巧妙的使用“\9”这一标记,将IE游览器从所有情况中分离出来。 
  接着,再次使用“+”将IE8和IE7、IE6分离开来,这样IE8已经独立识别。
  css
      .bb{
       background-color:#f1ee18;/*所有识别*/
      .background-color:#00deff\9; /*IE6、7、8识别*/
      +background-color:#a200ff;/*IE6、7识别*/
      _background-color:#1e0bd1;/*IE6识别*/ 
      } 
*  IE下,可以使用获取常规属性的方法来获取自定义属性,
   也可以使用getAttribute()获取自定义属性;
   Firefox下,只能使用getAttribute()获取自定义属性. 
   解决方法:统一通过getAttribute()获取自定义属性.
* IE下,event对象有x,y属性,但是没有pageX,pageY属性; 
  Firefox下,event对象有pageX,pageY属性,但是没有x,y属性.
* 解决方法:(条件注释)缺点是在IE浏览器下可能会增加额外的HTTP请求数。
* Chrome 中文界面下默认会将小于 12px 的文本强制按照 12px 显示, 
  可通过加入 CSS 属性 -webkit-text-size-adjust: none; 解决.
* 超链接访问过后hover样式就不出现了 被点击访问过的超链接样式不在具有hover和active了解决方法是改变CSS属性的排列顺序:
L-V-H-A :  a:link {} a:visited {} a:hover {} a:active {}
* 怪异模式问题:漏写DTD声明,Firefox仍然会按照标准模式来解析网页,但在IE中会触发怪异模式。为避免怪异模式给我们带来不必要的麻烦,最好养成书写DTD声明的好习惯。现在可以使用[html5](http://www.w3.org/TR/html5/single-page.html)推荐的写法:`<doctype html>`
* 上下margin重合问题
ie和ff都存在,相邻的两个div的margin-left和margin-right不会重合,但是margin-top和margin-bottom却会发生重合。
解决方法,养成良好的代码编写习惯,同时采用margin-top或者同时采用margin-bottom。
* ie6对png图片格式支持不好(引用一段脚本处理)

解释下浮动和它的工作原理?清除浮动的技巧

浮动元素脱离文档流,不占据空间。浮动元素碰到包含它的边框或者浮动元素的边框停留。
1.使用空标签清除浮动。
   这种方法是在所有浮动标签后面添加一个空标签 定义css clear:both. 弊端就是增加了无意义标签。
2.使用overflow。
   给包含浮动元素的父标签添加css属性 overflow:auto; zoom:1; zoom:1用于兼容IE6。
3.使用after伪对象清除浮动。
   该方法只适用于非IE浏览器。具体写法可参照以下示例。使用中需注意以下几点。一、该方法中必须为需要清除浮动元素的伪对象中设置 height:0,否则该元素会比实际高出若干像素;

浮动元素引起的问题和解决办法?

浮动元素引起的问题:
(1)父元素的高度无法被撑开,影响与父元素同级的元素
(2)与浮动元素同级的非浮动元素会跟随其后
(3)若非第一个元素浮动,则该元素之前的元素也需要浮动,否则会影响页面显示的结构

解决方法:

使用clear:both;属性来清除元素的浮动可解决2、3问题,对于问题1,添加如下样式,给父元素添加.clearfix:after{content: ".";display: block;height: 0;clear: both;visibility: hidden;} .clearfix{display: inline-block;} /* for IE/Mac */

清除浮动的几种方法:

1,额外标签法,<div style="clear:both;"></div>(缺点:不过这个办法会增加额外的标签使HTML结构看起来不够简洁。)
2,使用after伪类
#parent:after{
    content:".";
    height:0;
    visibility:hidden;
    display:block;
    clear:both;
    }
3,浮动外部元素
4,设置`overflow`为`hidden`或者auto

IE 8以下版本的浏览器中的盒模型有什么不同

IE8以下浏览器的盒模型中定义的元素的宽高不包括内边距和边框

DOM操作——怎样添加、移除、移动、复制、创建和查找节点。

(1)创建新节点
      createDocumentFragment()    //创建一个DOM片段
      createElement()   //创建一个具体的元素
      createTextNode()   //创建一个文本节点
(2)添加、移除、替换、插入
      appendChild()
      removeChild()
      replaceChild()
      insertBefore() //在已有的子节点前插入一个新的子节点
(3)查找
      getElementsByTagName()    //通过标签名称
      getElementsByName()    //通过元素的Name属性的值(IE容错能力较强,会得到一个数组,其中包括id等于name值的)
      getElementById()    //通过元素Id,唯一性

html5有哪些新特性、移除了那些元素?如何处理HTML5新标签的浏览器兼容问题?如何区分 HTML 和 HTML5?

* HTML5 现在已经不是 SGML 的子集,主要是关于图像,位置,存储,多任务等功能的增加。
* 拖拽释放(Drag and drop) API 
  语义化更好的内容标签(header,nav,footer,aside,article,section)
  音频、视频API(audio,video)
  画布(Canvas) API
  地理(Geolocation) API
  本地离线存储 localStorage 长期存储数据,浏览器关闭后数据不丢失;
  sessionStorage 的数据在浏览器关闭后自动删除
  表单控件,calendar、date、time、email、url、search  
  新的技术webworker, websocket, Geolocation
* 移除的元素
纯表现的元素:basefont,big,center,font, s,strike,tt,u;
对可用性产生负面影响的元素:frame,frameset,noframes;
支持HTML5新标签:
* IE8/IE7/IE6支持通过document.createElement方法产生的标签,
  可以利用这一特性让这些浏览器支持HTML5新标签,
  浏览器支持新标签后,还需要添加标签默认的样式:
* 当然最好的方式是直接使用成熟的框架、使用最多的是html5shim框架
   <!--[if lt IE 9]> 
   <script> src="http://html5shim.googlecode.com/svn/trunk/html5.js"</script> 
   <![endif]--> 
如何区分: DOCTYPE声明\新增的结构元素\功能元素

iframe的优缺点?

1.<iframe>优点:
    解决加载缓慢的第三方内容如图标和广告等的加载问题
    Security sandbox
    并行加载脚本
2.<iframe>的缺点:
    *iframe会阻塞主页面的Onload事件;
    *即时内容为空,加载也需要时间
    *没有语意

如何实现浏览器内多个标签页之间的通信?

调用localstorge、cookies等本地存储方式

webSocket如何兼容低浏览器?

Adobe Flash Socket 、 ActiveX HTMLFile (IE) 、 基于 multipart 编码发送 XHR 、 基于长轮询的 XHR

线程与进程的区别

一个程序至少有一个进程,一个进程至少有一个线程. 
线程的划分尺度小于进程,使得多线程程序的并发性高。 
另外,进程在执行过程中拥有独立的内存单元,而多个线程共享内存,从而极大地提高了程序的运行效率。 
线程在执行过程中与进程还是有区别的。每个独立的线程有一个程序运行的入口、顺序执行序列和程序的出口。但是线程不能够独立执行,必须依存在应用程序中,由应用程序提供多个线程执行控制。 
从逻辑角度来看,多线程的意义在于一个应用程序中,有多个执行部分可以同时执行。但操作系统并没有将多个线程看做多个独立的应用,来实现进程的调度和管理以及资源分配。这就是进程和线程的重要区别。

你如何对网站的文件和资源进行优化?

期待的解决方案包括:
 文件合并
 文件最小化/文件压缩
 使用 CDN 托管
 缓存的使用(多个域名来提供缓存)
 其他

请说出三种减少页面加载时间的方法。

1.优化图片 
 2.图像格式的选择(GIF:提供的颜色较少,可用在一些对颜色要求不高的地方) 
 3.优化CSS(压缩合并css,如margin-top,margin-left...) 
 4.网址后加斜杠(如www.campr.com/目录,会判断这个“目录是什么文件类型,或者是目录。) 
 5.标明高度和宽度(如果浏览器没有找到这两个参数,它需要一边下载图片一边计算大小,如果图片很多,浏览器需要不断地调整页面。这不但影响速度,也影响浏览体验。 
当浏览器知道了高度和宽度参数后,即使图片暂时无法显示,页面上也会腾出图片的空位,然后继续加载后面的内容。从而加载时间快了,浏览体验也更好了。) 
6.减少http请求(合并文件,合并图片)。

你都使用哪些工具来测试代码的性能?

Profiler, JSPerf(http://jsperf.com/nexttick-vs-setzerotimeout-vs-settimeout), Dromaeo

什么是 FOUC(无样式内容闪烁)?你如何来避免 FOUC?

FOUC - Flash Of Unstyled Content 文档样式闪烁
 <style type="text/css" media="all">@import "../fouc.css";</style> 
而引用CSS文件的@import就是造成这个问题的罪魁祸首。IE会先加载整个HTML文档的DOM,然后再去导入外部的CSS文件,因此,在页面DOM加载完成到CSS导入完成中间会有一段时间页面上的内容是没有样式的,这段时间的长短跟网速,电脑速度都有关系。
 解决方法简单的出奇,只要在<head>之间加入一个<link>或者<script>元素就可以了。

null和undefined的区别?

undefined是一个表示"无"的原始值,转为数值时为 当声明的变量还未被初始化时,变量的默认值为null用来表示尚未存在的对象,常用来表示函数企图返回一个不存在的对象。

(1)变量被声明了,但没有赋值时,就等于undefined。 (2) 调用函数时,应该提供的参数没有提供,该参数等于undefined。 (3)对象没有赋值的属性,该属性的值为undefined。 (4)函数没有返回值时,默认返回undefined。

(1) 作为函数的参数,表示该函数的参数不是对象。 (2) 作为对象原型链的终点。

new操作符具体干了什么呢?

1、创建一个空对象,并且 this 变量引用该对象,同时还继承了该函数的原型。
   2、属性和方法被加入到 this 引用的对象中。
   3、新创建的对象由 this 所引用,并且最后隐式的返回 this 。
var obj  = {};
obj.__proto__ = Base.prototype;
Base.call(obj);

JSON 的了解?

JSON(JavaScript Object Notation) 是一种轻量级的数据交换格式。
它是基于JavaScript的一个子集。数据格式简单, 易于读写, 占用带宽小
{'age':'12', 'name':'back'}

js延迟加载的方式有哪些?

defer和async、动态创建DOM方式(创建script,插入到DOM中,加载完毕后callBack)、按需异步载入js

如何解决跨域问题?

jsonp、 document.domain+iframe、window.name、window.postMessage、服务器上设置代理页面
jsonp的原理是动态插入script标签

具体参见:详解js跨域问题

documen.write和 innerHTML的区别

document.write只能重绘整个页面
innerHTML可以重绘页面的一部分

.call() 和 .apply() 的区别和作用?

作用:动态改变某个类的某个方法的运行环境。

区别参见:JavaScript学习总结(四)function函数部分

哪些操作会造成内存泄漏?

内存泄漏指任何对象在您不再拥有或需要它之后仍然存在。
垃圾回收器定期扫描对象,并计算引用了每个对象的其他对象的数量。如果一个对象的引用数量为 0(没有其他对象引用过该对象),或对该对象的惟一引用是循环的,那么该对象的内存即可回收。
setTimeout 的第一个参数使用字符串而非函数的话,会引发内存泄漏。
闭包、控制台日志、循环(在两个对象彼此引用且彼此保留时,就会产生一个循环)

详见:详解js变量、作用域及内存

JavaScript中的作用域与变量声明提升?

详见:详解JavaScript函数模式

如何判断当前脚本运行在浏览器还是node环境中?

通过判断Global对象是否为window,如果不为window,当前脚本没有运行在浏览器中

其他问题?

你遇到过比较难的技术问题是?你是如何解决的?

常使用的库有哪些?常用的前端开发工具?开发过什么应用或组件?

列举IE 与其他浏览器不一样的特性?

99%的网站都需要被重构是那本书上写的?

* 网站重构:应用web标准进行设计(第2版)

什么叫优雅降级和渐进增强?

优雅降级:Web站点在所有新式浏览器中都能正常工作,如果用户使用的是老式浏览器,则代码会检查以确认它们是否能正常工作。由于IE独特的盒模型布局问题,针对不同版本的IE的hack实践过优雅降级了,为那些无法支持功能的浏览器增加候选方案,使之在旧式浏览器上以某种形式降级体验却不至于完全失效.
渐进增强:从被所有浏览器支持的基本功能开始,逐步地添加那些只有新式浏览器才支持的功能,向页面增加无害于基础浏览器的额外样式和功能的。当浏览器支持时,它们会自动地呈现出来并发挥作用。

详见:css学习归纳总结(一)

WEB应用从服务器主动推送Data到客户端有那些方式?

对Node的优点和缺点提出了自己的看法?

*(优点)因为Node是基于事件驱动和无阻塞的,所以非常适合处理并发请求,
  因此构建在Node上的代理服务器相比其他技术实现(如Ruby)的服务器表现要好得多。
  此外,与Node代理服务器交互的客户端代码是由javascript语言编写的,
  因此客户端和服务器端都用同一种语言编写,这是非常美妙的事情。
*(缺点)Node是一个相对新的开源项目,所以不太稳定,它总是一直在变,
  而且缺少足够多的第三方库支持。看起来,就像是Ruby/Rails当年的样子。

除了前端以外还了解什么其它技术么?你最最厉害的技能是什么?

你常用的开发工具是什么,为什么?

对前端界面工程师这个职位是怎么样理解的?它的前景会怎么样?

前端是最贴近用户的程序员,比后端、数据库、产品经理、运营、安全都近。
    1、实现界面交互
    2、提升用户体验
    3、有了Node.js,前端可以实现服务端的一些事情
前端是最贴近用户的程序员,前端的能力就是能让产品从 90分进化到 100 分,甚至更好,
 参与项目,快速高质量完成实现效果图,精确到1px;
 与团队成员,UI设计,产品经理的沟通;
 做好的页面结构,页面重构和用户体验;
 处理hack,兼容、写出优美的代码格式;
 针对服务器的优化、拥抱最新前端技术。

你在现在的团队处于什么样的角色,起到了什么明显的作用?

你认为怎样才是全端工程师(Full Stack developer)?

介绍一个你最得意的作品吧?

项目中遇到什么问题?如何解决?

你的优点是什么?缺点是什么?

如何管理前端团队?

最近在学什么?能谈谈你未来3,5年给自己的规划吗?

你有哪些性能优化的方法?

详情请看雅虎14条性能优化原则)。

(1) 减少http请求次数:CSS Sprites, JS、CSS源码压缩、图片大小控制合适;网页Gzip,CDN托管,data缓存 ,图片服务器。
  (2) 前端模板 JS+数据,减少由于HTML标签导致的带宽浪费,前端用变量保存AJAX请求结果,每次操作本地变量,不用请求,减少请求次数
  (3) 用innerHTML代替DOM操作,减少DOM操作次数,优化javascript性能。
  (4) 当需要设置的样式很多时设置className而不是直接操作style。
  (5) 少用全局变量、缓存DOM节点查找的结果。减少IO读取操作。
  (6) 避免使用CSS Expression(css表达式)又称Dynamic properties(动态属性)。
  (7) 图片预加载,将样式表放在顶部,将脚本放在底部  加上时间戳。

http状态码有那些?分别代表是什么意思?

100-199 用于指定客户端应相应的某些动作。 
200-299 用于表示请求成功。 
300-399 用于已经移动的文件并且常被包含在定位头信息中指定新的地址信息。 
400-499 用于指出客户端的错误。400    1、语义有误,当前请求无法被服务器理解。401   当前请求需要用户验证 403  服务器已经理解请求,但是拒绝执行它。
500-599 用于支持服务器错误。 503 – 服务不可用

详情:segmentfault.com/blog/trigki…

一个页面从输入 URL 到页面加载显示完成,这个过程中都发生了什么?

分为4个步骤:
    (1),当发送一个URL请求时,不管这个URL是Web页面的URL还是Web页面上每个资源的URL,浏览器都会开启一个线程来处理这个请求,同时在远程DNS服务器上启动一个DNS查询。这能使浏览器获得请求对应的IP地址。
    (2), 浏览器与远程Web服务器通过TCP三次握手协商来建立一个TCP/IP连接。该握手包括一个同步报文,一个同步-应答报文和一个应答报文,这三个报文在 浏览器和服务器之间传递。该握手首先由客户端尝试建立起通信,而后服务器应答并接受客户端的请求,最后由客户端发出该请求已经被接受的报文。
    (3),一旦TCP/IP连接建立,浏览器会通过该连接向远程服务器发送HTTP的GET请求。远程服务器找到资源并使用HTTP响应返回该资源,值为200的HTTP响应状态表示一个正确的响应。
    (4),此时,Web服务器提供资源服务,客户端开始下载资源。
请求返回后,便进入了我们关注的前端模块
简单来说,浏览器会解析HTML生成DOM Tree,其次会根据CSS生成CSS Rule Tree,而javascript又可以根据DOM API操作DOM

详情:从输入 URL 到浏览器接收的过程中发生了什么事情?

平时如何管理你的项目?

先期团队必须确定好全局样式(globe.css),编码模式(utf-8) 等;
        编写习惯必须一致(例如都是采用继承式的写法,单样式都写成一行);
        标注样式编写人,各模块都及时标注(标注关键样式调用的地方);
        页面进行标注(例如 页面 模块 开始和结束);
        CSS跟HTML 分文件夹并行存放,命名都得统一(例如style.css);
        JS 分文件夹存放 命名以该JS功能为准的英文翻译。
        图片采用整合的 images.png png8 格式文件使用 尽量整合在一起使用方便将来的管理

说说最近最流行的一些东西吧?常去哪些网站?

Node.js、Mongodb、npm、MVVM、MEAN、three.js,React 。
网站:w3cfuns,sf,hacknews,CSDN,慕课,博客园,InfoQ,w3cplus等

javascript对象的几种创建方式

1,工厂模式
2,构造函数模式
3,原型模式
4,混合构造函数和原型模式
5,动态原型模式
6,寄生构造函数模式
7,稳妥构造函数模式

javascript继承的6种方法

1,原型链继承
2,借用构造函数继承
3,组合继承(原型+借用构造)
4,原型式继承
5,寄生式继承
6,寄生组合式继承

详情:JavaScript继承方式详解

ajax过程

(1)创建XMLHttpRequest对象,也就是创建一个异步调用对象.
(2)创建一个新的HTTP请求,并指定该HTTP请求的方法、URL及验证信息.
(3)设置响应HTTP请求状态变化的函数.
(4)发送HTTP请求.
(5)获取异步调用返回的数据.
(6)使用JavaScript和DOM实现局部刷新.

详情:JavaScript学习总结(七)Ajax和Http状态字

异步加载和延迟加载

1.异步加载的方案: 动态插入script标签
2.通过ajax去获取js代码,然后通过eval执行
3.script标签上添加defer或者async属性
4.创建并插入iframe,让它异步执行js
5.延迟加载:有些 js 代码并不是页面初始化的时候就立刻需要的,而稍后的某些情况才需要的。

前端安全问题?

(XSS,sql注入,CSRF)
CSRF:是跨站请求伪造,很明显根据刚刚的解释,他的核心也就是请求伪造,通过伪造身份提交POST和GET请求来进行跨域的攻击。
**完成CSRF需要两个步骤:**
1.登陆受信任的网站A,在本地生成COOKIE
2.在不登出A的情况下,或者本地COOKIE没有过期的情况下,访问危险网站B。

ie各版本和chrome可以并行下载多少个资源

IE6 两个并发,iE7升级之后的6个并发,之后版本也是6个
Firefox,chrome也是6个

javascript里面的继承怎么实现,如何避免原型链上面的对象共享

用构造函数和原型链的混合模式去实现继承,避免对象共享可以参考经典的extend()函数,很多前端框架都有封装的,就是用一个空函数当做中间变量

grunt, YUI compressor 和 google clojure用来进行代码压缩的用法。

YUI Compressor 是一个用来压缩 JS 和 CSS 文件的工具,采用Java开发。
使用方法:
//压缩JS
java -jar yuicompressor-2.4.2.jar --type js --charset utf-8 -v src.js > packed.js
//压缩CSS
java -jar yuicompressor-2.4.2.jar --type css --charset utf-8 -v src.css > packed.css

详情请见:你需要掌握的前端代码性能优化工具

Flash、Ajax各自的优缺点,在使用中如何取舍?

1、Flash ajax对比
Flash适合处理多媒体、矢量图形、访问机器;对CSS、处理文本上不足,不容易被搜索。
Ajax对CSS、文本支持很好,支持搜索;多媒体、矢量图形、机器访问不足。
共同点:与服务器的无刷新传递消息、用户离线和在线状态、操作DOM

请解释一下 JavaScript 的同源策略。

概念:同源策略是客户端脚本(尤其是Netscape Navigator2.0,其目的是防止某个文档或脚本从多个不同源装载。

这里的同源策略指的是:协议,域名,端口相同,同源策略是一种安全协议。

指一段脚本只能读取来自同一来源的窗口和文档的属性。

为什么要有同源限制?

我们举例说明:比如一个黑客程序,他利用Javascript读取到你的表单中 什么是 "use strict"; ? 使用它的好处和坏处分别是什么?

Javascript在更严格的条件下运行。

设立"严格模式"的目的,主要有以下几个:

- 消除Javascript语法的一些不合理、不严谨之处,减少一些怪异行为;
- 消除代码运行的一些不安全之处,保证代码运行的安全;
- 提高编译器效率,增加运行速度;
- 为未来新版本的Javascript做好铺垫。

注:经过测试 缺点:
现在网站的merge 后,这个串就到了文件的中间,不仅没有指示严格模式,反而在压缩后浪费了字节。

GET和POST的区别,何时使用POST?

GET:一般用于信息获取,使用URL传递参数,对所发送信息的数量也有限制,一般在2000个字符
    POST:一般用于修改服务器上的资源,对所发送的信息没有限制。
    GET方式需要使用Request.QueryString来取得变量的值,而POST方式通过Request.Form来获取变量的值,
    也就是说Get是通过地址栏来传值,而Post是通过提交表单来传值。
然而,在以下情况中,请使用 POST 请求:
无法使用缓存文件(更新服务器上的文件或数据库)
向服务器发送大量数据(POST 没有数据量限制)
发送包含未知字符的用户输入时,POST 比 GET 更稳定也更可靠

哪些地方会出现css阻塞,哪些地方会出现js阻塞?

js的阻塞特性:所有浏览器在下载JS下载、解析、执行完毕后才开始继续JS,但是 由于浏览器为了防止出现DOM树,需要重新构建 嵌入JS只会阻塞其后内容的显示,2种方式都会阻塞其后资源的下载。也就是说外部样式不会阻塞外部脚本的加载,但会阻塞外部脚本的执行。

CSS本来是可以并行下载的,在什么情况下会出现阻塞加载了(在测试观察中,CSS都是阻塞加载)

JS的时候,该JS放到 根本原因:因为浏览器会维持cssJS会阻塞后面的资源加载,所以就会出现上面 嵌入 1、放在底部,虽然放在底部照样会阻塞所有呈现,但不会阻塞资源下载。 2、如果嵌入JS放在head中,请把嵌入JS放在CSS头部。 3、使用defer(只支持IE) 4、不要在嵌入的JS中调用运行时间较长的函数,如果一定要用,可以用`setTimeout`来调用

Javascript无阻塞加载具体方式

  • 将脚本放在底部。head中,用以保证在<script>标签放在前。
  • 成组脚本:由于每个<script>总数也可以改善性能。适用于内联脚本和外部脚本。
  • 前。
  • 非阻塞脚本:等页面完成加载后,再加载window.onload事件发出后开始下载代码。
    (1)fierfox3.5更高版本浏览器
    (2)动态脚本元素:文档对象模型(DOM)允许你使用js动态创建
<script>
var script=document.createElement("script");
script.type="text/javascript";
script.src="file.js";
document.getElementsByTagName("head")[0].appendChild(script);
</script>
  • 此技术的重点在于:无论在何处启动下载,文件额下载和运行都不会阻塞其他页面处理过程。即使在head里(除了用于下载文件的http链接)。
    闭包相关问题?
    详情请见:详解js闭包
    js事件处理程序问题?
    详情请见:JavaScript学习总结(九)事件详解
    eval是做什么的?
它的功能是把对应的字符串解析成JS代码并运行;
应该避免使用eval,不安全,非常耗性能(2次,一次解析成js语句,一次执行)。
  • 写一个通用的事件侦听器函数?
// event(事件)工具集,来源:github.com/markyun
    markyun.Event = {
        // 页面加载完成后
        readyEvent : function(fn) {
            if (fn==null) {
                fn=document;
            }
            var oldonload = window.onload;
            if (typeof window.onload != 'function') {
                window.onload = fn;
            } else {
                window.onload = function() {
                    oldonload();
                    fn();
                };
            }
        },
        // 视能力分别使用dom0||dom2||IE方式 来绑定事件
        // 参数: 操作的元素,事件名称 ,事件处理程序
        addEvent : function(element, type, handler) {
            if (element.addEventListener) {
                //事件类型、需要执行的函数、是否捕捉
                element.addEventListener(type, handler, false);
            } else if (element.attachEvent) {
                element.attachEvent('on' + type, function() {
                    handler.call(element);
                });
            } else {
                element['on' + type] = handler;
            }
        },
        // 移除事件
        removeEvent : function(element, type, handler) {
            if (element.removeEnentListener) {
                element.removeEnentListener(type, handler, false);
            } else if (element.datachEvent) {
                element.detachEvent('on' + type, handler);
            } else {
                element['on' + type] = null;
            }
        }, 
        // 阻止事件 (主要是事件冒泡,因为IE不支持事件捕获)
        stopPropagation : function(ev) {
            if (ev.stopPropagation) {
                ev.stopPropagation();
            } else {
                ev.cancelBubble = true;
            }
        },
        // 取消事件的默认行为
        preventDefault : function(event) {
            if (event.preventDefault) {
                event.preventDefault();
            } else {
                event.returnValue = false;
            }
        },
        // 获取事件目标
        getTarget : function(event) {
            return event.target || event.srcElement;
        },
        // 获取event对象的引用,取到事件的所有信息,确保随时能使用event;
        getEvent : function(e) {
            var ev = e || window.event;
            if (!ev) {
                var c = this.getEvent.caller;
                while (c) {
                    ev = c.arguments[0];
                    if (ev && Event == ev.constructor) {
                        break;
                    }
                    c = c.caller;
                }
            }
            return ev;
        }
    };
  • Node.js的适用场景?
高并发、聊天、实时消息推送
  • JavaScript原型,原型链 ? 有什么特点?
*  原型对象也是普通的对象,是对象一个自带隐式的 __proto__ 属性,原型也有可能有自己的原型,如果一个原型对象的原型不为null的话,我们就称之为原型链。
*  原型链是由一些用来继承和共享属性的对象组成的(有限的)对象链。
  • 页面重构怎么操作?
编写 CSS、让页面结构更合理化,提升用户体验,实现良好的页面效果和提升性能。
  • WEB应用从服务器主动推送Data到客户端有那些方式?
html5 websoket
    WebSocket通过Flash
    XHR长时间连接
    XHR Multipart Streaming
    不可见的Iframe
    <script>标签的长时间连接(可跨域)
  • 事件、IE与火狐的事件机制有什么区别? 如何阻止冒泡?
1. 我们在网页中的某个操作(有的操作对应多个事件)。例如:当我们点击一个按钮就会产生一个事件。是可以被 JavaScript 侦测到的行为。  
 2. 事件处理机制:IE是事件冒泡、firefox同时支持两种事件模型,也就是:捕获型事件和冒泡型事件。;
 3.  ev.stopPropagation();注意旧ie的方法 ev.cancelBubble = true;
1. 通过异步模式,提升了用户体验
  2. 优化了浏览器和服务器之间的传输,减少不必要的数据往返,减少了带宽占用
  3. Ajax在客户端运行,承担了一部分本来由服务器承担的工作,减少了大用户量下的服务器负载。
  2. Ajax的最大的特点是什么。
  Ajax可以实现动态不刷新(局部刷新)
  readyState属性 状态 有5个可取值: 0=未初始化 ,1=启动 2=发送,3=接收,4=完成
ajax的缺点
  1、ajax不支持浏览器back按钮。
  2、安全问题 AJAX暴露了与服务器交互的细节。
  3、对搜索引擎的支持比较弱。
  4、破坏了程序的异常机制。
  5、不容易调试。
跨域: jsonp、 iframe、window.name、window.postMessage、服务器上设置代理页面
  • js对象的深度克隆
function clone(Obj) {   
        var buf;   
        if (Obj instanceof Array) {   
            buf = [];  //创建一个空的数组 
            var i = Obj.length;   
            while (i--) {   
                buf[i] = clone(Obj[i]);   
            }   
            return buf;   
        }else if (Obj instanceof Object){   
            buf = {};  //创建一个空对象 
            for (var k in Obj) {  //为这个对象添加新的属性 
                buf[k] = clone(Obj[k]);   
            }   
            return buf;   
        }else{   
            return Obj;   
        }   
    }
网站重构:在不改变外部行为的前提下,简化结构、添加可读性,而在网站前端保持一致的行为。也就是说是在不改变UI的情况下,对网站进行优化,在扩展的同时保持一致的UI。
对于传统的网站来说重构通常是:
表格(table)布局改为DIV+CSS
使网站前端兼容于现代浏览器(针对于不合规范的CSS、如对IE6有效的)
对于移动平台的优化
针对于SEO进行优化
深层次的网站重构应该考虑的方面
减少代码间的耦合
让代码保持弹性
严格按规范编写代码
设计可扩展的API
代替旧有的框架、语言(如VB)
增强用户体验
通常来说对于速度的优化也包含在重构中
压缩JS、CSS、image等前端资源(通常是由服务器来解决)
程序的性能优化(如数据读写)
采用CDN来加速资源加载
对于JS DOM的优化
HTTP服务器的文件缓存
  • 如何获取UA?
<script> 
    function whatBrowser() {  
        document.Browser.Name.value=navigator.appName;  
        document.Browser.Version.value=navigator.appVersion;  
        document.Browser.Code.value=navigator.appCodeName;  
        document.Browser.Agent.value=navigator.userAgent;  
    }  
</script>
  • js数组去重
    以下是数组去重的三种方法:
Array.prototype.unique1 = function () {
  var n = []; //一个新的临时数组
  for (var i = 0; i < this.length; i++) //遍历当前数组
  {
    //如果当前数组的第i已经保存进了临时数组,那么跳过,
    //否则把当前项push到临时数组里面
    if (n.indexOf(this[i]) == -1) n.push(this[i]);
  }
  return n;
}
Array.prototype.unique2 = function()
{
    var n = {},r=[]; //n为hash表,r为临时数组
    for(var i = 0; i < this.length; i++) //遍历当前数组
    {
        if (!n[this[i]]) //如果hash表中没有当前项
        {
            n[this[i]] = true; //存入hash表
            r.push(this[i]); //把当前数组的当前项push到临时数组里面
        }
    }
    return r;
}
Array.prototype.unique3 = function()
{
    var n = [this[0]]; //结果数组
    for(var i = 1; i < this.length; i++) //从第二项开始遍历
    {
        //如果当前数组的第i项在当前数组中第一次出现的位置不是i,
        //那么表示第i项是重复的,忽略掉。否则存入结果数组
        if (this.indexOf(this[i]) == i) n.push(this[i]);
    }
    return n;
}
  • HTTP状态码
100  Continue  继续,一般在发送post请求时,已发送了http header之后服务端将返回此信息,表示确认,之后发送具体参数信息
200  OK   正常返回信息
201  Created  请求成功并且服务器创建了新的资源
202  Accepted  服务器已接受请求,但尚未处理
301  Moved Permanently  请求的网页已永久移动到新位置。
302 Found  临时性重定向。
303 See Other  临时性重定向,且总是使用 GET 请求新的 URI。
304  Not Modified  自从上次请求后,请求的网页未修改过。
400 Bad Request  服务器无法理解请求的格式,客户端不应当尝试再次使用相同的内容发起请求。
401 Unauthorized  请求未授权。
403 Forbidden  禁止访问。
404 Not Found  找不到如何与 URI 相匹配的资源。
500 Internal Server Error  最常见的服务器端错误。
503 Service Unavailable 服务器端暂时无法处理请求(可能是过载或维护)。
  • cache-control
    网页的缓存是由HTTP消息头中的private、no-cache、max-age、must-revalidate等,默认为 max-age的效果。但是如果同时存在,则被max-age覆盖。
Expires = "Expires" ":" HTTP-date
  • 例如
Expires: Thu, 01 Dec 1994 16:00:00 GMT (必须是GMT格式)
  • 如果把它设置为 max-age都可以用来指定文档的过期时间,但是二者有一些细微差别
1.Expires在HTTP/1.0中已经定义,Cache-Control:max-age在HTTP/1.1中才有定义,为了向下兼容,仅使用max-age不够;
2.Expires指定一个绝对的过期时间(GMT格式),这么做会导致至少2个问题:1)客户端和服务器时间不同步导致Expires的配置出现问题。 2)很容易在配置后忘记具体的过期时间,导致过期来临出现浪涌现象;
3.max-age 指定的是从文档被访问后的存活时间,这个时间是个相对值(比如:3600s),相对的是文档第一次被请求时服务器记录的Request_time(请求时间)
4.Expires指定的时间可以是相对文件的最后访问时间(Atime)或者修改时间(MTime),而max-age相对对的是文档的请求时间(Atime)
如果值为no-cache,那么每次都会访问服务器。如果值为max-age,则在过期之前不会重复访问服务器。
  • js操作获取和设置cookie
//创建cookie
function setCookie(name, value, expires, path, domain, secure) {
    var cookieText = encodeURIComponent(name) + '=' + encodeURIComponent(value);
    if (expires instanceof Date) {
        cookieText += '; expires=' + expires;
    }
    if (path) {
        cookieText += '; expires=' + expires;
    }
    if (domain) {
        cookieText += '; domain=' + domain;
    }
    if (secure) {
        cookieText += '; secure';
    }
    document.cookie = cookieText;
}
//获取cookie
function getCookie(name) {
    var cookieName = encodeURIComponent(name) + '=';
    var cookieStart = document.cookie.indexOf(cookieName);
    var cookieValue = null;
    if (cookieStart > -1) {
        var cookieEnd = document.cookie.indexOf(';', cookieStart);
        if (cookieEnd == -1) {
            cookieEnd = document.cookie.length;
        }


React

  1. React生命周期?执行流程?(回答的好的能详细说出那个方法是新加的,那个是需要下一个版本移除的)
  2. Component与PureComponent区别?
  3. Reconcilation过程(diff算法)?key的作用?
  4. Redux原理?什么是store?Redux的三大原则?
  5. dva使用流程,使用时数据流向,核心功能封装了哪些库?
  6. 函数组件和class组件区别?
  7. refs的作用?
  8. HOC是什么,哪些时候可用到HOC,或者举一个使用HOC的例子?
  9. dev-server是怎么跑起来的
  10. hooks介绍下,useEffect分别如何模仿生命周期的方法componentDidMount, componentDidUpdate,componentWillUnmount?

JS

  1. Promise函数解决了什么问题?
  2. localStorage/sessionStorage/cookie/session?
  3. 跨域问题是什么?怎么解决?
  4. async/await/generator?
  5. js中深比较和浅比较?在项目中怎么实现深比较?
  6. js引擎事件轮询机制是怎么的?
  7. js基本类型
  8. 线程与进程
  9. 函数式编程
  10. jsonp原理
  1. 原理是:动态插入script标签,通过script标签引入一个js文件,这个js文件载入成功后会执行我们在url参数中指定的函数,并且会把我们需要的json数据作为参数传入。
  1. 前端模块化,common.js, amd, cmd区别 参考答案


CSS

  1. flex布局?flex布局典型的使用场景有?
  2. css开启GPU加速?
  3. css的网格布局?
  4. css盒模型哪两种
  5. 上下左右居中


计算机基础

  1. Get/Post请求? Http协议简单介绍?
  2. 栈与队列的区别?javascript中数组有相关数据结构的模拟的方法是哪些?
  3. 内存泄漏和内存溢出?怎么解决?递归理解堆栈溢出以及递归的优化
  4. 什么是函数调用栈,什么是调用栈溢出?有没有遇到过,什么场景,怎么解决?
  5. tcp三次握手
  6. HTTP状态码:

100 Continue 继续,一般在发送post请求时,已发送了http header之后服务端将返回此信息,表示确认,之后发送具体参数信息

200 OK 正常返回信息

201 Created 请求成功并且服务器创建了新的资源

202 Accepted 服务器已接受请求,但尚未处理

301 Moved Permanently 请求的网页已永久移动到新位置。

302 Found 临时性重定向。

303 SeeOther 临时性重定向,且总是使用 GET 请求新的 URI。

304 Not Modified 自从上次请求后,请求的网页未修改过。

400 BadRequest 服务器无法理解请求的格式,客户端不应当尝试再次使用相同的内容发起请求。

401 Unauthorized 请求未授权。

403Forbidden 禁止访问。

404 NotFound 找不到如何与 URI 相匹配的资源。

500 InternalServer Error 最常见的服务器端错误。

503 ServiceUnavailable 服务器端暂时无法处理请求(可能是过载或维护)。

504 网关超时

1.JS中let和const有什么用?

在现代js中,letconst是创建变量的不同方式。 在早期的js中,咱们使用var关键字来创建变量。 letconst关键字是在ES6版本中引入的,其目的是在js中创建两种不同类型的变量,一种是不可变的,另一种是可变的。

const:它用于创建一个不可变变量。不可变变量是指其值在程序的整个生命周期中永不改变的变量。

let: let用于创建一个可变变量,可变变量是像var这样的普通变量,可以任意次数地更改。

2. JS 中的主要有哪几类错误

JS有三类的错误:

加载时错误:加载web页面时出现的错误(如语法错误)称为加载时错误,它会动态生成错误。

运行时错误:由于滥用HTML语言中的命令而导致的错误。

逻辑错误:这些错误是由于对具有不同操作的函数执行了错误的逻辑而导致的

3. 如何通过类别名获取 dom 元素

在 JS 中使用document.getElementsByClassName() 方法来获取具有类名的元素。

4.JS的作用域链是什么及其作用

一般情况下,变量取值到创建这个变量的函数的作用域中取值。但是如果在当前作用域中没有查到值,就会向上级作用域去查,直到查到全局作用域,这么一个查找过程形成的链条就叫做作用域链

JS中的作用域链主要用于解析变量的值。 如果没有这个,在不同的作用域内定义了许多变量,JS很难为变量选择某个值。

5.解释JS中的MUL函数

MUL表示数的简单乘法。在这种技术中,将一个值作为参数传递给一个函数,而该函数将返回另一个函数,将第二个值传递给该函数,然后重复继续。例如:x*y*z可以表示为

function mul (x) {  
 return function (y) { 
   return function (z) {   
     return x * y * z;
   }
  }
}
复制代码

6.用纯JS编写一个程序来反转字符串

使用内置函数:内置函数reverse()直接反转字符串。

str="jQuery";
str = str.split("")
str = str.reverse()
str = str.join("")
alert(str);
复制代码

首先将字符串拆分为数组,然后反转数组,最近将字符连接起来形成字符串。

使用循环:首先,计算字符串中的字符数,然后对原始字符串应用递减循环,该循环从最后一个字符开始,打印每个字符,直到count变为零。

7.JS中如何将页面重定向到另一个页面?

  1. 使用 location.href:window.location.href =“https://www.onlineinterviewquestions.com/”
  2. 使用 location.replace: window.location.replace(" https://www.onlineinterviewquestions.com/;");

8. 列出JS中的一些设计模式:

设计模式是软件设计中常见问题的通用可重用解决方案,以下是一些设计模式是:

创建模式:该模式抽象了对象实例化过程。

结构型模式:这些模式处理不同的类和对象以提供新功能。

行为模式:也称发布-订阅模式,定义了一个被观察者和多个观察者的、一对多的对象关系。

并行设计模式:这些模式处理多线程编程范例。

架构设计模式:这些模式用于处理架构设计。

9. JS中的Array.splice()和Array.slice()方法有什么区别

话不多说,来看第一个例子:

var arr=[0,1,2,3,4,5,6,7,8,9];//设置一个数组
console.log(arr.slice(2,7));//2,3,4,5,6
console.log(arr.splice(2,7));//2,3,4,5,6,7,8
//由此我们简单推测数量两个函数参数的意义,
slice(start,end)第一个参数表示开始位置,第二个表示截取到的位置(不包含该位置)
splice(start,length)第一个参数开始位置,第二个参数截取长度
复制代码

接着看第二个:

var x=y=[0,1,2,3,4,5,6,7,8,9]
console.log(x.slice(2,5));//2,3,4
console.log(x);[0,1,2,3,4,5,6,7,8,9]原数组并未改变
//接下来用同样方式测试splice
console.log(y.splice(2,5));//2,3,4,5,6
console.log(y);//[0,1,7,8,9]显示原数组中的数值被剔除掉了
复制代码

slicesplice虽然都是对于数组对象进行截取,但是二者还是存在明显区别,函数参数上slicesplice第一个参数都是截取开始位置,slice第二个参数是截取的结束位置(不包含),而splice第二个参数(表示这个从开始位置截取的长度),slice不会对原数组产生变化,而splice会直接剔除原数组中的截取数据!

10.如何在JS中动态添加/删除对象的属性?

咱们可以使用object.property_name = value向对象添加属性,delete object.property_name 用于删除属性。

例如:

let user = new Object();
// adding a property
user.name='Anil';
user.age  =25;
console.log(user);
delete user.age;
console.log(user);
复制代码

11.解释一下什么是 promise ?

promise是js中的一个对象,用于生成可能在将来产生结果的值。 值可以是已解析的值,也可以是说明为什么未解析该值的原因。

promise 可以有三种状态:

  • pending:初始状态,既不是成功也不是失败
  • fulfilled:意味着操作完全成功
  • rejected:意味着操作失败

一个等待状态的promise对象能够成功后返回一个值,也能失败后带回一个错误 当这两种情况发生的时候,处理函数会排队执行通过then方法会被调用

12. 数组去重复的方法有哪些

1.使用 set function uniquearray(array) { let unique_array= Array.from(set(array)) return unique_array; }

2.使用 filter

function unque_array (arr) {
  let unique_array = arr.filter(function(elem, index, self) {
    return index == self.indexOf(elem);
  })
  return unique_array;
}
 console.log(unique_array(array_with_duplicates));
复制代码

3.使用 for 循环

Array dups_names = ['Ron', 'Pal', 'Fred', 'Rongo', 'Ron'];
function dups_array(dups_names) {
 let unique = {};
 names.forEach(function(i) {
    If (!unique[i]) {
      unique[i] = true;    }
  });
return Object.keys(unique);}   // Ron, Pal, Fred, Rongo
Dups_array(names);
复制代码

13. undefined,null 和 undeclared 有什么区别?

1.null表示"没有对象",即该处不应该有值,转为数值时为0。典型用法是:

(1) 作为函数的参数,表示该函数的参数不是对象。

(2) 作为对象原型链的终点。

2.undefined表示"缺少值",就是此处应该有一个值,但是还没有定义,转为数值时为NaN。典型用法是:

(1)变量被声明了,但没有赋值时,就等于undefined。

(2) 调用函数时,应该提供的参数没有提供,该参数等于undefined。

(3)对象没有赋值的属性,该属性的值为undefined。

(4)函数没有返回值时,默认返回undefined。

3.undeclared:js语法错误,没有申明直接使用,js无法找到对应的上下文。

14.列出JS基本和非基本数据类型之间的一些区别?

1.目前JS中有6种基本数据类型: UndefinedNullBooleanNumberSymbolString。还有1种复杂的数据类型————ObjectObject本质上是由一组无序的名值对组成的。ObjectArrayFunction则属于引用类型。

2.基本数据类型是不可变的,而非基本数据类型是可变的。

3.基本数据类型是不可变的,因为它们一旦创建就无法更改,但非基本数据类型刚可更改,意味着一旦创建了对象,就可以更改它。

4.将基本数据类型与其值进行比较,这意味着如果两个值具有相同的数据类型并具有相同的值,那么它们是严格相等的。

5.非基本数据类型不与值进行比较。例如,如果两个对象具有相同的属性和值,则它们严格不相等。

15. 如何在现有函数中添加新属性

只需给现有函数赋值,就可以很容易地在现有函数中添加新属性。例如,现有一个对象person,通过下面的代码来为 person 添加新的属性:

person.country= “India”;
复制代码

16. JS中的深拷贝与浅拷贝的区别?

  • 深拷贝递归地复制新对象中的所有值或属性,而拷贝只复制引用。
  • 在深拷贝中,新对象中的更改不会影响原始对象,而在浅拷贝中,新对象中的更改,原始对象中也会跟着改。
  • 在深拷贝中,原始对象不与新对象共享相同的属性,而在浅拷贝中,它们具有相同的属性。

17. 如何在JavaScript中每x秒调用一个函数

在JS中,咱们使用函数 setInterval() 在每x秒内调用函数。如:

setInterval(function (){ alert("Hello"); }, 3000);
复制代码

18. 解释一下JS的展开操作符?

展开运算符在需要多个参数/变量/元素的位置展开表达式,它用三个点(...)。如:

var mid = [3, 4];
var newarray = [1, 2, ...mid, 5, 6];
console.log(newarray);
// [1, 2, 3, 4, 5, 6]
复制代码

19. JS中的宿主对象与原生对象有何不同?

宿主对象:这些是运行环境提供的对象。这意味着它们在不同的环境下是不同的。例如,浏览器包含像windows这样的对象,但是Node.js环境提供像Node List这样的对象。

原生对象:这些是JS中的内置对象。它们也被称为全局对象,因为如果使用JS,内置对象不受是运行环境影响。

20. 解释JS中的高阶函数?

高阶函数是JS函数式编程的最佳特性。它是以函数为参数并返回函数作为结果的函数。一些内置的高阶函数是mapfilterreduce 等等。

21. JS 中 == 和 === 区别是什么?

1、对于string,number等基础类型,=====有区别

1)不同类型间比较,==之比较“转化成同一类型后的值”看“值”是否相等,===如果类型不同,其结果就是不等。 2)同类型比较,直接进行“值”比较,两者结果一样。

2、对于Array,Object等高级类型,=====没有区别

进行“指针地址”比较。

3、基础类型与高级类型,=====有区别

1)对于==,将高级转化为基础类型,进行“值”比较。 2)因为类型不同,===结果为false

22. JS中的匿名函数是什么?

匿名函数:就是没有函数名的函数,如:

(function(x, y){
    alert(x + y);  
})(2, 3);
复制代码

这里创建了一个匿名函数(在第一个括号内),第二个括号用于调用该匿名函数,并传入参数。

23. 是否可以在JS中执行301重定向?

JS完全运行在客户端上。301是服务器作为响应发送的响应代码。因此,在JS中不可能执行301重定向。

24. 解释JS中的事件冒泡和事件捕获

事件捕获和冒泡: 在HTML DOM API中,有两种事件传播方法,它们决定了接收事件的顺序。两种方法是事件冒泡和事件捕获。第一个方法事件冒泡将事件指向其预期的目标,第二个方法称为事件捕获,其中事件向下到达元素。

事件捕获

捕获过程很少被使用,但是当它被使用时,它被证明是非常有用的。这个过程也称为滴流模式。在这个过程中,事件首先由最外层的元素捕获,然后传播到最内部的元素。例如:

<div>
  <ul>
    <li></li>
  </ul>
</div>
复制代码

从上面的示例中,假设单击事件发生在li元素中,在这种情况下,捕获事件将首先处理div,然后处理ul,最后命中目标元素li

事件冒泡

冒泡的工作原理与冒泡类似,事件由最内部的元素处理,然后传播到外部元素。

<div>
  <ul>
    <li></li>
  </ul>
</div>
复制代码

从上面的例子中,假设click事件确实发生在冒泡模型中的li元素中,该事件将首先由li处理,然后由ul处理,最后由div元素处理。

24. 如何将文件的所有导出作为一个对象?

import * as objectname from ‘./file.js’用于将所有导出的成员导入为对象。 可以使用对象的点(.)运算符来访问导出的变量或方法,如:

objectname.member1;
objectname.member2;
objectname.memberfunc();
复制代码

25. 解释一下什么是箭头函数?

箭头函数是在es6或更高版本中编写函数表达式的简明方法。箭头函数不能用作构造函数,也不支持thisargumentssupernew.target关键字,它最适合非方法函数。 通常,箭头函数看起来像 const function_name =()=> {}

const greet=()=>{console.log('hello');}
 greet();
复制代码

25 解释 JS 中的函数提升

JS允许将声明移动到顶部的默认行为称为提升。JS中创建函数的两种方法是函数声明和函数表达式。

函数声明

具有特定参数的函数称为函数声明,在JS中创建变量称为声明。如:

hoisted(); // logs "foo"
function hoisted() {
  console.log('foo');
}
复制代码

函数表达式

当使用表达式创建函数时,称为函数表达式。如:

notHoisted(); // TypeError: notHoisted is not a function
var notHoisted = function() {
   console.log('bar');
};
复制代码

26. module.exports 和 exports 之间有什么区别?

moduleexportsNode.js给每个js文件内置的两个对象。可以通过console.log(module)console.log(exports)打印出来。如果你在main.js中写入下面两行,然后运行$ node main.js:

console.log(exports);//输出:{}
console.log(module);//输出:Module {..., exports: {}, ...} (注:...代表省略了其他一些属性)
复制代码

从打印咱们可以看出,module.exportsexports一开始都是一个空对象{},实际上,这两个对象指向同一块内存。这也就是说module.exportsexports是等价的(有个前提:不去改变它们指向的内存地址)。

例如:exports.age = 18module.export.age = 18,这两种写法是一致的(都相当于给最初的空对象{}添加了一个属性,通过require得到的就是{age: 18})。

27. import 和 exports 是什么?

importexports 帮助咱们编写模块化的JS代码。使用importexports,咱们可以将代码分割成多个文件。import只允许获取文件的某些特定变量或方法。可以导入模块导出的方法或变量。

//index.js
 import name,age from './person'; 
 console.log(name);
 console.log(age);
 //person.js
 let name ='Sharad', occupation='developer', age =26;
 export { name, age}; 
复制代码

28. 列出一些单元测试框架

下面是一些最流行的JS单元测试框架:

  • Unit.js
  • Jasmine
  • Karma
  • Chai
  • AVA
  • Mocha
  • JSUnit
  • QUnit
  • Jest

29. JS中有哪些不同类型的弹出框可用

在JS中有三种类型的弹出框可用,分别是:

  • Alert
  • Confirm
  • Prompt

30. 如何将 JS 日期转换为ISO标准

toISOString() 方法用于将js日期转换为ISO标准。 它使用ISO标准将js Date对象转换为字符串。如:

var date = new Date();
var n = date.toISOString();
console.log(n);
// YYYY-MM-DDTHH:mm:ss.sssZ
复制代码

31. 如何在JS中克隆对象

Object.assign() 方法用于在JS中克隆对象。如:

var x = {myProp: "value"};
var y = Object.assign({}, x); 
复制代码

32. 如何在JS中编码和解码 URL

encodeURI() 函数用于在JS中对URL进行编码。它将url字符串作为参数并返回编码的字符串。

注意encodeURI()不会编码类似这样字符: / ? : @ & = + $ #,如果需要编码这些字符,请使用encodeURIComponent()。 用法:

var uri = "my profile.php?name=sammer&occupation=pāntiNG";
var encoded_uri = encodeURI(uri);
复制代码

decodeURI() 函数用于解码js中的URL。它将编码的url字符串作为参数并返回已解码的字符串,用法:

var uri = "my profile.php?name=sammer&occupation=pāntiNG";
var encoded_uri = encodeURI(uri);
decodeURI(encoded_uri);
复制代码

33. BOM 和 DOM 的关系

BOM全称Browser Object Model,即浏览器对象模型,主要处理浏览器窗口和框架。

DOM全称Document Object Model,即文档对象模型,是 HTML 和XML 的应用程序接口(API),遵循W3C 的标准,所有浏览器公共遵守的标准。

JS是通过访问BOM(Browser Object Model)对象来访问、控制、修改客户端(浏览器),由于BOMwindow包含了documentwindow对象的属性和方法是直接可以使用而且被感知的,因此可以直接使用window对象的document属性,通过document属性就可以访问、检索、修改XHTML文档内容与结构。因为document对象又是DOM的根节点。

可以说,BOM包含了DOM(对象),浏览器提供出来给予访问的是BOM对象,从BOM对象再访问到DOM对象,从而js可以操作浏览器以及浏览器读取到的文档。

34. JS中的substr()和substring()函数有什么区别

substr() 函数的形式为substr(startIndex,length)。 它从startIndex返回子字符串并返回'length'个字符数。

var s = "hello";
( s.substr(1,4) == "ello" ) // true
复制代码

substring() 函数的形式为substring(startIndex,endIndex)。 它返回从startIndexendIndex - 1的子字符串。

var s = "hello";
( s.substring(1,4) == "ell" ) // true
复制代码

35. 解释一下 "use strict" ?

“use strict”是Es5中引入的js指令。 使用“use strict”指令的目的是强制执行严格模式下的代码。 在严格模式下,咱们不能在不声明变量的情况下使用变量。 早期版本的js忽略了“use strict”

36.解释 JS 事件委托模型?

在JS中,有一些很酷的东西。其中之一是委托模型。当捕获和冒泡时,允许函数在一个特定的时间实现一个处理程序到多个元素,这称为事件委托。事件委托允许将事件侦听器添加到父节点而不是指定的节点。这个特定的侦听器分析冒泡事件,以找到子元素上的匹配项。