Flutter 是什么?
我们先来搬运官网的一段介绍,让大家有一个直观的认识:
Flutter是谷歌的移动UI框架,可以快速在 iOS 和 Android 上构建高质量的原生用户界面。
Flutter可以与现有的代码一起工作。在全世界,Flutter正在被越来越多的开发者和组织使用,并且Flutter是完全免费、开源的。
简而言之
- 跨端(移动、Web、桌⾯、嵌⼊式)
- ⾼性能(Dart)
- ⾼效开发(热重载)
- 富有表现⼒的 UI(Widget)
温馨提示
- 搭建开发环境
- Dart简介
- ......
这些我们都不讲,今天我们聊一下 Flutter Widget 。让我们开始吧~
Widget 简介
概念
Widget 描述了在当前的配置和状态下,视图所应该 呈现的样⼦。当 Widget 的状态改变时,它会重新构 建其描述(展示的 UI),框架则会对⽐前后变化的 不同,以确定底层渲染树从⼀个状态转换到下⼀个状 态所需的最⼩更改。
Widget目录

描述元素的配置
示例-1

示例-2

Widget 结构

Widget 组合的结构是树,所以叫Widget 树。树中包含
根Widget- WidgetsApp【自定义风格】
- MaterialApp【基于 WidgetsApp的Material Design 风格
(常用)】 - CupertinoApp【基于 WidgetsApp 实现的 iOS 风格】
父Widget子Widget
// main.dart
import 'package:flutter/material.dart'; //风格需要先导入哦~
import 'my_home_page_widget.dart';
void main() => runApp(MyApp()); //Flutter会默认把 根Widget 充满屏幕
class MyApp extends StatelessWidget {
@override
Widget build(BuildContext context) {
return MaterialApp(
title: 'Flutter Demo',
theme: ThemeData.light(),
home: MyHomePage(title: 'Vava熊の日记'),
);
}
}
Widget 与 Element
- Widget树实际上是一个配置树,而真正的UI渲染树是由Element构成。
- 一个Widget对象可以对应多个Element对象。根据同一份配置(Widget),可以创建多个实例(Element)。
graph LR
Widget配置--> Element1
Widget配置--> Element2
Widget配置--> Element3
Widget配置--> ...
Widget 状态分类
因为渲染是很耗性能的,为了提高 Flutter 的帧率,就要尽量减少不必要的 UI 渲染,所以 Flutter 根据 UI 是否有变化,将 Widget 分为StatelessWidget && StatefulWidget 。
StatelessWidget和StatefulWidget都是直接继承自Widget类,它们引入了两种Widget模型,接下来我们将重点介绍一下这两个类。
StatelessWidget:immutable(状态不可变)
StatelessWidget是不可变状态的 Widget 抽象类, 只能在加载/构建 Widget 时才绘制一次,无法基于任何事件或用户操作重绘。所以 StatelessWidget生命周期就只有一个,即 build 函数。
StatelessWidget の Demo
// main.dart
import 'package:flutter/material.dart';
import 'stateless.dart';
void main() => runApp(MyApp());
class MyApp extends StatelessWidget {
@override
Widget build(BuildContext context) {
return MaterialApp(
title: 'Flutter Demo',
theme: ThemeData.light(),
home: MyStatelessApp("123 木头人,不许动 ——from Vava熊")
);
}
}
//stateless.dart
import 'package:flutter/material.dart';
class MyStatelessApp extends StatelessWidget {
final String content;
MyStatelessApp(this.content);
@override
Widget build(BuildContext context) {
return Scaffold(
appBar:AppBar(
title: Text('StatelessWidget'),
),
body:Center(
child: Text(content),
)
);
}
}
效果图

StatefulWidget 及 State
- 可变状态的 Widget
- 创建 State 对象
- 多生命周期
StatefulWidget の Demo
每点击文本一次,body文本中就会多一次‘赞’
// main.dart
import 'package:flutter/material.dart';
import 'stateful.dart';
void main() => runApp(MyApp());
class MyApp extends StatelessWidget {
@override
Widget build(BuildContext context) {
return MaterialApp(
title: 'Flutter Demo',
theme: ThemeData.light(),
home: MyStatefulApp("Vava熊の一天")
);
}
}
//stateful.dart
import 'package:flutter/material.dart';
class MyStatefulApp extends StatefulWidget {
String content;
MyStatefulApp(this.content);
@override
State<StatefulWidget> createState() {
return MyStatefulAppState();
}
}
class MyStatefulAppState extends State<MyStatefulApp> {
bool isShowText =true;
void increment(){
setState(() {
widget.content += "赞";
});
}
//build() 方法在 didChangeDependencies()(或者 didUpdateWidget() )之后调用
@override
Widget build(BuildContext context) {
return Scaffold(
appBar:AppBar(
title: Text('StatefulWidget及State'),
),
body:Center(
child: GestureDetector(
child: isShowText? Text(widget.content) :null,
onTap: increment,
)
)
);
}
//-------only 生命周期 log------------
//创建 State 对象后要调用的第一个方法
@override
void initState() {
super.initState();
print("initState");
context.runtimeType;
}
@override
void didChangeDependencies() {
super.didChangeDependencies();
print("didChangeDependencies");
}
//runtimeType 和 Widget.key 都一样,那么就会调用 didUpdateWidget()。
@override
void didUpdateWidget(MyStatefulApp oldWidget) {
super.didUpdateWidget(oldWidget);
print("didUpdateWidget");
}
// StaefulWidget 从树中移除时
@override
void dispose() {
super.dispose();
print("dispose");
}
//执行 HotReload,就会触发 reassemble(),这提供了重新初始化在 initState() 方法中准备的任何数据的机会,包括全局变量。
@override
void reassemble() {
super.reassemble();
print("reassemble");
}
}
效果图

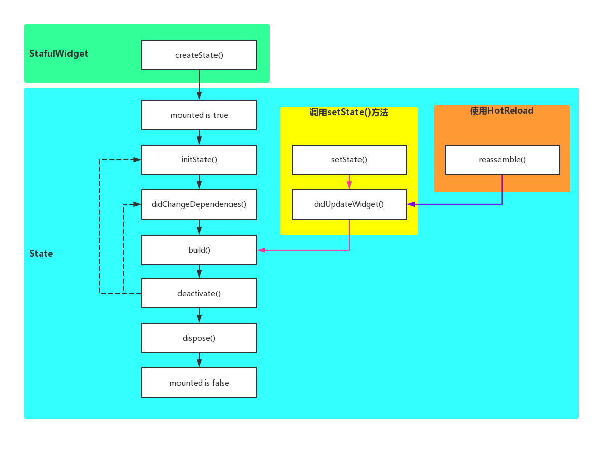
State 的生命周期
在上面的例子中,除了效果外,我们也看到了关于生命周期的备注信息。
// 控制台日志
// 1.第一次 | 新打开
....
Restarted application in 1,153ms.
flutter: initState
flutter: didChangeDependencies
flutter: reassemble
flutter: didUpdateWidget
...
// 2.我们点击⚡️按钮热重载
...
Syncing files to device iPhone Xʀ...
flutter: reassemble
flutter: didUpdateWidget
...
// 3. 移除 widget
...
flutter: reassemble
flutter: dispose
Reloaded 2 of 442 libraries in 117ms.
...
盗图小结

葵花宝典:如果 UI 需要改变,就用 StatefulWidget。不需要改变,就用 StatelessWidget。
写在最后の总结
Widget 特点
- 一切皆 Widget
- UI的配置信息
- 一次性的
- 轻量的
Widget 应用
Widget 众多,需要开发者们更多地实践与性能的关注。 路漫漫其修远兮,今天也要加油鸭~
关于我们
快狗打车前端团队专注前端技术分享,定期推送高质量文章,欢迎关注点赞。
文章同步发布在公众号哟,想要第一时间得到最新的资讯,just scan it !
