3年Java开发6个点搞定高并发系统面试疑惑

383 阅读5分钟

前言

其实所谓的高并发,如果你要理解这个问题呢,其实就得从高并发的根源出发,为啥会有高并发?为啥高并发就很牛逼?
说的浅显一点,很简单,就是因为刚开始系统都是连接数据库的,但是要知道数据库支撑到每秒并发两三千的时候,基本就快完了。所以才有说,很多公司,刚开始干的时候,技术比较 low,结果业务发展太快,有的时候系统扛不住压力就挂了。
当然会挂了,凭什么不挂?你数据库如果瞬间承载每秒 5000/8000,甚至上万的并发,一定会宕机,因为比如 mysql 就压根儿扛不住这么高的并发量。
所以为啥高并发牛逼?就是因为现在用互联网的人越来越多,很多 app、网站、系统承载的都是高并发请求,可能高峰期每秒并发量几千,很正常的。如果是什么双十一之类的,每秒并发几万几十万都有可能。
那么如此之高的并发量,加上原本就如此之复杂的业务,咋玩儿?真正厉害的,一定是在复杂业务系统里玩儿过高并发架构的人,但是你没有,那么我给你说一下你该怎么回答这个问题:
可以分为以下 6 点:
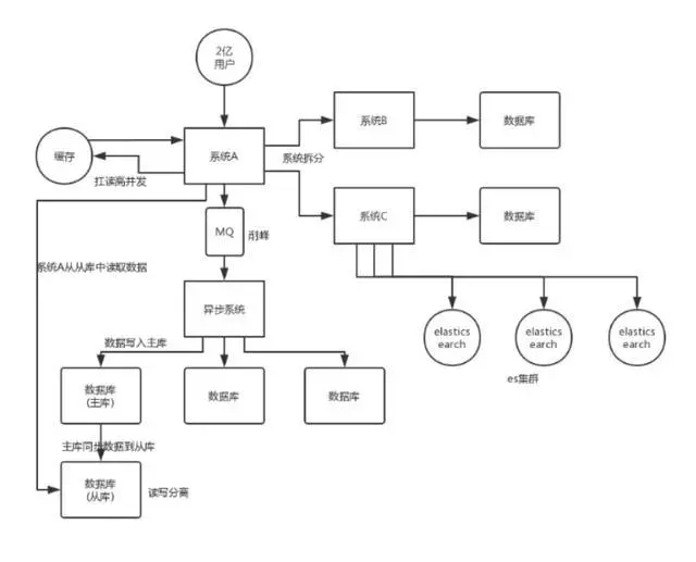
1.系统拆分
2.缓存
3.MQ
4.分库分表
5.读写分离
6.ElasticSearch

系统拆分

将一个系统拆分为多个子系统,用 dubbo 来搞。然后每个系统连一个数据库,这样本来就一个库,现在多个数据库,不也可以扛高并发么。

缓存

缓存,必须得用缓存。大部分的高并发场景,都是读多写少,那你完全可以在数据库和缓存里都写一份,然后读的时候大量走缓存不就得了。毕竟人家 redis 轻轻松松单机几万的并发。所以你可以考虑考虑你的项目里,那些承载主要请求的读场景,怎么用缓存来抗高并发。

MQ

MQ,必须得用 MQ。可能你还是会出现高并发写的场景,比如说一个业务操作里要频繁搞数据库几十次,增删改增删改,疯了。那高并发绝对搞挂你的系统,你要是用 redis 来承载写那肯定不行,人家是缓存,数据随时就被 LRU 了,数据格式还无比简单,没有事务支持。所以该用 mysql 还得用 mysql 啊。
那你咋办?用 MQ 吧,大量的写请求灌入 MQ 里,排队慢慢玩儿,后边系统消费后慢慢写,控制在 mysql 承载范围之内。所以你得考虑考虑你的项目里,那些承载复杂写业务逻辑的场景里,如何用 MQ 来异步写,提升并发性。MQ 单机抗几万并发也是 ok 的,这个之前还特意说过。

分库分表

分库分表,可能到了最后数据库层面还是免不了抗高并发的要求,好吧,那么就将一个数据库拆分为多个库,多个库来扛更高的并发;然后将一个表拆分为多个表,每个表的数据量保持少一点,提高 sql 跑的性能。

读写分离

读写分离,这个就是说大部分时候数据库可能也是读多写少,没必要所有请求都集中在一个库上吧,可以搞个主从架构,主库写入,从库读取,搞一个读写分离。读流量太多的时候,还可以加更多的从库。

ElasticSearch

Elasticsearch,简称 es。es 是分布式的,可以随便扩容,分布式天然就可以支撑高并发,因为动不动就可以扩容加机器来扛更高的并发。那么一些比较简单的查询、统计类的操作,可以考虑用 es 来承载,还有一些全文搜索类的操作,也可以考虑用 es 来承载。
上面的 6 点,基本就是高并发系统肯定要干的一些事儿,大家可以仔细结合之前讲过的知识考虑一下,到时候你可以系统的把这块阐述一下,然后每个部分要注意哪些问题,之前都讲过了,你都可以阐述阐述,表明你对这块是有点积累的。
说句实话,毕竟你真正厉害的一点,不是在于弄明白一些技术,或者大概知道一个高并发系统应该长什么样?其实实际上在真正的复杂的业务系统里,做高并发要远远比上面提到的点要复杂几十倍到上百倍。
你需要考虑:哪些需要分库分表,哪些不需要分库分表,单库单表跟分库分表如何 join,哪些数据要放到缓存里去,放哪些数据才可以扛住高并发的请求,你需要完成对一个复杂业务系统的分析之后,然后逐步逐步的加入高并发的系统架构的改造,这个过程是无比复杂的,一旦做过一次,并且做好了,你在这个市场上就会非常的吃香。
其实大部分公司,真正看重的,不是说你掌握高并发相关的一些基本的架构知识,架构中的一些技术,RocketMQ、Kafka、Redis、Elasticsearch,高并发这一块,你了解了,也只能是次一等的人才。对一个有几十万行代码的复杂的分布式系统,一步一步架构、设计以及实践过高并发架构的人,这个经验是难能可贵的。

最后

欢迎大家关注我的公众号【程序员追风】,文章都会在里面更新,整理的资料也会放在里面。