零售数据观(一):如何花30分钟成为一个标签设计“达人”

412 阅读6分钟

作者简介:铁叫兽,10年+数据相关经验,曾在电信、阿里从事过DBA,数仓,解决方案,目前从事零售行业的解决方案。

序言:是否碰到大量的人力投入基于流程管理的信息化系统建设,也运行了好几年了,同时大数据也热了好几年了,但企业IT部门还是无从下手,既不确信大数据是否可以真的带来业务价值也不清楚从哪着手更容易推动大数据项目落地,本文就是通过“标签”,一种基于具体业务场景但同时又是业务人员看的懂的数据的方式,帮助企业从点做起,循序渐进,让大数据真正落地。

一、什么是OLP

  1. 什么是OLP模型

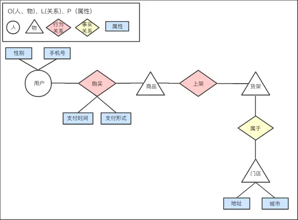
OLP是Object-Link-Perperty的缩写,Object代表业务场景中的实体,可以是“人”(如会员、零售商)也可以是“物”(如商品、店铺);Link 是代表业务场景中的“关系”,关系分为行为关系和事实关系,用户“购买”商品,其中“购买”就是一种行为关系,货架“属于”门店,其中“属于”是一种事实关系;而Perperty则代表实体和关系上的属性,如“会员”(人)有年龄、手机号、性别等属性,“门店”(物)有地址、所在城市等属性,“购买”(关系)有支付时间,支付形式等属性。

!

企业往往可以根据自身业务系统的建设情况逐步完善OLP模型,它是识别大数据场景和标签设计的基础。

二、如何识别大数据场景

  1. 什么是大数据场景

大数据场景目前分两类,一类是优化原来的业务流程,提高效率,变得更加智能(如让信息推送变为“智能”,做到个性化推送,从而提升ROI),第二类是创造新的业务流程,让以前不敢尝试的业务可以实现(如小额贷款,以前是因为风险无法得知从而不敢尝试,通过采购商或零售商的数据化然后建模就可以逐步尝试)。此篇文章中的大数据场景识别仅针对第一类情况。

  1. 如何识别

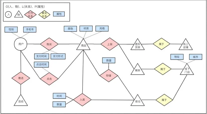
既然是优化原来的业务流程,那就重点关注可以产生变化的“关系”(人和物无法改变),主要判断OLP模型的“行为关系”看是否能从时间或空间维度用大数据的能力进行优化,如上图中所描述的“购买”和“上架”行为关系。那“购买”是否是大数据场景,答案是“否”,因为从时间维度可以通过对商品通过RFID的技术做到无人门店从而改善用户的购买效率,但所用技术并不是大数据范畴。但,是否让“上架”变的更加智能,答案是“是”,从时间维度,不同城市,不同门店类型,对于什么商品什么时间上架完全可以基于大数据的智能决策,是可以帮助门店或零售商合理的安排库存结构,同时还可以对“上架”进行空间维度的优化,如商品的摆放位置,具体这里就不展开了。接下来我们让上图的OLP模型变的更加复杂一点。

(OLP示意图)

我们找出行为关系,从时间和空间维度上考虑是否可以是大数据场景:

1)购买:不是

2)上架:是,用数据来决策何时上架

3)推送:是,不同用户推送不同的信息,智能推送

4)点击:不是

5)存储:不是

6)入库:是,什么商品何时入库从而优化库存结构

但是需要注意一点,脱离业务场景讨论“关系”,看是否是大数据场景是不合理的,比如购买,如一服装加盟商因某些原因,需要再次购买(采购)商品(中央库存足够的情况下),那什么时候购买,就可以用上大数据的能力。有了数据场景,接下来讨论下如何构建“标签”。

三、如何构建标签

  1. 什么是标签

标签是业务人员看的懂的数据,可分为原始标签、统计标签和算法标签。

  1. 如何构建

第一个原则,标签设计是面向大数据场景的,比如上文提到中的“推送”,那现在就对“推送”关系相关联的“活动”和“用户”做为维度进行标签设计, 这里主要介绍以“用户”做为举例。实体和关系上的属性是标签设计的基础。

(简化后的示意图)

通过用户的属性所生成的标签:性别、手机号;根据购买关系所生成的标签:支付形式偏好、购买时间段偏好,消费金额,消费笔数;根据商品属性所生成的标签:风格偏好、材质偏好、颜色偏好;根据展架属性所生成的标签:商品摆放位置偏好;根据线下门店属性所生成的标签:所属城市,在上面标签设计过程,其实引入了第二个原则,实体和关系的属性是可传递的,比如实体“线下门店”的属性是可以来描述实体“用户”的,这很关键,这样的思维方式可以保证在设计标签时,被描述的实体维度会足够的完整。大家还会发现为啥标签“商品摆放位置偏好”标注为灰色,因为根据原则一,它对“推送”场景没有意义(目前是否有用,还是靠经验,大家如果有其他想法可以一起来探讨),有了这类标签后,就可以对标签进行业务上的“衍生”,比如,平均消费金额(消费金额/消费笔数)、消费水平(参考因子:所属城市、消费金额、消费笔数等),最后在业务衍生的基础上考虑时间维度:比如最新3个月消费金额,工作日消费金额,这是第三原则,可对标签在业务上和时间上进行“衍生”。

各位还记得标签的分类,那上面所描述的“性别”、”手机号“和“所属城市”就属于原始标签(和业务数据库存的一样),“支付形式偏好”、“消费笔数”和“材质偏好”等就属于统计标签,“消费水平”就属于算法标签。

四、如何使用

在上文讨论的“推送”场景下,店长就可以自由选择标签,通过设置各种标签值范围人群圈选,进行个性化推送,比如,最近上线几款全棉的高端上衣,店长就可以在系统中设置条件(最近三个月消费金额>’2000’ and 材质偏好=‘棉’),可定义为"全棉高端消费人群”,然后进行短信或者公众号对这类人群进行推送。业务人员通过标签设置各种标签值范围我们常把这种操作为人群洞察。

五、总结

通过以上的介绍,相信各位对如何标签设计有了个大致的理解(建议读两遍),但标签设计非常考验对业务的理解和对数据的感觉,需要日积月累,当然也可以加速这个过程,比如选择数澜科技的数据咨询服务。

想了解更多内容可访问数澜社区——国内首个数据中台交流社区(bbs.dtwave.com/)